XB-ART-49879
PLoS Pathog
2013 Oct 01;910:e1003671. doi: 10.1371/journal.ppat.1003671.
Show Gene links
Show Anatomy links
Parvoviruses cause nuclear envelope breakdown by activating key enzymes of mitosis.
Porwal M, Cohen S, Snoussi K, Popa-Wagner R, Anderson F, Dugot-Senant N, Wodrich H, Dinsart C, Kleinschmidt JA, Panté N, Kann M.
???displayArticle.abstract???
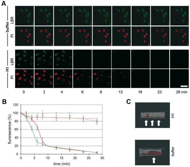
Disassembly of the nuclear lamina is essential in mitosis and apoptosis requiring multiple coordinated enzymatic activities in nucleus and cytoplasm. Activation and coordination of the different activities is poorly understood and moreover complicated as some factors translocate between cytoplasm and nucleus in preparatory phases. Here we used the ability of parvoviruses to induce nuclear membrane breakdown to understand the triggers of key mitotic enzymes. Nuclear envelope disintegration was shown upon infection, microinjection but also upon their application to permeabilized cells. The latter technique also showed that nuclear envelope disintegration was independent upon soluble cytoplasmic factors. Using time-lapse microscopy, we observed that nuclear disassembly exhibited mitosis-like kinetics and occurred suddenly, implying a catastrophic event irrespective of cell- or type of parvovirus used. Analyzing the order of the processes allowed us to propose a model starting with direct binding of parvoviruses to distinct proteins of the nuclear pore causing structural rearrangement of the parvoviruses. The resulting exposure of domains comprising amphipathic helices was required for nuclear envelope disintegration, which comprised disruption of inner and outer nuclear membrane as shown by electron microscopy. Consistent with Ca⁺⁺ efflux from the lumen between inner and outer nuclear membrane we found that Ca⁺⁺ was essential for nuclear disassembly by activating PKC. PKC activation then triggered activation of cdk-2, which became further activated by caspase-3. Collectively our study shows a unique interaction of a virus with the nuclear envelope, provides evidence that a nuclear pool of executing enzymes is sufficient for nuclear disassembly in quiescent cells, and demonstrates that nuclear disassembly can be uncoupled from initial phases of mitosis.
???displayArticle.pubmedLink??? 24204256
???displayArticle.pmcLink??? PMC3814971
???displayArticle.link??? PLoS Pathog
Species referenced: Xenopus laevis
Genes referenced: casp3.2 cdk1 cdk2 lbr lmnb1 nrk nucb1 nup153 nup62 pla2g1b ranbp2
???attribute.lit??? ???displayArticles.show???
References [+] :
Adam,
Nuclear protein import in permeabilized mammalian cells requires soluble cytoplasmic factors.
1990, Pubmed,
Xenbase
Adam, Nuclear protein import in permeabilized mammalian cells requires soluble cytoplasmic factors. 1990, Pubmed , Xenbase
Alber, The molecular architecture of the nuclear pore complex. 2007, Pubmed
Bartlett, Infectious entry pathway of adeno-associated virus and adeno-associated virus vectors. 2000, Pubmed
Beaudouin, Nuclear envelope breakdown proceeds by microtubule-induced tearing of the lamina. 2002, Pubmed
Besson, Involvement of p21(Waf1/Cip1) in protein kinase C alpha-induced cell cycle progression. 2000, Pubmed
Bohnsack, A selective block of nuclear actin export stabilizes the giant nuclei of Xenopus oocytes. 2006, Pubmed , Xenbase
Brohawn, The nuclear pore complex has entered the atomic age. 2009, Pubmed
Bygrave, What is the concentration of calcium ions in the endoplasmic reticulum? 1996, Pubmed
Chakravortty, Inhibition of caspase 3 abrogates lipopolysaccharide-induced nitric oxide production by preventing activation of NF-kappaB and c-Jun NH2-terminal kinase/stress-activated protein kinase in RAW 264.7 murine macrophage cells. 2001, Pubmed
Chook, Karyopherins and nuclear import. 2001, Pubmed
Cohen, Pushing the envelope: microinjection of Minute virus of mice into Xenopus oocytes causes damage to the nuclear envelope. 2005, Pubmed , Xenbase
Cohen, How viruses access the nucleus. 2011, Pubmed
Cohen, Nuclear envelope disruption involving host caspases plays a role in the parvovirus replication cycle. 2011, Pubmed
Coleman, Rho GTPase signalling pathways in the morphological changes associated with apoptosis. 2002, Pubmed
Cronshaw, Proteomic analysis of the mammalian nuclear pore complex. 2002, Pubmed
Daigle, Nuclear pore complexes form immobile networks and have a very low turnover in live mammalian cells. 2001, Pubmed , Xenbase
Davis, Nuclear pore complex contains a family of glycoproteins that includes p62: glycosylation through a previously unidentified cellular pathway. 1987, Pubmed
Deeds, A p53-independent G1 cell cycle checkpoint induced by the suppression of protein kinase C alpha and theta isoforms. 2003, Pubmed
Eichholtz, A myristoylated pseudosubstrate peptide, a novel protein kinase C inhibitor. 1993, Pubmed
FitzHarris, An increase in [Ca2+]i is sufficient but not necessary for driving mitosis in early mouse embryos. 2005, Pubmed
Geilen, A selective inhibitor of cyclic AMP-dependent protein kinase, N-[2-bromocinnamyl(amino)ethyl]-5-isoquinolinesulfonamide (H-89), inhibits phosphatidylcholine biosynthesis in HeLa cells. 1992, Pubmed
Görlich, Transport between the cell nucleus and the cytoplasm. 1999, Pubmed
Goss, Identification of nuclear beta II protein kinase C as a mitotic lamin kinase. 1994, Pubmed
Gruenbaum, The nuclear lamina and its functions in the nucleus. 2003, Pubmed
Güttinger, Orchestrating nuclear envelope disassembly and reassembly during mitosis. 2009, Pubmed
Hagting, Translocation of cyclin B1 to the nucleus at prophase requires a phosphorylation-dependent nuclear import signal. 1999, Pubmed
Halder, Production, purification, crystallization and structure determination of H-1 Parvovirus. 2012, Pubmed
Hansen, Infection of purified nuclei by adeno-associated virus 2. 2001, Pubmed
Heald, Mutations of phosphorylation sites in lamin A that prevent nuclear lamina disassembly in mitosis. 1990, Pubmed
Hetzer, Pushing the envelope: structure, function, and dynamics of the nuclear periphery. 2005, Pubmed
Hiromura, The subcellular localization of cyclin dependent kinase 2 determines the fate of mesangial cells: role in apoptosis and proliferation. 2002, Pubmed
Hsu, Caspase 3, periodically expressed and activated at G2/M transition, is required for nocodazole-induced mitotic checkpoint. 2006, Pubmed
Hu, S and G2 phase roles for Cdk2 revealed by inducible expression of a dominant-negative mutant in human cells. 2001, Pubmed , Xenbase
Jin, Caspase 3-mediated cleavage of p21WAF1/CIP1 associated with the cyclin A-cyclin-dependent kinase 2 complex is a prerequisite for apoptosis in SK-HEP-1 cells. 2000, Pubmed
Kagawa, Deficiency of caspase-3 in MCF7 cells blocks Bax-mediated nuclear fragmentation but not cell death. 2001, Pubmed
Kaldis, Cell cycle sibling rivalry: Cdc2 vs. Cdk2. 2005, Pubmed
Kronenberg, A conformational change in the adeno-associated virus type 2 capsid leads to the exposure of hidden VP1 N termini. 2005, Pubmed
Lee, Caspase activity is not required for the mitotic checkpoint or mitotic slippage in human cells. 2011, Pubmed
Livneh, Linking protein kinase C to cell-cycle control. 1997, Pubmed
Ma, How protein kinases co-ordinate mitosis in animal cells. 2011, Pubmed
Margalit, Breaking and making of the nuclear envelope. 2005, Pubmed
Matunis, Isolation and fractionation of rat liver nuclear envelopes and nuclear pore complexes. 2006, Pubmed
Mitra, Dual regulation of the anaphase promoting complex in human cells by cyclin A-Cdk2 and cyclin A-Cdk1 complexes. 2006, Pubmed
Morris, Regulation of E2F transcription by cyclin E-Cdk2 kinase mediated through p300/CBP co-activators. 2000, Pubmed
Muranyi, Cytomegalovirus recruitment of cellular kinases to dissolve the nuclear lamina. 2002, Pubmed
Murphy, High-throughput screening and biophysical interrogation of hepatotropic AAV. 2008, Pubmed
Neamati, Degradation of lamin B1 precedes oligonucleosomal DNA fragmentation in apoptotic thymocytes and isolated thymocyte nuclei. 1995, Pubmed
Panté, Interactions and three-dimensional localization of a group of nuclear pore complex proteins. 1994, Pubmed , Xenbase
Panté, Nuclear pore complex is able to transport macromolecules with diameters of about 39 nm. 2002, Pubmed , Xenbase
Popa-Wagner, Impact of VP1-specific protein sequence motifs on adeno-associated virus type 2 intracellular trafficking and nuclear entry. 2012, Pubmed
Rogers, Use of thapsigargin to study Ca2+ homeostasis in cardiac cells. 1995, Pubmed
Ros, Cytoplasmic trafficking of minute virus of mice: low-pH requirement, routing to late endosomes, and proteasome interaction. 2002, Pubmed
Ros, Conformational changes in the VP1-unique region of native human parvovirus B19 lead to exposure of internal sequences that play a role in virus neutralization and infectivity. 2006, Pubmed
Ros, Parvovirus uncoating in vitro reveals a mechanism of DNA release without capsid disassembly and striking differences in encapsidated DNA stability. 2006, Pubmed
Schmitz, Nucleoporin 153 arrests the nuclear import of hepatitis B virus capsids in the nuclear basket. 2010, Pubmed , Xenbase
Shimizu, Lamin B phosphorylation by protein kinase calpha and proteolysis during apoptosis in human leukemia HL60 cells. 1998, Pubmed
Sonntag, Adeno-associated virus type 2 capsids with externalized VP1/VP2 trafficking domains are generated prior to passage through the cytoplasm and are maintained until uncoating occurs in the nucleus. 2006, Pubmed
Steinhardt, Intracellular free calcium rise triggers nuclear envelope breakdown in the sea urchin embryo. 1988, Pubmed
Suikkanen, Role of recycling endosomes and lysosomes in dynein-dependent entry of canine parvovirus. 2002, Pubmed
Suikkanen, Release of canine parvovirus from endocytic vesicles. 2003, Pubmed
Sukegawa, A nuclear pore complex protein that contains zinc finger motifs, binds DNA, and faces the nucleoplasm. 1993, Pubmed
Swe, zVAD-fmk and DEVD-cho induced late mitosis arrest and apoptotic expressions. 2000, Pubmed
Vihinen-Ranta, Cytoplasmic trafficking of the canine parvovirus capsid and its role in infection and nuclear transport. 2000, Pubmed
White-Gilbertson, Ceramide synthase 6 modulates TRAIL sensitivity and nuclear translocation of active caspase-3 in colon cancer cells. 2009, Pubmed
Wilding, Local perinuclear calcium signals associated with mitosis-entry in early sea urchin embryos. 1996, Pubmed
Xiao, Cytoplasmic trafficking, endosomal escape, and perinuclear accumulation of adeno-associated virus type 2 particles are facilitated by microtubule network. 2012, Pubmed
Zádori, A viral phospholipase A2 is required for parvovirus infectivity. 2001, Pubmed
Zhou, Caspase-dependent activation of cyclin-dependent kinases during Fas-induced apoptosis in Jurkat cells. 1998, Pubmed
Zolotukhin, Recombinant adeno-associated virus purification using novel methods improves infectious titer and yield. 1999, Pubmed
