Click here to close
Hello! We notice that you are using Internet Explorer, which is not supported by Xenbase and may cause the site to display incorrectly.
We suggest using a current version of Chrome,
FireFox, or Safari.
Nat Commun
2013 Jan 01;4:2787. doi: 10.1038/ncomms3787.
Show Gene links
Show Anatomy links
Structural and molecular basis of ZNRF3/RNF43 transmembrane ubiquitin ligase inhibition by the Wnt agonist R-spondin.
Zebisch M, Xu Y, Krastev C, MacDonald BT, Chen M, Gilbert RJ, He X, Jones EY.
???displayArticle.abstract???
The four R-spondin (Rspo) proteins are secreted agonists of Wnt signalling in vertebrates, functioning in embryogenesis and adult stem cell biology. Through ubiquitination and degradation of Wnt receptors, the transmembrane E3 ubiquitin ligase ZNRF3 and related RNF43 antagonize Wnt signalling. Rspo ligands have been reported to inhibit the ligase activity through direct interaction with ZNRF3 and RNF43. Here we report multiple crystal structures of the ZNRF3 ectodomain (ZNRF3(ecto)), a signalling-competent Furin1-Furin2 (Fu1-Fu2) fragment of Rspo2 (Rspo2(Fu1-Fu2)), and Rspo2(Fu1-Fu2) in complex with ZNRF3(ecto), or RNF43(ecto). A prominent loop in Fu1 clamps into equivalent grooves in the ZNRF3(ecto) and RNF43(ecto) surface. Rspo binding enhances dimerization of ZNRF3(ecto) but not of RNF43(ecto). Comparison of the four Rspo proteins, mutants and chimeras in biophysical and cellular assays shows that their signalling potency depends on their ability to recruit ZNRF3 or RNF43 via Fu1 into a complex with LGR receptors, which interact with Rspo via Fu2.
Figure 1. Unliganded and complexed structures of ZNRF3 and Rspo proteins.(a) Schematic domain organization of Rspo (top) and ZNRF3/RNF43 proteins (bottom) roughly at scale. The domains included in the crystallization constructs are coloured in blue, red and orange. Disulphides are derived from the crystal structure, except for those of the TSR domain of Rspo, which are based on a model48. (b) Cartoon representation of the fold of the ZNRF3 ectodomain protomer. β-strands are numbered and α-helices are labelled in alphabetical order from the N to C terminus. (c) Structure of the recurring ZNRF3ecto dimer with view parallel to the putative membrane layer and from top towards the membrane. An acidic region with sequence 105NNNDEEDLYEY115 is highlighted in red in b and c. (d) The xRspo2Fu1–Fu2 structure. Both β-hairpins and disulphide bridges line up to form a ladder-like structure. The second β-hairpin of Fu1 contains an exposed methionine side chain. (e) Fu1 and Fu2 share the same architecture, except that the second β-hairpin of Fu1 is considerably longer. (f) The ZNRF3ecto–Rspo2Fu1–Fu2 complex as the same 2:2 symmetric complex in all seven crystallographic observations. Shown are two views parallel to the putative membrane orientation. The RNF43ecto–Rspo2Fu1–Fu2 complex resembles one half of this complex (Supplementary Fig. S5). (g) The ZNRF3ecto–Rspo2Fu1–Fu2 interface. xZNRF3ecto is shown in semi-transparent surface (orange) and ribbon, xRspo2Fu1–Fu2, is depicted in blue. Residue side chains involved in the interface are shown as sticks and labelled (atom colouring: dark blue, nitrogen; red, oxygen; yellow, sulphur). Dotted lines represent hydrogen bonds. A corresponding stereo figure with final electron density can be found in Supplementary Fig. S6. (h) The Met-finger pocket. Structural features are represented as in g. BR, basic region; PAD, protease-associated domain; SP, signal peptide; TM, transmembrane; TSR, thrombospondin-related domain.
Figure 2. Dimerization interface of xZNRF3ecto.(a) View along the twofold axis away from the putative membrane. (b) xZNRF3ecto–xRspoFu1–Fu2 complex with close-up view onto the β1–β2 hairpin arm (‘clamp’) embracing the respective other protomer. This interface is stabilized by binding of Rspo to ZNRF3 and subsequent structuring of the acidic region of the β3–β4 loop drawn in red. Residue numbers refer to mouse proteins.
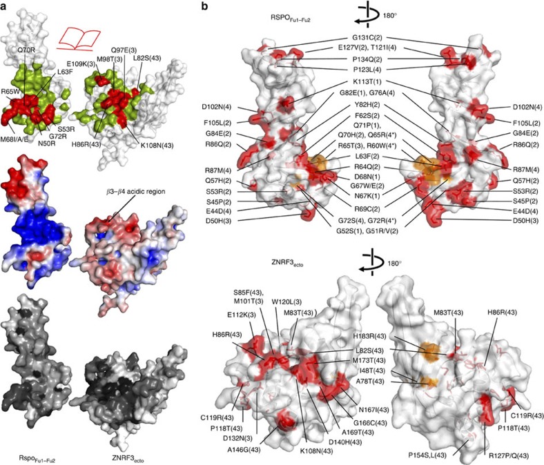
Figure 3. Characteristics of the ZNRF3 dimer and Rspo–ZNRF3 complex interfaces.(a) An open book view of the ZNRF3–Rspo interface. The surface contributing to the interface is coloured green on ZNRF3ecto and RspoFu1–Fu2; within this, surface mutants tested in this study are highlighted in red (top). Rspo and ZNRF3ecto coloured by electrostatic surface potential from red (acidic) to blue (basic) (middle). Sequence conservation across species coloured from white (not conserved) to black (conserved). (b) Disease-related mutations are plotted onto the molecular surface of Rspo (top) and ZNRF3/RNF43 (bottom), and are concentrated at the Rspo–ZNRF3/RNF43 interaction interface. Tumour-associated missense mutations derived from the cosmic database ( http://cancer.sanger.ac.uk/cancergenome/projects/cosmic/) are shown in red and missense mutations causal for congenital anonychia on RSPO4 are shown in orange. Sites in orange on ZNRF3 are mutations of RNF43 that map to the dimer interface of ZNRF3. Numbers 1–4 in parentheses indicate mutations found in RSPO1 to RSPO4 (top). Number 3 and 43 in parentheses indicate mutations found in ZNRF3 and RNF43, respectively (bottom).
Figure 4. Biophysical characterization of the ZNRF3ecto dimer and interface mutants.(a) Sedimentation velocity experiments. A plot of c(s) (in arbitrary units) against s (in svedbergs). Shown in each case are individual data points and the fit of an appropriate number of Gaussian distributions. All samples were adjusted to a concentration of 350 μM. Also shown arrowed are the expected sedimentation coefficients for the different complexes observed in the crystal structures as predicted using HYDROPRO (see Methods). (b–h) SPR experiments using mZNRF3ecto (b–e) or mRspo2Fu1–Fu2 (f–h) as analyte and interface mutants/variants as immobilized ligands. (b) mZNRF3ecto binds to mRspo2Fu1–Fu2 (I39-G144) and retains high affinity to Fu1 (I39-R95) but not to Fu2 (A94-G144). Fu1–Fu2 polypeptides of human or mouse homologues (hRspo1: I32-S143, hRspo3: R32-H147, mRspo4: T29-Q136) bind with different affinity to mZNRF3ecto. (c) Mutations of the Met-finger impact affinity. (d) Anonychia mutations of RSPO4 introduced to mRspo2Fu1–Fu2 drastically impair binding. (e) Three additional interface mutants of which two (L63F and S53R) have been found in tumour tissues. (f) As the immobilized ligand mZNRF3 binds with lower affinity to the mRspo2Fu1–Fu2 analyte. Of the three interface mutants, two (E109K and M98T) have been identified in tumour tissues. (g) Three interface mutants of hRNF3ecto have been identified in tumours, one of which completely disrupts binding. (h) Binding of mRspo2Fu1–Fu2 to ZNRF3ecto dimer interface mutants. (i) Binding of mRspo2Fu1–Fu2, mRspo4Fu1–Fu2 and chimeras to hLGR5ecto. Single dilution series. (j) Binding of RspoFu1–Fu2 chimeras to ZNRF3ecto. (k) Binding of the preformed hLGR5ecto,lr–Rspo2Fu1–Fu2 complex to ZNRF3ecto dimer interface mutants.
Figure 5. Activation of the Wnt pathway assayed by the SuperTopFlash reporter.(a–f) Co-transfected decreasing doses (25, 5 and 1 ng) of His-tagged R-spondin constructs used for SPR experiments in Fig. 4. Error bars represent s.d. from three replicates. (g,h) Western blots showing expression levels of the His-tagged R-spondin constructs from whole-cell lysate and conditioned media (CM). Expression for mRspo2 Fu1-His was poor and below the level of detection; however, the individual Fu1 domain from RSPO1 was detected by western blotting and produced identical results (Supplementary Fig. S1b,c). RLU, relative luciferase units.
Figure 6. The LGR–Rspo–ZNRF3/RNF43 ternary complex.(a) RNF43 interacts with Fu1 of human Rspo1. The secreted RNF43 ectodomain co-immunoprecipitated Rspo1 and its derivatives, Rspo1Fu1–Fu2 and Rspo1ΔFu2, but neither RSPO1ΔFu1 nor Rspo1TSR in conditioned media (CM; left). RNF43 is IgG-tagged, whereas Rspo1 and derivatives are Myc-tagged, and their secretion levels in CM were also examined (right). (b) LGR4 interacts with Fu2 of Rspo1. The secreted LGR4 ectodomain was co-immunoprecipitated by Rspo1 and its derivatives, Rspo1Fu1–Fu2 and Rspo1ΔFu1, but by neither Rspo1ΔFu2 nor Rspo1TSR in CM (left). Secreted LGR4 is HA-tagged and its secretion in CM was examined as were Rspo1 and derivatives (right). (c) Step-by-step ternary complex assimilation. hLGR5ecto (R32-G557) was immobilized on an SPR chip, followed by injections of 10 μM solutions of mZNRF3ecto, mRSPO2Fu1–Fu2, mRSPO2Fu1–Fu2 followed by mZNRF3ecto or a preformed mZNRF3ecto × mRSPO2Fu1–Fu2 complex. mZNRF3ecto shows some direct interaction with LGR5 characterized by a slow on-rate (thin dashed line). Binding is much faster if LGR5 is first saturated with mRSPO2 Fu1–Fu2 (thick solid line). Similar responses are observed when a 1:1 complex of mRSPO2Fu1–Fu2 × mZNRF3ecto is injected. (d) Saturation of immobilized mZNRF3ecto with the hLGR5ecto × mRSPO2Fu1–Fu2 complex that was stable in gel filtration. lr, loop removed: A488-H537→NGNNGD. (e) Saturation of immobilized hLGR5ecto with the mZNRF3ecto × mRSPO2Fu1–Fu2 complex that was stable in gel filtration. Single dilution series.
Figure 7. Modelling of a ternary 2:2:2 LGRecto–RspoFu1–Fu2–ZNRF3ecto
complex and its implication for signalling.(a) The hLGR5ecto × hRSPO1Fu1–Fu2 × mZNRF3ecto 2:2:2 complex was generated by superposing the ternary hLGR5ecto × RSPO1Fu1–Fu2 × hRNF43ecto complex25 (Protein Data Bank ID code 4KNG) onto the mZNRF3ecto dimer from the mRSPO2Fu1–Fu2 complex. No clashes are observed. Glycosylation sites of LGR5 all point into the periphery of the shown complex. (b) A model for regulation of Wnt signalling by RSPO and its receptors based on our results and those by Hao et al.16 The schematic model takes into account the different binding sites of LGRs and ZNRF3/RNF43 on Rspos as determined by us and others25262728.
Adams,
PHENIX: a comprehensive Python-based system for macromolecular structure solution.
2010, Pubmed
Adams,
PHENIX: a comprehensive Python-based system for macromolecular structure solution.
2010,
Pubmed Anandasabapathy,
GRAIL: an E3 ubiquitin ligase that inhibits cytokine gene transcription is expressed in anergic CD4+ T cells.
2003,
Pubmed Aricescu,
A time- and cost-efficient system for high-level protein production in mammalian cells.
2006,
Pubmed Ashkenazy,
ConSurf 2010: calculating evolutionary conservation in sequence and structure of proteins and nucleic acids.
2010,
Pubmed Ayadi,
Molecular modelling of the TSR domain of R-spondin 4.
2008,
Pubmed Baker,
Electrostatics of nanosystems: application to microtubules and the ribosome.
2001,
Pubmed Blaydon,
The gene encoding R-spondin 4 (RSPO4), a secreted protein implicated in Wnt signaling, is mutated in inherited anonychia.
2006,
Pubmed Carmon,
LGR5 interacts and cointernalizes with Wnt receptors to modulate Wnt/β-catenin signaling.
2012,
Pubmed Carmon,
R-spondins function as ligands of the orphan receptors LGR4 and LGR5 to regulate Wnt/beta-catenin signaling.
2011,
Pubmed Chen,
The structural basis of R-spondin recognition by LGR5 and RNF43.
2013,
Pubmed Chen,
Structural and functional studies of LRP6 ectodomain reveal a platform for Wnt signaling.
2011,
Pubmed Chishti,
A novel missense mutation in RSPO4 gene underlies autosomal recessive congenital anonychia in a consanguineous Pakistani family.
2008,
Pubmed Cowtan,
The Buccaneer software for automated model building. 1. Tracing protein chains.
2006,
Pubmed Davis,
MolProbity: all-atom contacts and structure validation for proteins and nucleic acids.
2007,
Pubmed de Lau,
The R-spondin protein family.
2012,
Pubmed de Lau,
Lgr5 homologues associate with Wnt receptors and mediate R-spondin signalling.
2011,
Pubmed Deshaies,
RING domain E3 ubiquitin ligases.
2009,
Pubmed Emsley,
Coot: model-building tools for molecular graphics.
2004,
Pubmed Glinka,
LGR4 and LGR5 are R-spondin receptors mediating Wnt/β-catenin and Wnt/PCP signalling.
2011,
Pubmed
,
Xenbase Hao,
ZNRF3 promotes Wnt receptor turnover in an R-spondin-sensitive manner.
2012,
Pubmed
,
Xenbase Kazanskaya,
R-Spondin2 is a secreted activator of Wnt/beta-catenin signaling and is required for Xenopus myogenesis.
2004,
Pubmed
,
Xenbase Khan,
Novel missense mutation in the RSPO4 gene in congenital hyponychia and evidence for a polymorphic initiation codon (p.M1I).
2012,
Pubmed Kim,
R-Spondin family members regulate the Wnt pathway by a common mechanism.
2008,
Pubmed Kim,
Mitogenic influence of human R-spondin1 on the intestinal epithelium.
2005,
Pubmed Koo,
Tumour suppressor RNF43 is a stem-cell E3 ligase that induces endocytosis of Wnt receptors.
2012,
Pubmed Krissinel,
Inference of macromolecular assemblies from crystalline state.
2007,
Pubmed Li,
Loss-of-function point mutations and two-furin domain derivatives provide insights about R-spondin2 structure and function.
2009,
Pubmed Mahon,
The PA domain: a protease-associated domain.
2000,
Pubmed McCoy,
Phaser crystallographic software.
2007,
Pubmed Murshudov,
Refinement of macromolecular structures by the maximum-likelihood method.
1997,
Pubmed Nam,
Mouse cristin/R-spondin family proteins are novel ligands for the Frizzled 8 and LRP6 receptors and activate beta-catenin-dependent gene expression.
2006,
Pubmed Nurieva,
The E3 ubiquitin ligase GRAIL regulates T cell tolerance and regulatory T cell function by mediating T cell receptor-CD3 degradation.
2010,
Pubmed O'callaghan,
BirA enzyme: production and application in the study of membrane receptor-ligand interactions by site-specific biotinylation.
1999,
Pubmed Ortega,
Prediction of hydrodynamic and other solution properties of rigid proteins from atomic- and residue-level models.
2011,
Pubmed Papapietro,
R-spondin 2 signalling mediates susceptibility to fatal infectious diarrhoea.
2013,
Pubmed Parma,
R-spondin1 is essential in sex determination, skin differentiation and malignancy.
2006,
Pubmed Peng,
Structure of stem cell growth factor R-spondin 1 in complex with the ectodomain of its receptor LGR5.
2013,
Pubmed Plechanovová,
Mechanism of ubiquitylation by dimeric RING ligase RNF4.
2011,
Pubmed Ruffner,
R-Spondin potentiates Wnt/β-catenin signaling through orphan receptors LGR4 and LGR5.
2012,
Pubmed Schuck,
Size-distribution analysis of macromolecules by sedimentation velocity ultracentrifugation and lamm equation modeling.
2000,
Pubmed Seshagiri,
Recurrent R-spondin fusions in colon cancer.
2012,
Pubmed Vonrhein,
Automated structure solution with autoSHARP.
2007,
Pubmed Walter,
A procedure for setting up high-throughput nanolitre crystallization experiments. Crystallization workflow for initial screening, automated storage, imaging and optimization.
2005,
Pubmed Wang,
Structural basis for R-spondin recognition by LGR4/5/6 receptors.
2013,
Pubmed Wei,
R-spondin1 is a high affinity ligand for LRP6 and induces LRP6 phosphorylation and beta-catenin signaling.
2007,
Pubmed
,
Xenbase Wu,
Whole-exome sequencing of neoplastic cysts of the pancreas reveals recurrent mutations in components of ubiquitin-dependent pathways.
2011,
Pubmed Xu,
Crystal structures of Lgr4 and its complex with R-spondin1.
2013,
Pubmed
,
Xenbase Zhao,
R-spondin1, a novel intestinotrophic mitogen, ameliorates experimental colitis in mice.
2007,
Pubmed