Click here to close
Hello! We notice that you are using Internet Explorer, which is not supported by Xenbase and may cause the site to display incorrectly.
We suggest using a current version of Chrome,
FireFox, or Safari.
J Gen Physiol
2014 Jan 01;1431:105-18. doi: 10.1085/jgp.201311053.
Show Gene links
Show Anatomy links
Protonation controls ASIC1a activity via coordinated movements in multiple domains.
Bonifacio G, Lelli CI, Kellenberger S.
???displayArticle.abstract???
Acid-sensing ion channels (ASICs) are neuronal Na(+)-conducting channels activated by extracellular acidification. ASICs are involved in pain sensation, expression of fear, and neurodegeneration after ischemic stroke. Functional ASICs are composed of three identical or homologous subunits, whose extracellular part has a handlike structure. Currently, it is unclear how protonation of residues in extracellular domains controls ASIC activity. Knowledge of these mechanisms would allow a rational development of drugs acting on ASICs. Protonation may induce conformational changes that control the position of the channel gate. We used voltage-clamp fluorometry with fluorophores attached to residues in different domains of ASIC1a to detect conformational changes. Comparison of the timing of fluorescence and current signals identified residues involved in movements that preceded desensitization and may therefore be associated with channel opening or early steps leading to desensitization. Other residues participated in movements intimately linked to desensitization and recovery from desensitization. Fluorescence signals of all mutants were detected at more alkaline pH than ionic currents. Their midpoint of pH dependence was close to that of steady-state desensitization, whereas the steepness of the pH fluorescence relationship was closer to that of current activation. A sequence of movements was observed upon acidification, and its backward movements during recovery from desensitization occurred in the reverse order, indicating that the individual steps are interdependent. Furthermore, the fluorescence signal of some labeled residues in the finger domain was strongly quenched by a Trp residue in the neighboring β-ball domain. Upon channel activation, their fluorescence intensity increased, indicating that the finger moved away from the β ball. This extensive analysis of activity-dependent conformational changes in ASICs sheds new light on the mechanisms by which protonation controls ASIC activity.
Figure 1. Fluorophores placed at distinct sites of the ASIC protein report conformational changes. (A) Structural model of ASIC1a, based on the crystal structure of chicken ASIC1 (Jasti et al., 2007), with the domains in one subunit indicated by differential coloring. The frames indicate part of the structure shown in close-up view in B–D. (B–D) Detailed views indicating the localization of the residues that were mutated to Cys for labeling by fluorophores. (B) Finger and knuckle domains, (C) Acidic pocket, (D) palm and palm-thumb loop with β turn. (E) ASIC gating scheme. Protonation (CH) leads to a transient opening (OH) followed by channel desensitization (DH) or, upon mild acidification, to desensitization from the closed state (SSD).
Figure 2. Representative current and ΔF traces. ASIC1a currents (black traces) and ΔF signals (red traces) were recorded simultaneously from oocytes under voltage clamp to −40 mV that expressed the indicated ASIC1a mutant in which the engineered Cys residue had been labeled by Alexa Fluor 488 or CF488 before recording. The timing of the extracellular solution changes is indicated in the bar above the traces. The small ΔF peaks of V293C and I281C represent artifacts caused by the solution change. The color shading of the labels indicates of which domains the mutants are part. The numbering in the E355C ΔF trace indicates the two components of the signal.
Figure 3. Control experiments for endogenous Cys residue of ASIC1a and intrinsic pH dependence of fluorophores. (A and B) Absence of ΔF in WT and the C275A mutant. (A) Representative VCF traces of oocytes expressing ASIC1a WT, labeled with Alexa Fluor 488. (B) Representative VCF trace of the mutant C275A lacking the unique free cysteine of the extracellular domain, labeled with Alexa Fluor 488. The total fluorescence amplitude F was in WT and the C275A mutant more than fivefold smaller than in mutants showing measurable ΔF. The ΔF/F at pH 6.0 was 0.61 ± 0.07% in WT and 0.83 ± 0.11% in C275A (n = 4). These values appear greater than the corresponding ΔF values are, because the ΔF were normalized to a more than five times smaller total fluorescence amplitude F than in the other mutants. (C and D), Controls for intrinsic pH dependence of fluorophores. The figure illustrates the controls made (see also Table S1). (C) An oocyte expressing E113C was kept at a conditioning pH 6.9 for 30 s to ensure complete desensitization of the ASICs before switching to the stimulation pH 6. The conditioning at pH 6.9 resulted in the absence of current (black trace) and F (red trace) upon pH 6.0 stimulation. (D) In the same oocyte, current and ΔF were measured when the conditioning pH was 7.4.
Figure 4. Kinetic analysis of the ΔF onset. (A) Schematic view illustrating in blue that in A–C, the onset kinetics of ΔF and current are compared. (B) Scatter plot summarizing ΔF onset (red) and current onset (black) rise times measured at pH 6. (C) Current and ΔF trace of a representative experiment with E355C, focusing on the rapid component of the ΔF signal. The vertical dashed line marks the beginning of the current appearance. (D) Schematic view illustrating in blue that in D–G, the ΔF onset and current decay kinetics are compared. (E) Summary graph of ΔF onset rise time (red) and current decay time (black) obtained at pH 6. Mutants whose ΔF is linked to desensitization (i.e., their ΔF rise time and current decay time are not statistically different [ANOVA and Tukey post-hoc test; P > 0.05], and their ratio is within the limit of 1.4-fold) are labeled in blue. (F) Current and ΔF trace of a representative experiment with D78C. The vertical dashed line marks the beginning of the current appearance. (G) Comparison of ΔF rise time (red circles) and the current decay time (black squares) of D78C at different pH. Error bars represent SEM. For B and E, n = 4–12; for G, n = 4.
Figure 5. Fluorescence changes are detected at more alkaline pH than channel opening. Peak currents (black circles) and ΔF amplitudes (red symbols) are plotted as a function of the stimulation pH for the mutants D78C (A) and E355C (B); n = 4–6. The conditioning pH in these experiments was 7.8. The normalized desensitized fraction is plotted as a function of the conditioning pH to show the pH dependence of SSD (green symbols). The conditioning pH was applied during 40 s; n = 4–5. Error bars represent SEM.
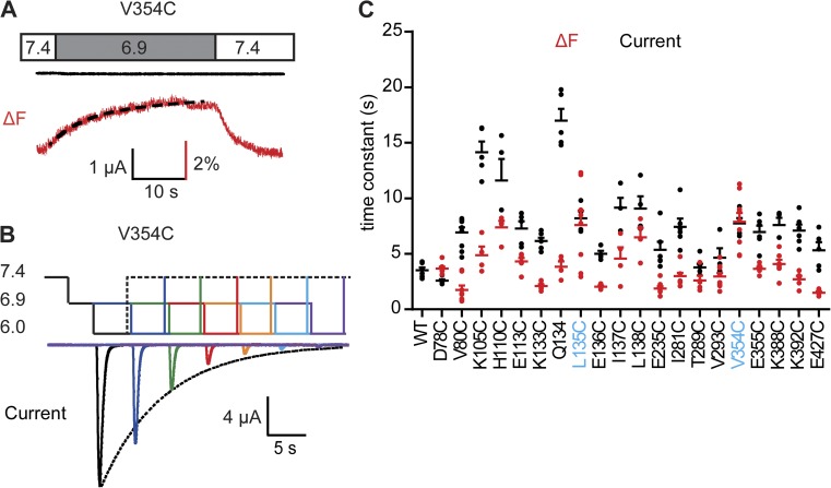
Figure 6. Fluorophores in the thumb and finger domain report movements related to SSD. (A) Representative experiment of an oocyte expressing the V354C mutant. The extracellular pH is changed as indicated from the conditioning pH 7.4 to the stimulation pH 6.9 that was not sufficiently acidic to activate the channels but generated a substantial ΔF. The onset of the ΔF was fitted to a single exponential (black dashed line). (B) Protocol applied to determine the SSD time course of ASIC1a. pH values corresponding to the different levels are indicated on the left. Channels were repeatedly activated by stimulation pH 6. Between stimulations, channels recovered during 40 s at pH 7.4. The pH 6.0 stimulation was directly preceded by incubation at conditioning pH 6.9 for a duration that increased in each round. The resulting current amplitude decrease, as a function of the incubation time at pH 6.9, was fitted to a single exponential (dotted line). (C) Time constants of the ΔF onset at stimulation pH 6.9 (red), and of the current SSD time course as determined in (B) at conditioning pH 6.9 (black), are shown for the different mutants; n = 4–10. For D78C and V80C, pH 7.0 was used instead of pH 6.9. Mutants whose ΔF is associated with SSD (i.e., their ΔF and current time constants are not statistically different [ANOVA and Tukey post-hoc test; P > 0.05], and their ratio is within the limit of 1.4-fold) are labeled in blue. Error bars represent SEM. All experiments were performed with fluorophore-labeled channels.
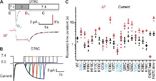
Figure 7. Recovery from desensitization is associated with conformational changes in several extracellular domains. (A) As illustrated for D78C, the fluorescence amplitude goes back to baseline when the extracellular pH is changed back to 7.4. The ΔF recovery time course was fitted to a single exponential (black dashed line). (B) To measure the kinetics of recovery from desensitization of ASIC currents, a series of paired 7-s stimulations to pH 6.0 were separated between pairs by 40 s at a conditioning pH 7.4. Within the pulse pair, the interval at pH 7.4 was kept short in the beginning and increased in each round. The amplitude of the second current amplitude normalized to that of the first stimulation was plotted as a function of the interval, and the current increase was fitted to a single exponential (dotted black line). (C) The time constants of the ΔF recovery time course (red) and the current recovery from desensitization (black) are indicated for the different mutants; n = 3–12. The ΔF recovery of E427C has a fast and a slow component as indicated. Mutants associated with current recovery (i.e., their ΔF and current time constants are not statistically different [ANOVA and Tukey post-hoc test; P > 0.05], and their ratio is within the limit of 1.4-fold) are labeled in blue. Error bars represent SEM. All experiments were performed with fluorophore-labeled channels.
Figure 8. The finger moves away from the β ball upon channel activation. (A) View of the finger residues Q134, L135, and I137, W233 of the β ball, and K392 of the knuckle of a neighboring subunit. (B) ΔF/F normalized to the acid-induced current amplitude is indicated for the three individual finger mutants and when each of them was combined with the W233V mutation (pH 6; n = 4–10). (C) ΔF/F normalized to the acid-induced current amplitude is indicated for two control mutations at a distance of >15 Å from W233V and when each of them was combined with the W233V mutation (pH 6; n = 7–8). (D and E) Representative current and ΔF trace of the double mutant L135C/W233V and the double mutant control E427C/W233V. Error bars represent SEM.
Figure 9. Rearrangements during ASIC1a gating. (A) ΔF onset. Each residue is represented in the structural model with a color corresponding to the ratio of the rise time of the ΔF onset divided by the rise time of the current onset (rtΔFon/rtopening). From fast to slow, colors were orange, yellow, green, and the different shades of blue. (B) ΔF onset of SSD. Each residue is represented in the structural model with a color corresponding to the (τΔF(SSD)/τI(SSD)) ratio. Residues whose ΔF is associated with current SSD are labeled in bold. (C) Recovery of ΔF. Each residue is represented in the structural model with a color corresponding to the (τΔFrecovery/τIrecovery) ratio. Residues whose ΔF is associated with current recovery are labeled in bold.
Babini,
Alternative splicing and interaction with di- and polyvalent cations control the dynamic range of acid-sensing ion channel 1 (ASIC1).
2002, Pubmed,
Xenbase
Babini,
Alternative splicing and interaction with di- and polyvalent cations control the dynamic range of acid-sensing ion channel 1 (ASIC1).
2002,
Pubmed
,
Xenbase Baconguis,
Structural plasticity and dynamic selectivity of acid-sensing ion channel-spider toxin complexes.
2012,
Pubmed Bässler,
Molecular and functional characterization of acid-sensing ion channel (ASIC) 1b.
2001,
Pubmed
,
Xenbase Benson,
Heteromultimers of DEG/ENaC subunits form H+-gated channels in mouse sensory neurons.
2002,
Pubmed Cha,
Characterizing voltage-dependent conformational changes in the Shaker K+ channel with fluorescence.
1997,
Pubmed
,
Xenbase Cha,
Structural implications of fluorescence quenching in the Shaker K+ channel.
1998,
Pubmed Chang,
Site-specific fluorescence reveals distinct structural changes with GABA receptor activation and antagonism.
2002,
Pubmed
,
Xenbase Cushman,
A conformation change in the extracellular domain that accompanies desensitization of acid-sensing ion channel (ASIC) 3.
2007,
Pubmed Dahan,
A fluorophore attached to nicotinic acetylcholine receptor beta M2 detects productive binding of agonist to the alpha delta site.
2004,
Pubmed
,
Xenbase Dawson,
Structure of the acid-sensing ion channel 1 in complex with the gating modifier Psalmotoxin 1.
2012,
Pubmed Gandhi,
Reconstructing voltage sensor-pore interaction from a fluorescence scan of a voltage-gated K+ channel.
2000,
Pubmed Gonzales,
Pore architecture and ion sites in acid-sensing ion channels and P2X receptors.
2009,
Pubmed Jasti,
Structure of acid-sensing ion channel 1 at 1.9 A resolution and low pH.
2007,
Pubmed Kellenberger,
A single point mutation in the pore region of the epithelial Na+ channel changes ion selectivity by modifying molecular sieving.
1999,
Pubmed
,
Xenbase Krishtal,
The ASICs: signaling molecules? Modulators?
2003,
Pubmed Li,
Interaction of the aromatics Tyr-72/Trp-288 in the interface of the extracellular and transmembrane domains is essential for proton gating of acid-sensing ion channels.
2009,
Pubmed
,
Xenbase Li,
Impact of recovery from desensitization on acid-sensing ion channel-1a (ASIC1a) current and response to high frequency stimulation.
2012,
Pubmed
,
Xenbase Li,
Outlines of the pore in open and closed conformations describe the gating mechanism of ASIC1.
2011,
Pubmed
,
Xenbase Liechti,
A combined computational and functional approach identifies new residues involved in pH-dependent gating of ASIC1a.
2010,
Pubmed Mannuzzu,
Direct physical measure of conformational rearrangement underlying potassium channel gating.
1996,
Pubmed
,
Xenbase Marmé,
Inter- and intramolecular fluorescence quenching of organic dyes by tryptophan.
2003,
Pubmed Meinild,
Fluorescence studies of ligand-induced conformational changes of the Na(+)/glucose cotransporter.
2002,
Pubmed
,
Xenbase Pantazis,
Relative transmembrane segment rearrangements during BK channel activation resolved by structurally assigned fluorophore-quencher pairing.
2012,
Pubmed
,
Xenbase Passero,
Conformational changes associated with proton-dependent gating of ASIC1a.
2009,
Pubmed
,
Xenbase Paukert,
Candidate amino acids involved in H+ gating of acid-sensing ion channel 1a.
2008,
Pubmed
,
Xenbase Pettersen,
UCSF Chimera--a visualization system for exploratory research and analysis.
2004,
Pubmed Pless,
Ligand-specific conformational changes in the alpha1 glycine receptor ligand-binding domain.
2009,
Pubmed
,
Xenbase Poirot,
Selective regulation of acid-sensing ion channel 1 by serine proteases.
2004,
Pubmed
,
Xenbase Roy,
Molecular determinants of desensitization in an ENaC/degenerin channel.
2013,
Pubmed Shan,
β Subunit M2-M3 loop conformational changes are uncoupled from α1 β glycine receptor channel gating: implications for human hereditary hyperekplexia.
2011,
Pubmed
,
Xenbase Sluka,
Acid-sensing ion channels: A new target for pain and CNS diseases.
2009,
Pubmed Sutherland,
Acid-sensing ion channel 3 matches the acid-gated current in cardiac ischemia-sensing neurons.
2001,
Pubmed Virkki,
Voltage clamp fluorometric measurements on a type II Na+-coupled Pi cotransporter: shedding light on substrate binding order.
2006,
Pubmed
,
Xenbase Vukicevic,
Trypsin cleaves acid-sensing ion channel 1a in a domain that is critical for channel gating.
2006,
Pubmed
,
Xenbase Xiong,
Neuroprotection in ischemia: blocking calcium-permeable acid-sensing ion channels.
2004,
Pubmed Yang,
Inherent dynamics of the acid-sensing ion channel 1 correlates with the gating mechanism.
2009,
Pubmed Ziemann,
The amygdala is a chemosensor that detects carbon dioxide and acidosis to elicit fear behavior.
2009,
Pubmed