XB-ART-49847
J Gen Physiol
2014 Feb 01;1432:269-87. doi: 10.1085/jgp.201311089.
Show Gene links
Show Anatomy links
Catalyst-like modulation of transition states for CFTR channel opening and closing: new stimulation strategy exploits nonequilibrium gating.
Csanády L, Töröcsik B.
???displayArticle.abstract???
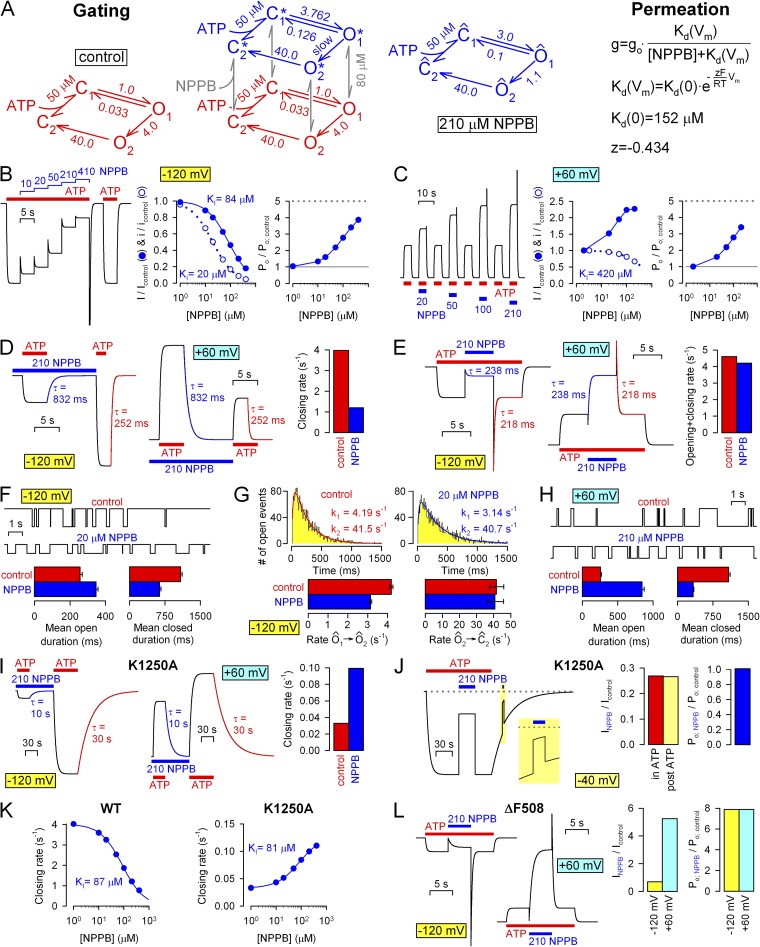
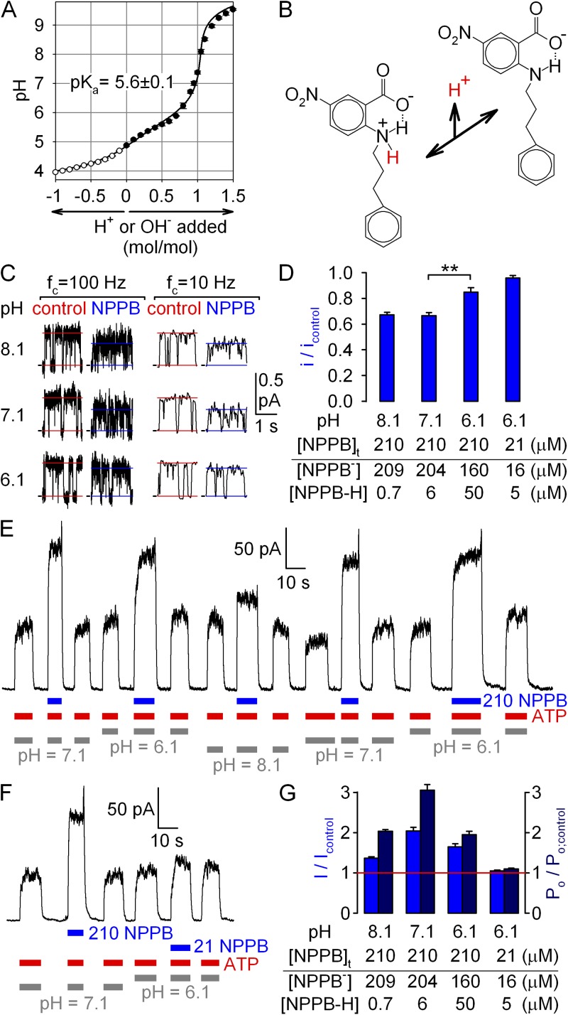
Cystic fibrosis transmembrane conductance regulator (CFTR) is the chloride ion channel mutated in cystic fibrosis (CF) patients. It is an ATP-binding cassette protein, and its resulting cyclic nonequilibrium gating mechanism sets it apart from most other ion channels. The most common CF mutation (ΔF508) impairs folding of CFTR but also channel gating, reducing open probability (Po). This gating defect must be addressed to effectively treat CF. Combining single-channel and macroscopic current measurements in inside-out patches, we show here that the two effects of 5-nitro-2-(3-phenylpropylamino)benzoate (NPPB) on CFTR, pore block and gating stimulation, are independent, suggesting action at distinct sites. Furthermore, detailed kinetic analysis revealed that NPPB potently increases Po, also of ΔF508 CFTR, by affecting the stability of gating transition states. This finding is unexpected, because for most ion channels, which gate at equilibrium, altering transition-state stabilities has no effect on Po; rather, agonists usually stimulate by stabilizing open states. Our results highlight how for CFTR, because of its unique cyclic mechanism, gating transition states determine Po and offer strategic targets for potentiator compounds to achieve maximal efficacy.
???displayArticle.pubmedLink??? 24420771
???displayArticle.pmcLink??? PMC4001772
???displayArticle.link??? J Gen Physiol
???displayArticle.grants??? [+]
Species referenced: Xenopus laevis
Genes referenced: cftr nppb tbx2
???attribute.lit??? ???displayArticles.show???
References [+] :
Ai,
Direct effects of 9-anthracene compounds on cystic fibrosis transmembrane conductance regulator gating.
2004, Pubmed
Ai, Direct effects of 9-anthracene compounds on cystic fibrosis transmembrane conductance regulator gating. 2004, Pubmed
Aleksandrov, The First Nucleotide Binding Domain of Cystic Fibrosis Transmembrane Conductance Regulator Is a Site of Stable Nucleotide Interaction, whereas the Second Is a Site of Rapid Turnover. 2002, Pubmed
Aleksandrov, Relationship between nucleotide binding and ion channel gating in cystic fibrosis transmembrane conductance regulator. 2009, Pubmed
Aller, Structure of P-glycoprotein reveals a molecular basis for poly-specific drug binding. 2009, Pubmed
Bai, Structural basis for the channel function of a degraded ABC transporter, CFTR (ABCC7). 2011, Pubmed
Basso, Prolonged nonhydrolytic interaction of nucleotide with CFTR's NH2-terminal nucleotide binding domain and its role in channel gating. 2003, Pubmed , Xenbase
Bear, Purification and functional reconstitution of the cystic fibrosis transmembrane conductance regulator (CFTR). 1992, Pubmed
Bompadre, G551D and G1349D, two CF-associated mutations in the signature sequences of CFTR, exhibit distinct gating defects. 2007, Pubmed
Chen, Direct sensing of intracellular pH by the cystic fibrosis transmembrane conductance regulator (CFTR) Cl- channel. 2009, Pubmed
Chen, CLC-0 and CFTR: chloride channels evolved from transporters. 2008, Pubmed
Cheng, Defective intracellular transport and processing of CFTR is the molecular basis of most cystic fibrosis. 1990, Pubmed
Csanády, Rapid kinetic analysis of multichannel records by a simultaneous fit to all dwell-time histograms. 2000, Pubmed
Csanády, Severed channels probe regulation of gating of cystic fibrosis transmembrane conductance regulator by its cytoplasmic domains. 2000, Pubmed , Xenbase
Csanády, Strict coupling between CFTR's catalytic cycle and gating of its Cl- ion pore revealed by distributions of open channel burst durations. 2010, Pubmed , Xenbase
Csanády, Statistical evaluation of ion-channel gating models based on distributions of log-likelihood ratios. 2006, Pubmed
Csanády, Thermodynamics of CFTR channel gating: a spreading conformational change initiates an irreversible gating cycle. 2006, Pubmed , Xenbase
Csanády, Functional roles of nonconserved structural segments in CFTR's NH2-terminal nucleotide binding domain. 2005, Pubmed , Xenbase
Dawson, Structure of a bacterial multidrug ABC transporter. 2006, Pubmed
Gadsby, The ABC protein turned chloride channel whose failure causes cystic fibrosis. 2006, Pubmed
Gunderson, Conformational states of CFTR associated with channel gating: the role ATP binding and hydrolysis. 1995, Pubmed
Gunderson, Effects of pyrophosphate and nucleotide analogs suggest a role for ATP hydrolysis in cystic fibrosis transmembrane regulator channel gating. 1994, Pubmed
Hohl, Crystal structure of a heterodimeric ABC transporter in its inward-facing conformation. 2012, Pubmed
Hwang, Gating of the CFTR Cl- channel by ATP-driven nucleotide-binding domain dimerisation. 2009, Pubmed
Ishihara, Block by MOPS reveals a conformation change in the CFTR pore produced by ATP hydrolysis. 1997, Pubmed
Jackson, Successive openings of the same acetylcholine receptor channel are correlated in open time. 1983, Pubmed
Jih, Vx-770 potentiates CFTR function by promoting decoupling between the gating cycle and ATP hydrolysis cycle. 2013, Pubmed
Jih, Nonintegral stoichiometry in CFTR gating revealed by a pore-lining mutation. 2012, Pubmed
Jih, Identification of a novel post-hydrolytic state in CFTR gating. 2012, Pubmed
Jih, The most common cystic fibrosis-associated mutation destabilizes the dimeric state of the nucleotide-binding domains of CFTR. 2011, Pubmed
Karpowich, Crystal structures of the MJ1267 ATP binding cassette reveal an induced-fit effect at the ATPase active site of an ABC transporter. 2001, Pubmed
Kirk, A unified view of cystic fibrosis transmembrane conductance regulator (CFTR) gating: combining the allosterism of a ligand-gated channel with the enzymatic activity of an ATP-binding cassette (ABC) transporter. 2011, Pubmed
Locher, Review. Structure and mechanism of ATP-binding cassette transporters. 2009, Pubmed
Miki, Potentiation of disease-associated cystic fibrosis transmembrane conductance regulator mutants by hydrolyzable ATP analogs. 2010, Pubmed
Moody, Cooperative, ATP-dependent association of the nucleotide binding cassettes during the catalytic cycle of ATP-binding cassette transporters. 2002, Pubmed
Norimatsu, Locating a plausible binding site for an open-channel blocker, GlyH-101, in the pore of the cystic fibrosis transmembrane conductance regulator. 2012, Pubmed , Xenbase
Okiyoneda, Peripheral protein quality control removes unfolded CFTR from the plasma membrane. 2010, Pubmed
O'Sullivan, Cystic fibrosis. 2009, Pubmed
Rabeh, Correction of both NBD1 energetics and domain interface is required to restore ΔF508 CFTR folding and function. 2012, Pubmed
Ramjeesingh, Walker mutations reveal loose relationship between catalytic and channel-gating activities of purified CFTR (cystic fibrosis transmembrane conductance regulator). 1999, Pubmed
Ramsey, A CFTR potentiator in patients with cystic fibrosis and the G551D mutation. 2011, Pubmed
Riordan, Identification of the cystic fibrosis gene: cloning and characterization of complementary DNA. 1989, Pubmed
Serohijos, Phenylalanine-508 mediates a cytoplasmic-membrane domain contact in the CFTR 3D structure crucial to assembly and channel function. 2008, Pubmed
Smith, ATP binding to the motor domain from an ABC transporter drives formation of a nucleotide sandwich dimer. 2002, Pubmed
Szollosi, Involvement of F1296 and N1303 of CFTR in induced-fit conformational change in response to ATP binding at NBD2. 2010, Pubmed , Xenbase
Tabcharani, Phosphorylation-regulated Cl- channel in CHO cells stably expressing the cystic fibrosis gene. 1991, Pubmed
Tsai, Stable ATP binding mediated by a partial NBD dimer of the CFTR chloride channel. 2010, Pubmed
Tsai, State-dependent modulation of CFTR gating by pyrophosphate. 2009, Pubmed
Van Goor, Rescue of CF airway epithelial cell function in vitro by a CFTR potentiator, VX-770. 2009, Pubmed
Verdon, Formation of the productive ATP-Mg2+-bound dimer of GlcV, an ABC-ATPase from Sulfolobus solfataricus. 2003, Pubmed
Vergani, CFTR channel opening by ATP-driven tight dimerization of its nucleotide-binding domains. 2005, Pubmed
Vergani, On the mechanism of MgATP-dependent gating of CFTR Cl- channels. 2003, Pubmed , Xenbase
Walsh, Arylaminobenzoate block of the cardiac cyclic AMP-dependent chloride current. 1998, Pubmed
Wang, Thermally unstable gating of the most common cystic fibrosis mutant channel (ΔF508): "rescue" by suppressor mutations in nucleotide binding domain 1 and by constitutive mutations in the cytosolic loops. 2011, Pubmed
Wang, ATP-independent CFTR channel gating and allosteric modulation by phosphorylation. 2010, Pubmed
Wang, Activating cystic fibrosis transmembrane conductance regulator channels with pore blocker analogs. 2005, Pubmed
Wangemann, Cl(-)-channel blockers in the thick ascending limb of the loop of Henle. Structure activity relationship. 1986, Pubmed
Ward, Flexibility in the ABC transporter MsbA: Alternating access with a twist. 2007, Pubmed
Zhang, Direct comparison of NPPB and DPC as probes of CFTR expressed in Xenopus oocytes. 2000, Pubmed , Xenbase
Zhou, Regulation of conductance by the number of fixed positive charges in the intracellular vestibule of the CFTR chloride channel pore. 2010, Pubmed
