XB-ART-49804
Proc Natl Acad Sci U S A
2014 Apr 22;11116:6081-6. doi: 10.1073/pnas.1318808111.
Show Gene links
Show Anatomy links
Genetically encoding a light switch in an ionotropic glutamate receptor reveals subunit-specific interfaces.
Zhu S, Riou M, Yao CA, Carvalho S, Rodriguez PC, Bensaude O, Paoletti P, Ye S.
???displayArticle.abstract???
Reprogramming receptors to artificially respond to light has strong potential for molecular studies and interrogation of biological functions. Here, we design a light-controlled ionotropic glutamate receptor by genetically encoding a photoreactive unnatural amino acid (UAA). The photo-cross-linker p-azido-L-phenylalanine (AzF) was encoded in NMDA receptors (NMDARs), a class of glutamate-gated ion channels that play key roles in neuronal development and plasticity. AzF incorporation in the obligatory GluN1 subunit at the GluN1/GluN2B N-terminal domain (NTD) upper lobe dimer interface leads to an irreversible allosteric inhibition of channel activity upon UV illumination. In contrast, when pairing the UAA-containing GluN1 subunit with the GluN2A subunit, light-dependent inactivation is completely absent. By combining electrophysiological and biochemical analyses, we identify subunit-specific structural determinants at the GluN1/GluN2 NTD dimer interfaces that critically dictate UV-controlled inactivation. Our work reveals that the two major NMDAR subtypes differ in their ectodomain-subunit interactions, in particular their electrostatic contacts, resulting in GluN1 NTD coupling more tightly to the GluN2B NTD than to the GluN2A NTD. It also paves the way for engineering light-sensitive ligand-gated ion channels with subtype specificity through the genetic code expansion.
???displayArticle.pubmedLink??? 24715733
???displayArticle.pmcLink??? PMC4000820
???displayArticle.link??? Proc Natl Acad Sci U S A
Species referenced: Xenopus
Genes referenced: psmd6 trna
GO keywords: ionotropic glutamate receptor activity
???attribute.lit??? ???displayArticles.show???
|
|
Fig. 1. Light inactivation of GluN1/GluN2B NMDARs incorporating a genetically encoded photoactive UAA. (A, Left) Four plasmids encoding the GluN1 subunit with an amber stop codon at position Y109 (red dot), the wt GluN2 subunit, the suppressor tRNA (Yam), and the engineered tRNA synthetase (RS) were coinjected into Xenopus oocytes. (Center) Crystal structure of the GluA2 AMPA receptor (40). The three major domains—N-terminal domain (NTD), agonist-binding domain (ABD) and transmembrane domain (TMD)—are arranged in layers. One NTD dimer is highlighted. (Right) Crystal structure of the NMDAR GluN1/GluN2B NTD heterodimer (16); the ifenprodil molecule is omitted for clarity. LL, lower lobe; UL, upper lobe. The GluN1-Y109 site is highlighted. On UV irradiation, the azide moiety generates a biradical, which subsequently can react with a nearby residue to form a covalent adduct. (B) Current amplitudes from oocytes injected with plasmids as indicated, in the absence or presence of UAAs. For each condition, 20 oocytes were tested. Only currents >10 nA were plotted. (C) Representative current traces showing UV-induced current inhibition of GluN1-Y109AzF/GluN2B receptors but not wt GluN1/GluN2B receptors. (D) UV-induced current modifications at wt GluN1/GluN2B (1.11 ± 0.13; n = 8), GluN1-Y109AzF/GluN2Bwt with (0.28 ± 0.05; n = 16) or without (0.31 ± 0.05; n = 5) agonist, and GluN1-Y109Bpa/GluN2Bwt (1.15 ± 0.06; n = 5) receptors. Error bars, SD. (E) MK-801 inhibition kinetics of wt GluN1/GluN2B and GluN1-Y109AzF/GluN2B receptors before and after UV treatment. |
|
|
Fig. 2. UV-induced functional changes at the GluN1-Y109 position are GluN2 NTD-specific. (Left) Representative current traces of UV-induced effects on receptors incorporating GluN1-Y109AzF and wt GluN2B, GluN2A-2BNTD, GluN2A-2BUL-loop (the loop represents GluN2B-208MSLDDGD), or wt GluN2A. (Right) Relative currents (Iuv/I0) from receptors containing the GluN1-Y109AzF subunits and 2B (0.28 ± 0.05; n = 16), 2A-2BNTD (0.43 ± 0.08; n = 6), 2A-2BUL-loop (0.78 ± 0.04; n = 5), or 2A (1.10 ± 0.22; n = 5) subunit. Error bars, SD. |
|
|
Fig. 3. Structural basis for the differential GluN1/GluN2 NTD dimer interfaces. (A and B, Left) View of the UL/UL interface in the GluN1/GluN2B NTD dimer crystal structure (A) (16) or GluN1/GluN2A NTD dimer model (B). Residues mutated into cysteines are represented in sticks with Cα-Cα distances indicated in Å. (Right) Immunoblots from Xenopus oocytes expressing either wt or mutant subunits. M1 indicates the GluN1 monomer (∼110 kDa); M2 the GluN2A or GluN2B monomer (∼180 kDa); D1/1 the GluN1 homodimer (∼220 kDa); and D1/2 the GluN1/GluN2 heterodimer (∼290 kDa). Treatment with (+) or without (−) DTE is also shown. *, a nonspecific band; n.i., noninjected oocytes. (C) Electrostatic interactions at the GluN1-UL/GluN2-LL interface as observed in the GluN1/GluN2B NTD dimer crystal structure (distances indicated in Å). (D and E) Relative MK-801 inhibition kinetics of receptors incorporating wt or mutant GluN1 and GluN2 subunits. Values are (from left to right) in D, 1.00 ± 0.11, 1.05 ± 0.06, 0.90 ± 0.07, 0.92 ± 0.09, 0.81 ± 0.12, 0.90 ± 0.06, and 0.79 ± 0.07; in E, 1.00 ± 0.13, 0.66 ± 0.07, 0.34 ± 0.03, 0.63 ± 0.12; 0.38 ± 0.03, 0.54 ± 0.07, 0.43 ± 0.03, 0.28 ± 0.04, and 0.85 ± 0.08. n = 4–35. *P < 0.05, **P < 0.01, ***P < 0.001, Student t test. Error bars, SD. |
|
|
Fig. 4. Exploration of the photo–cross-linking site. (A) Local environment around the GluN1-Y109 site in the GluN1/GluN2B NTD dimer (16). The potential candidates on the GluN1-KSIH-loop for UV cross-linking are highlighted, and distances are indicated in Å. The interface residues GluN1-K322 and GluN2B-D206 are also highlighted. (B) Changes in current amplitude after UV illumination on GluN1-Y109AzF/GluN2B wt receptors or receptors incorporating an additional substitution (L, V, A, or G) at position GluN1-I133. Values are 0.28 ± 0.05, 0.28 ± 0.02, 0.37 ± 0.05, 0.48 ± 0.09, and 0.82 ± 0.08; n = 3–16. (Inset) Normalized current traces for GluN1-I133 and its substitutions. (C) The GluN1-133 residue volume and the UV-induced current reductions are strongly correlated (linear regression, R2 = 0.89). (D) Disruption of the UV effect by destabilizing the GluN1-UL/GluN2B-LL electrostatic contacts. Values are (from left to right): 0.28 ± 0.05, 0.32 ± 0.05, 0.40 ± 0.03, 0.28 ± 0.03, 0.85 ± 0.09, 0.43 ± 0.08, and 0.40 ± 0.04. n = 4–16. *P < 0.05, ***P < 0.001, Student t test. Error bars, SD. |
|
|
Fig. 5. Expression of UV-sensitive GluN1-Y109AzF NMDARs in mammalian cells. (A) UV-induced current modifications at GluN1 wt/GFP-Y182AzF-GluN2B (1.03 ± 0.12, n = 6) or GluN1-Y109AzF/GFP-Y182AzF-GluN2B (0.69 ± 0.25, n = 7) receptors expressed in HEK cells. (B, Right) UV-induced current modifications at GluN1-N616R/GFP-Y182AzF-GluN2B (1.27 ± 0.45, n = 7) or GluN1-Y109AzF-N616R/GFP-Y182AzF-GluN2B (0.84 ± 0.19, n = 9) receptors expressed in culture hippocampal neurons. (Left) Fluorescence images of neurons transfected with three plasmids encoding GluN1-Y109amb-N616R, GFP-Y182amb-GluN2B, and the suppressor tRNA/AzFRS pair (SI Appendix, Fig. S10A) with (Upper) or without (Lower) AzF in the medium. *P < 0.05, Student t test. |
|
|
Fig. S1. GluN1-Y109 mutants alter both receptor channel activity and pharmacology. (A) X-ray crystal structure of the GluN1/GluN2B NTD dimer (pdb code: 3QEL; ref. (11)). The GluN1 subunit is colored in light blue, and GluN2B subunit in yellow. Zoom up view of the UL/UL interface. Residue GluN1-Y109 is highlighted in purple spheres. (B) Relative inhibition kinetics by 50 nM MK-801 of receptors incorporating wildtype (wt) GluN2B subunits and GluN1 wt (1.0 ± 0.1, n=19), GluN1-Y109A (0.44 ± 0.06, n=6), GluN1-Y109C (1.04 ± 0.11, n=3), GluN1-Y109R (5.87 ± 0.29, n=3), GluN1-Y109E (7.33 ± 0.51, n=4). ***P<0.001, Student’s t-test. (C) Proton sensitivity of GluN2B receptors containing wild-type or mutant GluN1 subunits. Values of pHIC50 and nH are: 7.40 ± 0.03 and 1.6 for GluN1 wt (n=3), 7.38 ± 0.02 and 1.5 for GluN1-Y109C (n=2), 6.52 ± 0.06 and 1.0 for GluN1-Y109A (n=3). (D) Zinc dose-response curves of GluN2B receptors incorporating wild-type or mutant GluN1 subunits. IC50 (nM) and nH are: 576 and 0.9 for GluN1 wt, 452 and 0.9 for GluN1-Y109C, 1829 and 1.2 for GluN1- Y109A. Maximum inhibition was fixed as 1. n=3-4 for each group. (E) 100 µM spermine potentiation of GluN2B receptors incorporating wild-type or mutant GluN1 subunits (experiments done at extracellular pH 6.6). Values of current potentiation are: 5.38 ± 0.42 for GluN1wt, 3.53 ± 0.24 for GluN1-Y109C, 0.94 ± 0.03 for GluN1-Y109A. n=3 for each group. Error bars represent the S.D. |
|
|
Fig. S2. Effect of UV treatment on the gating and pharmacological properties of GluN1-Y109AzF or GluN1-Y109Bpa incorporated receptors. (A) Relative MK-801 inhibition kinetics from oocytes expressing either wt GluN1/GluN2B receptors (1.00 ± 0.07; n=7), GluN1-Y109AzF/GluN2B receptors before (1.05 ± 0.11; n=7) and after (2.69 ± 0.48; n=9) UV treatment, or GluN1-Y109Bpa/GluN2B receptors before (3.32 ± 0.37; n=6) and after (2.91 ± 0.16; n=4) UV treatment. Error bars, S.D. (B) Ifenprodil sensitivity of wt GluN1/GluN2B receptors and GluN1-Y109AzF/GluN2B receptors before and after UV treatment. IC50 (µM), Hill coefficients (nH), maximal inhibition values are, respectively: 0.23 ± 0.02, 1.38, 0.90 for wt GluN1/GluN2B receptors; 0.34 ± 0.04, 1.18, 0.95 for GluN1-Y109AzF/GluN2B before UV, and 2.35 ± 0.34, 0.81, 0.95 after UV. n=3-4 for each group. (C) Zinc dose-response curves for wt GluN1/GluN2B receptors (IC50 = 0.68 μM, nH = 0.83, and Inhibitionmax = 0.98), GluN1-Y109AzF/GluN2B wt receptors before (IC50 = 0.58 μM, nH = 0.89, and Inhibitionmax = 1.00) and after (IC50 = 0.77 μM, nH = 0.82, and Inhibitionmax = 0.98) UV treatment. n=3-4 for each group. (D) Glutamate dose-response curves for wt GluN1/GluN2B receptors before (EC50 =1.27 μM, nH =1.52) and after UV (EC50 = 1.24 μM, nH = 1.69); for GluN1-Y109AzF/GluN2B wt receptors before (EC50 = 1.77 μM, nH = 1.78) and after (EC50 = 0.96 μM, nH = 1.40) UV treatment. n=3 for each group. (E) Glycine dose-response curves for wt GluN1/GluN2B receptors before (EC50 = 0.44 μM, nH = 2.3) and after UV (EC50 = 0.47 μM, nH = 2.3); for the GluN1-Y109AzF/GluN2B wt receptors before (EC50 = 0.39 μM, nH = 2.1) and after (EC50 = 0.46 μM, nH = 2.00) UV treatment. n = 3-4 for each group. Error bars, S.D |
|
|
Fig. S3. Genetically encoding AzF in GluN1/GluN2A receptors (A) Representative dot plot of the current amplitudes from oocytes injected with plasmids encoding GluN1- Y109amb (40 ng/μl), GluN2A-wt (40 ng/μl), Yam suppressor tRNA (5 ng/μl), and AzF-RS (1ng/μl) in the absence (empty circles) or presence (solid circles) of the UAA in the incubation media. For each condition, 20 oocytes were tested. Only currents >10 nA were plotted. (B) Relative inhibition kinetics by 10 nM MK-801 applied to oocytes expressing wild-type (wt) GluN1/GluN2A receptors (1.00 ± 0.24), GluN1-Y109AzF/GluN2A before (1.33 ± 0.26) and after (1.29 ± 0.14) UV treatment. n=3 for each group. Error bars represent the S.D. |
|
|
Fig. S4. Modulating UV- and chemical-induced receptor alterations by GluN2A and GluN2B NTD chimeras (A) UV modification of current carried by receptors containing GluN1-Y109AzF subunits and GluN2A wt (1.12 ± 0.24), GluN2B (0.28 ± 0.05), GluN2A-2BUL (1.06 ± 0.07), GluN2B-2ANTD (1.16 ± 0.06), GluN2B-2A(NTD+L) (1.11 ± 0.09) or GluN2A-2B(NTD+L) (0.68 ± 0.08). n=3-16 for each group. (B) MTSEA modification at GluN1- Y109C receptors containing various GluN2 subunits. Values are: GluN2A wt (0.70 ± 0.08), GluN2B wt (0.13 ± 0.05), GluN2A-2BUL (0.52 ± 0.04), GluN2B-2ANTD (0.59 ± 0.01), GluN2B-2A(NTD+L) (0.58 ± 0.13), GluN2A2B(NTD+L) (0.23 ± 0.03). n = 3-12 for each group. Error bars represent the S.D. |
|
|
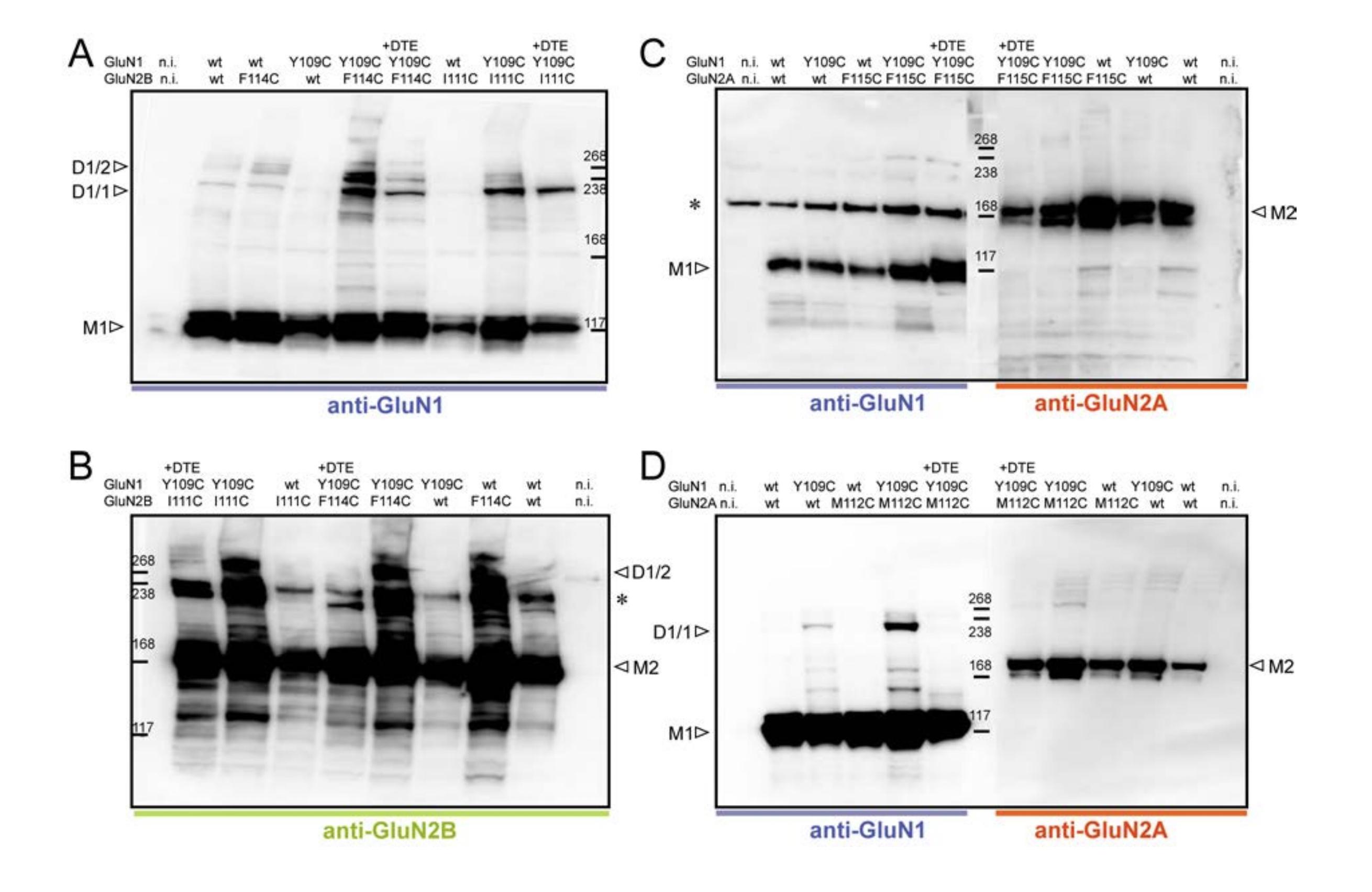
Fig. S5. Subunit specific changes in receptor activity induced by MTSEA binding to the GluN1- Y109C mutant. (A) MTS reagent current modifications at GluN2B receptors containing either wild-type (wt) GluN1 or GluN1- Y109C mutant subunits. Values from left to right are: 0.95 ± 0.04, 0.13 ± 0.05 for MTSEA; 0.91 ± 0.02, 0.69 ± 0.01 for MTSET; 0.82 ± 0.07, 0.78 ± 0.04 for MTS-PtrEA, 0.74 ± 0.01, 0.76 ± 0.01 for MTSES. n=3-8 for each group. (B) Left panel: UV modification of current carried by receptors containing GluN1-Y109AzF subunits and GluN2A wt (1.12 ± 0.24), GluN2B (0.28 ± 0.05), GluN2A-2BUL (1.06 ± 0.07), GluN2B-2ANTD (1.16 ± 0.06), GluN2B2A(NTD+L) (1.11 ± 0.09) or GluN2A-2B(NTD+L) (0.68 ± 0.08). n=3-16 for each group. Right panel: MTSEA modification at GluN1-Y109C receptors containing various GluN2 subunits. Values are: GluN2A wt (0.70 ± 0.08), GluN2B wt (0.13 ± 0.05), GluN2A-2BUL (0.52 ± 0.04), GluN2B-2ANTD (0.59 ± 0.01), GluN2B-2A(NTD+L) (0.58 ± 0.13), GluN2A-2B(NTD+L) (0.23 ± 0.03). n = 3-12 for each group. Error bars represent the S.D. ***P<0.001, Student’s t-test. Only the MTS-specific irreversible component of the inhibitory effects on receptor activity is taken into account for the calculation of relative currents (see SI Material and Methods). |
|
|
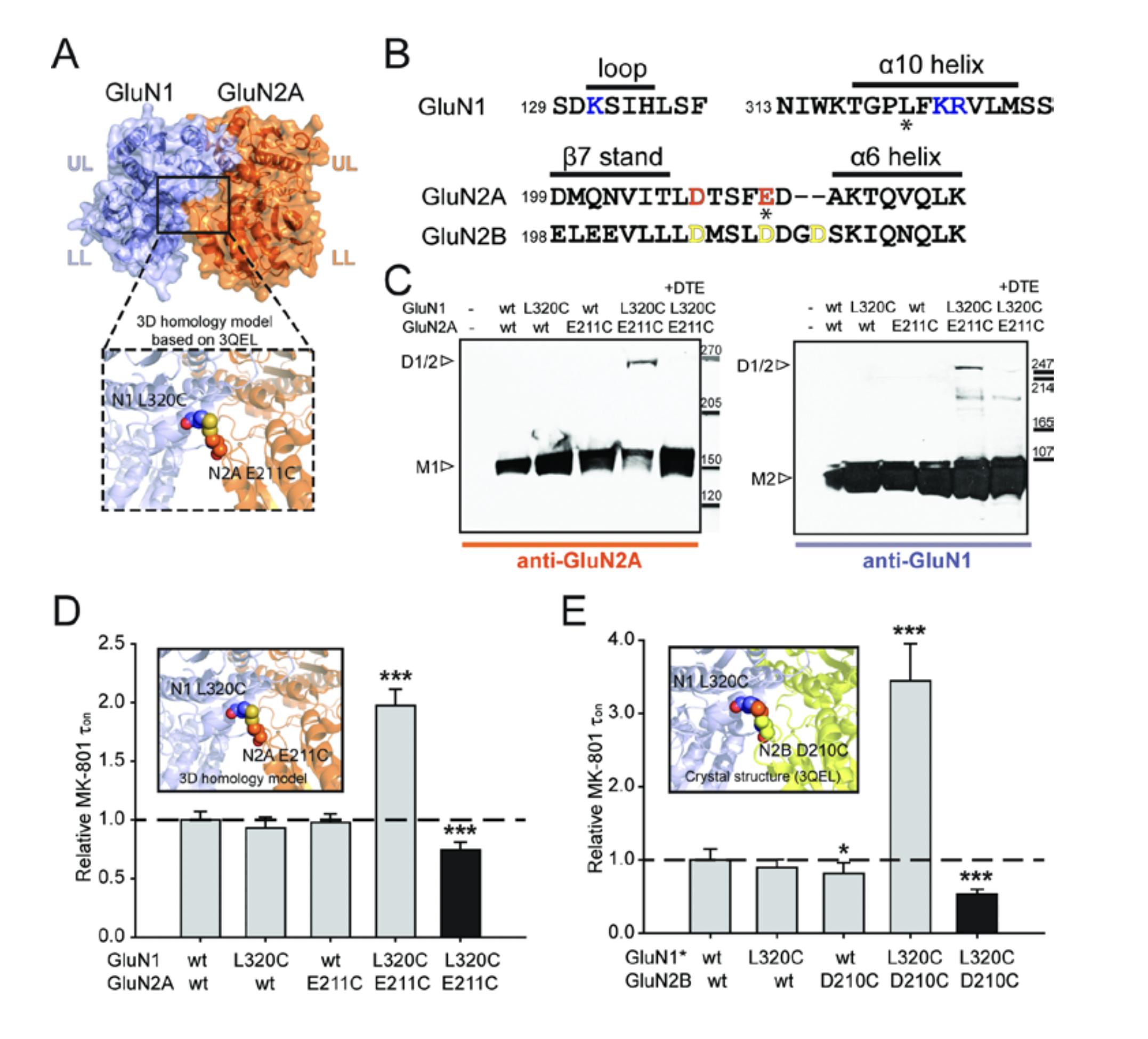
Fig. S6. Differential NTD UL/UL interface in GluN2A- and GluN2B- containing receptors. (A,B) Immunoblots from Xenopus oocytes expressing either wt or mutant GluN1 and GluN2B subunits detected by anti-GluN1 (blue) or anti-GluN2B (yellow) antibodies. M1 indicates the expected band location of the GluN1 monomer (~110 kDa); M2 indicates the expected band location of the GluN2B monomer (~180 kDa); D1/2 indicates the expected band location of the GluN1/GluN2B heterodimer (~290 kDa); D1/1 indicates the expected band location of the GluN1 homodimer (~220 kDa). * indicates a non-specific band. n.i. indicates non-injected oocytes. Treatment with the reducing reagent DTE is also marked (+DTE). (C,D) Immunoblots from Xenopus oocytes expressing either wild-type (wt) or mutant GluN1 and wt or mutant GluN2A subunits detected by antiGluN1 (blue) or anti-GluN2A (orange) antibodies. M1 indicates the expected band location of the GluN1 monomer (~110 kDa); M2 indicates the expected band location of the GluN2A monomer (~180 kDa); D1/1 indicates the expected band location of the GluN1 homodimer (~220 kDa). The anti-GluN1 antibodies MAB363 and MAB1586 were used in (A,C) and (D), respectively. |
|
|
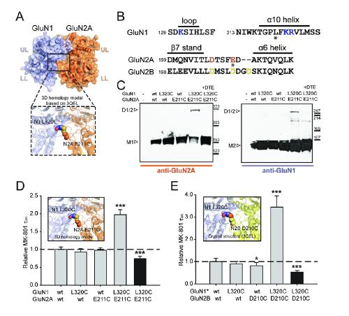
Fig. S7. Engineering a disulfide bond at the GluN1 UL/GluN2 LL NTD dimer interface affects receptor activity. (A) 3D homology model of the GluN1/GluN2A NTD heterodimer based on GluN1/GluN2B NTD crystal structure (pdb code: 3QEL; ref. (11)). The putative interface formed by the GluN1 NTD upper lobe (UL) and the GluN2A NTD lower lobe (LL) is boxed. Inset: sphere representation of the residues mutated into cysteines: GluN1-L320 (purple) and GluN2A-E211 (orange). (B) Sequence alignment in the region around the GluN1 UL/GluN2 LL interface. Residues mutated into cysteines are indicated with asterisks (GluN1-L320 and GluN2A-E211). The residues contributing to the electrostatic interactions are colored in purple for GluN1 (K131, K322 and R323), orange for GluN2A (D207 and E211) and yellow for GluN2B (D206, D210 and D213), respectively. (C) Immunoblots from Xenopus oocytes expressing GluN1/GluN2A receptors incorporating either wild-type (wt) or cysteine mutant subunits. The GluN1 monomer band (M1) is ~110 kDa, while the GluN2A monomer band (M2) is ~180 kDa. The D1/2 arrowheads indicate the GluN1/GluN2A disulfide-linked heterodimer (absent in DTE). (D) Relative MK801 inhibition kinetics of GluN1/GluN2A receptors incorporating wt or cysteine mutant subunits. Inset: Close-up view of the modelled GluN1 UL/GluN2A LL NTD dimer interface. Mean values are, from left to right: 1.00 ± 0.06 (n=9), 0.93 ± 0.09 (n=6), 0.98 ± 0.07 (n=6), and the double-cysteine receptors before, 1.98 ± 0.14 (n=9), and after (black bar), 0.74 ± 0.07 (n=6), DTE treatment. (E) Relative MK801 inhibition kinetics of GluN1/GluN2B receptors incorporating wt or cysteine mutant subunits. GluN1* represents the GluN1-C744AC798A mutant subunit (9, 12). Inset: Close-up view of the GluN1 UL/GluN2B LL NTD dimer interface as seen in the GluN1/GluN2B NTD dimer crystal structure (11). The two introduced cysteines, GluN1-L320C and GluN2BD210C are indicated in sphere. Mean values are, from left to right: 1.00 ± 0.12 (n=9), 0.89 ± 0.11 (n=7), 0.81 ± 0.15 (n=10), and the double cysteine containing receptors before, 3.45 ± 0.50 (n=6), and after (black bar), 0.53 ± 0.06 (n=5), DTE treatment. *P<0.05, ***P<0.001, Student’s t-test. Error bars represent the S.D. |
|
|
Fig. S8. Electrostatic interactions at the GluN1-UL/GluN2B-LL NTD dimer interface. Relative MK-801 inhibition kinetics of receptors incorporating wild-type (wt) or mutant GluN1, and wt or mutant GluN2B subunits. Values from left to right are: GluN1 wt/GluN2B wt (1.00 ± 0.13; n=35), GluN1-3D/GluN2B wt (0.66 ± 0.09; n=8), GluN1wt/GluN2B-2K (referring to D206K-D210K; 0.35 ± 0.04; n=8), GluN1 wt/GluN2B-3K (0.28 ± 0.04; n=9), GluN1 wt/GluN2B-S208A-3K (0.33 ± 0.07; n=6), GluN1-3D/GluN2B-3K (0.45 ± 0.03; n=4), GluN1-R115A-3D/GluN2B-3K (0.85 ± 0.08; n=8), GluN1-3D/GluN2B-S208A-3K (0.72 ± 0.05; n=2), GluN1-R115A3D/GluN2B-S208A-3K (0.78 ± 0.08; n=6). Error bars represent the S.D. |
|
|
Fig. S9. No heterodimer formation after UV-treatment of GluN1-Y109AzF/GluN2B receptors. Western blots from Xenopus oocytes expressing wild-type (wt) GluN1/GluN2B or GluN1-Y109AzF/GluN2B receptors probed either with anti-GluN1 (left) or anti-GluN2B (right) antibodies. GluN1 monomers (M1, ~110 kDa) or GluN2B monomers (M2, ~180 kDa) are indicated with arrowheads. The - and + signs refer to the absence or presence, respectively, of UV irradiation (365 nm, 30 min). n.i. indicates non-injected oocytes. |
|
|
Fig. S10. Optimization and validation in Xenopus oocytes of molecular biology constructs for expression of AzF containing NMDARs in mammalian cells (A) Plasmid constructions designed for mammalian cell transfections. One plasmid encodes the GluN1 subunit with the Y109 site mutated to the amber stop codon and the N616 at the Q/R/N pore site mutated to R in order to confer resistance to extracellular Mg2+ block. Another plasmid encodes the GFP fused to the N-terminal of the GluN2B subunit. The amber stop codon was inserted at the Y182 position of the GPF, in order to use green GFP fluorescence as a reporter of AzF incorporation. One bidirectional plasmid named pET21-tRNA-AzFRS encodes the suppressor tRNA Yam driven by its internal promoter and the AzFRS driven by the CMV promoter. (B) Current amplitudes from oocytes co-injected with GluN1-Y109amb, wild-type (wt) GluN2B and pET21-tRNAAzFRS plasmids, incubated in the absence (n=9) or presence (n=15) of the UAA AzF. Only currents >10 nA were plotted. (C) UV-induced current modifications at GluN1 wt/GluN2B wt (1.11 ± 0.13; n=8), GluN1-Y109AzF/GluN2B wt (0.28 ± 0.05; n=16), GluN1-Y109AzF/GFP-GluN2B (0.31 ± 0.03; n=5), and GluN1-Y109AzF-N616R/GFPY182AzF-GluN2B receptors (0.54 ± 0.05; n=5). Error bars represent the S.D. |
References [+] :
Beene, Unnatural amino acid mutagenesis in mapping ion channel function. 2003, Pubmed , Xenbase
Burger, Mapping the binding of GluN2B-selective N-methyl-D-aspartate receptor negative allosteric modulators. 2012, Pubmed , Xenbase
Chen, Subtype-dependence of NMDA receptor channel open probability. 1999, Pubmed
Davis, Designer proteins: applications of genetic code expansion in cell biology. 2012, Pubmed
England, Site-specific, photochemical proteolysis applied to ion channels in vivo. 1997, Pubmed , Xenbase
Farina, Separation of domain contacts is required for heterotetrameric assembly of functional NMDA receptors. 2011, Pubmed
Fehrentz, Optochemical genetics. 2011, Pubmed
Gautier, Light-activated kinases enable temporal dissection of signaling networks in living cells. 2011, Pubmed
Gielen, Mechanism of differential control of NMDA receptor activity by NR2 subunits. 2009, Pubmed
Grunbeck, Mapping a ligand binding site using genetically encoded photoactivatable crosslinkers. 2013, Pubmed
Hansen, Control of assembly and function of glutamate receptors by the amino-terminal domain. 2010, Pubmed
Huber, Unnatural amino acid mutagenesis of GPCRs using amber codon suppression and bioorthogonal labeling. 2013, Pubmed
Janovjak, A light-gated, potassium-selective glutamate receptor for the optical inhibition of neuronal firing. 2010, Pubmed
Kang, In vivo expression of a light-activatable potassium channel using unnatural amino acids. 2013, Pubmed
Karakas, Structure of the zinc-bound amino-terminal domain of the NMDA receptor NR2B subunit. 2009, Pubmed , Xenbase
Karakas, Subunit arrangement and phenylethanolamine binding in GluN1/GluN2B NMDA receptors. 2011, Pubmed , Xenbase
Karlin, Substituted-cysteine accessibility method. 1998, Pubmed
Klippenstein, Photoinactivation of glutamate receptors by genetically encoded unnatural amino acids. 2014, Pubmed
Lee, Amino terminal domains of the NMDA receptor are organized as local heterodimers. 2011, Pubmed
Liu, Adding new chemistries to the genetic code. 2010, Pubmed
Masuko, A regulatory domain (R1-R2) in the amino terminus of the N-methyl-D-aspartate receptor: effects of spermine, protons, and ifenprodil, and structural similarity to bacterial leucine/isoleucine/valine binding protein. 1999, Pubmed , Xenbase
Mayer, Emerging models of glutamate receptor ion channel structure and function. 2011, Pubmed , Xenbase
Miller, Flash decaging of tyrosine sidechains in an ion channel. 1998, Pubmed , Xenbase
Mony, Molecular basis of positive allosteric modulation of GluN2B NMDA receptors by polyamines. 2011, Pubmed
Paoletti, NMDA receptor subunit diversity: impact on receptor properties, synaptic plasticity and disease. 2013, Pubmed
Pless, Unnatural amino acids as probes of ligand-receptor interactions and their conformational consequences. 2013, Pubmed
Reddington, Different photochemical events of a genetically encoded phenyl azide define and modulate GFP fluorescence. 2013, Pubmed
Sato, Crystallographic study of a site-specifically cross-linked protein complex with a genetically incorporated photoreactive amino acid. 2011, Pubmed
Sobolevsky, X-ray structure, symmetry and mechanism of an AMPA-subtype glutamate receptor. 2009, Pubmed
Szobota, Optical control of neuronal activity. 2010, Pubmed
Talukder, Specific sites within the ligand-binding domain and ion channel linkers modulate NMDA receptor gating. 2010, Pubmed , Xenbase
Volgraf, Allosteric control of an ionotropic glutamate receptor with an optical switch. 2006, Pubmed
Wang, Expanding the genetic code of Escherichia coli. 2001, Pubmed
Wollmuth, Adjacent asparagines in the NR2-subunit of the NMDA receptor channel control the voltage-dependent block by extracellular Mg2+. 1998, Pubmed , Xenbase
Wyart, Optogenetic dissection of a behavioural module in the vertebrate spinal cord. 2009, Pubmed
Ye, Expanding the genetic code in Xenopus laevis oocytes. 2013, Pubmed , Xenbase
Ye, Tracking G-protein-coupled receptor activation using genetically encoded infrared probes. 2010, Pubmed
Yuan, Control of NMDA receptor function by the NR2 subunit amino-terminal domain. 2009, Pubmed , Xenbase
Zhu, Allosteric signaling and dynamics of the clamshell-like NMDA receptor GluN1 N-terminal domain. 2013, Pubmed
