|
Fig. 1.
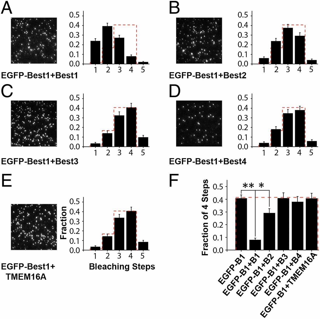
Single-molecule subunit counting on the four members of the bestrophin family. (A) hBest cartoon here and elsewhere based on Milenkovic topology model. (B–E) Single-molecule irreversible photobleaching to count number of mEGFPs per fluorescent spot (i.e., number of subunits per channel) in hBest1 (B), hBest2 (C), hBest3 (D), and hBest4 (E). (Left) Images show first frame of the movie to indicate density of spots. (Middle) Average frequency distributions of number of bleaching steps (black bars) with error bars indicating SEM. Dashed red line indicates theoretical binominal distribution for tetramer with probability that mEGFP is fluorescent = 0.80. (Right) Fluorescence traces from single spots showing four steps of photobleaching. |
|
Fig. 2.
Single-molecule colocalization analysis of coassembly of hBest1 with other channel subunits. (A–F) hBest1–mCherry coexpressed with either N- or C-terminal mEGFP-tagged: CNG channel (A), hBest1 (B), hBest2 (C), hBest3 (D), hBest4 (E), or mTMEM16A (F). Total number in all experiments combined of red-alone spots (red bars), green-alone spots (green bars), and spots containing both red and green fluorescence (orange bars), with percent of red + green indicated above orange bar. (G) Average percent colocalization for 5–10 optical patches for each coinjection. Error bars indicate SEM. hBests abbreviated as B1 to B4. |
|
Fig. 3.
Gauging coassembly of hBest1 with other CACC subunits by shifts in single-molecule subunit counts of mEGFP–hBest1. (A–E) Frequency distributions of single-molecule–photobleaching counts of mEGFP–hBest1 coexpressed with untagged hBest1 (number of optical patches n = 6) (A), hBest2 (n = 7) (B), hBest3 (n = 5) (C), hBest4 (n = 4) (D), or mTMEM16A (n = 5) (E), compared with the binomial distribution of tetramer with the probability that mEGFP is fluorescent = 0.8 (red dashed lines). (F) Fraction of spots with four bleaching steps when mEGFP–hBest1 is expressed alone (mEGFP–B1) or together with untagged hBestx (mEGFP–hBest1 + Bx) or untagged mTMEM16A (mEGFP–hBest1 + mTMEM16A). |
|
Fig. 4.
Coassembly of hBests with hBest chimeras defines self-assembly determinant. (A–F) Colocalization of hBest1–mCherry (B1) with hBest3–mEGFP (B3) containing either the S1 of B1 (A), the S1 and L1 of B1 (B), the S1, L1 and S2 of B1 (C), the S1 and L1 and S2 and L2 of B1 (D), only the L2 of B1 (E), or everything but the L2 of B1 (F). (G) Colocalization of B3 with B1 containing the L2 of B3. (H) Colocalization of B2 with B2 containing the L2 of B1. Bar color code and percentage colocalization as in Fig. 2. |
|
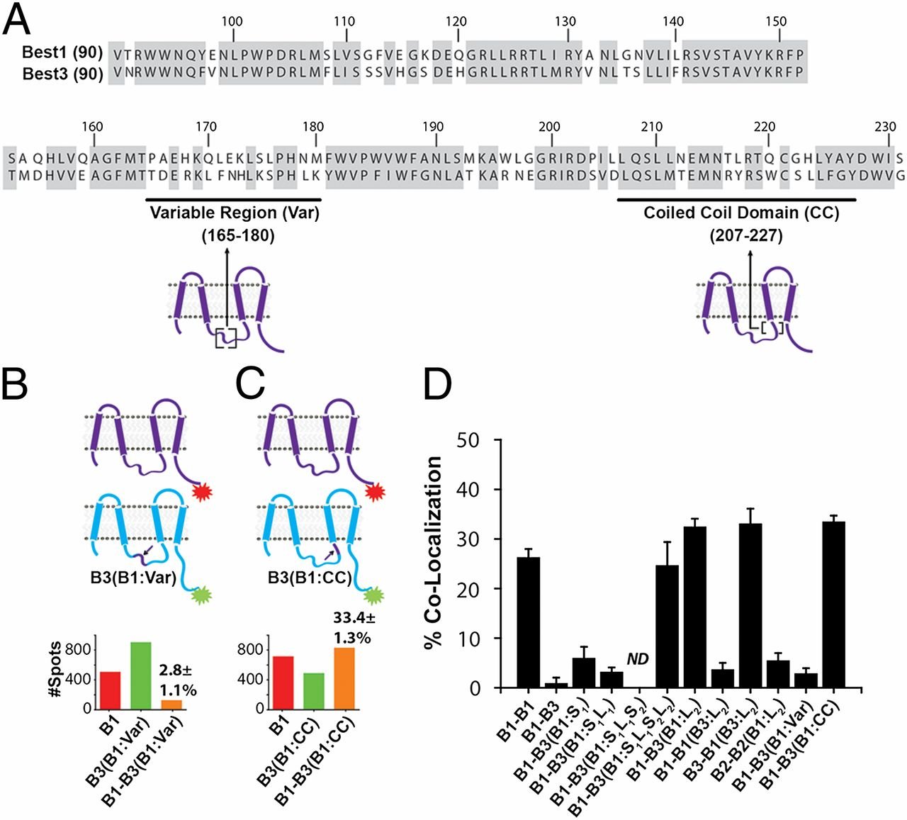
Fig. 5.
Single-molecule colocalization identifies coiled-coil domain in L2 as assembly determinant. (A) Protein sequence alignment of L2 domains of hBest1 and hBest3 shows high conservation (gray highlights), except in Var and also identifies CC. (B and C) Colocalization of B1 with B3 containing only the Var of B1 (B) or with B3 containing only the CC of B1 (C). (D) Comparison of colocalization results obtained in Figs. 2, 4, and 5. |
|
Fig. 6.
Iodide-quenching assay determines the functional role of coiled-coil domain in hBests. Comparing iodide conduction, upon activation at ∼60 s using ATP, through (A) hBest1 (black), two known hBest1-blocking mutants hBest1:W93C (green), hBest1:R218C (blue), Ca2+-binding domain deletion (∆299–304, purple), hBest3 (orange, known to have low conduction), and hBest3∆CT (red, deletion known to increase conduction). (B) B1–B3 chimeras, B3(B1:L2), B3(B1:CT) (no activity, red and gray, respectively), B3(B1:L2 + CT) (black) (activity comparable to hBest1), hBest1-blocking mutants in L2 + CT chimera, B3(B1:L2 + CT):W93C (green), R218C (blue), and Ca2+-binding domain deletion (∆299–304, purple). (C) B1–B3 chimeras either having coiled coil from L2, B3(B1:CC + CT) (black) or remainder of the L2, B3(B1:L2a + CT) (red). (D) B1–B3 chimeras either having full-length C terminus, B3(B1:CC + CT) (black) or truncated C terminus B3(B1:CC + CT∆350X) (blue) and B3(B1:CC + CT∆400X) (red). |
|
Fig. S1. Comparison of observed frequency distribution of single-molecule–photobleaching counts of hBest1 (black bars) with theoretical binomial distribution of a tetramer with probability of EGFP being fluorescent set at (A) 1.0, (B) 0.8, and (C) 0.6 (red dashed line). Note that observed distribution fits best
when EGFP maturation rate is set at 0.8 or 80%. |
|
Fig. S2. Comparison of observed frequency distribution of single-molecule–photobleaching counts of hBest1 (black bars) with theoretical binomial distribution of a dimer (A), trimer (B), tetramer (C), and pentamer (D) (red dashed line) with probability of EGFP being fluorescent set at 0.80. |
|
Fig. S3. Single-molecule subunit counting on hBest1 from HEK293T cells using single-molecule pulldown (SiMPull) assay. (A–C) First frames of the PEGylated
glass surface with anti-EGFP antibody alone (A), lysate alone (B), and anti-EGFP antibody and lysate both (C). (D) Average frequency distributions of number of
bleaching steps (black bars). Error bars indicate SEM. Dashed red line indicates theoretical binominal distribution for tetramer with probability that EGFP is
fluorescent = 0.80. (E) Example fluorescence trace from a single spot showing four steps of photobleaching. |
|
Fig. S4. Single-molecule colocalization analysis of coassembly of the rest of the bestrophins. hBest2 tagged with EGFP at C terminus coexpressed with hBest3–
mCherry (A). hBest2 tagged with mCherry at C terminus coexpressed with hBest4–EGFP (B). hBest3 tagged with mCherry at C terminus coexpressed with
hBest4–EGFP (C). Total number in all experiments combined of red-alone spots (red bars), green-alone spots (green bars), and spots containing both red and
green fluorescence (orange bars), with percent of red + green indicated above orange bar. |
|
Fig. S5. Single-molecule subunit counting on chimeras used in Fig. 4. (A) Cartoons of the chimeras based on Milenokovic topology model. EGFP was fused at
either the N terminus [hBest1ΔC-terminal domain (CT)] or C terminus (other chimeras). (B) Images show first frame of each photobleaching movie to indicate
density of spots. (C) Average frequency distribution of the number of bleaching steps (black bars) per fluorescent spot (error bars indicate SEM). Dashed red
line indicates theoretical binominal distribution for tetramer with probability that EGFP is fluorescent = 0.80. (D) Example fluorescence traces from single spots
showing four steps of photobleaching (fluorescence level before bleach indicated by arrows). |
|
Fig. S6. Coiled-coil domains predicted by Coils software in each member of the hBest family. (A–D) Probability of hBests having coiled-coil domains at different positions in the protein. Red, navy blue, and light blue solid lines show the probability of two, three, and four heptads, respectively. Note that there are
marked differences in the probability of having coiled coil (between 200–230 aa) among hBests. |
|
Fig. S7. Single-molecule subunit counting on (A) hBest1:W93C and (B) hBest:R218C. (A) Cartoons of the mutants based on Milenokovic topology model. Red
spots indicate location of mutations. EGFP was fused at N terminus of the mutants. (B) Images show first frame of the movie to indicate density of spots. (C)
Average frequency distributions of number of bleaching steps (black bars). Error bars indicate SEM. Dashed red line indicates theoretical binominal distribution
for tetramer with probability that EGFP is fluorescent = 0.80. (D) Example fluorescence traces from single spots showing four steps of photobleaching. |
|
Fig. S8. Whole-cell patch clamp analysis of Cl− currents induced by wild-type hBest1, wild-type hBest3, and Best1–Best3 chimeras. (A) The voltage clamp
protocol is shown. (B–F) Representative current traces from HEK293 cells transfected with YFP alone (B), Best1 (C), Best3 (D), B3(B1:coiled coil + CT) chimera (E),
and B3(B1:L2a + CT) chimera (F). No noticeable currents were observed in YFP control, Best3, or B3(B1:L2a + CT) chimera. (G) Averaged current-voltage (I–V)
relations for all five constructs. (H) Comparison of mean current densities at +100 mV. |