XB-ART-49795
Dev Cell
2014 May 12;293:277-91. doi: 10.1016/j.devcel.2014.03.016.
Show Gene links
Show Anatomy links
WLS retrograde transport to the endoplasmic reticulum during Wnt secretion.
???displayArticle.abstract???
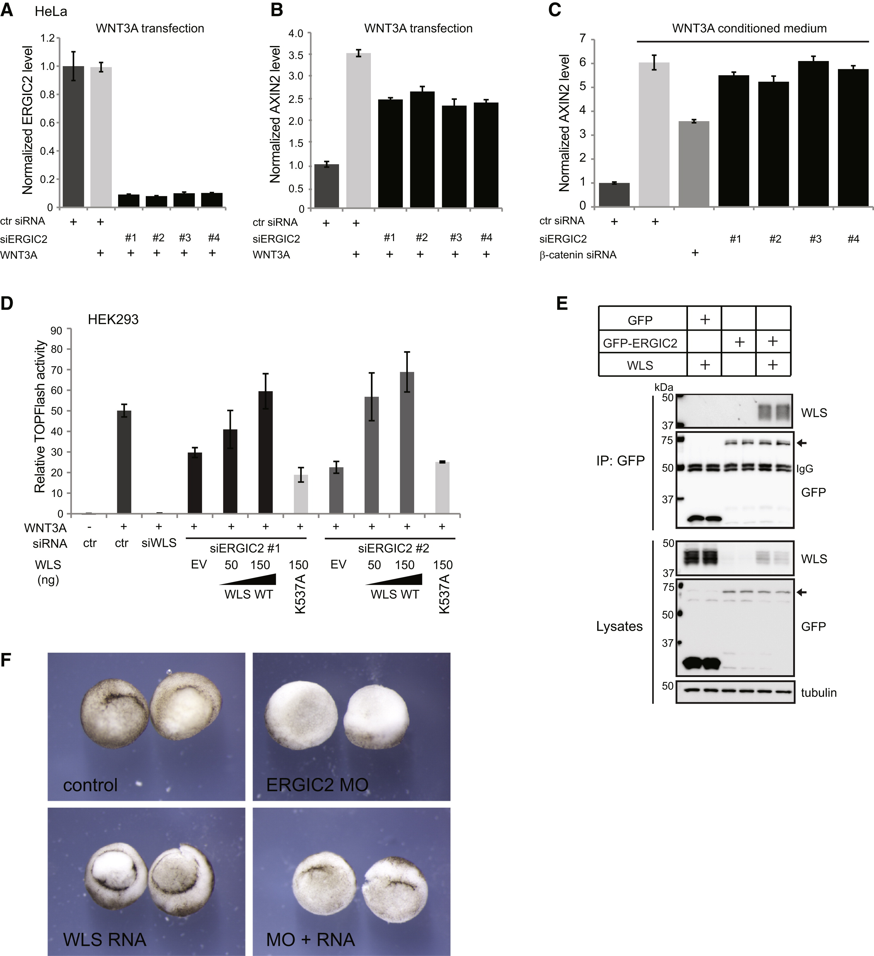
Wnts are transported to the cell surface by the integral membrane protein WLS (also known as Wntless, Evi, and GPR177). Previous studies of WLS trafficking have emphasized WLS movement from the Golgi to the plasma membrane (PM) and then back to the Golgi via retromer-mediated endocytic recycling. We find that endogenous WLS binds Wnts in the endoplasmic reticulum (ER), cycles to the PM, and then returns to the ER through the Golgi. We identify an ER-targeting sequence at the carboxyl terminus of native WLS that is critical for ER retrograde recycling and contributes to Wnt secretory function. Golgi-to-ER recycling of WLS requires the COPI regulator ARF as well as ERGIC2, an ER-Golgi intermediate compartment protein that is also required for the retrograde trafficking of the KDEL receptor and certain toxins. ERGIC2 is required for efficient Wnt secretion. ER retrieval is an integral part of the WLS transport cycle.
???displayArticle.pubmedLink??? 24768165
???displayArticle.link??? Dev Cell
Species referenced: Xenopus laevis
Genes referenced: axin2 ergic2 wls wnt3a
???displayArticle.morpholinos??? ergic2 MO1
???attribute.lit??? ???displayArticles.show???
