|
Figure 1.
Models for disk membrane morphogenesis. Hypothesis 1: In the endosome model, disk membranes are formed by multiple endosomes fusing to grow into larger disks (Miyaguchi and Hashimoto, 1992; Obata and Usukura, 1992; Chuang et al., 2007). It is unclear when and how the disk rim is formed and if immature disks have rim regions. PM and disk membrane renewal are not necessarily synchronized. Hypothesis 2: In the evagination model, disk membranes are formed by initial PM evagination, which then becomes sealed to generate closed and mature disks (Steinberg et al., 1980). The sealing also results in the generation of the disk rim and the new PM domain. |
|
Figure 2.
bCNGA1-Dend2 localizes to the PM of the rod OS. A, The localization of bCNGA1-Dend2 in X. laevis rods. B, Xenopus rod photoreceptor cell: the connecting cilium (CC) connects the IS and OS. Disks are located in the OS, and surrounded by the PM; CNGA1 localization is denoted by the dashed red lines. CâE, Phalloidin-stained bCNGA1-Dend2 transgenic Xenopus retina indicates the CPs are enriched with F-actin filaments (red). CPs do not contain bCNGA1-Dend2 (green). E, Retinas from bCNGA1-Dend2 transgenic tadpoles were pretreated with neutral protease dispase and BAPTA to partially destroy CPâOS connections (arrowheads). F, The localization of bCNGA1-Dend2 (top and middle) in PM and peripherin/rds-Dend2 (P/rds-Dend2, bottom) in disk rims and incisures of X. laevis rods. The middle represents the region transecting axoneme, around which bCNGA1-Dend2 is absent. G, Localization of bCNGA1-Dend2 in PM (top), rhodopsin-Dend2â1D4 (Rho-Dend2â1D4) in PM (arrow) and disks (asterisk; middle), and peripherin/rds-Dend2 (P/rds-Dend2) in disk rims (bottom) in hypotonically lysed retinas. Images are maximum projections of optical slices (A, right, C, E) or single confocal images (A, left, D, F, G). Images are either from live and unfixed retina (A); fixed retina (CâF); or hypotonically lysed, unfixed retina (G). Images (D) and (F) were processed by 2D blind deconvolution, to deblur the images and to reveal bCNGA1-Dend2-enriched structures (arrowheads). Animals were 14 d old. Scale bars: A, C, E, G, 5 μm; D, F, 2 μm. |
|
Figure 3.
bCNGA1-Dend2 is excluded from the PM domains proximal to the axoneme and at the bottom of OS. A, bCNGA1-Dend2 does not localize in the proximity of the axoneme (arrowheads); bCNGA1-Dend2 (green) was colabeled with anti-acetylated tubulin (red). B, C, The localization of bCNGA1 in the rod cells with and without IS, respectively. bCNGA1-Dend2 localization forms an aberrant closed shape (B, left, asterisk) only in the OS detached from the IS as revealed by DIC image (B, right, asterisk). In C, F-actin was labeled with fluorescent phalloidin (red) to reveal IS structures, which are not attached to OS with aberrant localization of bCNGA1-Dend2 (arrowhead). Images are either from fixed retina (A, C) or live and unfixed retina (B). Animals were 14 d old. Scale bars: 5 μm. |
|
Figure 4.
OS PM localization of endogenous X. laevis CNGA1. The localization of endogenous X. laevis CNGA1 in intact OS PM (A) and hypotonically lysed OS PM (B). Images are obtained from methanol/DMSO-fixed retina (A) or hypotonically lysed and 4% formaldehyde-fixed retina (B). Animals were 14 d old. Scale bar, 5 μm. |
|
Figure 5.
bCNGA1-Dend2 mobility in the PM of the rod OS. A, The photoconversion technique allows discrimination of old (red) from newly synthesized (green) bCNGA1-Dend2. Forty-eight hours after photoconversion, newly added bCNGA1-Dend2 was concentrated at the basal portion of the rod OS where newly formed disk membranes are added (Lodowski et al., 2013). Images are from live and unfixed retina. Scale bar, 5 μm. B, Lateral and longitudinal diffusion of rhodopsin-Dend2–1D4 and longitudinal diffusion of bCNGA1-Dend2 were studied by FRAP in X. laevis rods. FRAP measurements were corrected and fitted to curves to estimate the diffusion coefficients (D) and percentage of immobile fraction as described in Materials and Methods. A.U., arbitrary units. |
|
Figure 6.
Entrance of bCNGA1-Dend2 to the rod OS PM is F-actin dependent. A, Localization of old (red) and newly synthesized (green, arrows) bCNGA1-Dend2 after cytochalasin D, latrunculin A, or DMSO (vehicle control) treatment for 24 and 48 h. B, Cytochalasin D and latrunculin A disrupt F-actin filaments. Animals were 14 d old at the time of photoconversion. Images are either from live and unfixed retina (A) or fixed retina (B). ONL, outer nuclear layer. Scale bars: 5 μm. |
|
Figure 7.
Electron microscopy reveals evagination outgrowths in rods treated with cytochalasin D. A, In cytochalasin D-treated eyes, rod photoreceptors form overgrowths that extend outside of the OS (left, arrows) or spiral out (right, asterisks). B, In DMSO (control)-treated eyes, evaginations do not overgrow. Animals were 14 d old. Scale bars: 1 μm. |
|
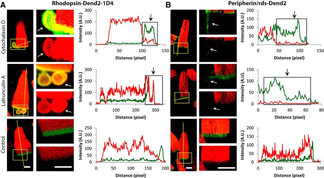
Figure 8.
Evagination overgrowths induced by F-actin disruption contain rhodopsin and peripherin/rds. The photoconversion technique allows discrimination of old (red) from newly synthesized (green) proteins. Xenopus rods were imaged after cytochalasin D, latrunculin A, or DMSO control treatment for 24 h. A, In cytochalasin D- and latrunculin A-treated rods, both old (red) and new (green) rhodopsin-Dend2–1D4 are observed in the evagination overgrowths (arrows). In control rods, evagination overgrowths are not observed, and new rhodopsin-Dend2–1D4 (green) is incorporated into new disks. B, In cytochalasin D- and latrunculin A-treated rods, new peripherin/rds-Dend2 (green) is observed in the evagination overgrowths (arrows). Old peripherin/rds-Dend2 (red) is not observed in these structures (arrows). In control rods, evagination overgrowths are not observed, and new peripherin/rds-Dend2 (green) is incorporated into new disks. Intensity profile charts (A, B, right) were drawn for old and newly added proteins along the lines on left images. Rectangles in the charts represent the areas of evagination overgrowths (arrows). Animals were 14 d old at the time of photoconversion. Images are from live and unfixed retinas. Scale bars: 5 μm. A.U., arbitrary units. |
|
Figure 9.
Differential targeting of rhodopsin, peripherin/rds, and CNG channel to the OS compartments. Schematic showing the summary of photoconversion experiments in this study. a, Disk (rhodopsin), disk rim (peripherin/rds), and PM (CNG channel) protein trafficking in rod photoreceptor cell. According to the evagination hypothesis, rhodopsin is trafficked to evaginations, whereas peripherin/rds is not. CNG channels are incorporated into the OS PM as disk membranes are formed. Proteins are trafficked from the IS to the OS. b, Photoconversion turns Dend2 fusion proteins from green to red. This conversion is irreversible, and thus old proteins stay red. c, After F-actin disruption, rhodopsin-Dend2–1D4 and peripherin/rds-Dend2 are trafficked to the evagination overgrowths, while trafficking of the bCNGA1-Dend2 to the OS PM is inhibited. The presence of old and photoconverted rhodopsin-Dend2–1D4 in the evagination indicates that the evagination was the original destination of rhodopsin-Dend2–1D4 (compare b and c). The lack of old and photoconverted peripherin/rds-Dend2 in the evagination indicates that the evagination was not the original destination (compare b and c). |