Click here to close Hello! We notice that you are using Internet Explorer, which is not supported by Xenbase and may cause the site to display incorrectly. We suggest using a current version of Chrome, FireFox, or Safari.
XB-ART-49750
Genes Dev 2014 Jul 01;2813:1461-71. doi: 10.1101/gad.243832.114.
Show Gene links Show Anatomy links

Multicilin drives centriole biogenesis via E2f proteins.

Ma L, Quigley I, Omran H, Kintner C.


???displayArticle.abstract???
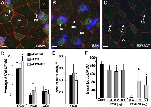
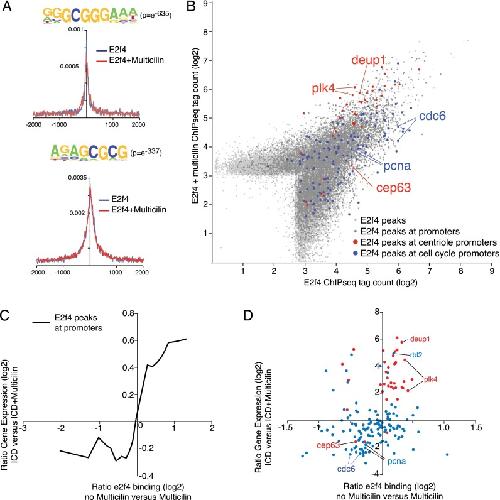
Multiciliate cells employ hundreds of motile cilia to produce fluid flow, which they nucleate and extend by first assembling hundreds of centrioles. In most cells, entry into the cell cycle allows centrioles to undergo a single round of duplication, but in differentiating multiciliate cells, massive centriole assembly occurs in G0 by a process initiated by a small coiled-coil protein, Multicilin. Here we show that Multicilin acts by forming a ternary complex with E2f4 or E2f5 and Dp1 that binds and activates most of the genes required for centriole biogenesis, while other cell cycle genes remain off. This complex also promotes the deuterosome pathway of centriole biogenesis by activating the expression of deup1 but not its paralog, cep63. Finally, we show that this complex is disabled by mutations in human Multicilin that cause a severe congenital mucociliary clearance disorder due to reduced generation of multiple cilia. By coopting the E2f regulation of cell cycle genes, Multicilin drives massive centriole assembly in epithelial progenitors in a manner required for multiciliate cell differentiation.

???displayArticle.pubmedLink??? 24934224
???displayArticle.pmcLink??? PMC4083089
???displayArticle.link??? Genes Dev
???displayArticle.grants??? [+]

Species referenced: Xenopus laevis
Genes referenced: cby1 cep63 deup1 e2f4 e2f5 gmnn hyls1 mcc mcidas notch1 tfdp1

???displayArticle.gses??? GSE59309: Xenbase,  NCBI

???attribute.lit??? ???displayArticles.show???
References [+] :
Azimzadeh, Centrosome loss in the evolution of planarians. 2012, Pubmed