Click here to close
Hello! We notice that you are using Internet Explorer, which is not supported by Xenbase and may cause the site to display incorrectly.
We suggest using a current version of Chrome,
FireFox, or Safari.
Nat Methods
2014 Aug 01;118:868-74. doi: 10.1038/nmeth.2997.
Show Gene links
Show Anatomy links
Annotation of loci from genome-wide association studies using tissue-specific quantitative interaction proteomics.
Lundby A, Rossin EJ, Steffensen AB, Acha MR, Newton-Cheh C, Pfeufer A, Lynch SN, QT Interval International GWAS Consortium (QT-IGC), Olesen SP, Brunak S, Ellinor PT, Jukema JW, Trompet S, Ford I, Macfarlane PW, Krijthe BP, Hofman A, Uitterlinden AG, Stricker BH, Nathoe HM, Spiering W, Daly MJ, Asselbergs FW, van der Harst P, Milan DJ, de Bakker PI, Lage K, Olsen JV.
???displayArticle.abstract???
Genome-wide association studies (GWAS) have identified thousands of loci associated with complex traits, but it is challenging to pinpoint causal genes in these loci and to exploit subtle association signals. We used tissue-specific quantitative interaction proteomics to map a network of five genes involved in the Mendelian disorder long QT syndrome (LQTS). We integrated the LQTS network with GWAS loci from the corresponding common complex trait, QT-interval variation, to identify candidate genes that were subsequently confirmed in Xenopus laevis oocytes and zebrafish. We used the LQTS protein network to filter weak GWAS signals by identifying single-nucleotide polymorphisms (SNPs) in proximity to genes in the network supported by strong proteomic evidence. Three SNPs passing this filter reached genome-wide significance after replication genotyping. Overall, we present a general strategy to propose candidates in GWAS loci for functional studies and to systematically filter subtle association signals using tissue-specific quantitative interaction proteomics.
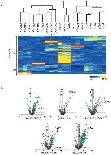
Figure 2. Quantitative interaction proteomics of five Mendelian LQTS proteinsa) Hierarchical cluster analysis of proteins identified in immunoprecipitation experiments visualizes the experimental specificity and reproducibility. Proteins are color-coded according to their mass-spectrometry signal intensity. Triplicates of the LQTS protein immunoprecipitations (a-c) are shown. The highlighted yellow areas indicate that each group of triplicate experiments immunoprecipitates a specific cluster of proteins. b) Volcano plots, representing the LQTS protein IPs versus IgG control IPs, show negative logarithmized t-test derived P-values (-log10(P)) as function of logarithmized ratios of average protein intensities (log2) for the LQTS protein relative to control. A hyperbolic curve indicates a false discovery rate cut-off of 0.05 and separates specific from nonspecific interactors. All points represent a protein. Purple indicates a LQTS protein, green represent proteins specifically interacting with the LQTS proteins, and blue represents nonspecific interactors.
Figure 3. Proteomic annotation of GWAS loci coupled to experimental follow up identifies ATP1B1 as a QT variation candidate genea) Distribution of association Z-scores for genes represented in the interactomes (grey bars) to a background distribution of all genes in the genome (black line). The x-axis represents Z-scores assigned to genes corrected for SNP density and linkage disequilibrium structure. The insert shows a zoom-in of the tail of the distribution, illustrating that the distribution is significantly enriched for genes at GWS loci (P = 1.3e-6, using random sampling, see Online Methods). b) Representative current traces recorded from KCNH2 (left) and KCNH2 +ATP1B1 (right) proteins heterologously expressed in Xenopus laevis oocytes by two-electrode voltage clamp. Step currents were elicited using the depicted voltage clamp protocol with 1s pulses to test potentials ranging from −80 to +40 mV followed by deactivation (tail) current measurements at −60 mV. c) Current-voltage relationships were constructed by normalizing the steady-state currents measured at the end of each voltage step to the maximum outward current and plotting it as function of the test potential (n = 11 for KCNH2, n = 9 for KCNH2+ATP1B1). d) Channel inactivation kinetics were evaluated from currents elicited from the indicated pulse protocol. Inactivation time constants measured at +60 mV are shown for KCNH2 in absence (n = 10) or presence (n = 14) of ATP1B1. Data points are mean ± SEM. e) Cardiac action potential after Morpholino knockdown of zebrafish atp1b1a (APD80 = 256±20 msec) compared to carrier injected controls (APD80 = 321±21 msec), n = 13 independent samples per condition. * represents P<0.05. f) Superimposed normalized traces are shown for one representative sample for atp1b1a knockdown (red) and control conditions (blue).
Figure 4. Integrative analysis of the LQTS protein network and GWAS dataa) Depiction of the interactions identified in the proteomics experiments between the LQTS proteins (purple) and proteins encoded by genes in genome-wide significant common variant loci (greene) as well as proteins encoded by genes that lie near the 28 SNPs filtered for replication genotyping (yellow). The proteins are plotted according to the best genetic association P-value of their corresponding genes in the horizontal direction after taking the negative 10 based logarithm of the P-value and in this depiction (for visualization purposes) we do not correct the P-value for multiple hypothesis testing and LD in order to preserve the true association score as determined in the GWAS. Interactions are represented by grey lines,. The dashed red line indicates the threshold for GWS (corresponding to a P-value of 5.0e-8). b) An overview of proteins in the LQTS protein network encoded by genes in all 38 loci (green) significantly assocaied to QT variation in this study and in Arking et al.4. The five proteins with yellow halos represent the three SNPs that became genome-wide significant after replication genotyping in this study (locus 1, rs7498491: EIF3C, EIF3CL, TUFM; locus 2, rs889807: SRL; locus 3, rs10824026: VCL).
Achterberg,
Patients with coronary, cerebrovascular or peripheral arterial obstructive disease differ in risk for new vascular events and mortality: the SMART study.
2010, Pubmed
Achterberg,
Patients with coronary, cerebrovascular or peripheral arterial obstructive disease differ in risk for new vascular events and mortality: the SMART study.
2010,
Pubmed Arking,
Genetic association study of QT interval highlights role for calcium signaling pathways in myocardial repolarization.
2014,
Pubmed Blasiole,
Separate Na,K-ATPase genes are required for otolith formation and semicircular canal development in zebrafish.
2006,
Pubmed Cox,
MaxQuant enables high peptide identification rates, individualized p.p.b.-range mass accuracies and proteome-wide protein quantification.
2008,
Pubmed Curran,
A molecular basis for cardiac arrhythmia: HERG mutations cause long QT syndrome.
1995,
Pubmed de Bakker,
Practical aspects of imputation-driven meta-analysis of genome-wide association studies.
2008,
Pubmed den Hoed,
Identification of heart rate-associated loci and their effects on cardiac conduction and rhythm disorders.
2013,
Pubmed Gavin,
Proteome survey reveals modularity of the yeast cell machinery.
2006,
Pubmed Hofman,
The Rotterdam Study: 2010 objectives and design update.
2009,
Pubmed Hubner,
Quantitative proteomics combined with BAC TransgeneOmics reveals in vivo protein interactions.
2010,
Pubmed Lage,
A large-scale analysis of tissue-specific pathology and gene expression of human disease genes and complexes.
2008,
Pubmed Lage,
A human phenome-interactome network of protein complexes implicated in genetic disorders.
2007,
Pubmed Lundby,
Quantitative maps of protein phosphorylation sites across 14 different rat organs and tissues.
2012,
Pubmed Lundby,
In vivo phosphoproteomics analysis reveals the cardiac targets of β-adrenergic receptor signaling.
2013,
Pubmed Lundby,
GeLCMS for in-depth protein characterization and advanced analysis of proteomes.
2011,
Pubmed Lundby,
KCNQ1 mutation Q147R is associated with atrial fibrillation and prolonged QT interval.
2007,
Pubmed
,
Xenbase Milan,
Drug-sensitized zebrafish screen identifies multiple genes, including GINS3, as regulators of myocardial repolarization.
2009,
Pubmed Morita,
The QT syndromes: long and short.
2008,
Pubmed Müller,
Quantitative proteomics of the Cav2 channel nano-environments in the mammalian brain.
2010,
Pubmed Newton-Cheh,
Common variants at ten loci influence QT interval duration in the QTGEN Study.
2009,
Pubmed Olsen,
A dual pressure linear ion trap Orbitrap instrument with very high sequencing speed.
2009,
Pubmed Olsen,
Higher-energy C-trap dissociation for peptide modification analysis.
2007,
Pubmed Olsen,
Parts per million mass accuracy on an Orbitrap mass spectrometer via lock mass injection into a C-trap.
2005,
Pubmed Pfeufer,
Common variants at ten loci modulate the QT interval duration in the QTSCD Study.
2009,
Pubmed Purcell,
PLINK: a tool set for whole-genome association and population-based linkage analyses.
2007,
Pubmed Rappsilber,
Protocol for micro-purification, enrichment, pre-fractionation and storage of peptides for proteomics using StageTips.
2007,
Pubmed Rossin,
Proteins encoded in genomic regions associated with immune-mediated disease physically interact and suggest underlying biology.
2011,
Pubmed Shepherd,
The design of a prospective study of Pravastatin in the Elderly at Risk (PROSPER). PROSPER Study Group. PROspective Study of Pravastatin in the Elderly at Risk.
1999,
Pubmed Shepherd,
Pravastatin in elderly individuals at risk of vascular disease (PROSPER): a randomised controlled trial.
2002,
Pubmed Simons,
Second manifestations of ARTerial disease (SMART) study: rationale and design.
1999,
Pubmed Splawski,
Ca(V)1.2 calcium channel dysfunction causes a multisystem disorder including arrhythmia and autism.
2004,
Pubmed
,
Xenbase Stolk,
Universal risk factors for multifactorial diseases: LifeLines: a three-generation population-based study.
2008,
Pubmed Ueda,
Syntrophin mutation associated with long QT syndrome through activation of the nNOS-SCN5A macromolecular complex.
2008,
Pubmed Vasile,
Obstructive hypertrophic cardiomyopathy is associated with reduced expression of vinculin in the intercalated disc.
2006,
Pubmed Vatta,
Mutant caveolin-3 induces persistent late sodium current and is associated with long-QT syndrome.
2006,
Pubmed Vogel,
In-vivo characterization of human dilated cardiomyopathy genes in zebrafish.
2009,
Pubmed Wang,
Positional cloning of a novel potassium channel gene: KVLQT1 mutations cause cardiac arrhythmias.
1996,
Pubmed Yoshida,
Impaired Ca2+ store functions in skeletal and cardiac muscle cells from sarcalumenin-deficient mice.
2005,
Pubmed