Click here to close
Hello! We notice that you are using Internet Explorer, which is not supported by Xenbase and may cause the site to display incorrectly.
We suggest using a current version of Chrome,
FireFox, or Safari.
???displayArticle.abstract???
Hydrogen sulfide (H2S) is well known as a highly toxic environmental chemical threat. Prolonged exposure to H2S can lead to the formation of pulmonary edema. However, the mechanisms of how H2S facilitates edema formation are poorly understood. Since edema formation can be enhanced by an impaired clearance of electrolytes and, consequently, fluid across the alveolar epithelium, it was questioned whether H2S may interfere with transepithelial electrolyte absorption. Electrolyte absorption was electrophysiologically measured across native distallung preparations (Xenopus laevis) in Ussing chambers. The exposure of lung epithelia to H2S decreased net transepithelial electrolyte absorption. This was due to an impairment of amiloride-sensitive sodium transport. H2S inhibited the activity of the Na+/K+-ATPase as well as lidocaine-sensitive potassium channels located in the basolateral membrane of the epithelium. Inhibition of these transport molecules diminishes the electrochemical gradient which is necessary for transepithelial sodium absorption. Since sodium absorption osmotically facilitates alveolar fluid clearance, interference of H2S with the epithelial transport machinery provides a mechanism which enhances edema formation in H2S-exposed lungs.
???displayArticle.pubmedLink???
24960042 ???displayArticle.pmcLink???PMC4069190 ???displayArticle.link???PLoS One
Figure 2. H2S inhibits amiloride-sensitive Na+ absorption.A) Representative current trace of a control experiment. In order to estimate the amount of Na+ absorption, the ENaC inhibitor amiloride (10 µM) was applied apically. B) Similar experiment showing the effects of amiloride after apical pre-treatment of the lung epithelium with apical NaHS (1 mM). C) Statistical evaluation of experiments as shown in panels A and B. Depicted are amiloride-sensitive (ΔIami) current fractions. NaHS significantly reduced ΔIami from 45.04±5.55 µA/cm2 to 14.84±1.77 µA/cm2 (n = 5; N = 3; p≤0.001).
Figure 3. Amiloride attenuates the H2S induced current decrease.A) Representative current trace of a control experiment showing the effect of apical treatment with NaHS (1 mM). B) Lungs were treated with 1 µM amiloride apically and NaHS (1 mM) was subsequently applied for the same duration as the parallel conducted control experiment as depicted in panel A. C) Statistical evaluation. Amiloride significantly reduced the NaHS-mediated current decrease (ΔINaHS; n = 6, N = 6, p≤0.05).
Figure 4. H2S decreases Na+/K+-ATPase currents of Xenopus lung epithelia.A) Representative current trace of a control recording. The apical membrane of the lung epithelium was permeabilized with nystatin (100 µM, apical) in the presence of amiloride (10 µM). This resulted in a current increase. When the current was stable, the Na+/K+-ATPase inhibitor ouabain (1 mM) was applied to the basolateral side. The ouabain-sensitive current fraction (ΔIouab) represents the activity of the Na+/K+-ATPase. B) After permeabilisation with nystatin, NaHS (1 mM) was applied to the apical bath. ISC decreased significantly from 20.83±3.99 µA/cm2 to 16.17±5.23 µA/cm2 (n = 6, N = 6, p≤0.05). Subsequently, ouabain-sensitive current fractions were determined. C) Statistical evaluation of experiments as shown in panels A and B. NaHS significantly inhibited Na+/K+-ATPase activity (ΔIouab; n = 6, N = 6, p≤0.05). D) Without permeabilisation with nystatin, ouabain had only a minor effect on transepithelial ion current in the presence of amiloride. Depicted are mean values of non-permeabilized lung epithelia which have been treated with amiloride (10 µM, apical) followed by ouabain (1 mM, basolateral).
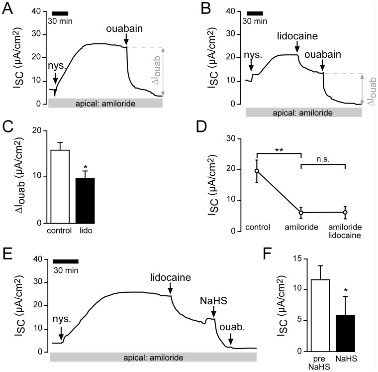
Figure 5. H2S inhibits basolateral K+ channels.A) Representative current trace of a control recording. In order to measure basolateral K+ channels, lungs were apically perfused with a high K+ solution. Ouabain (1 mM) was present in the basolateral perfusate in order to exclude a contribution of the Na+/K+-ATPase. Under these conditions, the apical membrane was permeabilized with nystatin (100 µM). This resulted in a current increase which was sensitive to the nonselective K+ channel inhibitor lidocaine (1 mM). B) The application of NaHS (1 mM) after nystatin permeabilisation resulted in a current decrease (from 47.2±5.12 µA/cm2 to 36.4±2.93 µA/cm2; n = 5, N = 5, p≤0.05). Subsequently applied lidocaine had a smaller effect compared to control recordings as shown in panel A. C) Statistical evaluation of experiments as shown in panels A and B. NaHS significantly reduced lidocaine-sensitive currents (ΔILido) of the basolateral membrane (n = 5, N = 5, p≤0.01).
Figure 6. Interplay of basolateral K+ channels and the Na+/K+-ATPase.A) Representative current trace of a control recording. The apical membrane of the lung epithelium was permeabilized with nystatin (100 µM, apical) in the presence of amiloride (10 µM). This resulted in a current increase. When the current was stable, the Na+/K+-ATPase inhibitor ouabain (1 mM) was applied to the basolateral side. The ouabain-sensitive current fraction (ΔIouab) represents the activity of the Na+/K+-ATPase. B) After permeabilisation with nystatin, lidocaine (1 mM) was applied to the basolateral bath. This resulted in a decrease of the ISC from 17.20±2.58 µA/cm2 to 12.00±1.67 µA/cm2 (n = 5, N = 5, p≤0.05). Subsequently, ouabain-sensitive current fractions were determined. C) Statistical evaluation of experiments as shown in panels A and B. Lidocaine (lido.) significantly inhibited Na+/K+-ATPase activity (ΔIouab; n = 5, N = 5, p≤0.05). D) Without permeabilisation with nystatin, lidocaine had only a minor effect on transepithelial ion current. Depicted are mean values of non-permeabilized lung epithelia which have been treated with amiloride (10 µM, apical) followed by lidocaine (1 mM, basolateral). E) The application of NaHS (1 mM) to nystatin-permeabilized lungs which have been pre-treated with lidocaine (1 mM) additionally decreased ion current. Note that the subsequent application of ouabain was without any further effect. F) NaHS significantly decreased ISC under conditions as shown in panel E (n = 6, N = 6, p≤0.05).
Figure 1. Exogenous H2S inhibits net ion transport of Xenopus lung epithelia.
A) Representative current trace of an Ussing chamber recording. The application of NaHS (1 mM) to the apical compartment of the chamber led to a strong decrease in transepithelial ion current (ISC). B) Statistical analysis of experiments as shown in panel A. NaHS significantly reduced ISC by approx. 60% (nâ=â19, Nâ=â13, pâ¤0.01). C) Following application of NaHS, transepithelial resistance (RT) increased significantly (nâ=â19, Nâ=â13, pâ¤0.05). D) The effect of NaHS was partially reversible. Depicted are values of ISC which were normalized to baseline values before application of NaHS. After wash-out of NaHS, there was a significant increase in current (nâ=â8, Nâ=â5, pâ¤0.05). E) NaHS dose-dependently decreased ISC (nâ=â2â3, Nâ=â3). Data were obtained from Ussing chamber recordings in which cumulative doses of NaHS were applied. Total values of ISC were fitted according to the Hill equation. F) Evaporative loss of H2S during experiments. NaHS (1 mM) was applied to NRS and aliquots were taken every 5 min. H2S was indirectly measured by the formation of methylene blue and its absorption at 670 nm (nâ=â3).
Althaus,
The gasotransmitter hydrogen sulphide decreases Na⁺ transport across pulmonary epithelial cells.
2012, Pubmed,
Xenbase
Althaus,
The gasotransmitter hydrogen sulphide decreases Na⁺ transport across pulmonary epithelial cells.
2012,
Pubmed
,
Xenbase Althaus,
Amiloride-sensitive sodium channels and pulmonary edema.
2011,
Pubmed Althaus,
Nitric oxide inhibits highly selective sodium channels and the Na+/K+-ATPase in H441 cells.
2011,
Pubmed
,
Xenbase Berger,
Evidence for basolateral Cl- channels as modulators of apical Cl- secretion in pulmonary epithelia of Xenopus laevis.
2011,
Pubmed
,
Xenbase Cao,
Hydrogen sulfide protects against bleomycin-induced pulmonary fibrosis in rats by inhibiting NF-κB expression and regulating Th1/Th2 balance.
2014,
Pubmed Egli,
Defective respiratory amiloride-sensitive sodium transport predisposes to pulmonary oedema and delays its resolution in mice.
2004,
Pubmed Esechie,
Beneficial effect of a hydrogen sulphide donor (sodium sulphide) in an ovine model of burn- and smoke-induced acute lung injury.
2009,
Pubmed Faller,
Inhaled hydrogen sulfide protects against lipopolysaccharide-induced acute lung injury in mice.
2012,
Pubmed Faller,
Inhaled hydrogen sulfide protects against ventilator-induced lung injury.
2010,
Pubmed Fischer,
Regulation of Na+ channels in frog lung epithelium: a target tissue for aldosterone action.
1990,
Pubmed
,
Xenbase Fischer,
Evidence for apical sodium channels in frog lung epithelial cells.
1989,
Pubmed
,
Xenbase Francis,
Protective and Detrimental Effects of Sodium Sulfide and Hydrogen Sulfide in Murine Ventilator-induced Lung Injury.
2011,
Pubmed Fronius,
Treatment of pulmonary edema by ENaC activators/stimulators.
2013,
Pubmed Fronius,
Stimulation of transepithelial Na(+) current by extracellular Gd(3+) in Xenopus laevis alveolar epithelium.
2003,
Pubmed
,
Xenbase Guidotti,
Hydrogen sulfide: advances in understanding human toxicity.
2010,
Pubmed Guidotti,
Hydrogen sulphide.
1996,
Pubmed Jain,
Expression of highly selective sodium channels in alveolar type II cells is determined by culture conditions.
2001,
Pubmed KOEFOED-JOHNSEN,
The nature of the frog skin potential.
1958,
Pubmed Kolluru,
A tale of two gases: NO and H2S, foes or friends for life?
2013,
Pubmed Lewis,
Nystatin as a probe for investigating the electrical properties of a tight epithelium.
1977,
Pubmed Madurga,
Systemic hydrogen sulfide administration partially restores normal alveolarization in an experimental animal model of bronchopulmonary dysplasia.
2014,
Pubmed Meban,
The pneumonocytes in the lung of Xenopus laevis.
1973,
Pubmed
,
Xenbase Mimoun,
Detoxification of H(2)S by differentiated colonic epithelial cells: implication of the sulfide oxidizing unit and of the cell respiratory capacity.
2012,
Pubmed Olver,
The role of amiloride-blockable sodium transport in adrenaline-induced lung liquid reabsorption in the fetal lamb.
1986,
Pubmed Otulakowski,
Hydrogen sulfide in lung injury: therapeutic hope from a toxic gas?
2010,
Pubmed Rashid,
Hydrogen sulphide-induced relaxation of porcine peripheral bronchioles.
2013,
Pubmed Reiffenstein,
Toxicology of hydrogen sulfide.
1992,
Pubmed Russell,
Effects of nystatin on membrane conductance and internal ion activities in Aplysia neurons.
1977,
Pubmed Sommer,
CFTR-dependent Cl- secretion in Xenopus laevis lung epithelium.
2007,
Pubmed
,
Xenbase Sznajder,
Invited review: lung edema clearance: role of Na(+)-K(+)-ATPase.
2002,
Pubmed Vadivel,
Exogenous hydrogen sulfide (H2S) protects alveolar growth in experimental O2-induced neonatal lung injury.
2014,
Pubmed Wang,
Physiological implications of hydrogen sulfide: a whiff exploration that blossomed.
2012,
Pubmed Ware,
Alveolar fluid clearance is impaired in the majority of patients with acute lung injury and the acute respiratory distress syndrome.
2001,
Pubmed