XB-ART-49674
PLoS Biol
2014 Sep 23;129:e1001955. doi: 10.1371/journal.pbio.1001955.
Show Gene links
Show Anatomy links
Variable combinations of specific ephrin ligand/Eph receptor pairs control embryonic tissue separation.
Rohani N, Parmeggiani A, Winklbauer R, Fagotto F.
???displayArticle.abstract???
Ephrins and Eph receptors are involved in the establishment of vertebrate tissue boundaries. The complexity of the system is puzzling, however in many instances, tissues express multiple ephrins and Ephs on both sides of the boundary, a situation that should in principle cause repulsion between cells within each tissue. Although co-expression of ephrins and Eph receptors is widespread in embryonic tissues, neurons, and cancer cells, it is still unresolved how the respective signals are integrated into a coherent output. We present a simple explanation for the confinement of repulsion to the tissue interface: Using the dorsal ectoderm-mesoderm boundary of the Xenopus embryo as a model, we identify selective functional interactions between ephrin-Eph pairs that are expressed in partial complementary patterns. The combined repulsive signals add up to be strongest across the boundary, where they reach sufficient intensity to trigger cell detachments. The process can be largely explained using a simple model based exclusively on relative ephrin and Eph concentrations and binding affinities. We generalize these findings for the ventral ectoderm-mesoderm boundary and the notochord boundary, both of which appear to function on the same principles. These results provide a paradigm for how developmental systems may integrate multiple cues to generate discrete local outcomes.
???displayArticle.pubmedLink??? 25247423
???displayArticle.pmcLink??? PMC4172438
???displayArticle.link??? PLoS Biol
???displayArticle.grants??? [+]
MOP-130350 Canadian Institutes of Health Research , MOP-53075 Canadian Institutes of Health Research
Species referenced: Xenopus laevis
Genes referenced: cdh3 ctrl efnb1 efnb2 efnb3 epha4 ephb2 ephb4 fn1 foxa4 fuz mapre2 mlc1 myc ptpn11
???displayArticle.morpholinos??? efnb1 MO1 efnb2 MO1 efnb3 MO1 epha4 MO1 ephb2 MO1 ephb4 MO1
???attribute.lit??? ???displayArticles.show???
|
|
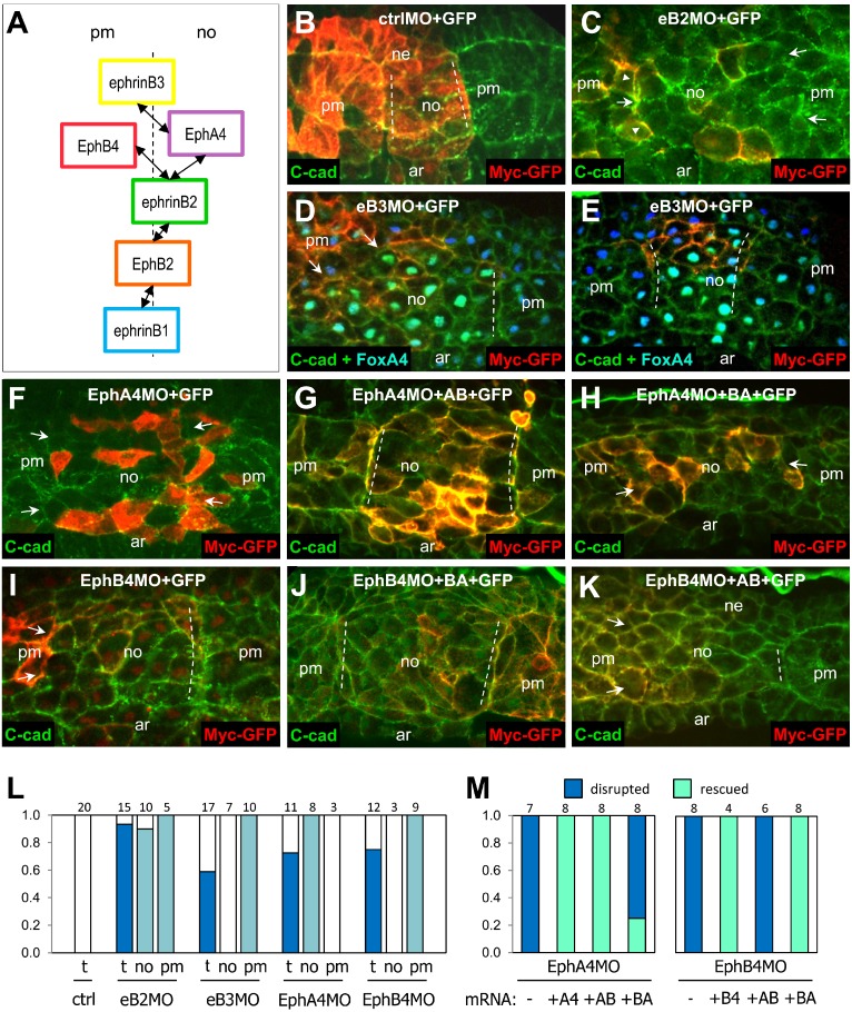
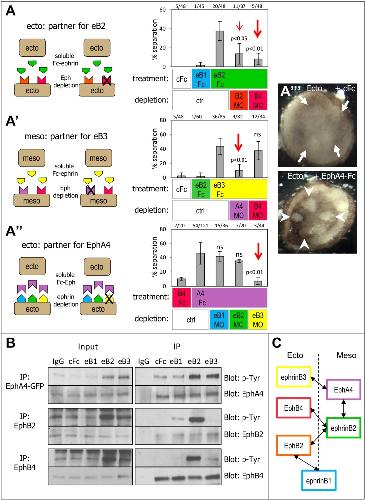
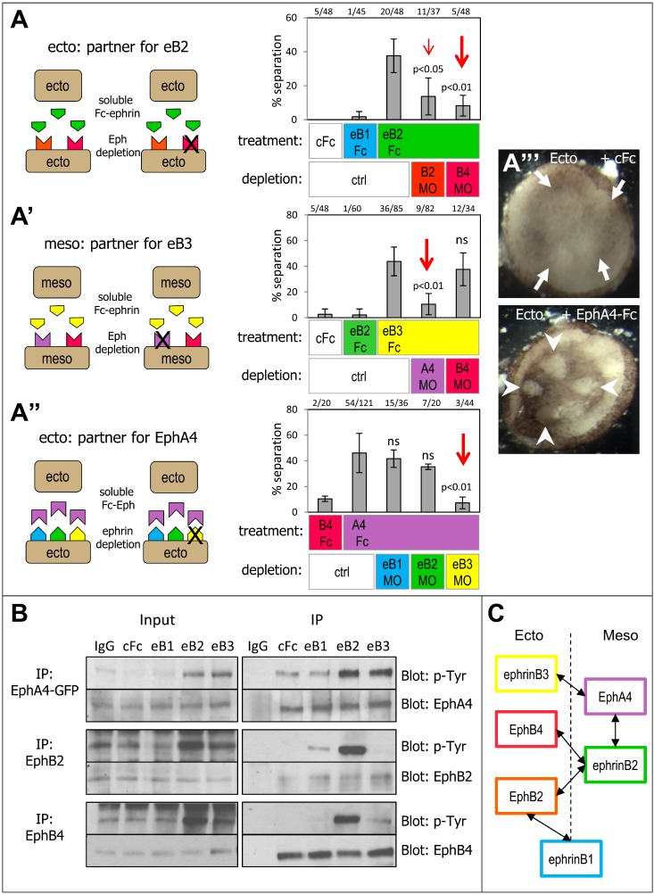
Figure 2. Characterization of ephrinâEph specificity.(A) Identification of functional cognate receptors. The in vitro separation assay was performed using two explants from the same tissue (ectodermâectoderm or mesodermâmesoderm). Under normal conditions these explants mix completely. Separation could be induced when these explants were exposed to soluble Fc fragments corresponding to ephrins or Ephs normally enriched in the other tissue (see Figure 1C), thus mimicking the endogenous asymmetric ephrin/Eph expression. The endogenous functional partners were then identified by depleting single candidate ephrins/Ephs in the receiving explant and determining which of them was required for ectopic separation. Note that in this set of experiments, Fc fragments were present during the assay, ensuring that both explants were continuously exposed. Separation can also be induced by treating only one explant, although the penetrance is lower [4]. (A) Separation of ectoderm explants was induced by soluble Fc fragments corresponding to âmesoderm-specificâ ephrinB2, but not ephrinB1, already endogenously enriched in the ectoderm. EphrinB2-Fcâinduced separation was strongly inhibited by EphB4MO and more weakly by EphB2MO. (Aâ²) Mesoderm aggregates were tested on large mesoderm layers artificially produced in the animal pole of the embryo (see Materials and Methods). Separation was induced by Fc fragments of âectoderm-specificâ ephrinB3, but not ephrinB2. Ephrin3-induced separation was reversed by EphA4MO but not by EphB4MO (red arrow). (Aâ²) Ectopic separation between ectoderm explants was induced specifically by âmesodermalâ EphA4 but not by âectodermalâ EphB4. Separation was inhibited only by ephrinB3MO (red arrow). (Aâ²â²) Examples of mixing of ectoderm explants incubated with control Fc (arrows) and of separation of ectoderm explants treated with EphA4-Fc (arrowheads). (B) Biochemical analysis of differential activation of Eph receptors by ephrin ligands. Ectoderm explants were treated with 40 nM ephrinB1, B2, B3 Fc fragments or with control anti-Fc antibodies for 1 h, and then lysed. Endogenous EphB2 and EphB4, and EphA4 were immunoprecipitated and analyzed by immunoblotting for phospho-tyrosine and for total Eph levels. In the case of EphA4, which is only expressed at low levels in the ectoderm, EphA4-GFP was ectopically expressed. EphA4 was strongly phosphorylated in response to both ephrinB2 and ephrinB3, but not ephrinB1, which gave levels similar to negative controls. EphB2 responded strongly to ephrinB2, and only weakly to ephrinB1. EphB4 was highly phosphorylated in response to ephrinB2, whereas activation by ephrinB1 or ephrinB3 was negligible. IgG, control immunoprecipitation with nonimmune IgGs. (C) Summary of the main ectoderm and mesoderm-enriched ephrins/Ephs and of the preferred functional interactions. |
|
|
Figure 3. Ectodermâmesoderm separation relies on asymmetric expression of specific ephrin/Eph pairs across the boundary, irrespective of the direction of the asymmetry.(A, Aâ², Aâ²) Reciprocal replacement of mesodermal ephrinB3 and ectodermal EphA (mRNA injection). (A, Aâ²) Diagram describing the experiment. (A) Endogenous ephrinB3 and EphA4 were depleted in the mesoderm and ectoderm, respectively (ghost labels). (Aâ²) EphrinB3 (or B2) was then overexpressed in the ectoderm and EphA4 (or B4) in the mesoderm, thus effectively swapping the ligand and receptor (red double arrow). (Aâ²) Quantification. Swapping ephrinB3 and EphA4 efficiently restored separation. EphrinB3 could be replaced by ephrinB2, consistent with the latter also being a ligand for EphA4. However, EphA4 could not be substituted by EphB4, in agreement with EphA4 being the only receptor of ephrinB3. The weak nonsignificant rescue was likely due to a slight boost in the ephrinB2âEphB4 signal. (B, Bâ²) Similar experiment, but with the ephrin ligand substituted by direct incubation of the receiving explant with the corresponding soluble Fc fragment. EphrinB3 and EphA4 were depleted, EphA4 was overexpressed in the ectoderm, and ectoderm explants were incubated with the indicated Fc fragments. Overexpression of EphA4 led to a partial rescue of separation (control Fc), likely by activating ephrinB2âEphA4 signaling across the boundary (red dashed double arrow). Incubation with ephrinB3-Fc fully rescued separation. EphrinB2-Fc but not the ephrinB1-Fc fragment could also rescue, in agreement with the selectivity of EphA4. |
|
|
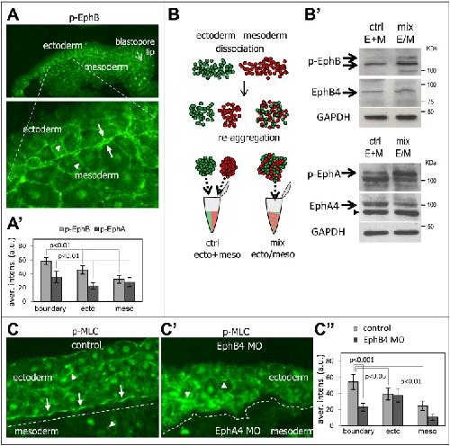
Figure 4. Increased Eph receptor and myosin activation at the ectoderm–mesoderm contacts.(A) Detection of phospho-EphB by immunofluorescence of a sagittal section from wild-type early gastrula embryo. The upper panel shows a general view of the dorsal region, and the lower panel an enlarged view of the ectoderm–mesoderm boundary. (A′) Quantification of relative signal intensity (arbitrary units) measured for phospho-EphB and phospho-EphA at cell–cell contacts along the boundary and inside each tissue. Averages from five embryos for phospho-EphA and nine embryos for phospho-EphB. p values = Student t test. (B, B′) Biochemical comparison of Eph phosphorylation levels between homogenous tissue aggregates and mixed ectoderm mesoderm aggregates. (B) Schematic description of the experiment. Dissociated ectoderm and mesoderm cells were mixed and left to reaggregate for 30 min, which produced a maximal number of “heterotypic” ectoderm–mesoderm contacts mimicking contacts at the boundary. Homogenates from these mixed aggregates (E/M mix) were compared to the same amount of cells assembled into separate ectoderm and mesoderm aggregates, thus forming only “homotypic” contacts, and combined during homogeneization (E+M ctrl). (B′) Western blots were probed for total and phospho-EphA, phospho-EphB, total EphA, and EphB. Mixed aggregates showed a reproducibly higher level of p-Eph signals (arrows), which indicates stronger activation at boundary contacts. Arrowheads, nonspecific bands. GAPDH was used as loading control. (C, C′, C″) Selective accumulation of p-MLC along the ectoderm–mesoderm boundary and its dependence on ephrin/Eph signaling. Ectoderm and mesoderm explants were combined, incubated for 1 h, and fixed. Cryosections were immunostained for p-MLC. (C) Normal boundary (underlined by a dashed line) between wild-type tissues. p-MLC levels are higher in the ectoderm than the mesoderm, but highest along the boundary (arrows). Arrowheads point to p-MLC signal along membranes within each tissue. (C′) Loss of p-MLC staining at the tissue interface upon Eph depletion: EphB4-depleted ectoderm and EphA4-depleted mesoderm showed largely unchanged tissue staining, but p-MLC was prominently missing from the fused interface, delineated by the dashed line. (C″) Quantification of p-MLC signal intensity at cell–cell contacts at the boundary and inside the tissues in control and Eph morpholino conditions. Average from nine embryos. p values = Student t test. |
|
|
Figure 5. Tissue separation is controlled by a balance between ephrin/Eph-mediated repulsion and cadherin adhesion.(A–C) Ectoderm–mesoderm repulsion requires myosin activity and is antagonized by cadherin adhesion. Selected frames from time lapse confocal movies (Materials and Methods) showing dynamics of cell–cell contacts between single embryonic cells. Cells dissociated from ectoderm and mesoderm tissues were plated on glass coated with low amounts of fibronectin (see Materials and Methods). Ectoderm cells expressed membrane-GFP, and mesoderm cells membrane-Cherry. (A) Wild-type ectoderm and mesoderm cells stably attached to cells from the same tissue, but contacts between ectoderm and mesoderm cells exhibited cycles of attachments (arrowheads) and detachments (arrows) recapitulating the separation behavior observed at the boundary between the two tissues. (B) After treatment with 100 µM blebbistatin, most ectoderm mesoderm contacts remained stable. (C) C-cadherin overexpression in both ectoderm and mesoderm strongly decreased detachments. Note that mesoderm cells tended then to surround ectoderm cells. (D–G) Evidence for subthreshold levels of Ephrin/Eph-mediated repulsive signals between mesoderm cells. (D) Mesoderm cells (here control MO-injected) established stable contacts (arrowheads) that were maintained (concave arrowheads) throughout the duration of the recording (1 h). (E) Cadherin-depleted mesoderm cells (cadherin MO) showed frequent figures of redetachments (arrows), indicating the existence of repulsive signals. (F) Stable contacts between cadherin-depleted mesoderm cells were rescued by simultaneous Eph depletion, demonstrating that the repulsion observed between mesoderm cells was due to ephrin–Eph signaling. (G) Detachment between mesoderm cells could be induced by increased ephrin–Eph-mediated repulsion through ectopic expression of ephrinB3 and EphB4, the “preferred” ectoderm partners for “mesodermal” EphA4 and ephrinB2. Frame numbers of the corresponding movies are indicated. (H) Quantification of the rate of attachment/detachment per cell per hour. Numbers indicate number of events per number of cells analyzed. |
|
|
Figure 6. Schematic representation of the three boundaries forming during Xenopus gastrulation and simplified diagrams of the preferential ephrin–Eph pairs.(A) Dorsal ectoderm–mesoderm boundary. (B) Ventral ectoderm–mesoderm boundary. (C) Notochord–paraxial mesoderm boundary. The top drawings represent sagittal sections of the corresponding stages and highlight the two tissues forming the corresponding boundary. At stage 14, the boundaries between the notochord (no) and the paraxial mesoderm (pm) form perpendicular to the plane of the section. Cross-section is shown in insert. ar, archenteron roof; ne, neuroderm. In the lower diagrams, the position of the boxes representing each molecule symbolizes its general distribution: A box placed on one side of the boundary corresponds to strong asymmetric distribution. Weakly asymmetric or homogenous distributed molecules are drawn overlapping the boundary. The double arrows link the functional pairs. The patterns at the dorsal and the ventral boundaries are similar, with two prominent differences: EphrinB1 shifts from equal in the two dorsal tissues to more mesodermal in the ventral side. EphB4, on the contrary, shifts from mainly ectodermal to equally distributed. At the end of gastrulation, the dorsal mesoderm experiences significant changes: Compared to the earlier dorsal mesoderm, the notochord (no) keeps EphA4 and ephrinB2, but the paraxial mesoderm (pm) loses EphA4 and acquires ephrinB3 and EphB4, which were until then typically ectodermal. Note that the major asymmetries concern EphA4 and B4; the other components are only slightly enriched in one or the other sides of the boundary. |
|
|
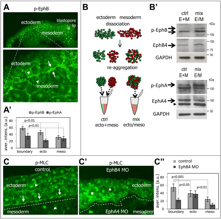
Figure 7. Partially complementarily expressed ephrins and Ephs control notochord–paraxial mesoderm separation.(A) Summary of ephrin and Eph expression and of the functional pairs (double arrows) in the dorsal mesoderm at stage 14 (see Figure S1B). (B–M) Manipulations were targeted to a restricted region of the dorsal mesoderm. Embryos were fixed at stage 14, and the dorsal structure was analyzed on sections. Injected cells were detected by the tracer Myc-GFP (red). Only the strongest signal is visible on these images but is sufficient to indicate the position of the injected area. Membranes were labeled with an anticadherin antibody (green). In (D) and (E), FoxA4-positive nuclei appear in green–cyan. FoxA4 is used as the notochord marker. (B) Control. Normal boundaries (highlighted by dashed lines) were characterized by a smooth alignment of the notochord and paraxial mesoderm cells. (C) Strong boundary disruption in an ephrinB2 MO-injected embryo. The position of the left boundary can still be located (arrowheads), but the alignment is jagged (arrowhead). On the right side, the two tissues are continuous, without a detectable boundary. Arrows point to the approximate limit of the notochord. (D and E) The boundary is effectively disrupted by ephrinB3 MO targeted to the paraxial mesoderm (arrows in D), but not to the notochord (E). (F–H) EphA4 MO injection in the notochord, the tissue fused with the paraxial mesoderm (F, arrows). A boundary can be rescued by the coinjection of mRNA coding for the AB Eph chimera (G, dashed lines) but not by the BA chimera (H, boundaries lack on both sides, arrows). Thus, the extracellular domain of EphA4 is necessary and sufficient for its function in the notochord. (I) Inhibition of separation by EphB4 MO targeted to the paraxial mesoderm. Left boundary is missing (arrows). (J) Rescue by the BA chimera. The injection was targeted to the right boundary. (K) The AB chimera fails to rescue. The injection was targeted to the left side (arrows). The right boundary is intact (dashed line). (L) Quantification of boundary disruption by ephrin/Eph depletion. Individual boundaries were scored as follows: 1, intact boundary; 0.5, partially disrupted boundary (rare cases); 0, fully disrupted boundary. The first column (t) compiles data of all embryos, (no) and (pm) the number of boundaries where injection was mainly targeted to the notochord or to the paraxial mesoderm. Numbers on top are numbers of embryos (2–6 independent experiments). EphrinB2, which can interact with both EphA in the notochord and EphB4 in the paraxial mesoderm, was required in both tissues. EphrinB3 and EphB4 depletion strongly disturbed the boundary when targeted to the paraxial mesoderm, but had no effect in the notochord. The opposite was observed for EphA4, consistent with the expression patterns and the selective interactions. (M) Quantification of rescues by wild type and chimera forms of EphA4 and EphB4. In all cases, complete rescue was obtained with the corresponding wild-type proteins and with the chimera containing the correct extracellular domain. The nature of the intracellular domain was indifferent. Numbers on top indicate total number of boundaries in each category. |
|
|
Figure 1. Multiple ephrins and Eph receptors are specifically required for ectodermâmesoderm separation.(A) EphrinâEph signaling is required for ectodermâmesoderm separation. Sagittal section of gastrula embryos, injected with antisense MOs. Inserts show detail of the dorsal side. The boundary separating ectoderm (E) from mesoderm (M) is marked by arrowheads. The concave arrowhead indicates the position of bottle cells, and the arrow the anterior edge of the anterior mesoderm. COMO, control morpholinos; EphrinB3 MO, The boundary is largely absent. Arrowheads point to a fuzzy remnant of ectodermâmesoderm interface. Mesoderm involution is strongly impaired (arrow and concave arrowhead). (B) Diagram of the early Xenopus gastrula and of the in vitro tissue separation assay. In this assay, test explants obtained by dissection from the inner layer of the ectoderm or from the involuting mesoderm (blastopore lip) are placed on an ectoderm substrate. Ectoderm explants rapidly integrate into the substrate, whereas mesoderm aggregates remain well separated. The percentage of explants remaining separate is scored after 45â60 min. (Bâ²) Ectoderm injected with ephrinB3 MO fails to maintain separation and incorporate mesoderm explants (arrows). Arrowheads, explants remaining separated. (C) Asymmetric expression of multiple ephrins and Ephs across the ectodermâmesoderm boundary. Schematic representation of the relative expression of ephrins and Eph receptors analyzed in this study, based on RT-qPCR (Figure S1A). The same color code is used in all figures. (D) Each ephrin/Eph is specifically required. In vitro tissue separation assay. Depletion of ephrinB1 or ephrinB3 in the ectoderm (eB1MO, eB3MO) or EphA4 in the mesoderm (A4MO) led to inhibition of separation. Separation could be restored by treating directly the surface of the other tissue explant for 15 min with soluble Fc fragments of the corresponding ephrin/Eph molecule. Other ephrins/Ephs failed to rescue, with the exception of eB2, which could rescue eB3 depletion. cFc, control anti-human Fc antibody. Numbers on top indicate ratios of separated explants to total number of explants. p valuesâ=âStudent's t test. (E) The specific role of Eph receptors requires their extracellular domain, but the cytoplasmic tails are interchangeable. Chimeras were designed in which cytoplasmic domains of EphA4 and EphB4 were swapped. Each chimera was tested for the ability to rescue depletion of endogenous EphA4 in the mesoderm or EphB4 in the ectoderm. Depleted Ephs are represented by âghostâ shapes. Separation could be rescued by the constructs that contained the corresponding extracellular domain (AB for EphA4, BA for EphB4), but not by the constructs that contained the cytoplasmic domain. A* and B* were control constructs, which were wild type except for two amino acids within the end of the transmembrane domain, which had to be substituted in AB and BA to produce the chimeric constructs (see Materials and Methods). |
References [+] :
Armes,
The ALK-2 and ALK-4 activin receptors transduce distinct mesoderm-inducing signals during early Xenopus development but do not co-operate to establish thresholds.
1997, Pubmed,
Xenbase
Armes, The ALK-2 and ALK-4 activin receptors transduce distinct mesoderm-inducing signals during early Xenopus development but do not co-operate to establish thresholds. 1997, Pubmed , Xenbase
Astin, Competition amongst Eph receptors regulates contact inhibition of locomotion and invasiveness in prostate cancer cells. 2010, Pubmed
Bisson, EphA4 signaling regulates blastomere adhesion in the Xenopus embryo by recruiting Pak1 to suppress Cdc42 function. 2007, Pubmed , Xenbase
Blits-Huizinga, Ephrins and their receptors: binding versus biology. 2004, Pubmed
Carvalho, Silencing of EphA3 through a cis interaction with ephrinA5. 2006, Pubmed
Cooke, Boundary formation in the hindbrain: Eph only it were simple.. 2002, Pubmed
Cooke, EphA4 is required for cell adhesion and rhombomere-boundary formation in the zebrafish. 2005, Pubmed
Dalva, EphB receptors interact with NMDA receptors and regulate excitatory synapse formation. 2000, Pubmed
Durbin, Eph signaling is required for segmentation and differentiation of the somites. 1998, Pubmed
Fagotto, Domains of axin involved in protein-protein interactions, Wnt pathway inhibition, and intracellular localization. 1999, Pubmed , Xenbase
Fagotto, A molecular base for cell sorting at embryonic boundaries: contact inhibition of cadherin adhesion by ephrin/ Eph-dependent contractility. 2013, Pubmed , Xenbase
Fagotto, Detection of nuclear beta-catenin in Xenopus embryos. 2008, Pubmed , Xenbase
Flanagan, The ephrins and Eph receptors in neural development. 1998, Pubmed
Gale, Eph receptors and ligands comprise two major specificity subclasses and are reciprocally compartmentalized during embryogenesis. 1996, Pubmed
Gallo, Actin turnover is required to prevent axon retraction driven by endogenous actomyosin contractility. 2002, Pubmed
Groeger, Co-operative Cdc42 and Rho signalling mediates ephrinB-triggered endothelial cell retraction. 2007, Pubmed
Helbling, Comparative analysis of embryonic gene expression defines potential interaction sites for Xenopus EphB4 receptors with ephrin-B ligands. 1999, Pubmed , Xenbase
Himanen, Architecture of Eph receptor clusters. 2010, Pubmed
Himanen, Repelling class discrimination: ephrin-A5 binds to and activates EphB2 receptor signaling. 2004, Pubmed
Holash, Polarized expression of the receptor protein tyrosine kinase Cek5 in the developing avian visual system. 1995, Pubmed
Hruska, Ephrin regulation of synapse formation, function and plasticity. 2012, Pubmed
Hwang, The Smurf ubiquitin ligases regulate tissue separation via antagonistic interactions with ephrinB1. 2013, Pubmed , Xenbase
Janes, Concepts and consequences of Eph receptor clustering. 2012, Pubmed
Jones, Loss of cell adhesion in Xenopus laevis embryos mediated by the cytoplasmic domain of XLerk, an erythropoietin-producing hepatocellular ligand. 1998, Pubmed , Xenbase
Kania, Coordinate roles for LIM homeobox genes in directing the dorsoventral trajectory of motor axons in the vertebrate limb. 2000, Pubmed
Kao, Ephrin-mediated cis-attenuation of Eph receptor signaling is essential for spinal motor axon guidance. 2011, Pubmed
Kemp, EphA4 and EfnB2a maintain rhombomere coherence by independently regulating intercalation of progenitor cells in the zebrafish neural keel. 2009, Pubmed
Krens, Enveloping cell-layer differentiation at the surface of zebrafish germ-layer tissue explants. 2011, Pubmed
Krieg, Tensile forces govern germ-layer organization in zebrafish. 2008, Pubmed
Kullander, Mechanisms and functions of Eph and ephrin signalling. 2002, Pubmed
Luu, Large-scale mechanical properties of Xenopus embryonic epithelium. 2011, Pubmed , Xenbase
Maître, Adhesion functions in cell sorting by mechanically coupling the cortices of adhering cells. 2012, Pubmed
Maître, The role of adhesion energy in controlling cell-cell contacts. 2011, Pubmed
Marquardt, Coexpressed EphA receptors and ephrin-A ligands mediate opposing actions on growth cone navigation from distinct membrane domains. 2005, Pubmed
McCrea, Induction of a secondary body axis in Xenopus by antibodies to beta-catenin. 1993, Pubmed , Xenbase
Murai, 'Eph'ective signaling: forward, reverse and crosstalk. 2003, Pubmed
Ninomiya, Cadherin-dependent differential cell adhesion in Xenopus causes cell sorting in vitro but not in the embryo. 2012, Pubmed , Xenbase
Park, Ectopic EphA4 receptor induces posterior protrusions via FGF signaling in Xenopus embryos. 2004, Pubmed , Xenbase
Park, The involvement of Eph-Ephrin signaling in tissue separation and convergence during Xenopus gastrulation movements. 2011, Pubmed , Xenbase
Pasquale, Eph-ephrin promiscuity is now crystal clear. 2004, Pubmed
Poliakov, Regulation of EphB2 activation and cell repulsion by feedback control of the MAPK pathway. 2008, Pubmed
Poliakov, Diverse roles of eph receptors and ephrins in the regulation of cell migration and tissue assembly. 2004, Pubmed
Puech, Measuring cell adhesion forces of primary gastrulating cells from zebrafish using atomic force microscopy. 2005, Pubmed
Reintsch, beta-Catenin controls cell sorting at the notochord-somite boundary independently of cadherin-mediated adhesion. 2005, Pubmed , Xenbase
Robinson, Bind and separate: how ephrins and their receptors create tissue boundaries. 2014, Pubmed , Xenbase
Rohani, EphrinB/EphB signaling controls embryonic germ layer separation by contact-induced cell detachment. 2011, Pubmed
Schaupp, The composition of EphB2 clusters determines the strength in the cellular repulsion response. 2014, Pubmed
Schohl, Beta-catenin, MAPK and Smad signaling during early Xenopus development. 2002, Pubmed , Xenbase
Smith, The EphA4 and EphB1 receptor tyrosine kinases and ephrin-B2 ligand regulate targeted migration of branchial neural crest cells. 1997, Pubmed , Xenbase
Tanaka, Association of Dishevelled with Eph tyrosine kinase receptor and ephrin mediates cell repulsion. 2003, Pubmed , Xenbase
Wacker, Development and control of tissue separation at gastrulation in Xenopus. 2000, Pubmed , Xenbase
Wimmer-Kleikamp, Recruitment of Eph receptors into signaling clusters does not require ephrin contact. 2004, Pubmed
Winklbauer, Fibronectin, mesoderm migration, and gastrulation in Xenopus. 1996, Pubmed , Xenbase
Winklbauer, Cell adhesion in amphibian gastrulation. 2009, Pubmed
Winning, Pagliaccio, a member of the Eph family of receptor tyrosine kinase genes, has localized expression in a subset of neural crest and neural tissues in Xenopus laevis embryos. 1994, Pubmed , Xenbase
Yang, The EphB4 receptor-tyrosine kinase promotes the migration of melanoma cells through Rho-mediated actin cytoskeleton reorganization. 2006, Pubmed
Yin, EphA receptor tyrosine kinases interact with co-expressed ephrin-A ligands in cis. 2004, Pubmed
