|
Figure 1. Inactive T4K and T17M opsins exhibited reduced rod toxicity. A, C, Plots of transgenic opsin expression levels versus total rod opsin levels from primary transgenic tadpoles expressing (A) hWT, hT17M, hK296R, or hT17M/K296R rhodopsins (n = 22 per group) or (C) hT4K, hK296R, or hT4K/K296R rhodopsins (n = 29 per group). B, D, Confocal micrographs of cryosections from transgenic retinas stained with WGA. Retinas expressing hK296R, hT17M/K296R, or hT4K/K296R opsin appeared healthy with numerous long closely packed ROS. Retinas expressing hT17M or hT4K rhodopsin exhibited loss or shortening of rod OS. E, Confocal micrographs of retinal cryosections labeled with mAb 2B2 (green) and counterstained with WGA (red) and Hoechst nuclear stain (blue). All mutants (T4K, T17M and K296R, T4K/K296R, and T17M/K296R) localized to the rod OS and Golgi (arrowheads) in a pattern indistinguishable from WT. rpe, Retinal pigment epithelium; ros, rod outer segment; onl, outer nuclear layer. Scale bars: B, D, 20 μm; E, 10 μm. |
|
Figure 2.
Vitamin A deprivation prevents T4K rhodopsin induced retinal degeneration. F1 tadpoles were dark reared for 3 weeks and then exposed to 12 h cyclic light for 1 week. During this time, tadpoles were either fed a diet with (vitA+) or without (vitAâ) vitamin A. AâC, Total rod opsin levels in animals after 3 weeks of dark rearing (line F1, A), or after a subsequent week of 12 h cyclic light exposure (line F1, B; line M3, C) were determined by dot-blot analysis of solubilized retinas. The number of animals analyzed per group is indicated on the graphs. DâF, Confocal micrographs of retinal sections stained with WGA. Both dark-reared vitA+ and vitAâ retinas exhibit long and closely apposed rod OS (D). However, after light exposure, the vitA+ group exhibited obvious loss of rod OS, whereas vitAâ group remained healthy (line F1, E; line M3, F). rpe, Retinal pigment epithelium; ros, rod outer segment; onl, outer nuclear layer. Scale bar, 20 μm. Error bars indicate SEM. |
|
Figure 3.
The active conformation of T4K and T17M is unstable and retained in the ER. Transgenic animals were reared in constant dark for 14 d. A, B, Total rod opsin levels obtained from quantitative dot-blot analysis of solubilized retinal extracts from primary transgenic tadpoles expressing T4K, T4K/K296E, or K296E (n = 19; A) or T17M, T17M/K296E, or K296E (n = 14; (B). C, D, Confocal micrographs of transgenic retinas stained with WGA. Both T4K/K296E and T17M/K296E expressing retinas exhibited loss of ROS, whereas T4K, T17M, and K296E expressing retinas contained densely packed rod OS. E, Confocal micrographs of retinal cryosections labeled with mAb 2B2 (green) and counterstained with WGA (red) and Hoechst nuclear stain (blue). K296E opsin localized primarily to ROS and Golgi (arrowheads), whereas both T4K/K296E and T17M/K296E opsins were largely retained in the RIS in an ER-like distribution. Occasional bands of mutant opsin (arrows) were observed in the rod OS of T4K/K296E but not T17M/K296E expressing retinas. rpe, Retinal pigment epithelium; ros, rod outer segment; ris, rod inner segment; onl, outer nuclear layer. Scale bars: C, D, 20 μm; E, 10 μm. Error bars indicate SEM. |
|
Figure 4.
T4K and T17M rhodopsins exhibit instability in vitro and in vivo. A, Regeneration of heterologously expressed hWT, hT4K, and hT17M pigment. A500 measurements were obtained after >495 nm bleach of purified reconstituted pigments. B, C, Confocal micrographs of cryosections from transgenic retinas expressing hT4K opsin labeled with mAb 2B2 (green) and counterstained with WGA (red) and Hoechst nuclear stain (blue; B) or stained with WGA alone (C). Under conditions promoting inactive opsin (vitAâ and/or lightâ), hT4K opsin was uniformly detected at the periphery of the rod OS as is typical for hWT opsin. However, under conditions favoring rhodopsin activation (vitA+ and light+), hT4K opsin labeling frequently appeared punctate (B, arrows). Similarly, WGA labeling of rod OS was smooth and uniform in the absence of light but nonhomogeous indicating disruption of the disk stacks in the presence of light (C). rpe, Retinal pigment epithelium; ros, rod outer segments; onl, outer nuclear layer. Scale bar, 5 μm. |
|
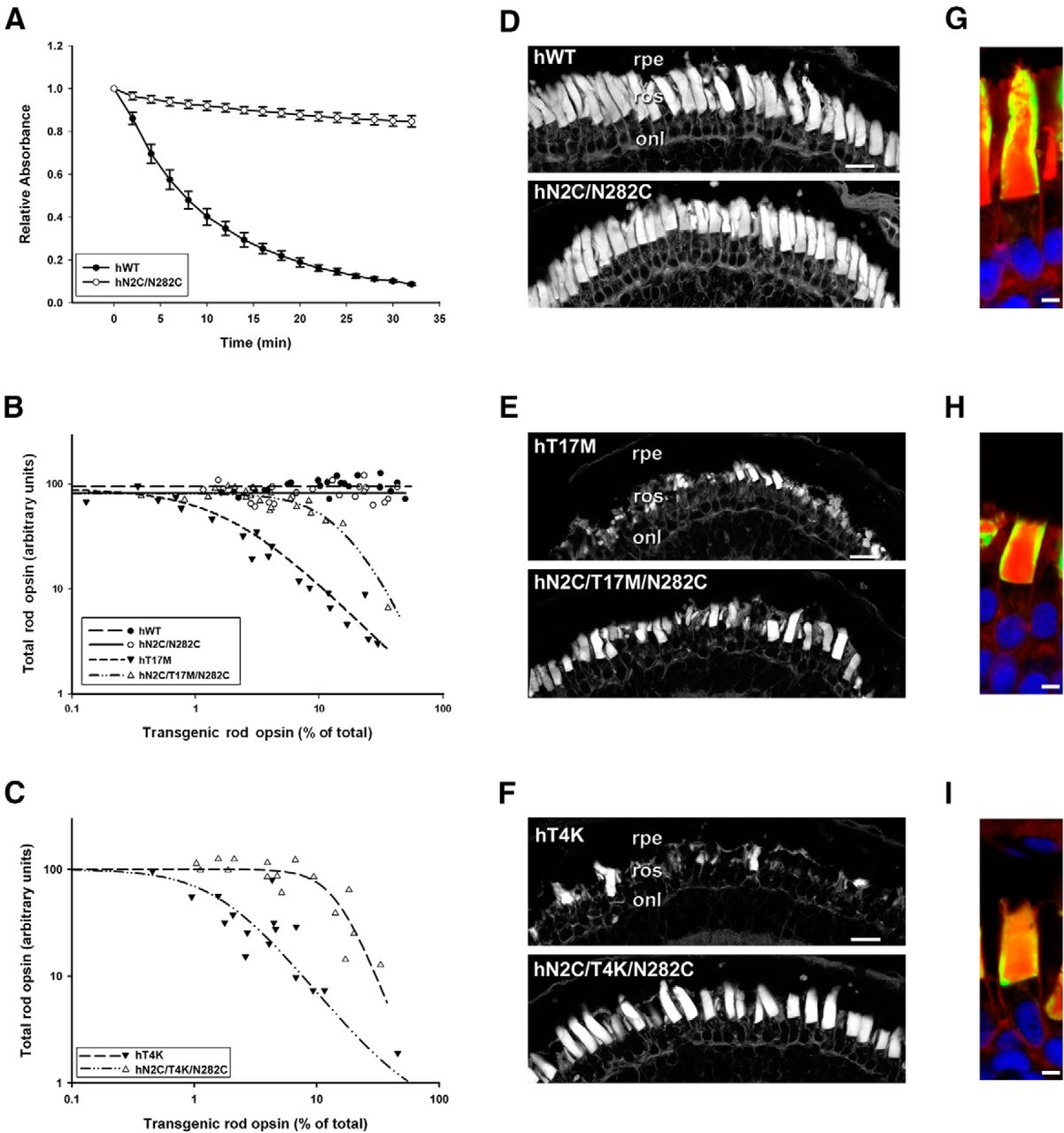
Figure 5.
Increasing the thermal stability of hT4K and hT17M opsins reduces their toxicity. A, Thermal decay of recombinant hWT and hN2C/N282C rhodopsins at 59°C. B, C, Plots of transgenic opsin expression levels versus total rod opsin levels from primary transgenic tadpoles expressing human WT, N2C/N282C, T17M, or N2C/T17M/N282C rhodopsins (B; n = 22 per group) or T4K or N2C/T4K/N282C rhodopsins (C; n = 16 per group). DâF, Confocal micrographs of cryosections from transgenic retinas stained with WGA. Retinas expressing hWT and hN2C/N282C exhibited long densely packed rod OS (D). Retinas expressing hT4K hT17M showed signs of severe degeneration, which were greatly reduced in hN2C/T4K/N282C and hN2C/T17M/N282C retinas, respectively (E, F). GâI, Confocal micrographs of cryosections from transgenic retinas expressing hN2C/N282C (G), hN2C/T17M/N282C (H) or hN2C/T4K/N822C (I) labeled with mAb 2B2 (green) and counterstained with WGA (red) and Hoechst nuclear stain (blue). Stabilized rhodopsins localized primarily to the rod OS. rpe, Retinal pigment epithelium; ros, rod outer segment; ris, rod inner segment; onl, outer nuclear layer. Scale bars: DâF, 20 μm; GâI, 5 μm. |
|
Figure 6. BiP is not upregulated in light-exposed T4K-expressing rod photoreceptors relative to WT. F1 T4K-rhodopsin expressing tadpoles or their WT siblings were dark-reared for 2 weeks and then exposed to 48 or 72 h of 12 h cyclic light (i.e., 2 or 3 light cycles). Cryosections were labeled with anti-BiP, and imaged by confocal microscopy. The integrated intensity of the BiP signal within rod inner segment regions selected using WGA and DAPI counterstains as guides (left) was determined and averaged over n = 4 animals per condition. The autofluorescence associated with outer segments was excluded from the analysis. Two-way ANOVA indicated a significant difference in BiP levels between the three rearing/genotype conditions (p = 0.019). This effect was not time point-dependent (p = 0.645), and therefore results of the two time points are combined in the plot shown (n = 8 per group). Post hoc Dunnett's test indicated the difference is due to lower BiP levels in the T4K dark-reared group relative to the WT cyclic light group (p = 0.023), with no significant difference between the T4K and WT cyclic light groups (p = 0.991). Error bars indicate SEM. |
|
Figure 7. Conservative amino acid substitutions are tolerated at T4 but not at T17. Transgenic animals expressing hWT, hT4I, hT17M, or hT17V rhodopsins (n = 20 per group) were generated and raised in cyclic light. A, Plot of transgenic opsin expression levels versus total rod opsin levels derived from solubilized transgenic eye extracts. B, C, Confocal micrographs of cryosections from transgenic retinas stained with WGA (B) or labeled with mAb 2B2 (green) and counterstained with WGA (red) and Hoescht nuclear dye (blue; C). Expression of hT17V rhodopsin resulted in loss of rod OS, whereas expression of hT4I did not affect rod density or morphology (B). Both T4I and T17V rhodopsins localized predominantly to the rod OS (C). rpe, Retinal pigment epithelium; ros, rod outer segment; ris, rod inner segment; onl, outer nuclear layer. Scale bars: B, 20 μm; C, 5 μm. |