Click here to close
Hello! We notice that you are using Internet Explorer, which is not supported by Xenbase and may cause the site to display incorrectly.
We suggest using a current version of Chrome,
FireFox, or Safari.
BMC Biol
2014 Oct 03;12:81. doi: 10.1186/s12915-014-0081-5.
Show Gene links
Show Anatomy links
Global identification of Smad2 and Eomesodermin targets in zebrafish identifies a conserved transcriptional network in mesendoderm and a novel role for Eomesodermin in repression of ectodermal gene expression.
Nelson AC, Cutty SJ, Niini M, Stemple DL, Flicek P, Houart C, Bruce AE, Wardle FC.
???displayArticle.abstract???
BACKGROUND: Nodal signalling is an absolute requirement for normal mesoderm and endoderm formation in vertebrate embryos, yet the transcriptional networks acting directly downstream of Nodal and the extent to which they are conserved is largely unexplored, particularly in vivo. Eomesodermin also plays a role in patterning mesoderm and endoderm in vertebrates, but its mechanisms of action, and how it interacts with the Nodal signalling pathway are still unclear.
RESULTS: Using a combination of ChIP-seq and expression analysis we identify direct targets of Smad2, the effector of Nodal signalling in blastula stage zebrafish embryos, including many novel target genes. Through comparison of these data with published ChIP-seq data in human, mouse and Xenopus we show that the transcriptional network driven by Smad2 in mesoderm and endoderm is conserved in these vertebrate species. We also show that Smad2 and zebrafish Eomesodermin a (Eomesa) bind common genomic regions proximal to genes involved in mesoderm and endoderm formation, suggesting Eomesa forms a general component of the Smad2 signalling complex in zebrafish. Combinatorial perturbation of Eomesa and Smad2-interacting factor Foxh1 results in loss of both mesoderm and endoderm markers, confirming the role of Eomesa in endoderm formation and its functional interaction with Foxh1 for correct Nodal signalling. Finally, we uncover a novel, role for Eomesa in repressing ectodermal genes in the early blastula.
CONCLUSION: Our data demonstrate that evolutionarily conserved developmental functions of Nodal signalling occur through maintenance of the transcriptional network directed by Smad2. This network is modulated by Eomesa in zebrafish which acts to promote mesoderm and endoderm formation in combination with Nodal signalling, whilst Eomesa also opposes ectoderm gene expression. Eomesa therefore regulates the formation of all three germ layers in the early zebrafish embryo.
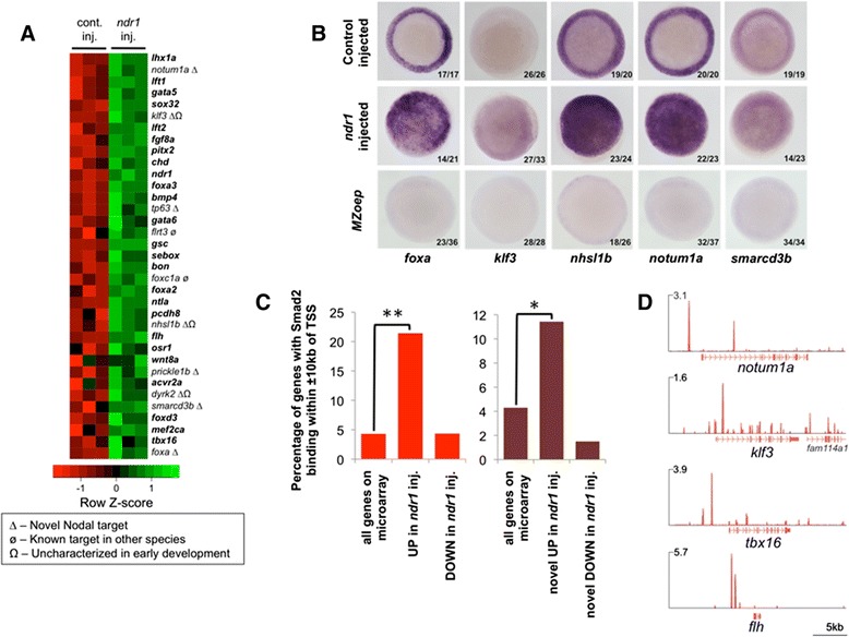
Figure 1.
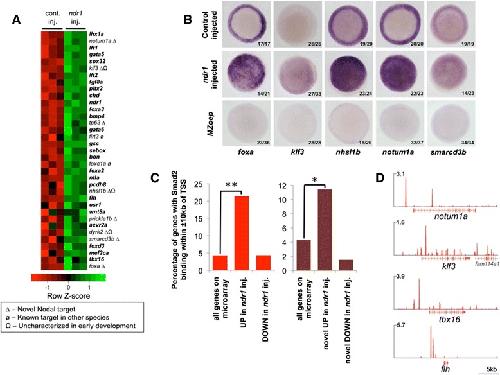
ndr1
overexpression in zebrafish blastulas identifies known and novel Nodal target genes. (A) Heatmap of a representative selection of genes induced on ndr1 overexpression across the full range of P values and fold changes. Genes previously identified as Nodal target genes in zebrafish are in bold. (B)
In situ hybridisation of wild type and ndr1 mRNA-injected embryos for foxa, klf3, nhsl1b, notum1a and smarcd3 at 50% epiboly showing upregulation in response to ndr1 and absence in MZoep mutant embryos that have no Nodal signaling. Animal views; dorsal to the right. Numbers on each panel indicate the number of embryos showing the phenotype depicted over the total number of embryos analysed. For foxa expression in MZoep mutants the remaining 13/36 embryos showed absent expression except for a patch on one side of the embryo. For nhsl1b and notum1a the remaining 8/26 and 5/37 embryos, respectively, showed reduced expression around the margin. (C) Comparison of all genes represented on the microarray, or ndr1-responsive genes (either up- or down-regulated) to proximal Smad2 binding; comparison was performed for both all and novel ndr1-responsive genes. Compared to all genes on the microarray or those that are down-regulated in response to ndr1, up-regulated ndr1-responsive genes (both all and novel) are significantly associated with Smad2 binding. *P =7 × 10−7; **P =1 × 10−40. (D) Examples of Smad2 binding upstream of known (tbx16 and flh) and novel targets; scale in reads per million reads.
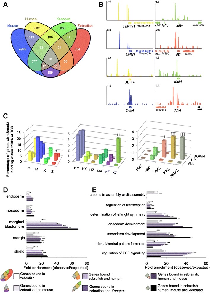
Figure 2.
The transcriptional network directed by Nodal signalling is substantially conserved in vetebrates. (A) Venn diagram indicating the number and overlap of genes with Smad2 binding ±10 kb of TSSs in ChIP-seq datasets for each of four vertebrates. (B) Examples of genes with proximal Smad2 binding in all four species; scale in reads per million reads. Colour coded as in A. (C) Relationship between ndr1-responsive genes and proximal Smad2 binding in 1 (left), 2 (middle) or 3+ species (right). Colour coded as in A. †P ≤1 × 10−12; †††P ≤1 × 10−42; ††††P ≤1 × 10−48. (D) Fold enrichment for genes expressed at sites of Nodal activity amongst genes with proximal Smad2 binding in zebrafish, or zebrafish and other species. (E) Fold enrichment for genes involved in known Nodal-mediated processes amongst genes with proximal Smad2 binding in zebrafish, or zebrafish and other species. Key defined as gene subsets as in A. *P ≤5 × 10−2; **P ≤3 × 10−4; ***P ≤5 × 10−6; ****P ≤1 × 10−20. ChIP-seq, chromatin immunoprecipitation sequencing; TSSs, transcription start sites.
Figure 3.
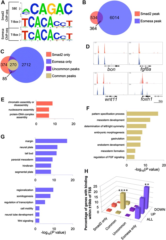
Smad2 and Eomesa bind common regulatory elements proximal to
ndr1
-responsive genes and regulate the developmental functions of Nodal signalling. (A)
De novo motif analysis identifies the known Smad binding element (SBE) and consensus T-box binding site within Smad2 ChIP-seq peaks and Eomesa ChIP-seq peaks. (B) Venn diagram indicating the overlap between Smad2 and Eomesa ChIP-seq peaks. (C) Venn diagram of the overlap between genes with proximal Smad2 and Eomesa binding (within ±10 kb of their TSS). (D) Examples of genes with common proximal peaks of Smad2 and Eomesa binding; scale in reads per million reads. (E-G) Functional and anatomical analysis of genes showing Smad2 and/or Eomesa binding. Colour coded as in C. (H) Comparison of ndr1-responsive genes with subsets of genes with proximal Smad2 and/or Eomesa binding as defined in C. ** P ≤2 × 10−3; **** P ≤1 × 10−105. ChIP-seq, chromatin immunoprecipitation sequencing; TSS, transcription start site.
Figure 4.
Eomesa and Foxh1 combinatorially regulate early mesendoderm marker expression and are required for endoderm formation.
In situ hybridisation of ntla
(A-E), gsc
(F-L) and sox32
(M-S) at 30% epiboly in wild-type embryos, foxh1 morphants, MZeomesa mutants, MZeomesa;foxh1 morphants, MZoep mutants, and in wild type embryos and MZeomesa mutants injected with foxh1 mRNA. Rescued expression of sox32 expression in the ventral margin of MZeomesa mutants injected with foxh1 mRNA is indicated by an asterisk. In situ hybridisation of ttna
(T-W) at 24 hpf in wild-type embryos, foxh1 morphants, MZeomesa mutants and MZeomesa;foxh1 morphants showing expression in the heart (arrow heads) and somites. The open arrow heads indicate cardia bifida. Animal views; dorsal to the right. Numbers on each panel indicate the number of embryos showing the phenotype depicted over the total number of embryos analysed. For sox32 expression in MZoep mutants faint staining in the YSL was detected in 11/15 embryos as previously reported [54]. hpf, hours post fertilization.
Figure 5.
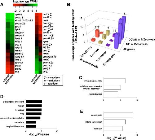
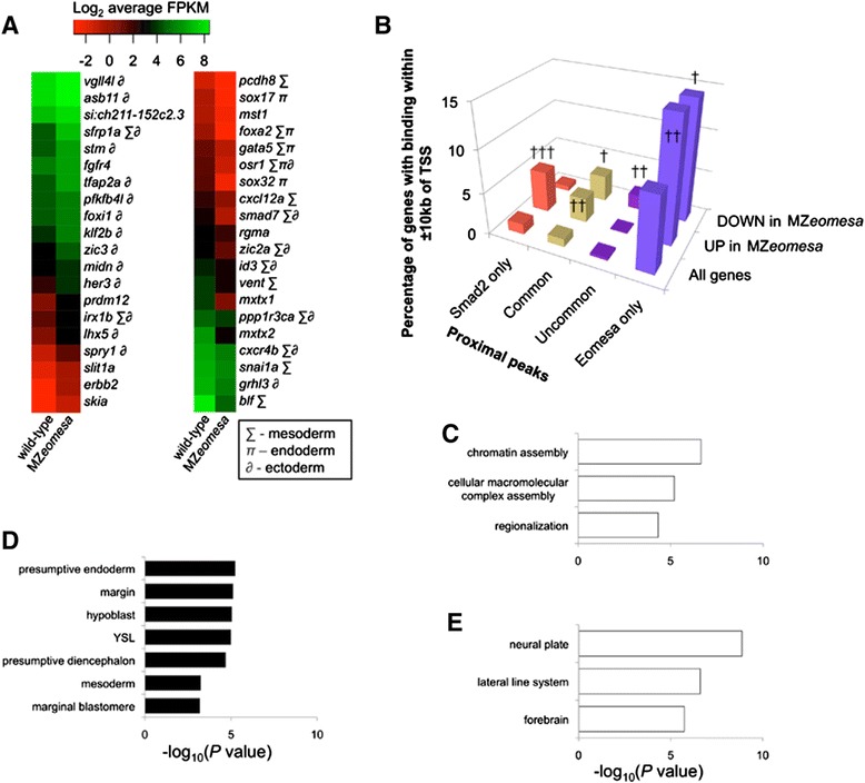
Eomesa positively regulates mesendoderm and negatively regulates ectoderm markers and chromatin assembly genes. (A) Heatmap of expression differences between wild-type and MZeomesa mutants at sphere stage; π – endoderm; ∑ - mesoderm; ∂ - ectoderm. (B) Comparison of all genes, or those up- or down-regulated in MZeomesa embryos compared to wild type with genes that have Smad2 only, common, uncommon or Eomesa only binding within ±10 kb of their TSSs (colour coded as in Figure 3C). Compared to all genes, those that are up- or down-regulated in MZeomesa embryos are significantly associated with lone Eomesa binding. Genes that have common and uncommon binding are associated with down-regulated genes, whilst Smad2 only and common binding is associated with up-regulated genes in MZeomesa embryos. † P ≤2 × 10−5; †† P ≤1 × 10−7; ††† P ≤1 × 10−18. (C) Functional annotation analysis of genes upregulated in MZeomesa mutants. (D) Anatomical analysis of genes downregulated in MZeomesa mutants. (E) Anatomical analysis of genes upregulated in MZeomesa mutants. TSSs, transcription start sites.
Figure 6.
Eomesa negatively regulates neural marker gene expression. (A) ChIP-seq data showing binding of Eomesa at sphere stage proximal to neural marker genes; scale in reads per million reads. (B)
In situ hybridisation of wild type and MZeomesa mutant embryos for stm, tfap2a, vgll4l and zic3 showing upregulation of these genes (lateral view, animal to the top). (C)
In situ hybridisation of control injected and eomesa injected embryos for stm, tfap2a, vgll4l and zic3 showing downregulation of these genes (lateral view, animal to the top). ChIP, chromatin immunoprecipitation sequencing.
Agius,
Endodermal Nodal-related signals and mesoderm induction in Xenopus.
2000, Pubmed,
Xenbase
Agius,
Endodermal Nodal-related signals and mesoderm induction in Xenopus.
2000,
Pubmed
,
Xenbase Alexander,
casanova plays an early and essential role in endoderm formation in zebrafish.
1999,
Pubmed
,
Xenbase Alexander,
A molecular pathway leading to endoderm formation in zebrafish.
1999,
Pubmed Arnold,
The T-box transcription factor Eomes/Tbr2 regulates neurogenesis in the cortical subventricular zone.
2008,
Pubmed Arnold,
Pivotal roles for eomesodermin during axis formation, epithelium-to-mesenchyme transition and endoderm specification in the mouse.
2008,
Pubmed Bennett,
Nodal signaling activates differentiation genes during zebrafish gastrulation.
2007,
Pubmed Bjornson,
Eomesodermin is a localized maternal determinant required for endoderm induction in zebrafish.
2005,
Pubmed Blankenberg,
Manipulation of FASTQ data with Galaxy.
2010,
Pubmed Bruce,
The maternally expressed zebrafish T-box gene eomesodermin regulates organizer formation.
2003,
Pubmed
,
Xenbase Bruce,
T-box gene eomesodermin and the homeobox-containing Mix/Bix gene mtx2 regulate epiboly movements in the zebrafish.
2005,
Pubmed Cast,
An essential and highly conserved role for Zic3 in left-right patterning, gastrulation and convergent extension morphogenesis.
2012,
Pubmed
,
Xenbase Chen,
A transcriptional partner for MAD proteins in TGF-beta signalling.
1996,
Pubmed
,
Xenbase Chen,
The zebrafish Nodal signal Squint functions as a morphogen.
2001,
Pubmed Conlon,
A primary requirement for nodal in the formation and maintenance of the primitive streak in the mouse.
1994,
Pubmed Costello,
The T-box transcription factor Eomesodermin acts upstream of Mesp1 to specify cardiac mesoderm during mouse gastrulation.
2011,
Pubmed Dickmeis,
A crucial component of the endoderm formation pathway, CASANOVA, is encoded by a novel sox-related gene.
2001,
Pubmed Dickmeis,
Identification of nodal signaling targets by array analysis of induced complex probes.
2001,
Pubmed Du,
Differential regulation of epiboly initiation and progression by zebrafish Eomesodermin A.
2012,
Pubmed Erter,
Zebrafish nodal-related 2 encodes an early mesendodermal inducer signaling from the extraembryonic yolk syncytial layer.
1998,
Pubmed Feldman,
Zebrafish organizer development and germ-layer formation require nodal-related signals.
1998,
Pubmed Feng,
The stress-response gene redd1 regulates dorsoventral patterning by antagonizing Wnt/β-catenin activity in zebrafish.
2012,
Pubmed Flowers,
A zebrafish Notum homolog specifically blocks the Wnt/β-catenin signaling pathway.
2012,
Pubmed Gentsch,
In vivo T-box transcription factor profiling reveals joint regulation of embryonic neuromesodermal bipotency.
2013,
Pubmed
,
Xenbase Germain,
Homeodomain and winged-helix transcription factors recruit activated Smads to distinct promoter elements via a common Smad interaction motif.
2000,
Pubmed
,
Xenbase Giardine,
Galaxy: a platform for interactive large-scale genome analysis.
2005,
Pubmed Goecks,
Galaxy: a comprehensive approach for supporting accessible, reproducible, and transparent computational research in the life sciences.
2010,
Pubmed Gokhman,
Multilayered chromatin analysis reveals E2f, Smad and Zfx as transcriptional regulators of histones.
2013,
Pubmed Grinblat,
zic Gene expression marks anteroposterior pattern in the presumptive neurectoderm of the zebrafish gastrula.
2001,
Pubmed Gritsman,
The EGF-CFC protein one-eyed pinhead is essential for nodal signaling.
1999,
Pubmed
,
Xenbase Hagos,
Time-dependent patterning of the mesoderm and endoderm by Nodal signals in zebrafish.
2007,
Pubmed Hatta,
The cyclops mutation blocks specification of the floor plate of the zebrafish central nervous system.
1991,
Pubmed Hemmati-Brivanlou,
A truncated activin receptor inhibits mesoderm induction and formation of axial structures in Xenopus embryos.
1992,
Pubmed
,
Xenbase Howell,
A novel Xenopus Smad-interacting forkhead transcription factor (XFast-3) cooperates with XFast-1 in regulating gastrulation movements.
2002,
Pubmed
,
Xenbase Huang,
Bioinformatics enrichment tools: paths toward the comprehensive functional analysis of large gene lists.
2009,
Pubmed Huang,
Systematic and integrative analysis of large gene lists using DAVID bioinformatics resources.
2009,
Pubmed Jowett,
Whole-mount in situ hybridizations on zebrafish embryos using a mixture of digoxigenin- and fluorescein-labelled probes.
1994,
Pubmed Kikuchi,
The zebrafish bonnie and clyde gene encodes a Mix family homeodomain protein that regulates the generation of endodermal precursors.
2000,
Pubmed
,
Xenbase Kikuchi,
casanova encodes a novel Sox-related protein necessary and sufficient for early endoderm formation in zebrafish.
2001,
Pubmed Kim,
Chromatin and transcriptional signatures for Nodal signaling during endoderm formation in hESCs.
2011,
Pubmed Kim,
TopHat2: accurate alignment of transcriptomes in the presence of insertions, deletions and gene fusions.
2013,
Pubmed Kispert,
The Brachyury gene encodes a novel DNA binding protein.
1993,
Pubmed
,
Xenbase Knight,
lockjaw encodes a zebrafish tfap2a required for early neural crest development.
2003,
Pubmed Landt,
ChIP-seq guidelines and practices of the ENCODE and modENCODE consortia.
2012,
Pubmed Langmead,
Ultrafast and memory-efficient alignment of short DNA sequences to the human genome.
2009,
Pubmed Lee,
Graded Nodal/Activin signaling titrates conversion of quantitative phospho-Smad2 levels into qualitative embryonic stem cell fate decisions.
2011,
Pubmed Lenhard,
TFBS: Computational framework for transcription factor binding site analysis.
2002,
Pubmed Li,
Redundant activities of Tfap2a and Tfap2c are required for neural crest induction and development of other non-neural ectoderm derivatives in zebrafish embryos.
2007,
Pubmed Liu,
Global identification of SMAD2 target genes reveals a role for multiple co-regulatory factors in zebrafish early gastrulas.
2011,
Pubmed Mathelier,
JASPAR 2014: an extensively expanded and updated open-access database of transcription factor binding profiles.
2014,
Pubmed Mione,
Overlapping expression of zebrafish T-brain-1 and eomesodermin during forebrain development.
2001,
Pubmed Morley,
A gene regulatory network directed by zebrafish No tail accounts for its roles in mesoderm formation.
2009,
Pubmed Nomura,
Smad2 role in mesoderm formation, left-right patterning and craniofacial development.
1998,
Pubmed
,
Xenbase Osada,
Xenopus nodal-related signaling is essential for mesendodermal patterning during early embryogenesis.
1999,
Pubmed
,
Xenbase Pavesi,
MoD Tools: regulatory motif discovery in nucleotide sequences from co-regulated or homologous genes.
2006,
Pubmed Pei,
An early requirement for maternal FoxH1 during zebrafish gastrulation.
2007,
Pubmed Picozzi,
Eomesodermin requires transforming growth factor-beta/activin signaling and binds Smad2 to activate mesodermal genes.
2009,
Pubmed
,
Xenbase Pogoda,
The zebrafish forkhead transcription factor FoxH1/Fast1 is a modulator of nodal signaling required for organizer formation.
2000,
Pubmed Reiter,
Gata5 is required for the development of the heart and endoderm in zebrafish.
1999,
Pubmed
,
Xenbase Reiter,
Multiple roles for Gata5 in zebrafish endoderm formation.
2001,
Pubmed Rikin,
The tbx/bHLH transcription factor mga regulates gata4 and organogenesis.
2010,
Pubmed Robinson,
Integrative genomics viewer.
2011,
Pubmed Ryan,
Eomesodermin, a key early gene in Xenopus mesoderm differentiation.
1996,
Pubmed
,
Xenbase Sampath,
Induction of the zebrafish ventral brain and floorplate requires cyclops/nodal signalling.
1998,
Pubmed
,
Xenbase Sanges,
oneChannelGUI: a graphical interface to Bioconductor tools, designed for life scientists who are not familiar with R language.
2007,
Pubmed Schier,
Nodal morphogens.
2009,
Pubmed Schier,
Mutations affecting the development of the embryonic zebrafish brain.
1996,
Pubmed Schulte-Merker,
Expression of zebrafish goosecoid and no tail gene products in wild-type and mutant no tail embryos.
1994,
Pubmed
,
Xenbase Shi,
Crystal structure of a Smad MH1 domain bound to DNA: insights on DNA binding in TGF-beta signaling.
1998,
Pubmed Silvestri,
Genome-wide identification of Smad/Foxh1 targets reveals a role for Foxh1 in retinoic acid regulation and forebrain development.
2008,
Pubmed Sirotkin,
Fast1 is required for the development of dorsal axial structures in zebrafish.
2000,
Pubmed
,
Xenbase Slagle,
Nodal-dependent mesendoderm specification requires the combinatorial activities of FoxH1 and Eomesodermin.
2011,
Pubmed Söllner,
Control of crystal size and lattice formation by starmaker in otolith biomineralization.
2003,
Pubmed Solnica-Krezel,
Mutations affecting cell fates and cellular rearrangements during gastrulation in zebrafish.
1996,
Pubmed Stachel,
Lithium perturbation and goosecoid expression identify a dorsal specification pathway in the pregastrula zebrafish.
1993,
Pubmed Takeuchi,
Baf60c is a nuclear Notch signaling component required for the establishment of left-right asymmetry.
2007,
Pubmed Takizawa,
Expression analysis of two Eomesodermin homologues in zebrafish lymphoid tissues and cells.
2007,
Pubmed Teo,
Pluripotency factors regulate definitive endoderm specification through eomesodermin.
2011,
Pubmed Thorvaldsdóttir,
Integrative Genomics Viewer (IGV): high-performance genomics data visualization and exploration.
2013,
Pubmed Trapnell,
Transcript assembly and quantification by RNA-Seq reveals unannotated transcripts and isoform switching during cell differentiation.
2010,
Pubmed Varlet,
nodal expression in the primitive endoderm is required for specification of the anterior axis during mouse gastrulation.
1997,
Pubmed von Hofsten,
Prdm1- and Sox6-mediated transcriptional repression specifies muscle fibre type in the zebrafish embryo.
2008,
Pubmed Waldrip,
Smad2 signaling in extraembryonic tissues determines anterior-posterior polarity of the early mouse embryo.
1998,
Pubmed Wardle,
Zebrafish promoter microarrays identify actively transcribed embryonic genes.
2006,
Pubmed Weinstein,
Failure of egg cylinder elongation and mesoderm induction in mouse embryos lacking the tumor suppressor smad2.
1998,
Pubmed
,
Xenbase Weng,
Nodal signaling and vertebrate germ layer formation.
2003,
Pubmed
,
Xenbase Xu,
Maternal Eomesodermin regulates zygotic nodal gene expression for mesendoderm induction in zebrafish embryos.
2014,
Pubmed Yang,
Targeted disruption of SMAD3 results in impaired mucosal immunity and diminished T cell responsiveness to TGF-beta.
1999,
Pubmed Yoon,
HEB and E2A function as SMAD/FOXH1 cofactors.
2011,
Pubmed
,
Xenbase Zhang,
Model-based analysis of ChIP-Seq (MACS).
2008,
Pubmed Zhu,
Smad3 mutant mice develop metastatic colorectal cancer.
1998,
Pubmed
,
Xenbase