XB-ART-49655
Front Immunol
2014 Jan 01;5:445. doi: 10.3389/fimmu.2014.00445.
Show Gene links
Show Anatomy links
Phagocytosis by Thrombocytes is a Conserved Innate Immune Mechanism in Lower Vertebrates.
Nagasawa T, Nakayasu C, Rieger AM, Barreda DR, Somamoto T, Nakao M.
???displayArticle.abstract???
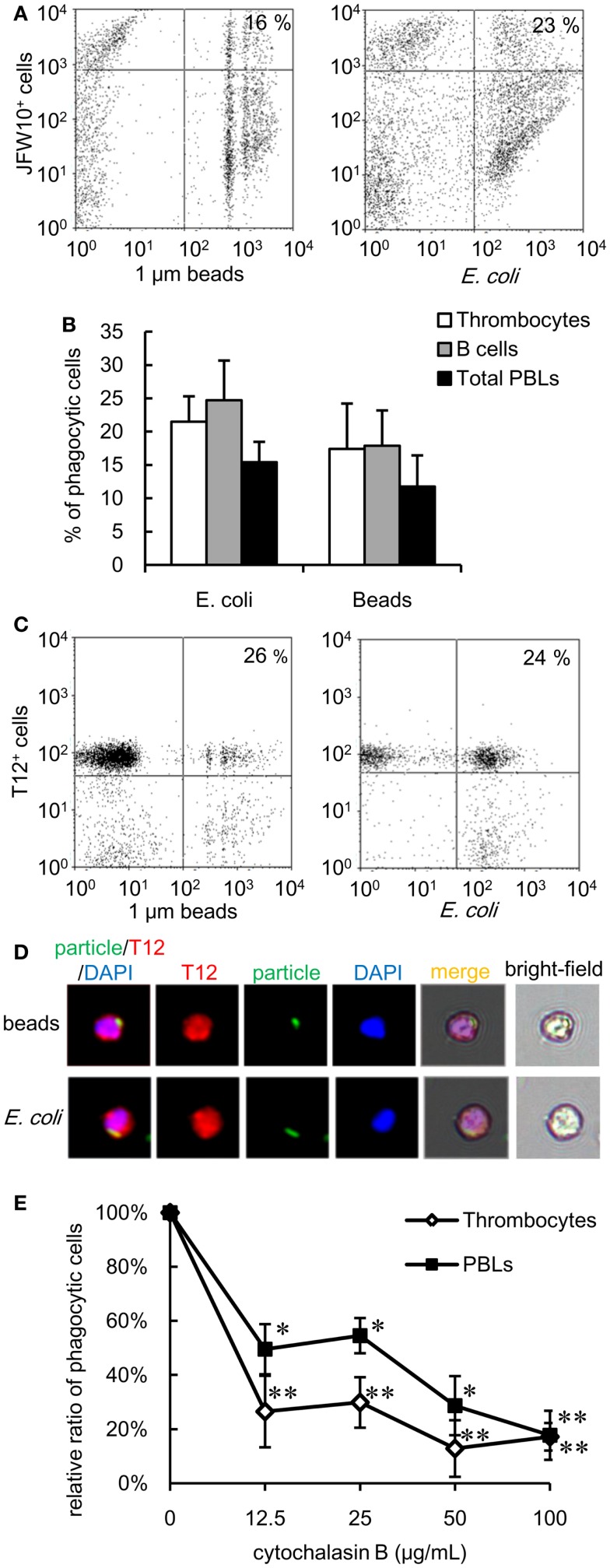
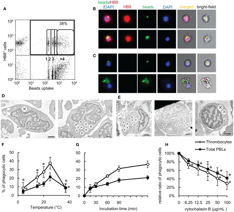
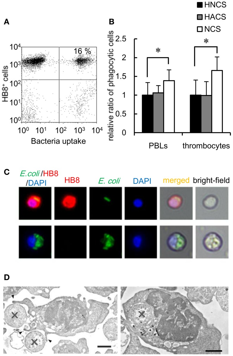
Thrombocytes, nucleated hemostatic blood cells of non-mammalian vertebrates, are regarded as the functional equivalent of anucleated mammalian platelets. Additional immune functions, including phagocytosis, have also been suggested for thrombocytes, but no conclusive molecular or cellular experimental evidence for their potential ingestion and clearance of infiltrating microbes has been provided till date. In the present study, we demonstrate the active phagocytic ability of thrombocytes in lower vertebrates using teleost fishes and amphibian models. Ex vivo, common carp thrombocytes were able to ingest live bacteria as well as latex beads (0.5-3 μm in diameter) and kill the bacteria. In vivo, we found that thrombocytes represented nearly half of the phagocyte population in the common carp total peripheral blood leukocyte pool. Phagocytosis efficiency was further enhanced by serum opsonization. Particle internalization led to phagolysosome fusion and killing of internalized bacteria, pointing to a robust ability for microbe elimination. We find that this potent phagocytic activity is shared across teleost (Paralichthys olivaceus) and amphibian (Xenopus laevis) models examined, implying its conservation throughout the lower vertebrate lineage. Our results provide novel insights into the dual nature of thrombocytes in the immune and homeostatic response and further provide a deeper understanding of the potential immune function of mammalian platelets based on the conserved and vestigial functions.
???displayArticle.pubmedLink??? 25278940
???displayArticle.pmcLink??? PMC4165319
???displayArticle.link??? Front Immunol
Species referenced: Xenopus laevis
Genes referenced: actl6a ighx isyna1 mindy3 mpo myh6
???displayArticle.antibodies??? Thrombocyte Ab1
???attribute.lit??? ???displayArticles.show???
References [+] :
Akashi,
A clonogenic common myeloid progenitor that gives rise to all myeloid lineages.
2000, Pubmed
Akashi, A clonogenic common myeloid progenitor that gives rise to all myeloid lineages. 2000, Pubmed
Andonegui, Platelets express functional Toll-like receptor-4. 2005, Pubmed
Awadhiya, Demonstration of the phagocytic activity of chicken thrombocytes using colloidal carbon. 1980, Pubmed
Belamarich, In vitro studies of aggregation of non-mammalian thrombocytes. 1966, Pubmed
Boehlen, Platelet chemokines and their receptors: what is their relevance to platelet storage and transfusion practice? 2001, Pubmed
Carradice, Zebrafish in hematology: sushi or science? 2008, Pubmed
Clawson, Platelet interaction with bacteria. II. Fate of the bacteria. 1971, Pubmed
Cognasse, Evidence of Toll-like receptor molecules on human platelets. 2005, Pubmed
Daimon, Cytochemical demonstration of amine-storing vacuoles and lysosomes in the chicken thrombocytes. 1982, Pubmed
Daimon, Ultrastructural distribution of peroxidase in thrombocytes of mammals and submammals. 1985, Pubmed , Xenbase
DaMatta, Further studies on the phagocytic capacity of chicken thrombocytes. 1998, Pubmed
Desjardins, Phagocytosis: the convoluted way from nutrition to adaptive immunity. 2005, Pubmed
Deuel, Platelet factor 4 is chemotactic for neutrophils and monocytes. 1981, Pubmed
Elzey, The emerging role of platelets in adaptive immunity. 2005, Pubmed
Elzey, Platelet-mediated modulation of adaptive immunity. A communication link between innate and adaptive immune compartments. 2003, Pubmed
Feng, Platelets direct monocyte differentiation into epithelioid-like multinucleated giant foam cells with suppressive capacity upon mycobacterial stimulation. 2014, Pubmed
Förstermann, Nitric oxide synthases: regulation and function. 2012, Pubmed
Gao, Novel functions of murine B1 cells: active phagocytic and microbicidal abilities. 2012, Pubmed
Grecchi, Morphological changes, surface receptors and phagocytic potential of fowl mono-nuclear phagocytes and thrombocytes in vivo and in vitro. 1980, Pubmed
Hagemeyer, Targeting the platelet integrin GPIIb/IIIa. 2010, Pubmed
Henn, CD40 ligand on activated platelets triggers an inflammatory reaction of endothelial cells. 1998, Pubmed
Hill, Effect of prostanoids and their precursors on the aggregation of rainbow trout thrombocytes. 1999, Pubmed
Ibrahim-Granet, Phagocytosis and intracellular fate of Aspergillus fumigatus conidia in alveolar macrophages. 2003, Pubmed
Imagawa, Morphology of blood cells in carp (Cyprinus carpio L.). 1989, Pubmed
Jutras, Phagocytosis: at the crossroads of innate and adaptive immunity. 2005, Pubmed
Kawamoto, A new paradigm for hematopoietic cell lineages: revision of the classical concept of the myeloid-lymphoid dichotomy. 2009, Pubmed
Kim, Vivo-Morpholino knockdown of alphaIIb: A novel approach to inhibit thrombocyte function in adult zebrafish. 2010, Pubmed
King, Characterization of the Fc gamma receptor on human platelets. 1990, Pubmed
Köllner, Potential involvement of rainbow trout thrombocytes in immune functions: a study using a panel of monoclonal antibodies and RT-PCR. 2004, Pubmed
Li, B lymphocytes from early vertebrates have potent phagocytic and microbicidal abilities. 2006, Pubmed , Xenbase
Lin, Analysis of thrombocyte development in CD41-GFP transgenic zebrafish. 2005, Pubmed
Lindemann, Activated platelets mediate inflammatory signaling by regulated interleukin 1beta synthesis. 2001, Pubmed
Lu, The common myelolymphoid progenitor: a key intermediate stage in hemopoiesis generating T and B cells. 2002, Pubmed
Matsuyama, Immunocytochemical studies of the ontogeny of peripheral blood leucocyte subpopulations in Japanese flounder (Paralichthys olivaceus). 2010, Pubmed
Meng, Promoter analysis in living zebrafish embryos identifies a cis-acting motif required for neuronal expression of GATA-2. 1997, Pubmed
Meseguer, Are thrombocytes and platelets true phagocytes? 2002, Pubmed
Movat, Platelet phagocytosis and aggregation. 1965, Pubmed
Nakashima, Pivotal advance: characterization of mouse liver phagocytic B cells in innate immunity. 2012, Pubmed
Nakayasu, Separation of carp (Cyprinus carpio L.) thrombocytes by using a monoclonal antibody, and their aggregation by collagen. 1997, Pubmed
Neumann, Antimicrobial mechanisms of fish phagocytes and their role in host defense. 2001, Pubmed
Parra, Pivotal advance: peritoneal cavity B-1 B cells have phagocytic and microbicidal capacities and present phagocytosed antigen to CD4+ T cells. 2012, Pubmed
Passantino, Do fish thrombocytes play an immunological role? Their cytoenzymatic profiles and function during an accidental piscine candidiasis in aquarium. 2005, Pubmed
Petrie-Hanson, Characterization of rag1 mutant zebrafish leukocytes. 2009, Pubmed
Qian, Functional expression of IgA receptor FcalphaRI on human platelets. 2008, Pubmed
Rieger, Macrophage activation differentially modulates particle binding, phagocytosis and downstream antimicrobial mechanisms. 2010, Pubmed
Rosenfeld, Human platelet Fc receptor for immunoglobulin G. Identification as a 40,000-molecular-weight membrane protein shared by monocytes. 1985, Pubmed
Ross, CR3 (CD11b, CD18): a phagocyte and NK cell membrane receptor with multiple ligand specificities and functions. 1993, Pubmed
Shiraki, Expression of Toll-like receptors on human platelets. 2004, Pubmed
St Paul, Characterization of chicken thrombocyte responses to Toll-like receptor ligands. 2012, Pubmed
Taffarel, Cytochemical analysis of the content of chicken thrombocytes vacuoles. 1993, Pubmed
Tavares-Dias, Leukocyte and thrombocyte reference values for channel catfish (Ictalurus punctatus Raf), with an assessment of morphologic, cytochemical, and ultrastructural features. 2007, Pubmed
Toda, Conservation of characteristics and functions of CD4 positive lymphocytes in a teleost fish. 2011, Pubmed
Vosbeck, Antibiotic action on phagocytosed bacteria measured by a new method for determining viable bacteria. 1984, Pubmed
White, Uptake of latex particles by blood platelets: phagocytosis or sequestration? 1972, Pubmed
White, Why human platelets fail to kill bacteria. 2006, Pubmed
White, Platelets are covercytes, not phagocytes: uptake of bacteria involves channels of the open canalicular system. 2005, Pubmed
Wigley, Phagocytic and oxidative burst activity of chicken thrombocytes to Salmonella, Escherichia coli and other bacteria. 1999, Pubmed
Worth, Signal sequence within Fc gamma RIIA controls calcium wave propagation patterns: apparent role in phagolysosome fusion. 2003, Pubmed
Wu, Human gamma delta T cells: a lymphoid lineage cell capable of professional phagocytosis. 2009, Pubmed
Youssefian, Host defense role of platelets: engulfment of HIV and Staphylococcus aureus occurs in a specific subcellular compartment and is enhanced by platelet activation. 2002, Pubmed
Zimmerman, Phagocytic B cells in a reptile. 2010, Pubmed
