|
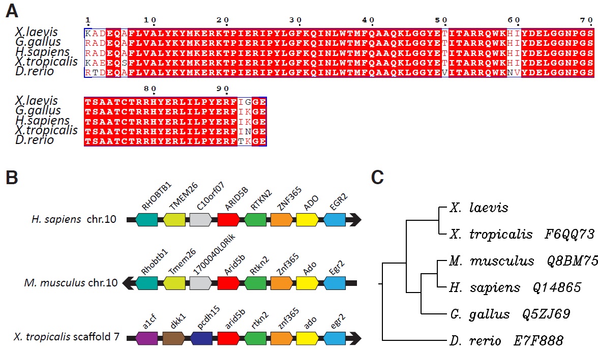
Fig. 1. Characterization of a X. laevis ortholog of arid5b. (A) Predicted ARID domain amino acid sequence comparison: G. gallus (ac Q5ZJ69); H. sapiens (ac Q14865); X. tropicalis (F6QQ73); D. rerio (E7F888). (B) Synteny blocks containing arid5b genes in H. sapiens; M. musculus and X. tropicalis genomes. Genes organization in the human arid5b gene region was used as basis for comparison. Chromosomal localization is indicated. The scaffold number is given for X. tropicalis. Relative spacing between the genes is not shown. (C) Phylogenetic tree of arid5b genes from various vertebrate species constructed using the neighbour-joining method. Accession numbers used are shown. |
|
Fig. 2 (Left). Temporal expression of arid5b during Xenopus embryonic development. Expression of arid5b analysed by RT-qPCR at cleavage
(stages 5 and 9), gastrula (stage 11), neurula (stages 14) and tailbud stages (stages 22 and 28). Primers were designed in order to amplified either both
isoforms (total arid5b) (A), isoform1 (B,D) or isoform2 (C,E). The relative quantities of mRNA were determined with ODC (A,B,C) or total arid5b (D,E)
mRNA as the endogenous reporter. Isoform1 is strongly maternally expressed; isoform2 is mainly expressed during tailbud stages. Average values
from three independent experiments. |
|
Fig. 3 (Right). Expression of arid5b at the early gastrula stage. RT-qPCR analyses for total arid5b, isoform1 and isoform2 were performed on dissected
explants from early gastrula stage embryo (stage10.5). Embryos were dissected either into ventral and dorsal halves or into dorsal marginal
zone (DMZ), ventral marginal zone (VMZ), lateral marginal zone (LMZ) ectoderm and endoderm. Both isoforms are ubiquitously expressed at the early
gastrula stage. Average values from three independent experiments. |
|
Fig. 4 (Left). Spatial expression of arid5b during Xenopus development. In situ hybridization
of whole (A-D, G-L) or transverse fractured embryos (E,F) at the indicated stages of development
with antisense probe for arid5b (nucleotide 775 to 1612 of isoform1) (A,B,D,E,H,J,L,I),
arid5b
arid5b
arid5b sens arid5b-slc12a1
arid5b slc12a1 arid5b-slc12a1
arid5b
arid5b
delta1
delta1
arid5b-slc12a1
st 22 st 25 st 25
st 31 st 25 st 25
st 35/36 st 35/36
st 35/36
st 35/36 st 35/36 st 35/36
G
B C
D E F
H
I
J K L
A
delta1 (C,F), slc12a1 (I,K,L) and with control sense probe for arid5b (G). Lateral views with anterior to the right (A-D,G,H,J-L). Transverse section at
the level of the proximal pronephric tubule. In I and L, arid5b is revealed in light blue and slc12a1 in purple. Arid5b mRNAs are detected in the anterior
pronephric anlage during tailbud stages in a broader domain than delta1. At tadpole stage 35/36, arid5b expression is restricted to the proximal part
of the tubule and does not overlap with slc12a1 expression which is specific for the intermediate and the first segment of the distal tubule. Scale bars
are 0.3 mm. |
|
Fig. 5 (Right). Arid5b isoform2 is specifically expressed in the pronephros. Expression of isoform1, isoform2 and pax8 analysed by RT-qPCR in
different embryonic regions (see materials and methods) dissected at tailbud stage 25. Isoform2 as well as pax8 are strongly expressed in pronephric
anlage in comparison to other embryonic tissues (statistically significant for all). Isoform1 is slightly more expressed in the head in comparison to other
tissues. Average values from three independent experiments. * P<0.05. |
|
Fig. 6. Arid5b isoform2 is specifically induced in animal caps treated with activin A and RA. RT-qPCR analysis of arid5b isoform1 and isoform2, as well as pax8 expression in induced blastula animal caps. Animal caps were dissected at blastula stage 9, incubated for 3 hours in presence of RA and activin A, or mock solution for the control group. Animal caps were further cultured in 1X MBS for 48h hours and processed for RT-qPCR. A significant increase of isoform2 expression is observed in response to RA and activin A. Average values from three independent experiments. * P<0.05 ** P < 0.005. |
|
arid5b (AT rich interactive domain 5B (MRF1-like)) gene expression in Xenopus laevis embryo, assayed via in situ hybridization, NF stage 22, lateral view, anterior left, dorsal up. |
|
arid5b (AT rich interactive domain 5B (MRF1-like)) gene expression in Xenopus laevis embryo, assayed via in situ hybridization, NF stage 31, lateral view, anterior left, dorsal up. |