|
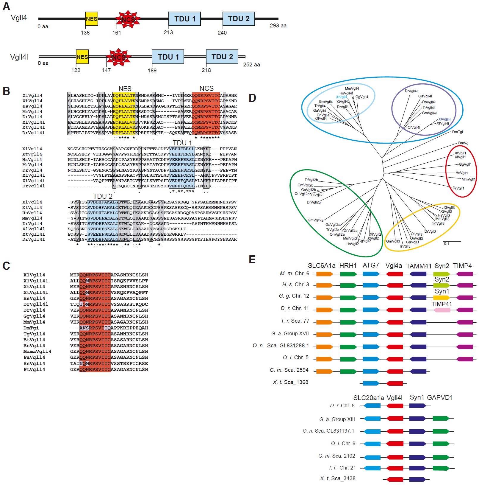
Fig. 1. Protein sequence analysis, structural comparison, family relationships and synteny analysis of Vgll4 and Vgll4l. (A) Protein structure of Vgll4 and Vgll4l. NES, nuclear export signal; NCS, novel conserved sequence;TDU, TONDU domain. (B) Protein sequence alignment comparing Xenopus laevis (Xl) Vgll4 and Vgll4l with Xenopus tropicalis (Xt), human (Hs), mouse (Mm), and zebrafish (Dr). Conserved Amino acids are shown in grey. (C) A wide comparison of the NCS region between different species. Chicken (Gg), Drosophila melanogaster (Dm), Taeniopygia guttata (Tg), Bos taurus (Bt), Rattus norvegicus (Rn), Macaca mulatta (Mama), Pongo abelii (Pa), Salmo salar (Ss), Pan troglodytes (Pt). (D) Unrooted phylogenetic tree showing the evolutionary relationship among different Vgll proteins. The tree was based on amino acid sequence alignment (see Experimental Procedures for details). (E) Analysis of conserved syntenic regions containing Vgll4 and Vgll4l loci in Xenopus tropicalis (X.t.), zebrafish (Danio rerio, D.r.), puffer fish (Takifugu rubripes, T.r.), stickleback (Gasterosteus aculeatus, G.a.), medaka (Oryzias latipes, O.l.), tilapia (Oreochromis niloticus, O.n.), cod (Gadus morhua, G. m.), human (H.s.), mouse (M.m.), and chicken (G.g.) genomes. Genes are represented as boxes and arrows indicate the orientation of the transcription unit. Boxes with the same color indicate orthologue genes. The genomic regions representations are not to scale to avoid complexity. |
|
Fig. 2. RT-PCR analysis of vgll4 gene expression in embryos and adult tissues. RT-PCR was performed on total RNA extracted from embryos at different embryonic stages, adult tissues and internal and external layers of animal caps. ef1alfa was used as loading control. (A) Temporal expression of vgll4 and vgll4l throughout development. (B) Analysis of vgll4 and vgll4l expression in adult tissues. (A,B) Quantifications of gel are shown; the results are expressed as Relative Intensity (sample/ef1alfa X 10). (C) vgll4 and vgll4l expression in isolated layers of the animal cap ectoderm. |
|
Fig. 3. Spatio-temporal expression pattern of vgll4l during early development by in situ hybridization. (A) Vegetative view. (B, E) Dorsal view, anterior to the top. (D, I) Anterior view, dorsal to the top, anterior to the front. (G) Lateral view anterior to the right. (L) Dorsal view, anterior to the right. (C, F, H, J, M) Transversal sections. (K) Higher magnification view of the anterior region of the embryo shown in I. Black dashed lines in B, E, G, I indicate the positions of the cuts made to give transversal-sections in C, F, H, J. (G, H) Double in situ hybridization for vgll4l (purple) and xk81a (turquoise). (I-K) Double in situ hybridization for vgll4l (purple) and sox2 (turquoise). (L) (upper half) Double in situ hybridization for vgll4l (purple) and foxd3 (turquoise), (M) cross- sectioned embryo labeled by double in situ hybridization for vgll4l (purple) and foxd3 (turquoise). (E, G, L) Asterisk, vgll4l expression in the prospective epidermis. (B, C, E, F, H-L) Large black arrow, vgll4l neural folds expression. (C, F, H) Red arrow, vgll4l expression in the internal layer of the ectoderm. (E, G, H, I, L) Small black arrow, vgll4l row expression surrounding neural plate. (J, K, M, N) Brackets, vgll4l neural folds gap of expression. (N, O) Schematic diagrams summarizing the expression of vgll4l and neural plate (sox2), neural crest (foxd3) and epidermal (xk81a) markers. (N) Dorsal view. (O) Transversal section. References: a, anterior. b.l., blastopore lip. e.l., external layer. en, endoderm. i.l., internal layer. n, notochord. p, posterior. s, somites. |
|
Fig. 4. Spatio-temporal expression pattern of vgll4 during early development by in situ hybridization. (A) Vegetative view. (B-D, G) Dorsal view, anterior to the top. (E, F) Lateral view, dorsal to the left, anterior to the top. (H) Lateral view, dorsal to the top, anterior to the right. (I) Transversal section. Black dashed line in H indicates the position of the cut made to give cross-section in I. (D) Double in situ hybridization for vgll4 (purple) and sox2 (turquoise). (F) Double in situ hybridization for vgll4 (purple) and xk81a (turquoise). (B-D) Arrowheads, anterior and posterior vgll4 expression in the neural plate. Brackets, lack of expression in the middle neural plate. (F, H) Asterisk, weak vgll4 expression in the prospective epidermis. Arrow, neural folds vgll4 expression. Arrowhead, neural plate expression. (J, K) Schematic diagrams summarizing the expression of vgll4l and neural plate (sox2), neural crest (foxd3) and epidermal (xk81a) markers. (J) Dorsal view. (K) Transversal section. References: b.l., blastopore lip. e.l., external layer. en, endoderm. i. l.: internal layer. n, notochord. s, somites. |
|
Fig. 5. Expression of vgll4l and vgll4 at advanced neurula and tailbud stages. (A-I) vgll4l expression. (J-O) vgll4 expression. (A) Dorsal view, anterior to the right. (B, D, F, G, K, M, O) lateral view, anterior to the right. (C, H) Transversal section. Black dashed lines in B and G indicate the positions of the cuts made to give cross-section in C and H. (E, I, N) Higher-magnification views of head region. (J) Anterior view, dorsal to the top. (L) Dorsal view, anterior to the top. (F) Negative control, vgll4l sense probe. (A-B) Asterisk, vgll4l epidermal expression. (A) Arrowhead: vgll4l neural folds expression. (B, D) Arrowhead, vgll4l expression in the migrating neural crest. E, G, I: Arrowhead, vgll4l branchial arches expression. (C) Black arrow, vgll4l expression in the internal layer of the ectoderm. (D, G) Black arrow, vgll4l skin expression. (D, G, H) Red arrow, vgll4l notochord expression. (O) Negative control, vgll4 sense probe. (J-N) Arrow, vgll4 expression in the prospective brain. (J-L) Red arrowhead, vgll4 expression in the migrating neural crest. (M-N) Red arrowheads, vgll4 branchial arches expression. (K, L, M) White arrowhead, vgll4 somites expression. n, notochord. OpV, optic vesicle. OtV, otic vesicle. |
|
Fig. 6. Regulation of vgll4 and vgll4l expression in the ectoderm. One-cell stage embryos were injected with CM-BMP4 or chd mRNA (A) or MOdeltaNp63 (B). Stage 15- control embryos were not injected. At stage 9, animal caps were dissected. Total RNA was isolated from stage 15 embryos and treated and control caps and the expression of vgll4 and vgll4l was analyzed by RT-PCR. ef1alfa was used as loading control. Quantification of gels is shown; the results are expressed as Relative Intensity (sample/ef1alfaX10). Differences were considered statistically significant at P < 0.001(*). |