XB-ART-49634
Development
2014 Dec 01;14123:4537-47. doi: 10.1242/dev.107227.
Show Gene links
Show Anatomy links
Genome-wide view of TGFβ/Foxh1 regulation of the early mesendoderm program.
???displayArticle.abstract???
Nodal/TGFβ signaling regulates diverse biological responses. By combining RNA-seq on Foxh1 and Nodal signaling loss-of-function embryos with ChIP-seq of Foxh1 and Smad2/3, we report a comprehensive genome-wide interaction between Foxh1 and Smad2/3 in mediating Nodal signaling during vertebrate mesendoderm development. This study significantly increases the total number of Nodal target genes regulated by Foxh1 and Smad2/3, and reinforces the notion that Foxh1-Smad2/3-mediated Nodal signaling directly coordinates the expression of a cohort of genes involved in the control of gene transcription, signaling pathway modulation and tissue morphogenesis during gastrulation. We also show that Foxh1 may function independently of Nodal signaling, in addition to its role as a transcription factor mediating Nodal signaling via Smad2/3. Finally, we propose an evolutionarily conserved interaction between Foxh1 and PouV, a mechanism observed in Pou5f1-mediated regulation of pluripotency in human embryonic stem and epiblast cells.
???displayArticle.pubmedLink??? 25359723
???displayArticle.pmcLink??? PMC4302925
???displayArticle.link??? Development
???displayArticle.grants??? [+]
HD073179 NICHD NIH HHS , R01 HD073179 NICHD NIH HHS , R01HG006870 NHGRI NIH HHS , T32-HB60555 NHLBI NIH HHS , T32 HD060555 NICHD NIH HHS , R01 HG006870 NHGRI NIH HHS , P30 CA062203 NCI NIH HHS
Species referenced: Xenopus tropicalis
Genes referenced: agap1 atp1b2 bix1 cer1 chrd.2 ctnnb1 cyp27c1 foxa4 foxh1.2 gata4 gata6 gsc hes7.2 hhex ins itpka lefty1 mcidas mespb mex3c mix1 mixer nodal nodal1 nodal2 nodal3 nodal3.2 odc1 otx2 pcdh8.2 pias4 pitx1 pitx2 pkdcc pkdcc.2 pnhd pou5f3 pou5f3.2 pou5f3.3 psmd6 rasef rpl11 sia1 smad1 smad2 smad3 snai1 sox17a sox3 ssh1 tbx2 tcf12 tfap2a uspl1 vegt ventx2 ventx2.2 wnt11b
???displayArticle.antibodies??? Ctnnb1 Ab9 FLAG Ab1 FLAG Ab3 Foxh1 Ab2 Smad1 Ab11 Smad1 Ab5 Smad2 Ab4 Smad2 Ab8
???displayArticle.morpholinos??? foxh1 MO2 pou5f3.1 MO4 pou5f3.2 MO6 pou5f3.3 MO6
???displayArticle.gses??? GSE53652: Xenbase, NCBI
???attribute.lit??? ???displayArticles.show???
|
|
Fig. 1. Foxh1 is crucial for mesendoderm formation. (A) Distribution of foxh1 transcripts in X. tropicalis early gastrula. Total RNAs from animal, marginal and vegetal fragments were subjected to RT-qPCR analyses. tfap2a, ectodermal marker; t/brachyury, mesodermal marker; sox17a, endodermal marker; rpl11, expressed throughout the embryo. (B) Embryonic lysates from control or foxh1-MO injected embryos were subjected to immunoprecipitation followed by western blot using anti-Foxh1 antibody. Ctnnb1 protein levels in crude embryo lysates are unaffected by the MO. (C) Both Foxh1 morphant and SB431542-treated embryos exhibit gastrulation delay (vegetal views). (D) Early tailbud stage Foxh1 morphants displaying anterior defects and incomplete blastopore closure; SB431542-treated embryos lack distinctive A-P or D-V features. (E) Examination of foxh1 MO effects on different germ-layer markers by RT-qPCR. gsc, chrd, nodal1, nodal3 and mix1 are mesoendodermal markers; sox17a is an endodermal marker; ventx2.1 is a BMP target gene; sia1 is a Wnt target gene. The ectodermally enriched markers sox3 and foxh1.2 are included as non-Foxh1 targets for comparison. (F) Early gastrula cleared lysates were immunoprecipitated using either pan anti-Smad2 or anti-Smad1 polyclonal antibodies covalently coupled to beads. Bound proteins were subjected to western immunoblotting using anti-P-Smad2 or anti-P-Smad1, respectively. After detection, membranes were re-probed with anti-Smad2 or anti-Smad1 to show efficiency of the immunoprecipitations. Arrowhead indicates the P-Smad1 band; the lower band in the P-Smad1 lanes is low level primary antibody release from the beads. |
|
|
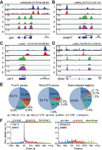
Fig. 2. Genome-wide survey of Nodal and Foxh1 targets in early gastrulae. (A-D) IGV genome browser views of gsc (A), nodal1 (B), cer1 (C) and hhex (D) genes. Track contents: (1) Foxh1 ChIP-seq; (2) Smad2/3 ChIP-seq; (3) RNA-seq of uninjected control embryos; (4) RNA-seq of foxh1 MO-injected embryos; (5) RNA-seq of mock-treated control embryos; and (6) RNA-seq of SB431542-treated embryos. The numbers in the upper left of each track indicate track heights. (E) Genome-wide analyses of Foxh1 and Smad2/3 peaks. Pie chart distributions of Foxh1 and Smad2/3 peaks across seven defined genomic features are shown. Randomized regions were also analyzed for comparison (right). These were generated by randomly redistributing the intervals of Foxh1 peaks throughout the genome. In parallel, Smad2/3 peak intervals were similarly randomized and showed a nearly identical genomic distribution (data not shown). (F) Distribution of Foxh1 (left) and Smad2/3 (middle) peaks within the intervals of 10â kb upstream of gene 5â² ends, gene bodies and 10â kb downstream of gene 3â² ends. Supplementary material Fig. S7 contains a distribution of randomly selected regions. As individual gene bodies are highly variable in length, we normalized these segments on a 0-100% scale (Zhang et al., 2012). |
|
|
Fig. 3. Motif analyses of Foxh1 and Smad2/3 peaks. Foxh1-bound (A) and Smad2/3-bound (B) regions (151â bp centered on peak summits) were retrieved to perform de novo motif analysis. Binding motifs in the sixth column were matched manually (see citations in âReferenceâ column). Base positions in red in the âRegular Expressionâ column match these published motifs. References: 1, Zhou et al., 1998; 2, Mason et al., 2010; 3, Chen et al., 2008; 4, Yoon et al., 2011; 5, Wilson et al., 1993; 6, Dennler et al., 1998; 7, Shi et al., 1998; 8, Zawel et al., 1998. While the search by STAMP of TRANSFAC identifies motif 5 in A as HEB, the search by TOMTOM of JASPAR and UniPROBE assigns this to Zic-related proteins. |
|
|
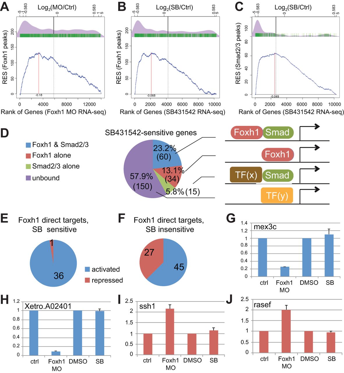
Fig. 4. Functional relationships between Foxh1 and Smad2/3 binding, and differential gene expression. (A-C) Kolmogorov-Smirnov (KS) tests for comparing relatedness between TF binding (ChIP-seq data sets) and loss-of-function analyses (RNA-seq data sets). Comparisons between Foxh1 peaks and either Foxh1-regulated targets (A) or Nodal-regulated targets (B). The x-axis represents genes ranked by ascending fold change (bottom scale), depicted as log2 ratios (top scale) between either foxh1 MO or SB431542 and controls. Log2 of ±0.583 corresponds to ±1.5-fold change. The y-axis scale is the running enrichment score (RES). (C) Comparison between Smad2/3 peaks and Nodal-regulated targets. (D) A pie chart that depicts the distributions of Nodal regulated targets that are (1) co-bound by both Foxh1 and Smad2/3 (blue); (2) bound by Foxh1 alone (red); (3) bound by Smad2/3 alone (green); or (4) not bound by either Foxh1 or Smad2/3 (purple). (E) A pie chart that depicts the distributions of 37 genes that are both Foxh1 direct targets (Foxh1 bound and change expression in response to Foxh1 MO) and Nodal targets (SB sensitive): 36 are activated by Foxh1 (blue), whereas only 1 is repressed (red). (F) Among 72 Foxh1 direct targets that are independent of Nodal regulation (SB insensitive), 45 are activated by Foxh1 (blue) and 27 are repressed. (G-J) RT-qPCR validations of the Nodal-independent Foxh1 targets. (G,H) mex3c and Xetro.A02401, from the group of 45 downregulated targets, were further validated by showing downregulation in foxh1 MO-injected embryos, when compared with control, but are unaffected by SB431542. (I,J) ssh1 and rasef were validated by showing upregulation after foxh1 MO injection but are unaffected by SB431542. |
|
|
Fig. 5. Functional analysis of PouV genes in regulating Nodal targets. (A) RT-qPCR analysis of pou5f3.1, pou5f3.2 and pou5f3.3 transcript levels at egg, 128-cell, blastula (stage 9), early (stage 10) and mid-gastrula (stage 10.5) stages. Transcript levels were normalized to the pou5f3.1 level in egg RNA. (B) RT-qPCR analysis of pou5f3.1, pou5f3.2 and pou5f3.3 in animal, marginal and vegetal fragments of the gastrula (stage 10-10.5) stage embryo. (C) RT-qPCR of mesendodermal targets in PouV-depleted embryos at early gastrula (stage 10.5) and mid-gastrula (stage 11). (D) ChIP-qPCR strategy to show FLAG-Pou5f3.2 binding to Pou motif-containing regions within Foxh1 peaks. (E) Sequential ChIP-qPCR analyses for Foxh1 and PouV co-binding on Nodal targets. Chromatin from embryos expressing FLAG-Pou5f3.2 was immunoprecipitated using anti-Foxh1 antibody, followed by a second immunoprecipitation using anti-FLAG antibody or anti-IgG antibody (negative control). |
|
|
Figure S1. Generation Of Anti-Foxh1 Antibody. Localization of conserved domains in Foxh1 orthologs from Xenopus tropicalis, human and mouse. Blue boxes represent the Forkhead (FH) DNA binding domains; red boxes represent Fast/Foxh1 motifs (FM); purple boxes represents Smad-Interacting Motifs (SIM) (Randall et al., 2004). Green line (amino acids 14-113) indicates N-terminal region of X. tropicalis Foxh1 used for polyclonal antibody generation. |
|
|
Figure S2. Phenotypic rescue of Foxh1 Morphant (left panel) by co-injecting Foxh1 specific morpholino together with Foxh1 RNA (right panel). |
|
|
Figure S3. Dosage-dependent effect of SB431542 on Nodal-regulated target genes. gsc and chrd showed stronger repression by SB from 10 μM to 100 μM. Whereas ventx2.1 (BMP target), mex3c (nodal independent Foxh1 direct target, see main text), and ef1a1 (house keeping gene), were not affected. |
|
|
Figure S4. foxh1 shows negative autoregulation. foxh1 transcript levels are significantly up-regulated (~14 fold) upon foxh1 MO injection, while other Foxh1 targets, chrd, gsc, and otx2, were consistently down-regulated. |
|
|
Figure S5. Differential responses of genes in SB431542 treatment and foxh1-MO injection. A. Scatter plot showing expression levels (FPKM) of all genes at early gastrula stage in SB431542-treated compared to control embryos. B. Scatter plot for foxh1-MO injected embryo versus controls. Gray and black lines demarcate expression differences greater than 1.5 fold or 2 fold, respectively. Blue; down-regulated, red; up-regulated genes. |
|
|
Figure S6. ChIP-qPCR assays of several genomic regions validating the efficiency of the ChIP protocol. A. ChIP using anti-Foxh1 antibody was able to enrich cis-regulatory regions of the genes gsc, mix1, cer1 and otx2, as opposed to negative control regions in the odc1 and ventx2.1 promoters. B. ChIP using anti-Smad2/3 antibody was able to enrich mix1 and cer1 promoters and pitx2 intron1 regions, as opposed to odc1 and ventx2.1 promoters. PE, proximal element; ARE, activin response element. |
|
|
Figure S7. Plot of the distribution of a randomized set of peaks along the lengths of gene bodies, and 10kb upstream and downstream of the genes shows no obvious peak enrichment along these window, as compared to Foxh1’s in Fig. 2F. |
|
|
Figure S8. RT-qPCR validation of 6 more genes that are Foxh1 direct targets and are independent of Nodal regulation. A-C. Foxh1-activated targets. D-F. Foxh1 repressed targets. |
|
|
Figure S9. Morpholino rescue of Nodal independent Foxh1 direct target genes. |
|
|
Figure S10. gsc, nodal2 and mespb expressions were perturbed by PouV MOs injection(also see Fig. 5C), and could be significantly rescued by co-injection of RNAs encoding PouV proteins at both st 10.5 and st 11. |
|
|
Figure S11. A list of top 10 motifs discovered under Smad2/3-bound regions by MEME. |
|
|
Figure S12. Yoon et al. (2011) published a Smad2/3 ChIP-seq analysis on Xenopus tropicalis early gastrula stage embryos. A comparison between our Smad2/3 ChIP-seq data with these results has been performed using our own analysis pipeline. A. Two hundred one peaks were identified from Yoon et al.’s dataset, whereas 939 peaks were identified from our current data. This disparity may be caused by a number of factors including differences in total reads recovered, read mapping efficiency, ChIP efficiency, etc. Using our analysis pipeline, from a total of ~70M reads, we obtained ~39M uniquely mapped reads. From the Yoon et al.’s dataset of ~15M total reads, ~7M reads mapped uniquely. We used stringent criteria to assign peaks, which included a q-value < 0.05 and the requirement that bound regions are independently identified by two different peak callers, MACS2 and SISSRS.Despite these differences, ~70% (137/201) of peaks identified from Yoon et al.’s data overlapped with our peaks, suggesting high reproduciblity and reliability of both datasets. B. Assigning peaks to genes and comparison of these to differential gene expression data from RNA-seq on control versus SB431542-treated embryos reveals only 4 additional direct Nodal target genes (pkdcc.2, pnhd, wnt11b, and Xetro.A00154 [an unannotated gene that by blast and synteny appears to be mcidas, which is related to geminin]) in the Yoon et al. dataset that are missing from our analysis. |
References [+] :
Agius, Endodermal Nodal-related signals and mesoderm induction in Xenopus. 2000, Pubmed , Xenbase
Antic, Planar cell polarity enables posterior localization of nodal cilia and left-right axis determination during mouse and Xenopus embryogenesis. 2010, Pubmed , Xenbase
Arnold, Pivotal roles for eomesodermin during axis formation, epithelium-to-mesenchyme transition and endoderm specification in the mouse. 2008, Pubmed
Bailey, Fitting a mixture model by expectation maximization to discover motifs in biopolymers. 1994, Pubmed
Birsoy, Vg 1 is an essential signaling molecule in Xenopus development. 2006, Pubmed , Xenbase
Burgess, The zebrafish spiel-ohne-grenzen (spg) gene encodes the POU domain protein Pou2 related to mammalian Oct4 and is essential for formation of the midbrain and hindbrain, and for pre-gastrula morphogenesis. 2002, Pubmed
Cao, Xenopus POU factors of subclass V inhibit activin/nodal signaling during gastrulation. 2006, Pubmed , Xenbase
Cao, Oct25 represses transcription of nodal/activin target genes by interaction with signal transducers during Xenopus gastrulation. 2008, Pubmed , Xenbase
Cao, POU-V factors antagonize maternal VegT activity and beta-Catenin signaling in Xenopus embryos. 2007, Pubmed , Xenbase
Chea, Nodal signaling and the evolution of deuterostome gastrulation. 2005, Pubmed , Xenbase
Chen, Integration of external signaling pathways with the core transcriptional network in embryonic stem cells. 2008, Pubmed
Chen, Smad4 and FAST-1 in the assembly of activin-responsive factor. 1997, Pubmed , Xenbase
Chen, A transcriptional partner for MAD proteins in TGF-beta signalling. 1996, Pubmed , Xenbase
Choi, FoxH1 negatively modulates flk1 gene expression and vascular formation in zebrafish. 2007, Pubmed
Chomczynski, Single-step method of RNA isolation by acid guanidinium thiocyanate-phenol-chloroform extraction. 1987, Pubmed
Conlon, A primary requirement for nodal in the formation and maintenance of the primitive streak in the mouse. 1994, Pubmed
Cordenonsi, Links between tumor suppressors: p53 is required for TGF-beta gene responses by cooperating with Smads. 2003, Pubmed , Xenbase
Dennler, Direct binding of Smad3 and Smad4 to critical TGF beta-inducible elements in the promoter of human plasminogen activator inhibitor-type 1 gene. 1998, Pubmed
Feldman, Zebrafish organizer development and germ-layer formation require nodal-related signals. 1998, Pubmed
Frankenberg, On the origin of POU5F1. 2013, Pubmed
Frankenberg, The evolution of class V POU domain transcription factors in vertebrates and their characterisation in a marsupial. 2010, Pubmed
Geisberg, Quantitative sequential chromatin immunoprecipitation, a method for analyzing co-occupancy of proteins at genomic regions in vivo. 2004, Pubmed
Gentsch, In vivo T-box transcription factor profiling reveals joint regulation of embryonic neuromesodermal bipotency. 2013, Pubmed , Xenbase
Germain, Homeodomain and winged-helix transcription factors recruit activated Smads to distinct promoter elements via a common Smad interaction motif. 2000, Pubmed , Xenbase
Gilchrist, Defining a large set of full-length clones from a Xenopus tropicalis EST project. 2004, Pubmed , Xenbase
Goh, The GTPase-deficient Rnd proteins are stabilized by their effectors. 2012, Pubmed
Grant, FIMO: scanning for occurrences of a given motif. 2011, Pubmed
Hammachi, Transcriptional activation by Oct4 is sufficient for the maintenance and induction of pluripotency. 2012, Pubmed , Xenbase
Heasman, Patterning the early Xenopus embryo. 2006, Pubmed , Xenbase
Hellsten, The genome of the Western clawed frog Xenopus tropicalis. 2010, Pubmed , Xenbase
Hinkley, Sequential expression of multiple POU proteins during amphibian early development. 1992, Pubmed , Xenbase
Ho, Inhibitor-resistant type I receptors reveal specific requirements for TGF-beta signaling in vivo. 2006, Pubmed , Xenbase
Hoodless, FoxH1 (Fast) functions to specify the anterior primitive streak in the mouse. 2001, Pubmed
Howell, A novel Xenopus Smad-interacting forkhead transcription factor (XFast-3) cooperates with XFast-1 in regulating gastrulation movements. 2002, Pubmed , Xenbase
Huang, Systematic and integrative analysis of large gene lists using DAVID bioinformatics resources. 2009, Pubmed
Inman, SB-431542 is a potent and specific inhibitor of transforming growth factor-beta superfamily type I activin receptor-like kinase (ALK) receptors ALK4, ALK5, and ALK7. 2002, Pubmed
James-Zorn, Xenbase: expansion and updates of the Xenopus model organism database. 2013, Pubmed , Xenbase
Jothi, Genome-wide identification of in vivo protein-DNA binding sites from ChIP-Seq data. 2008, Pubmed
Karaulanov, Transcriptional regulation of BMP4 synexpression in transgenic Xenopus. 2004, Pubmed , Xenbase
Kofron, New roles for FoxH1 in patterning the early embryo. 2004, Pubmed , Xenbase
Koide, Xenopus as a model system to study transcriptional regulatory networks. 2005, Pubmed , Xenbase
Ku, Positive and negative regulation of the transforming growth factor beta/activin target gene goosecoid by the TFII-I family of transcription factors. 2005, Pubmed , Xenbase
Kubo, Development of definitive endoderm from embryonic stem cells in culture. 2004, Pubmed
Labbé, Smad2 and Smad3 positively and negatively regulate TGF beta-dependent transcription through the forkhead DNA-binding protein FAST2. 1998, Pubmed , Xenbase
Langmead, Ultrafast and memory-efficient alignment of short DNA sequences to the human genome. 2009, Pubmed
Lee, Chromatin immunoprecipitation and microarray-based analysis of protein location. 2006, Pubmed
Lee, Timing of endogenous activin-like signals and regional specification of the Xenopus embryo. 2001, Pubmed , Xenbase
Livigni, A conserved Oct4/POUV-dependent network links adhesion and migration to progenitor maintenance. 2013, Pubmed , Xenbase
Loose, A genetic regulatory network for Xenopus mesendoderm formation. 2004, Pubmed , Xenbase
Lunde, Zebrafish pou5f1/pou2, homolog of mammalian Oct4, functions in the endoderm specification cascade. 2004, Pubmed
Luxardi, Distinct Xenopus Nodal ligands sequentially induce mesendoderm and control gastrulation movements in parallel to the Wnt/PCP pathway. 2010, Pubmed , Xenbase
Mason, Identification of context-dependent motifs by contrasting ChIP binding data. 2010, Pubmed
Morrison, Conserved roles for Oct4 homologues in maintaining multipotency during early vertebrate development. 2006, Pubmed , Xenbase
Mullen, Master transcription factors determine cell-type-specific responses to TGF-β signaling. 2011, Pubmed
Nair, Chemokine signaling controls endodermal migration during zebrafish gastrulation. 2008, Pubmed
Ogata, TGF-beta signaling-mediated morphogenesis: modulation of cell adhesion via cadherin endocytosis. 2007, Pubmed , Xenbase
Osada, Xenopus nodal-related signaling is essential for mesendodermal patterning during early embryogenesis. 1999, Pubmed , Xenbase
Osada, Activin/nodal responsiveness and asymmetric expression of a Xenopus nodal-related gene converge on a FAST-regulated module in intron 1. 2000, Pubmed , Xenbase
Pan, Stem cell pluripotency and transcription factor Oct4. 2002, Pubmed
Pei, An early requirement for maternal FoxH1 during zebrafish gastrulation. 2007, Pubmed
Picozzi, Eomesodermin requires transforming growth factor-beta/activin signaling and binds Smad2 to activate mesodermal genes. 2009, Pubmed , Xenbase
Piepenburg, Activin redux: specification of mesodermal pattern in Xenopus by graded concentrations of endogenous activin B. 2004, Pubmed , Xenbase
Pogoda, The zebrafish forkhead transcription factor FoxH1/Fast1 is a modulator of nodal signaling required for organizer formation. 2000, Pubmed
Randall, Recognition of phosphorylated-Smad2-containing complexes by a novel Smad interaction motif. 2004, Pubmed
Reim, Maternal control of vertebrate dorsoventral axis formation and epiboly by the POU domain protein Spg/Pou2/Oct4. 2006, Pubmed
Reim, The POU domain protein spg (pou2/Oct4) is essential for endoderm formation in cooperation with the HMG domain protein casanova. 2004, Pubmed
Ring, The role of a Williams-Beuren syndrome-associated helix-loop-helix domain-containing transcription factor in activin/nodal signaling. 2002, Pubmed , Xenbase
Roberts, Identification of novel transcripts in annotated genomes using RNA-Seq. 2011, Pubmed
Schier, Nodal signaling in vertebrate development. 2003, Pubmed
Shi, Crystal structure of a Smad MH1 domain bound to DNA: insights on DNA binding in TGF-beta signaling. 1998, Pubmed
Shiratori, Two-step regulation of left-right asymmetric expression of Pitx2: initiation by nodal signaling and maintenance by Nkx2. 2001, Pubmed , Xenbase
Silvestri, Genome-wide identification of Smad/Foxh1 targets reveals a role for Foxh1 in retinoic acid regulation and forebrain development. 2008, Pubmed
Sirotkin, Fast1 is required for the development of dorsal axial structures in zebrafish. 2000, Pubmed , Xenbase
Slagle, Nodal-dependent mesendoderm specification requires the combinatorial activities of FoxH1 and Eomesodermin. 2011, Pubmed
Spring, Conservation of Brachyury, Mef2, and Snail in the myogenic lineage of jellyfish: a connection to the mesoderm of bilateria. 2002, Pubmed
Stewart, Chromatin immunoprecipitation for studying transcriptional regulation in Xenopus oocytes and tadpoles. 2006, Pubmed , Xenbase
Subramanian, Gene set enrichment analysis: a knowledge-based approach for interpreting genome-wide expression profiles. 2005, Pubmed
Sun, derrière: a TGF-beta family member required for posterior development in Xenopus. 1999, Pubmed , Xenbase
Tao, Mutations in prickle orthologs cause seizures in flies, mice, and humans. 2011, Pubmed
Tao, Nuclear localization of Prickle2 is required to establish cell polarity during early mouse embryogenesis. 2012, Pubmed
Teo, Pluripotency factors regulate definitive endoderm specification through eomesodermin. 2011, Pubmed
Trapnell, TopHat: discovering splice junctions with RNA-Seq. 2009, Pubmed
Varlet, nodal expression in the primitive endoderm is required for specification of the anterior axis during mouse gastrulation. 1997, Pubmed
Watanabe, Regulation of the Lim-1 gene is mediated through conserved FAST-1/FoxH1 sites in the first intron. 2002, Pubmed , Xenbase
Watanabe, FAST-1 is a key maternal effector of mesoderm inducers in the early Xenopus embryo. 1999, Pubmed , Xenbase
Wilson, Cooperative dimerization of paired class homeo domains on DNA. 1993, Pubmed
Yamamoto, The transcription factor FoxH1 (FAST) mediates Nodal signaling during anterior-posterior patterning and node formation in the mouse. 2001, Pubmed
Yeo, The role of FAST-1 and Smads in transcriptional regulation by activin during early Xenopus embryogenesis. 1999, Pubmed , Xenbase
Yoon, HEB and E2A function as SMAD/FOXH1 cofactors. 2011, Pubmed , Xenbase
Zawel, Human Smad3 and Smad4 are sequence-specific transcription activators. 1998, Pubmed
Zhang, High-resolution mapping of open chromatin in the rice genome. 2012, Pubmed
Zhang, Model-based analysis of ChIP-Seq (MACS). 2008, Pubmed
Zhou, Nodal is a novel TGF-beta-like gene expressed in the mouse node during gastrulation. 1993, Pubmed , Xenbase
Zhou, Characterization of human FAST-1, a TGF beta and activin signal transducer. 1998, Pubmed , Xenbase
Zorn, Molecular basis of vertebrate endoderm development. 2007, Pubmed , Xenbase
