|
Fig. 1. Dystroglycan depletion affects notochord morphogenesis. (A) Immunodetection of Dg on transverse cryosections from stage 13 to 37 (indicated in the top right of the images). The arrowhead in c indicates a vacuole. (B) Immunoblot of protein extracts from wild-type (WT) embryos or embryos injected with a 5-mispair control morpholino (C-MO) or Dg-MO. (C) Cryosections of embryos co-injected with ras-GFP mRNAs and C-MO (a) or with Dg-MO (b) and then immunostained with antibodies against Dg. In Dg morphants, the Dg staining is lost. (D) The top panels show the embryo phenotypes observed with C-MO or an increasing amount of Dg-MO at stage 32. (a-d) Cryosections treated with Tor70 antibodies showing a dose-dependent effect on the notochord. The arrowhead in c indicates the discontinuity in the notochord sheath. A cell containing Dg-MO (labeled with GFP, arrow and inset in c) escaped from the notochord. (d) At a high amount of Dg-MO, the sheath disappears and the characteristic structure of the notochord is lost. Dotted lines outline the neural tube (NT). (E) Notochord morphogenesis is rescued in Dg morphants through injections of mRNA encoding Dg (Dg-FL mRNA). Dotted lines outline the NT. NC, notochord; S, somite. Scale bars: 25â
μm in A,C,Da-d,E; 500â
μm in upper panel in D; 10â
μm in Dc inset. |
|
Fig. 2. Dystroglycan depletion affects laminin distribution and notochord morphogenesis. (A) Embryos were co-injected with ras-GFP mRNAs and C-MO or Dg-MO. Immunodetection of laminin or using the Tor70 antibody at stage 13 through to stage 25 (indicated at the top right of the images). (a-h) In Dg morphants, laminin is absent around the notochord (NC). Dotted lines outline the notochord. (gâ²,hâ²) In situ hybridization for chordin and immunodetection using Tor70 were combined at stage 25. Laminin remains absent, and the notochord shape is affected. Arrowheads in h and hâ² point to two chordin-positive cells (blue in hâ²) that were depleted of Dg (green in h) and had not integrated in the notochord. (B,C) Embryos were co-injected with ras-GFP mRNAs with C-MO or Dg-MO. Immunodetection of fibrillin (B) and fibronectin (C) at stages 13, 15 and 25. These components of the extracellular matrix are detected in Dg morphants. (D) Immunoblot of protein extracts of wild-type (WT) or Dg-MO embryos (stage 25). In Dg-MO protein extract, Dg is undetected and the amount of laminin is comparable to that of WT. NC, notochord; NP, neural plate; S, somite; R, ratios of laminin and β-Dg to α-tubulin normalized against that of WT are shown under each lane. Scale bars: 25â
μm. |
|
Fig. 3. Dystroglycan-depleted cells failed to integrate into the notochord. At the four-cell stage, the two left blastomeres were injected with C-MO or Dg-MO (33â
ng) and ras-GFP mRNAs, the two right blastomeres were injected with RLDx as internal controls. Transverse sections at stages 15 (A-F) and 32 (G-L) are shown. (A-C,G-I) Controls. Notochordal cells containing C-MO (green) or RLDx (red) are implicated equally in notochord formation. The axis of symmetry is indicated by the dotted lines. (D-F,J-L) Dg-MO cells (green) are not integrated into the notochord. NC, notochord; NT, neural tube; S, somite. Scale bars: 25â
μm. |
|
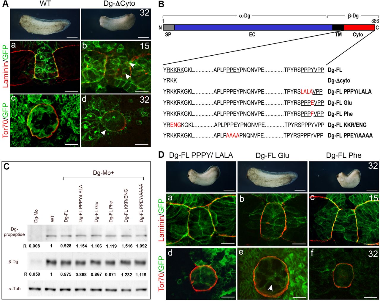
Fig. 4. Dystroglycan mutants lacking the cytoplasmic domain (Dg-δcyto) and the tyrosine residue of the PPPY motif affect vacuolation. (A) Whole embryos are shown for wild-type (WT) and Dg-δcyto mutants at stage 32. (a,b) Stage 15 and (c,d) stage 32. Immunodetection of laminin or the Tor70 antibody in controls (a,c), in Dg-δcyto mutants (b) and in replacement of Dg with Dg-δcyto mutants (d). In mutants, cells are round instead of exhibiting a fusiform phenotype (b, arrowheads). Laminin is detected. Tor70 staining reveals a discontinuous sheath (d, arrowhead). (B) Schematic representation of Dg cytoplasmic mutants. Dg-δcyto encodes a protein that does not possess the C-terminus tail. Four amino acids after the transmembrane domain are conserved to ensure that the Dg-δcyto integrates into the membrane. Dg-FL PPPY/LALA encodes a protein in which the PPPY motif is mutated to LALA. Dg-FL Glu and Dg-FL Phe encode proteins in which the tyrosine residue is mutated to glutamate and phenylalanine, respectively. The Dg-FL KKR/ENG encodes a protein in which the KKR motif is mutated to ENG. The Dg-FL PPEY/AAAA mutant encodes a protein in which the PPEY motif is mutated to AAAA. Underlining indicates consensus binding sequences. (C) Dg-MO was co-injected with mRNAs encoding the Dg mutants. At stage 32, protein lysates were subjected to western blotting using antibodies against β-Dg and α-tubulin. Equivalent amounts of propeptides, endogenous Dg (WT), full-length Dg (Dg-FL) and the mutated β-Dg proteins are observed. R, ratios of Dg-propeptide and β-Dg to α-tubulin normalized to WT. (D) Whole embryos are shown for point mutants at stage 32 in upper panels. Overexpression of Dg-FL PPPY/LALA (a), Dg-FL Glu (b) and Dg-FL Phe (c) proteins on sections at stage 15. Replacement of Dg with Dg-FL PPPY/LALA (d), Dg-FL Glu (e) and Dg-FL Phe (f) on sections at stage 32. Immunodetection of laminin (a-c) and the Tor70 antibody (d-f). The arrowhead in e points to a vacuole. Scale bars: 500â
μm in A upper panels, D upper panels; 25â
μm in Aa-d,Da-f. |
|
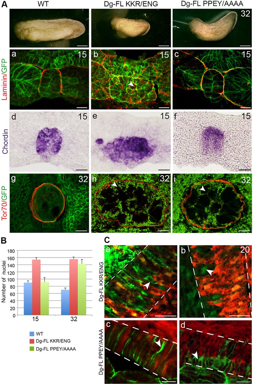
Fig. 5. Mutations in the KKR or PPEY motif result in an enlarged notochord with many vacuoles. (A) Whole embryos are shown for the point mutants at stage 32. Immunodetection of laminin (a-c) and with the Tor70 antibody (g-i) at the stages indicated in the top right. The arrowhead in b points the laminin (red) present around the cell. Arrowheads in h and i indicate numerous vacuoles. (d-f) In situ hybridization for the chordin gene. (B) Histogram showing the number of Hoechst-stained nuclei in ten transverse sections in the truncal part of wild-type and mutant embryos at stages 15 and 32. Results are means from five independent experiments. (C) Frontal sections of mutants at the level of the notochord. Four-cell-stage embryos were injected with ras-GFP mRNA alone (control; green), or with ras-GFP mRNA and mutant mRNAs into the right blastomeres. RLDx (red) was injected into the left blastomeres. In controls (a,c), red and green cells periodically intercalate and extend along the notochord width (arrowheads in a,c). In mutants, the regular succession of ras-GFP cells (green, arrowheads in b,d) and RLDx cells (red) is lost. Dashed lines outline the notochord. Scale bars: 500â
μm in A upper panels; 25â
µm in Aa-i,Ca-d. |
|
Fig. 6. Myosin IIA is a Dg partner in notochord. (A) Immunoprecipitation (IPP) using an antibody against β-Dg. The precipitate and supernatant of wild-type (WT) and Dg-MO-injected notochords were subjected to western blotting with antibodies against myosin IIA and β-Dg. (B) Identification of Dg and myosin IIA localization using immunofluorescence confocal microscopy. Colocalization of Dg and myosin IIA is observed at cell cortices at stage 28 in WT embryos. (C) Immunodetection of myosin IIA (a,b) and Tor70 proteins (c,d) in C-MO and Dg-MO notochords. Labeling of myosin IIA was lost in Dg morphants at stage 32. Nuclei are stained with Hoechst (blue). (D) Protein extracts of WT, Dg-MO and myosin IIA-MO embryos were subjected to western blotting with antibodies against myosin IIA, actin and α-tubulin (6% SDS-PAGE) and with an antibody against β-Dg (12% SDS-PAGE). In Dg-MO extracts, Dg expression was strongly decreased, whereas the amount of myosin IIA was comparable to that of controls. Note that the decrease in Dg and myosin is not accompanied by a decrease in α-tubulin (α-Tub) or actin. R, ratios of myosin IIA, β-Dg and actin to α-tubulin normalized to WT. Scale bars: 25â
µm in B,C. |
|
Fig. 7. Myosin IIA is required for cytoskeletal integrity. (A) Protein extracts of wild-type (WT) or myosin IIA-MO embryos were subjected to western blotting with antibodies against myosin IIA and α-tubulin, which showed the efficiency of the morpholinos. R, ratios of myosin IIA to α-tubulin normalized to WT. (B) Immunodetection of myosin IIA in C-MO and myosin IIA-MO notochords. Labeling of myosin IIA was lost in morphants at stage 28. Dotted lines outline the notochord (NC). (C) Phenotypes of control and myosin IIA morphants at stage 32. (a-d) Immunodetection of Dg and laminin in C-MO embryos and morphants. The notochord diameter and the vacuole size increased. Myosin IIA depletion does not affect Dg and laminin expression, but they do not localize normally. (e,f) Tor70 labeling confirms the increase in the size of the notochord and vacuoles. (D) F-actin and α-tubulin localization, by using confocal microscopy, in control and myosin IIA- and Dg-depleted notochord at stage 32. (a-f) F-actin is revealed by staining with phalloidin. (d-f) Magnification at the cell cortex showing the loss of labeling in morphants; the area corresponds to that highlighted by the white box in the panel above. (g-l) Tubulin is revealed by using an antibody against α-tubulin. (j-l) Magnification at the cell cortex showing the network disruption of α-tubulin; the area corresponds to that highlighted by the white box in the panel above. Dotted lines outline the notochord. S, somite. Scale bars: 25â
μm in B,Ca-f,Da-c,Dg-i; 500â
μm in C upper panels; 10â
μm in Dd-f,Dj-l. |
|
Fig. 8. The Dg adhesome is involved throughout notochord morphogenesis. The data have established that, when Dg binds to laminin, the RKKRK and PPEY sites of the cytoplasmic domain are mobilized to ensure cell polarity and mediolateral intercalation. Laminin-Dg interactions lead to phosphorylation of the tyrosine residue in the PPPYVPP site to generate a signaling pathway that allows vacuole differentiation. Finally, an adhesome comprising laminin-Dg-myosin-IIA-actin is established to maintain cortical integrity during vacuolation. The sheath is shown in yellow. (Adapted from Keller et al., 1989.) |
|
Supplementary Figure S2. Chordin is present in controls and Dg-morphants during
gastrulation.
In toto hybridizations were performed on C-Mo and Dg-Mo embryos during gastrulation at
stages 10 (a, b), 10.5 (c, d), 11.5 (e, f) and 13 (g, h). The spatiotemporal distribution of
chordin mRNA was similar in controls and Dg-morphants. Scale bars: 500 µm. |
|
Supplementary Figure S3. Chordin is present in control and Dg-morphant notochords
during neurulation.
In situ hybridizations were performed on C-Mo and Dg-Mo embryos during neurulation at
stages 15 (a, b), and 18 (c, d). On cryosections, a mediolateral enlargement (stage 15) is
observed. In b, dotted lines delimit somites. Scale bars: 25 µm. |
|
Supplementary Figure S6. Activin induced animal cap to obtain notochord
differentiated explants in vitro.
(a-c) Two-cell stage embryos were injected with C-Mo, Dg-Mo or Dg-Mo + Dg-FL mRNAs
and animal caps were explanted. In toto analyses showed that the elongation observed in CMo
activin-treated explants is strongly inhibited by Dg depletion (Dg-Mo, 33 ng) and
importantly, is rescued to a large extent by the co-injection of 100 pg of Dg-FL mRNAs.
Scale bars: 50 µm. (d-f) Animal caps stage 28 equivalent were sectioned and Tor-70 protein
was immunodetected. Well-differentiated notochords are clearly observable in control (d) and
rescued (f) animal caps. In e, notochord structure is indistinguishable. Scale bars: 500 µm. (g,
h) The expression of the chordin gene was detected by whole-mount in situ hybridization on
control (g) and Dg-Mo explants (h). Detection of the ras-GFP, which was used as tracer of CMo
and Dg-Mo is shown in panel h. The expression of chordin is detected in control (g) and
Dg-depleted explants stage 18 equivalent (h). Scale bars: 50 µm. |