XB-ART-49598
J Biol Chem
2015 Jan 02;2901:577-89. doi: 10.1074/jbc.M114.591628.
Show Gene links
Show Anatomy links
Heat shock 70-kDa protein 5 (Hspa5) is essential for pronephros formation by mediating retinoic acid signaling.
???displayArticle.abstract???
Heat shock 70-kDa protein 5 (Hspa5), also known as binding immunoglobulin protein (Bip) or glucose-regulated protein 78 (Grp78), belongs to the heat shock protein 70 kDa family. As a multifunctional protein, it participates in protein folding and calcium homeostasis and serves as an essential regulator of the endoplasmic reticulum (ER) stress response. It has also been implicated in signal transduction by acting as a receptor or co-receptor residing at the plasma membrane. Its function during embryonic development, however, remains largely elusive. In this study, we used morpholino antisense oligonucleotides (MOs) to knock down Hspa5 activity in Xenopus embryos. In Hspa5 morphants, pronephros formation was strongly inhibited with the reduction of pronephric marker genes Lim homeobox protein 1 (lhx1), pax2, and β1 subunit of Na/K-ATPase (atp1b1). Pronephros tissue was induced in vitro by treating animal caps with all-trans-retinoic acid and activin. Depletion of Hspa5 in animal caps, however, blocked the induction of pronephros as well as reduced the expression of retinoic acid (RA)-responsive genes, suggesting that knockdown of Hspa5 attenuated RA signaling. Knockdown of Hspa5 in animal caps resulted in decreased expression of lhx1, a transcription factor directly regulated by RA signaling and essential for pronephros specification. Co-injection of Hspa5MO with lhx1 mRNA partially rescued the phenotype induced by Hspa5MO. These results suggest that the RA-Lhx1 signaling cascade is involved in Hspa5MO-induced pronephros malformation. This study shows that Hspa5, a key regulator of the unfolded protein response, plays an essential role in pronephros formation, which is mediated in part through RA signaling during early embryonic development.
???displayArticle.pubmedLink??? 25398881
???displayArticle.pmcLink??? PMC4281759
???displayArticle.link??? J Biol Chem
Species referenced: Xenopus laevis
Genes referenced: atp1b1 cdx4 chrd gbx2 gbx2.2 hoxd1 hspa5 lhx1 nphs1 odc1 osbpl8 pax2 rab40b rgn xbp1
???displayArticle.antibodies??? Hspa5 Ab2 Kidney Ab1 Kidney Ab2
???displayArticle.morpholinos??? hspa5 MO1 hspa5 MO2
???attribute.lit??? ???displayArticles.show???
|
|
FIGURE 1. Expression pattern of hspa5 in developing Xenopus embryos. AâK, spatial expression pattern of hspa5 analyzed by whole mount in situ hybridization. Embryos are shown in different views (dorsal-lateral and vegetal). A and B, Hspa5 was expressed in the animal half prior to gastrulation stages. CâE, during gastrulation, hspa5 is strongly expressed in ventral ectoderm, dorsal blastopore lip, and the developing notochord but is absent from the prospective neural plate. In C and D, the red arrow indicates dorsal blastopore lip; in E, the white arrowhead indicates the notochord. F and G, at neurula stages, hspa5 expression is restricted to the notochord (white arrow) and the region anterior to the neural plate (red arrow) that corresponds to the future cement gland. H and I, at stage 22, strong expression is found in the cement and hatching glands. H, anterior view; I, lateral view. J and K, at the tail bud stage, hspa5 is expressed in the cement gland, pronephros (red arrow), ear vesicle, and epidermis. It is notable that the hspa5 signal can also be found in the liver primordium (K, black arrow). L andM, transverse sections of tail bud stages (J) showing hspa5 expression in pronephros (pn) and notochord (nc) tissue. N and O, transverse sections of a late tail bud stage embryo (K) show hspa5 expression in the pronephros (pn) and liver (li). PâS, Xbp1 expression in Xenopus embryos at the stages indicated. T, RT-PCR shows the temporal expression pattern of hspa5. Numbers above the lanes indicate the corresponding embryonic stages. A negative control (RT ) without reverse transcriptase was included. odc expression was used as the internal standard control. U, schematic diagram illustrating the interaction of Xbp1 and Hspa5 in the unfolded protein response. V, real time PCR indicates that hspa5 is up-regulated by overexpression of xbp1. xbp1mRNAat the indicated doses was injected into Xenopus embryos at the two-cell stage. Animal caps were dissected at stage 9 and cultured for 2 h. The expression of hspa5 was analyzed by real time PCR, and its expression was normalized to odc. The animal cap assay was performed twice. St, stage. |
|
|
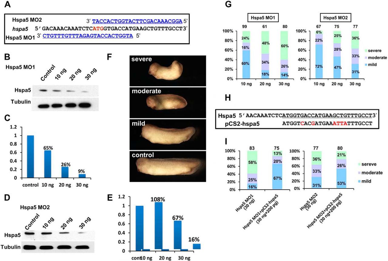
FIGURE 2. Hspa5MO specifically knocks down Hspa5 in Xenopus embryos. A, the two Hspa5MOs targeted to the ATG sequence are depicted in blue font and underlined.Thetranslation start site ofhspa5isshownin black with theATGin red.BâE,Hspa5MO1and-MO2reducedendogenousHspa5protein inHspa5morphants. Xenopus embryos at the two-cell stage were injected with the indicated doses of Hspa5MO1 (B) or Hspa5MO2 (D) and collected at stage 11. Endogenous Hspa5 was detected by Western blotting using -Hspa5 antibody. Injection of Hspa5MO1 reduced endogenous Hspa5 in a dose-dependent manner in Xenopus embryos. The knockdown experiments were repeated twice for each MO, and a representative gel is shown in B and D. Western blots shown in B and D were quantified in C and E, respectively. The signal densities were acquired and analyzed using a GS-800 calibrated imaging densitometer. The relative signals of Hspa5 to tubulin from either Hspa5MO1- or Hspa5MO2-injected embryos were normalized to those from control embryos. The ratios indicate the decrease of Hspa5 expression. F,Hspa5MO1and Hspa5MO2 induced the same phenotypes. The injected embryos show a range of phenotypes of short and curved body axis and disruption of eye and other head structures. The phenotypes of embryos injected with Hspa5MO1 or -MO2 were categorized into mild, moderate, and severe groups. G, quantification of phenotypes thatwereinducedbyincreasing doses ofHspa5MO1orHspa5MO2.Thenumbersabovethecolumnsindicate thenumberof injectedembryosfromthree experiments, and the phenotypes were categorized by investigators who were blinded to the treatment. H, silent mutations were introduced into the pCS2-hspa5 sequence to prevent binding of Hspa5MOs. I, the pCS2-hspa5 mRNA partially rescued the phenotype induced by Hspa5MOs. Quantification of phenotypes induced by the indicatedHspa5MOsoracombinationofpCS2-hspa5mRNAandHspa5MOisshownin thecolumnchart. Threeindependentexperimentswereperformed,andhspa5 mRNA partially rescued the phenotype induced by Hspa5MO1. The number of injected embryos is listed on the top of the columns. |
|
|
FIGURE 3. Knockdown of Hspa5 inhibits pronephros formation. AâC, phenotype of Xenopus tadpoles injected with Hspa5MO2 into one ventral-vegetal blastomere at the eight-cell stage. Either 15 or 30 ng of Hspa5MO2 was co-injected with LacZ mRNA into one of the ventral-vegetal blastomeres of eight-cell stage embryos. A, anterior-dorsal view of mildly affected embryos at stage 16. B, lateral view of mildly affected embryos at stage 32. LacZ staining indicates the injected side; the uninjected side was used as a negative control. C, phenotype categorization of embryos injected with 15 or 30 ng Hspa5MO2. Over 90% of the embryos showed a normal or mild repression of anterior axis development after the injection. The severe phenotype refers to failure of gastrulation. DâF , depletion of Hspa5 inhibits expression of pan-pronephros marker genes such as pax2, lhx1, and atp1b1. Eight-cell stage embryos were injected with LacZmRNA (100 pg) into one of the vegetal-ventral blastomeres as a lineage tracer along with Hspa5MO2 (30 ng/embryo). The injected embryos were collected at stage 32, and the expression of pronephric marker genes as indicated was examined by whole mount in situ hybridization. D, E, and F, the uninjected side. D , E , and F , expression of pax2, lhx1, and atp1b1 on the MO-injected side of the same embryos, respectively. D , E , and F , transverse sections of embryos in D, E, and F accordingly. GâH , expression of smp30 (tubule) and nephrin (glomus) at the Hspa5MO2-injected side was inhibited. G and H, the uninjected side. G and H , Hspa5MO2-injected side. G and H , transverse sections of embryos shown in G and H, respectively. IâL , expression of pax2, lhx1, smp30, and nephrin in the tadpoles injected with 30 ng of standard control MO/embryo with 100 pg of LacZ mRNA into one vegetal-ventral blastomere at the eight-cell stage. IâL, uninjected side. I -âL , standard control MO-injected side (CMO-lacZ). |
|
|
FIGURE 4. Hspa5 depletion inhibits of pronephric duct and tubule formation. Single vegetal-ventral blastomeres of eight-cell stage embryos were injected with LacZ mRNA (100 pg/embryo) and Hspa5MO2 (30 ng/embryo). Injected embryos were collected at approximately stage 39. Embryos were stained for LacZ and immunostained with 3G8 and 4A6 antibodies to detect pronephric ducts and tubules. A, A , B, and B , pronephric tubules in embryos detected by 3G8 antibody. C, C , D, and D , pronephros ducts in stage 39 embryos detected by 4A6 antibody. A âD , higher magnification of AâD. White arrow indicates pronephros. pn, pronephros. The white arrow indicates tubule in AâB and duct in CâD . Uninjected, uninjected side; MO-lacZ, Hspa5MO2-injected side. |
|
|
FIGURE 5. Pronephros induction in animal cap assays. A, schematic diagram of in vitro pronephros induction assay showing animal caps are induced to differentiate into pronephros tissues using atRA and activin. B and C, Hspa5MO2 (MO2) was injected into both blastomeres at the two-cell stage. Animal caps were dissected at stage 9 and treated with activin and atRA for 3 h. Subsequently, the animal caps were transferred into normal animal cap culture mediumand cultured until stage 15 (St15) (B) or stage 32 (St32) (C). Expression analysis was performed by RT-PCR using total RNA extracted from the animal caps. AC, control animal cap; WE, sibling whole embryos. D and E, knockdown of Hspa5 suppresses lhx1 expression. Either 30 ng of Hspa5MO1 (MO1) (D) or Hspa5MO2 (MO2) (E) was co-injected with 100 pg of LacZ mRNA into one ventral animal blastomere of four-cell stage embryos. Injected embryos were collected at stage 15. The injected side was identified by red X-Gal staining, and the expression of lhx1 was examined by whole mount in situ hybridization. |
|
|
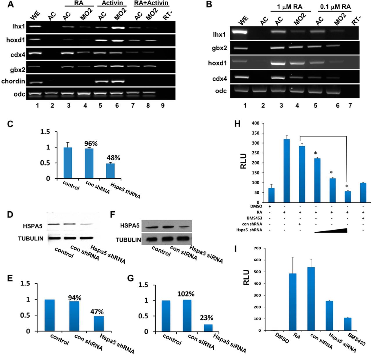
FIGURE 6. Hspa5 is required for transduction ofRAsignaling. A,Hspa5MO2down-regulates lhx1, cdx4, and gbx2 gene expression in animal caps treated with atRA but not in animal caps treated with activin. Hspa5MO2 (MO2) (30 ng/embryo) was injected into both blastomeres of Xenopus embryos at the two-cell stage. Animal caps were dissected at stage 9, treated with either atRA or activin separately or a mixture of both for 3 h, and then cultured in normal animal cap culture medium for another 3 days. Expression of the indicated genes was examined by RT-PCR. Depletion of Hspa5 attenuates expression of lhx1, cdx4, and gbx2 induced by atRA. Activin treatment up-regulates lhx1, hoxd1, cdx4, gbx2, and chordin expression. Knockdown of Hspa5 has little effect on the indicated genes except that lhx1 expression is enhanced. Treatment of atRA and activin induces lhx1, hoxd1, and gbx2 expression in control animal caps, whereas knockdown of Hspa5 causes a reduction of lhx1 but not hoxd1 or gbx2. AC, control animal cap; WE, sibling whole embryos. B, Hspa5MO decreases expression of atRA-responsive genes. Animal caps were treated with 0.1 or 1 M atRA for 4 h at room temperature. RA-responsive genes lhx1, gbx2, hoxd1, and cdx4 were induced by atRA treatment in a dose-dependent manner. Depletion of Hspa5 leads to decreased induction of these genes. C, real time PCR shows that HSPA5 shRNA effectively reduces HSPA5mRNAlevels in human HEK293T cells. Expression of HSPA5 in cells transfected with either control shRNA or HSPA5 shRNA was normalized to the control cells. DâG, endogenous HSPA5 expression is reduced in HSPA5 shRNA-infected (D and E) or HSPA5 siRNA-infected (F and G) HEK293T cells. The expression of HSPA5 was detected by Western blotting. -Tubulin was used as a loading control (D and F). The quantified HSPA5 signal in either HSPA5 shRNA-infected cells or control shRNA-infected cells was normalized to the -tubulin signal. The relative expression was normalized to that of control cells (E and G). The intensity of Western blot signals was quantified by a GS-800 calibrated imaging densitometer. H and I, depletion of HSPA5 by either Hspa5 shRNA (H) or Hspa5 siRNA (I) reduces the luciferase activity of RA luciferase reporter gene in HEK293T cells. atRA treatment enhances the luciferase activity, whereas HSPA5 shRNA reduces the luciferase activity in a dose-dependent manner. BMS453, an RA signaling inhibitor, also inhibits the luciferase activity of RA luciferase reporter gene.DMSOtreatment was used as a control. The asterisks indicate the statistically significant difference. con, control; RLU, relative luciferase units. Error bars represent S.D. |
|
|
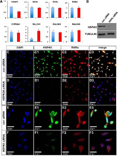
FIGURE 7. Depletion of HSPA5 induces down-regulation of RAR at protein level. A, real time PCR indicates the expression of genes involved in RA signaling and atRA metabolism in control (blue column) or in HSPA5-depleted HEK293T cells (red column). BâF3, knockdown of HSPA5 reduced RAR protein in SH-SY5Y as revealed by confocal imaging. Either HSPA5 siRNA or control siRNA was transfected into SH-SY5Y cells. The knockdown efficiency is confirmed by Western blotting (B). CâF3, confocal imaging illustrates the subcellular expression of endogenous HSPA5 (green; C1âF1) and RAR (red; C2âF2) in SH-SY5Y cells. The nucleus was stained with DAPI (blue; CâF), and the merged images are shown in C3âF3. A clear reduction of RAR was identified in HSPA5-depleted cells (D2 and F2) compared with that in control (con) siRNA-transfected cells (C2 and E2). CâD3, lower magnification; EâF3, high magnification. Scale bars represent the length as indicated. |
|
|
FIGURE 8. Lhx1 expression partially rescues pronephros inhibition induced by Hspa5MO. AâH , expression of pronephric markers including lhx1, pax2, nephrin, and smp30 in embryos injected with either Hspa5MO1 (MO1) (30 ng) or a mixture of Hspa5MO1 (30 ng) and lhx1 (100 pg) were examined by whole mount in situ hybridization. Single ventral-vegetal blastomeres of eight-cell stage embryos were targeted, and LacZ mRNA was used as a lineage tracer. A, C, E, and G, Hspa5MO-injected side, A , C , E , and G , non-injected (Non-inj) side of the same embryo. B, D, F, and H, Hspa5MO1- and lhx1-injected side. B , D , F , and H , non-injected side. I, quantification of the rescue experiments of different pronephros markers. The phenotype assessments were performed blinded to the treatment. The numbers on the tops of the columns indicate the total number of injected embryos. |
|
|
hspa5 (heat shock 70kDa protein 5 (glucose-regulated protein, 78kDa)) gene expression in Xenopus laevis embryo, assayed via in situ hybridization, NF stage 8, horizontal view, animal up. |
|
|
hspa5 (heat shock 70kDa protein 5 (glucose-regulated protein, 78kDa)) gene expression in Xenopus laevis embryo, assayed via in situ hybridization, NF stage 15, lateral view, anterior left, dorsal up. |
|
|
hspa5 (heat shock 70kDa protein 5 (glucose-regulated protein, 78kDa)) gene expression in Xenopus laevis embryo, assayed via in situ hybridization, NF stage 22, lateral view, anterior left, dorsal up. |
|
|
hspa5 (heat shock 70kDa protein 5 (glucose-regulated protein, 78kDa)) gene expression in Xenopus laevis embryo, assayed via in situ hybridization, NF stage 35, lateral view, anterior left, dorsal up. |
References [+] :
Agius, Endodermal Nodal-related signals and mesoderm induction in Xenopus. 2000, Pubmed , Xenbase
Al-Hashimi, Binding of anti-GRP78 autoantibodies to cell surface GRP78 increases tissue factor procoagulant activity via the release of calcium from endoplasmic reticulum stores. 2010, Pubmed
Balmer, Gene expression regulation by retinoic acid. 2002, Pubmed
Bastien, Nuclear retinoid receptors and the transcription of retinoid-target genes. 2004, Pubmed
Bellucci, Induction of the unfolded protein response by α-synuclein in experimental models of Parkinson's disease. 2011, Pubmed
Bracken, Patterning the embryonic kidney: BMP signaling mediates the differentiation of the pronephric tubules and duct in Xenopus laevis. 2008, Pubmed , Xenbase
Brändli, Towards a molecular anatomy of the Xenopus pronephric kidney. 1999, Pubmed , Xenbase
Cartry, Retinoic acid signalling is required for specification of pronephric cell fate. 2006, Pubmed , Xenbase
Chan, A role for Xlim-1 in pronephros development in Xenopus laevis. 2000, Pubmed , Xenbase
Chan, Growing kidney in the frog. 2006, Pubmed , Xenbase
Chen, Retinoic acid signaling is essential for pancreas development and promotes endocrine at the expense of exocrine cell differentiation in Xenopus. 2004, Pubmed , Xenbase
Cho, Role of Tbx2 in defining the territory of the pronephric nephron. 2011, Pubmed , Xenbase
Cirio, Lhx1 is required for specification of the renal progenitor cell field. 2011, Pubmed , Xenbase
Cybulsky, Endoplasmic reticulum stress in proteinuric kidney disease. 2010, Pubmed
Diep, Identification of adult nephron progenitors capable of kidney regeneration in zebrafish. 2011, Pubmed
Dong, A critical role for GRP78/BiP in the tumor microenvironment for neovascularization during tumor growth and metastasis. 2011, Pubmed
Dressler, The cellular basis of kidney development. 2006, Pubmed , Xenbase
Drews, The nephrogenic potential of the transcription factors osr1, osr2, hnf1b, lhx1 and pax8 assessed in Xenopus animal caps. 2011, Pubmed , Xenbase
Ellgaard, Quality control in the endoplasmic reticulum. 2003, Pubmed
Gerth, Nephrin expression and three-dimensional morphogenesis of the Xenopus pronephric glomus. 2005, Pubmed , Xenbase
Ghiaur, Regulation of human hematopoietic stem cell self-renewal by the microenvironment's control of retinoic acid signaling. 2013, Pubmed
Giguere, Identification of a receptor for the morphogen retinoic acid. , Pubmed
Gray, Cripto/GRP78 modulation of the TGF-β pathway in development and oncogenesis. 2012, Pubmed
Gu, Bip overexpression, but not CHOP inhibition, attenuates fatty-acid-induced endoplasmic reticulum stress and apoptosis in HepG2 liver cells. 2010, Pubmed
Haldin, The lmx1b gene is pivotal in glomus development in Xenopus laevis. 2008, Pubmed , Xenbase
Harland, In situ hybridization: an improved whole-mount method for Xenopus embryos. 1991, Pubmed , Xenbase
Heller, Xenopus Pax-2 displays multiple splice forms during embryogenesis and pronephric kidney development. 1997, Pubmed , Xenbase
Hollemann, Xenopus Xsal-1, a vertebrate homolog of the region specific homeotic gene spalt of Drosophila. 1996, Pubmed , Xenbase
Hou, The secreted serine protease xHtrA1 stimulates long-range FGF signaling in the early Xenopus embryo. 2007, Pubmed , Xenbase
Jiang, The pattern of retinoic acid receptor expression and subcellular, anatomic and functional area translocation during the postnatal development of the rat cerebral cortex and white matter. 2011, Pubmed
Jones, Xenopus: a prince among models for pronephric kidney development. 2005, Pubmed , Xenbase
Kam, Retinoic acid synthesis and functions in early embryonic development. 2012, Pubmed
Kam, Dhrs3 protein attenuates retinoic acid signaling and is required for early embryonic patterning. 2013, Pubmed , Xenbase
Kelber, Cripto is a noncompetitive activin antagonist that forms analogous signaling complexes with activin and nodal. 2008, Pubmed , Xenbase
Kimura, Dysfunction of the ER chaperone BiP accelerates the renal tubular injury. 2008, Pubmed
King, Isolation, expression, and characterization of fully functional nontoxic BiP/GRP78 mutants. 2001, Pubmed
Kobayashi, Distinct and sequential tissue-specific activities of the LIM-class homeobox gene Lim1 for tubular morphogenesis during kidney development. 2005, Pubmed , Xenbase
Kolm, Xenopus hindbrain patterning requires retinoid signaling. 1997, Pubmed , Xenbase
Leclerc, An increase in intracellular Ca2+ is involved in pronephric tubule differentiation in the amphibian Xenopus laevis. 2008, Pubmed , Xenbase
Lee, XPteg (Xenopus proximal tubules-expressed gene) is essential for pronephric mesoderm specification and tubulogenesis. 2010, Pubmed , Xenbase
Li, Aldehyde dehydrogenase 1 activity in the developing human pancreas modulates retinoic acid signalling in mediating islet differentiation and survival. 2014, Pubmed
Liu, Apoptosis induced by endoplasmic reticulum stress involved in diabetic kidney disease. 2008, Pubmed
Luo, The critical roles of endoplasmic reticulum chaperones and unfolded protein response in tumorigenesis and anticancer therapies. 2013, Pubmed
Luo, GRP78/BiP is required for cell proliferation and protecting the inner cell mass from apoptosis during early mouse embryonic development. 2006, Pubmed
Mangelsdorf, Nuclear receptor that identifies a novel retinoic acid response pathway. 1990, Pubmed
Moriya, Induction of Pronephric Tubules by Activin and Retinoic Acid in Presumptive Ectoderm of Xenopus laevis: (RA/kidney/mesoderm induction/Xenopus laevis). 1993, Pubmed , Xenbase
Okabayashi, Tissue generation from amphibian animal caps. 2003, Pubmed
Pedersen, Lim 1 is required for nephric duct extension and ureteric bud morphogenesis. 2005, Pubmed
Poulain, Signalling with retinoids in the human lung: validation of new tools for the expression study of retinoid receptors. 2009, Pubmed
Saw, Characterization of aldehyde dehydrogenase isozymes in ovarian cancer tissues and sphere cultures. 2012, Pubmed
Saxén, Early organogenesis of the kidney. 1987, Pubmed
Shani, GRP78 and Cripto form a complex at the cell surface and collaborate to inhibit transforming growth factor beta signaling and enhance cell growth. 2008, Pubmed
Shawlot, Requirement for Lim1 in head-organizer function. 1995, Pubmed
Strate, Retinol dehydrogenase 10 is a feedback regulator of retinoic acid signalling during axis formation and patterning of the central nervous system. 2009, Pubmed , Xenbase
Strnad, Hepcidin is an antibacterial, stress-inducible peptide of the biliary system. 2011, Pubmed
Taelman, The Notch-effector HRT1 gene plays a role in glomerular development and patterning of the Xenopus pronephros anlagen. 2006, Pubmed , Xenbase
Taira, The LIM domain-containing homeo box gene Xlim-1 is expressed specifically in the organizer region of Xenopus gastrula embryos. 1992, Pubmed , Xenbase
Taira, Role of the LIM class homeodomain protein Xlim-1 in neural and muscle induction by the Spemann organizer in Xenopus. 1994, Pubmed , Xenbase
Tanegashima, Coordinated activation of the secretory pathway during notochord formation in the Xenopus embryo. 2009, Pubmed , Xenbase
Tételin, Xenopus Wnt11b is identified as a potential pronephric inducer. 2010, Pubmed , Xenbase
Tran, Xenopus Bicaudal-C is required for the differentiation of the amphibian pronephros. 2007, Pubmed , Xenbase
Urban, FGF is essential for both condensation and mesenchymal-epithelial transition stages of pronephric kidney tubule development. 2006, Pubmed , Xenbase
Wang, Characterization of three synuclein genes in Xenopus laevis. 2011, Pubmed , Xenbase
Wessely, Xenopus pronephros development--past, present, and future. 2011, Pubmed , Xenbase
Yao, The expression of ALDH1 in cervical carcinoma. 2011, Pubmed
Yuan, IRE1beta is required for mesoderm formation in Xenopus embryos. 2008, Pubmed , Xenbase
Zhang, Cell surface relocalization of the endoplasmic reticulum chaperone and unfolded protein response regulator GRP78/BiP. 2010, Pubmed
Zhang, Regulation of G-protein signaling via Gnas is required to regulate proximal tubular growth in the Xenopus pronephros. 2013, Pubmed , Xenbase
Zhao, Isolation and characterization of a Xenopus gene (XMLP) encoding a MARCKS-like protein. 2001, Pubmed , Xenbase
Zhao, Lrig3 regulates neural crest formation in Xenopus by modulating Fgf and Wnt signaling pathways. 2008, Pubmed , Xenbase
Zhao, Xenopus X-box binding protein 1, a leucine zipper transcription factor, is involved in the BMP signaling pathway. 2003, Pubmed , Xenbase
