XB-ART-49583
J Cell Biol
2014 Nov 24;2074:499-516. doi: 10.1083/jcb.201408025.
Show Gene links
Show Anatomy links
Dynein light intermediate chains maintain spindle bipolarity by functioning in centriole cohesion.
Jones LA, Villemant C, Starborg T, Salter A, Goddard G, Ruane P, Woodman PG, Papalopulu N, Woolner S, Allan VJ.
???displayArticle.abstract???
Cytoplasmic dynein 1 (dynein) is a minus end-directed microtubule motor protein with many cellular functions, including during cell division. The role of the light intermediate chains (LICs; DYNC1LI1 and 2) within the complex is poorly understood. In this paper, we have used small interfering RNAs or morpholino oligonucleotides to deplete the LICs in human cell lines and Xenopus laevis early embryos to dissect the LICs' role in cell division. We show that although dynein lacking LICs drives microtubule gliding at normal rates, the LICs are required for the formation and maintenance of a bipolar spindle. Multipolar spindles with poles that contain single centrioles were formed in cells lacking LICs, indicating that they are needed for maintaining centrosome integrity. The formation of multipolar spindles via centrosome splitting after LIC depletion could be rescued by inhibiting Eg5. This suggests a novel role for the dynein complex, counteracted by Eg5, in the maintenance of centriole cohesion during mitosis.
???displayArticle.pubmedLink??? 25422374
???displayArticle.pmcLink??? PMC4242835
???displayArticle.link??? J Cell Biol
???displayArticle.grants??? [+]
098390 Wellcome Trust , WT086077MA Wellcome Trust , Biotechnology and Biological Sciences Research Council , Medical Research Council , BB/G012652/1 Biotechnology and Biological Sciences Research Council , WT098390 Wellcome Trust , BB_BB/G012652/1 Biotechnology and Biological Sciences Research Council , Wellcome Trust , G0900930 Medical Research Council , G0600253 Medical Research Council
Species referenced: Xenopus laevis
Genes referenced: cenpe cetn3 ctrl dnai1 dync1li1 gnl3 h2bc21 kif11 lmna nuf2 tub
???displayArticle.morpholinos??? dync1li1 MO1 dync1li2 MO1
???attribute.lit??? ???displayArticles.show???
|
|
Figure 1. Loss of LICs does not affect dynein complex stability. (A) LIC KnD in HeLaM cells was assessed by immunoblotting with isoform-specific LIC antibodies (asterisk, a cross-reacting band; arrow, LIC2) with lamin A/C depletion (LA) as a control. Black line indicates that intervening lanes have been spliced out. Tub, tubulin. (B) Extracts made from untreated (wild type [WT]) or HeLaM cells depleted of lamin A/C, both LICs (LIC), or DHC (HC), were immunoblotted for IC and DHC, with tubulin as a loading control. (C) KI-treated extracts from control (cont.; top) or LIC1- and 2-depleted (bottom) HeLaM cells were run on sucrose gradients containing 0, 100, or 150 mM KI and immunoblotted for IC. (D) Silver-stained SDS-PAGE of dynein isolated from control and LIC1- and 2-depleted cells. Molecular mass markers (in kilodaltons) are shown. |
|
|
|
|
|
Figure 3. Mitosis is prolonged when both LICs are depleted. (A) Mitotic index of HeLaMs after KnDs (>731 cells in total per condition, three independent experiments; means ± SEM. ***, P < 0.001, Student’s t test). (B) The duration of mitosis after depleting LICs or DHC or lamin A/C (LA) was determined from phase contrast time-lapse videos. The plot shows the percentage of cells completing mitosis in a given time (158–1,133 cells per treatment combined from three independent experiments; see Results for survival analysis p-values). (C) Mitotic index of epithelial cells in Xenopus embryos injected with a control MO (Ctrl) or MOs targeting LIC 1, 2, or both LICs (*, P < 0.05; ***, P < 0.001; one-way ANOVA, n = 3 independent experiments; means ± SEM). (D) Mitotic progression in Xenopus embryos injected with control or LIC1 and LIC2 MOs was assessed by time-lapse confocal imaging and plotted as a cumulative frequency (n = 43 and 51 spindles analyzed in four and five independent experiments for control MO and LIC1 plus LIC2 MOs, respectively). |
|
|
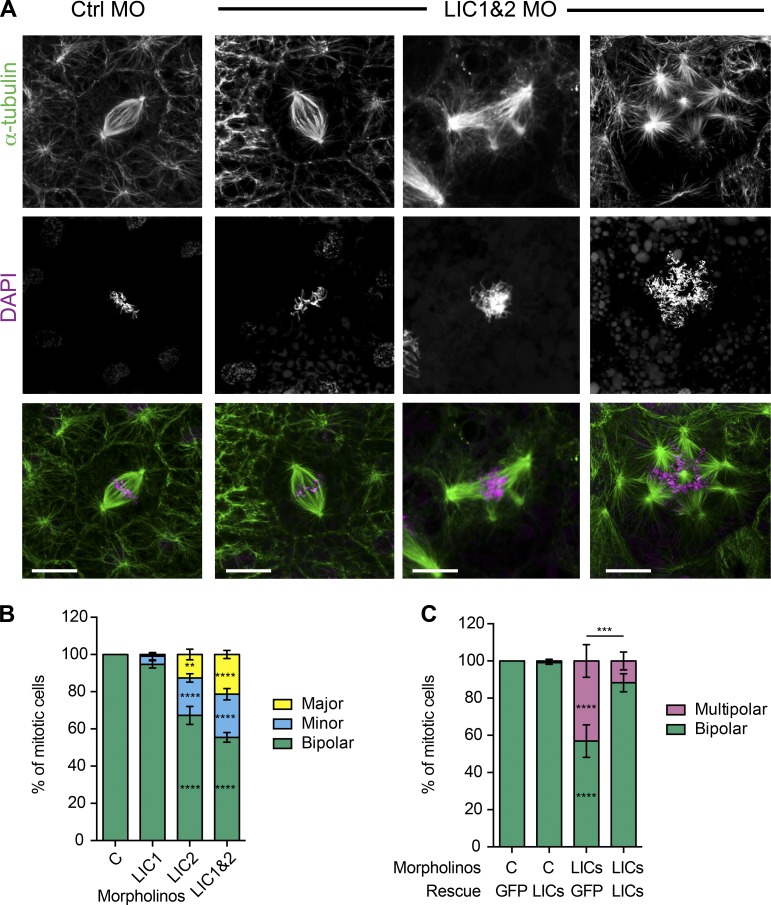
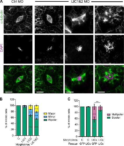
Figure 4. Depletion of LICs leads to multipolar spindles in Xenopus embryos. (A) Confocal images of spindles in embryos injected with control (Ctrl MO) or LIC 1 and 2 MOs (LIC1&2 MO) labeled with anti–α-tubulin and DAPI. Bars, 10 µm. (B) Quantification of spindle morphology in Xenopus embryos after depletion of LIC1, LIC2, or both LICs. Spindles categories: two poles = bipolar; three to four poles = minor multipolar; more than four poles = major multipolar. (n = 4 independent experiments, ≥27 embryos scored in total, 240–400 spindles categorized for each condition, means ± SEM). (C) Embryos injected with control or LIC1 and 2 MOs were rescued with a GFP plasmid or a mixture of plasmids encoding LICs 1 and 2 and scored as in B (a total of 98–159 mitotic cells from 13–18 embryos scored per condition, means ± SEM). Two-way ANOVA analysis versus controls: **, P < 0.01; ***, P < 0.001; ****, P < 0.0001. For other comparisons, see Results. C, control. |
|
|
Figure 5. Multipolar spindles form by two mechanisms in LIC1 and 2 morphant embryos. Mitotic spindles were imaged live in Xenopus embryos using GFP–α-tubulin (green) and mCherry-H2B (magenta). (A) Bipolar spindles assembled and proceeded normally through mitosis and cytokinesis in controls (Ctrl). (B) An LIC morphant that formed a multipolar spindle at the onset of mitosis and subsequently failed cytokinesis (arrows). (C) An LIC morphant that assembled a bipolar spindle, which became multipolar when spindle poles fragmented (arrows). (D) Pole fragmentation was also seen in multipolar LIC MO spindles (arrows). Bars, 10 µm; time stamps display minutes and seconds. |
|
|
Figure 6. Multipolar LIC1 and 2 morphant spindle poles contain single centrioles. (A–C) Spindle pole composition was analyzed in control (Ctrl; A) and LIC1 and 2 morphant (B and C) embryos using 3View EM. Chromosomes (blue) and centrioles (red) were reconstructed using Imaris software. Sequential z slices of spindle poles showing a pair of centrioles in control (Ai and Aii) and single centrioles in a multipolar LIC morphant spindle (Bi–Bv). (Ci and Cii) An LIC morphant cell with a bipolar spindle has an increased distance (white double-headed arrows) between centrioles compared with control. Bars: (A, B, and C) 5 µm; (Ai, Aii, Bi–Biv, and Cii) 1 µm. Black arrows mark centrioles. |
|
|
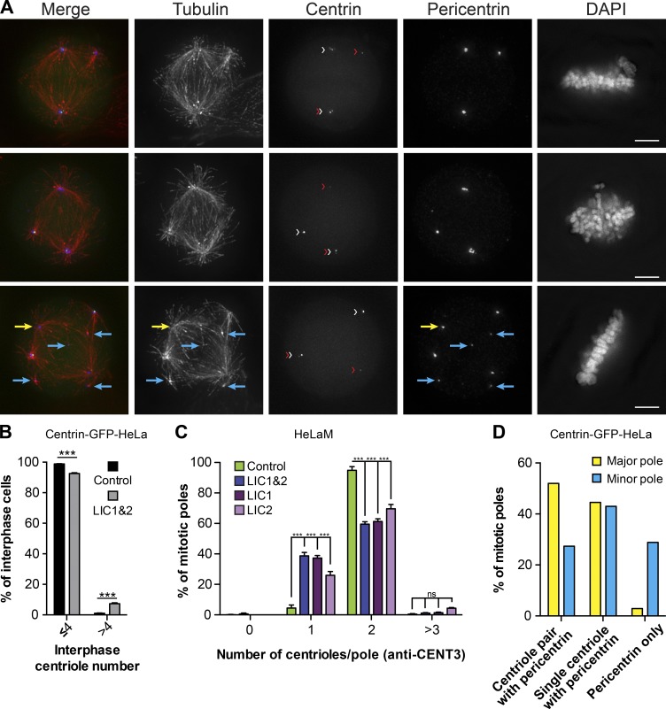
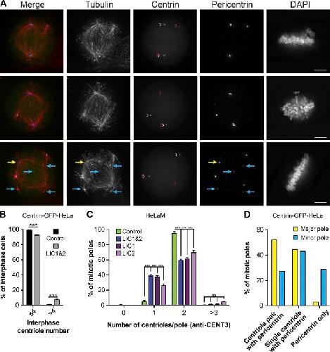
Figure 7. Premature centriole disengagement and PCM fragmentation occurs after LIC depletion in HeLa cells. (A, B, and D) Centrin-1–GFP HeLa cells treated with scrambled (control) or LIC 1 and 2 siRNAs were labeled with anti–α-tubulin, anti-PC, and DAPI. (A) Minor multipolar spindles in centrin-1–GFP HeLa cells. White arrowheads, mother centrioles; red arrowheads, daughter centrioles. PC spots without associated centrioles are common at minor poles (cyan arrows) and rare at major poles (yellow arrow). Bars, 5 µm. (B) Centriole number in interphase centrin-1–GFP HeLa cells was scored (>200 cells scored per condition in each of three to four independent experiments, means ± SEM). (C) HeLaM KnD cells were stained with anti-CETN3 to detect centrioles. Centriole number was counted per pole in 100 mitotic cells, in three independent experiments (means ± SEM). (D) Centriole and PC distribution at each major and minor spindle pole in LIC1- and 2-depleted centrin-1–GFP HeLa cells was scored (69 cells, from two independent experiments). ***, P < 0.001, Student’s t test. |
|
|
Figure 8. LIC depletion does not affect the distribution of motor-associated components or γ-tubulin. HeLaM cells treated with scrambled or LIC1 and 2 siRNAs were fixed and labeled with the indicated antibodies, and cells with minor multipolar spindles were imaged using the same exposure for control and LIC-depleted cells. Maximum projections of deconvolved z series are shown. Bar, 5 µm. |
|
|
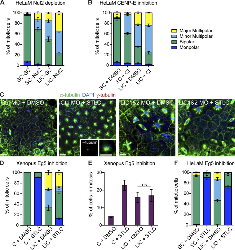
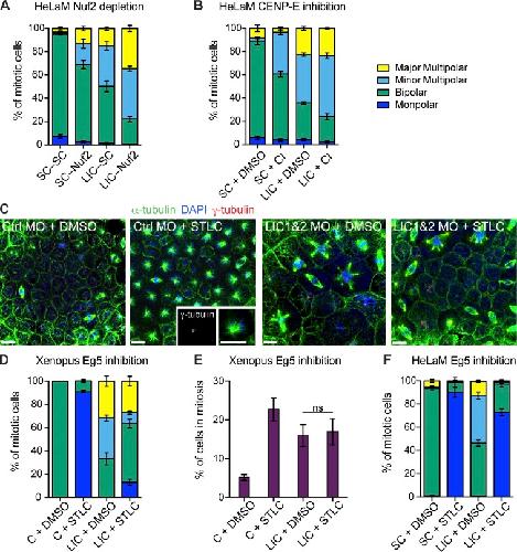
Figure 9. Inhibition of Eg5, but not loss of K fibers, prevents the formation of minor multipolar spindles. (A, B, and F) HeLaM cells were treated as indicated, labeled, and scored for mitotic phenotype (>100 cells in each of four independent experiments, means ± SEM). (A) Scrambled (SC) or LIC siRNA-treated HeLaM cells were incubated for 48 h and then transfected with scrambled or Nuf2 siRNAs and fixed after a further 24-h incubation. (B) Depleted cells were treated with DMSO or 100 nM CENP-E inhibitor (GSK-923295; CI) for 90 min before fixation. (C) Confocal images of mitotic spindles in control (Ctrl) or LIC1 and 2 Xenopus morphants treated with DMSO or STLC to inhibit Eg5. Spindles were stained with antiâα-tubulin, DAPI, and antiâγ-tubulin. Insets show zoom in of a monopolar spindle: two adjacent γ-tubulin foci indicate a single pole. Bar, 20 µm. (D) Quantitation of spindle morphology in control and LIC1 and 2 morphants treated with DMSO or STLC (means ± SEM, six independent experiments). (E) The mitotic index of control (C) and LIC morphants was determined ± STLC treatment (ns = not significant, Studentâs t test, means ± SEM, n = 6 independent experiments). (F) Scrambled or LIC siRNA-treated HeLaM cells were treated with DMSO or 2 µM STLC for 2 h. See Tables S1 and S2 for two-way ANOVA results for A, B, D, and E. |
References [+] :
Addinall,
Phosphorylation by cdc2-CyclinB1 kinase releases cytoplasmic dynein from membranes.
2001, Pubmed,
Xenbase
Addinall, Phosphorylation by cdc2-CyclinB1 kinase releases cytoplasmic dynein from membranes. 2001, Pubmed , Xenbase
Allan, Cytoplasmic dynein. 2011, Pubmed
Allan, Assay of membrane motility in interphase and metaphase Xenopus extracts. 1993, Pubmed , Xenbase
Ban, The END network couples spindle pole assembly to inhibition of the anaphase-promoting complex/cyclosome in early mitosis. 2007, Pubmed
Beaudouin, Nuclear envelope breakdown proceeds by microtubule-induced tearing of the lamina. 2002, Pubmed
Burakov, Cytoplasmic dynein is involved in the retention of microtubules at the centrosome in interphase cells. 2008, Pubmed
Cabral, Multiple mechanisms contribute to centriole separation in C. elegans. 2013, Pubmed
Cohn, Quantitative analysis of sea urchin egg kinesin-driven microtubule motility. 1989, Pubmed
Dammermann, Assembly of centrosomal proteins and microtubule organization depends on PCM-1. 2002, Pubmed , Xenbase
Danilchik, Requirement for microtubules in new membrane formation during cytokinesis of Xenopus embryos. 1998, Pubmed , Xenbase
Daum, Cohesion fatigue induces chromatid separation in cells delayed at metaphase. 2011, Pubmed , Xenbase
Dell, Mitotic phosphorylation of the dynein light intermediate chain is mediated by cdc2 kinase. 2000, Pubmed , Xenbase
Doxsey, Centrosome control of the cell cycle. 2005, Pubmed
Drosopoulos, APC/C is an essential regulator of centrosome clustering. 2014, Pubmed
Dunsch, Dynein light chain 1 and a spindle-associated adaptor promote dynein asymmetry and spindle orientation. 2012, Pubmed
Dunsch, The astrin-kinastrin/SKAP complex localizes to microtubule plus ends and facilitates chromosome alignment. 2011, Pubmed
Elting, Force on spindle microtubule minus ends moves chromosomes. 2014, Pubmed
Ferenz, Dynein antagonizes eg5 by crosslinking and sliding antiparallel microtubules. 2009, Pubmed
Firestone, Small-molecule inhibitors of the AAA+ ATPase motor cytoplasmic dynein. 2012, Pubmed
Florian, The functional antagonism between Eg5 and dynein in spindle bipolarization is not compatible with a simple push-pull model. 2012, Pubmed
Gaglio, Opposing motor activities are required for the organization of the mammalian mitotic spindle pole. 1996, Pubmed , Xenbase
Goshima, Mechanisms for focusing mitotic spindle poles by minus end-directed motor proteins. 2005, Pubmed
Heald, Spindle assembly in Xenopus egg extracts: respective roles of centrosomes and microtubule self-organization. 1997, Pubmed , Xenbase
Hehnly, Rab11 endosomes contribute to mitotic spindle organization and orientation. 2014, Pubmed
Hinchcliffe, The coordination of centrosome reproduction with nuclear events of the cell cycle in the sea urchin zygote. 1998, Pubmed
Hoffman, Microtubule-dependent changes in assembly of microtubule motor proteins and mitotic spindle checkpoint proteins at PtK1 kinetochores. 2001, Pubmed
Horgan, Rab11-FIP3 binds dynein light intermediate chain 2 and its overexpression fragments the Golgi complex. 2010, Pubmed
Horgan, Dynein LIC1 localizes to the mitotic spindle and midbody and LIC2 localizes to spindle poles during cell division. 2011, Pubmed
Horgan, Rab11-FIP3 links the Rab11 GTPase and cytoplasmic dynein to mediate transport to the endosomal-recycling compartment. 2010, Pubmed
Howell, Cytoplasmic dynein/dynactin drives kinetochore protein transport to the spindle poles and has a role in mitotic spindle checkpoint inactivation. 2001, Pubmed
Hunt, Microtubule motors mediate endosomal sorting by maintaining functional domain organization. 2013, Pubmed
Hussein, Farnesylation of Cenp-F is required for G2/M progression and degradation after mitosis. 2002, Pubmed
Hut, Centrosomes split in the presence of impaired DNA integrity during mitosis. 2003, Pubmed
Iwakiri, Interaction of NuMA protein with the kinesin Eg5: its possible role in bipolar spindle assembly and chromosome alignment. 2013, Pubmed
Kapoor, Chromosomes can congress to the metaphase plate before biorientation. 2006, Pubmed
Keating, Immunostructural evidence for the template mechanism of microtubule nucleation. 2000, Pubmed , Xenbase
King, Subunit organization in cytoplasmic dynein subcomplexes. 2002, Pubmed
Kleylein-Sohn, Acentrosomal spindle organization renders cancer cells dependent on the kinesin HSET. 2012, Pubmed
Klymkowsky, Whole-mount staining of Xenopus and other vertebrates. 1991, Pubmed , Xenbase
Kong, Cohesin associates with spindle poles in a mitosis-specific manner and functions in spindle assembly in vertebrate cells. 2009, Pubmed
Kremer, Computer visualization of three-dimensional image data using IMOD. 1996, Pubmed
Kubo, Centriolar satellites: molecular characterization, ATP-dependent movement toward centrioles and possible involvement in ciliogenesis. 1999, Pubmed , Xenbase
Kwon, Mechanisms to suppress multipolar divisions in cancer cells with extra centrosomes. 2008, Pubmed
Lane, Microtubule-based endoplasmic reticulum motility in Xenopus laevis: activation of membrane-associated kinesin during development. 1999, Pubmed , Xenbase
Leber, Proteins required for centrosome clustering in cancer cells. 2010, Pubmed
Lee, The offloading model for dynein function: differential function of motor subunits. 2005, Pubmed
Logarinho, CLASPs prevent irreversible multipolarity by ensuring spindle-pole resistance to traction forces during chromosome alignment. 2012, Pubmed
Ma, Requirement for Nudel and dynein for assembly of the lamin B spindle matrix. 2009, Pubmed , Xenbase
Maiato, Kinetochore-driven formation of kinetochore fibers contributes to spindle assembly during animal mitosis. 2004, Pubmed
Maiato, Mitotic spindle multipolarity without centrosome amplification. 2014, Pubmed
Manning, Mechanisms of spindle-pole organization are influenced by kinetochore activity in mammalian cells. 2007, Pubmed
Mardin, Breaking the ties that bind: new advances in centrosome biology. 2012, Pubmed , Xenbase
Matsuo, Kendrin is a novel substrate for separase involved in the licensing of centriole duplication. 2012, Pubmed , Xenbase
Mattiuzzo, Abnormal kinetochore-generated pulling forces from expressing a N-terminally modified Hec1. 2011, Pubmed
Mayer, Small molecule inhibitor of mitotic spindle bipolarity identified in a phenotype-based screen. 1999, Pubmed , Xenbase
McKenney, Activation of cytoplasmic dynein motility by dynactin-cargo adapter complexes. 2014, Pubmed
Merdes, Formation of spindle poles by dynein/dynactin-dependent transport of NuMA. 2000, Pubmed
Mische, Dynein light intermediate chain: an essential subunit that contributes to spindle checkpoint inactivation. 2008, Pubmed
Mitchison, Roles of polymerization dynamics, opposed motors, and a tensile element in governing the length of Xenopus extract meiotic spindles. 2005, Pubmed , Xenbase
Morales-Mulia, Spindle pole organization in Drosophila S2 cells by dynein, abnormal spindle protein (Asp), and KLP10A. 2005, Pubmed , Xenbase
Nakamura, Centrosomal Aki1 and cohesin function in separase-regulated centriole disengagement. 2009, Pubmed
Neumayer, TPX2: of spindle assembly, DNA damage response, and cancer. 2014, Pubmed
Niclas, Cell cycle regulation of dynein association with membranes modulates microtubule-based organelle transport. 1996, Pubmed , Xenbase
O'Brien, TPX2 is required for postmitotic nuclear assembly in cell-free Xenopus laevis egg extracts. 2006, Pubmed , Xenbase
O'Connell, Relative contributions of chromatin and kinetochores to mitotic spindle assembly. 2009, Pubmed
Oliveira, Cohesin cleavage is insufficient for centriole disengagement in Drosophila. 2013, Pubmed
Ori-McKenney, A cytoplasmic dynein tail mutation impairs motor processivity. 2010, Pubmed
Palmer, Specificity of cytoplasmic dynein subunits in discrete membrane-trafficking steps. 2009, Pubmed
Pfister, Genetic analysis of the cytoplasmic dynein subunit families. 2006, Pubmed
Piel, The respective contributions of the mother and daughter centrioles to centrosome activity and behavior in vertebrate cells. 2000, Pubmed
Purohit, Direct interaction of pericentrin with cytoplasmic dynein light intermediate chain contributes to mitotic spindle organization. 1999, Pubmed
Quintyne, Spindle multipolarity is prevented by centrosomal clustering. 2005, Pubmed
Raaijmakers, Systematic dissection of dynein regulators in mitosis. 2013, Pubmed
Raaijmakers, Function and regulation of dynein in mitotic chromosome segregation. 2014, Pubmed
Raaijmakers, Nuclear envelope-associated dynein drives prophase centrosome separation and enables Eg5-independent bipolar spindle formation. 2012, Pubmed
Radulescu, NuMA after 30 years: the matrix revisited. 2010, Pubmed
Robinson, Cytoplasmic dynein is required for the nuclear attachment and migration of centrosomes during mitosis in Drosophila. 1999, Pubmed
Salina, Cytoplasmic dynein as a facilitator of nuclear envelope breakdown. 2002, Pubmed
Scherer, PKA-dependent dynein switching from lysosomes to adenovirus: a novel form of host-virus competition. 2014, Pubmed
Schlager, In vitro reconstitution of a highly processive recombinant human dynein complex. 2014, Pubmed
Schmidt, Aurora B kinase controls the targeting of the Astrin-SKAP complex to bioriented kinetochores. 2010, Pubmed
Schmoranzer, Par3 and dynein associate to regulate local microtubule dynamics and centrosome orientation during migration. 2009, Pubmed
Shimizu, Comparison of the motile and enzymatic properties of two microtubule minus-end-directed motors, ncd and cytoplasmic dynein. 1995, Pubmed
Sikirzhytski, Direct kinetochore-spindle pole connections are not required for chromosome segregation. 2014, Pubmed
Silk, Requirements for NuMA in maintenance and establishment of mammalian spindle poles. 2009, Pubmed
Sivaram, Dynein light intermediate chain 1 is required for progress through the spindle assembly checkpoint. 2009, Pubmed
Skoufias, S-trityl-L-cysteine is a reversible, tight binding inhibitor of the human kinesin Eg5 that specifically blocks mitotic progression. 2006, Pubmed
Sluder, Centriole number and the reproductive capacity of spindle poles. 1985, Pubmed
Starborg, Using transmission electron microscopy and 3View to determine collagen fibril size and three-dimensional organization. 2013, Pubmed
Stevens, Uncoordinated loss of chromatid cohesion is a common outcome of extended metaphase arrest. 2011, Pubmed
Sturgill, Kinesin-12 differentially affects spindle assembly depending on its microtubule substrate. 2013, Pubmed
Tan, Recruitment of dynein to late endosomes and lysosomes through light intermediate chains. 2011, Pubmed
Tanenbaum, Dynein, Lis1 and CLIP-170 counteract Eg5-dependent centrosome separation during bipolar spindle assembly. 2008, Pubmed
Tanenbaum, Mechanisms of centrosome separation and bipolar spindle assembly. 2010, Pubmed
Tanenbaum, Cytoplasmic dynein crosslinks and slides anti-parallel microtubules using its two motor domains. 2013, Pubmed
Taylor, Kinetochore localisation and phosphorylation of the mitotic checkpoint components Bub1 and BubR1 are differentially regulated by spindle events in human cells. 2001, Pubmed
Thein, Astrin is required for the maintenance of sister chromatid cohesion and centrosome integrity. 2007, Pubmed
Torres, A specific form of phospho protein phosphatase 2 regulates anaphase-promoting complex/cyclosome association with spindle poles. 2010, Pubmed
Torres, The STARD9/Kif16a kinesin associates with mitotic microtubules and regulates spindle pole assembly. 2011, Pubmed
Toso, Kinetochore-generated pushing forces separate centrosomes during bipolar spindle assembly. 2009, Pubmed
Tsai, A mitotic lamin B matrix induced by RanGTP required for spindle assembly. 2006, Pubmed , Xenbase
Tsou, Polo kinase and separase regulate the mitotic licensing of centriole duplication in human cells. 2009, Pubmed
Tsou, Mechanism limiting centrosome duplication to once per cell cycle. 2006, Pubmed , Xenbase
Tynan, Distinct but overlapping sites within the cytoplasmic dynein heavy chain for dimerization and for intermediate chain and light intermediate chain binding. 2000, Pubmed
Tynan, Light intermediate chain 1 defines a functional subfraction of cytoplasmic dynein which binds to pericentrin. 2000, Pubmed
Wang, The conversion of centrioles to centrosomes: essential coupling of duplication with segregation. 2011, Pubmed
Wang, sSgo1, a major splice variant of Sgo1, functions in centriole cohesion where it is regulated by Plk1. 2008, Pubmed
Williams, Cadherin-9 regulates synapse-specific differentiation in the developing hippocampus. 2011, Pubmed
Wojcik, Kinetochore dynein: its dynamics and role in the transport of the Rough deal checkpoint protein. 2001, Pubmed
Wood, Antitumor activity of an allosteric inhibitor of centromere-associated protein-E. 2010, Pubmed
Woolner, Imaging the cytoskeleton in live Xenopus laevis embryos. 2009, Pubmed , Xenbase
Yang, Kinetochore dynein is required for chromosome motion and congression independent of the spindle checkpoint. 2007, Pubmed
Yoder, Cytoplasmic dynein light intermediate chain is required for discrete aspects of mitosis in Caenorhabditis elegans. 2001, Pubmed
Zhang, Dynein light intermediate chain in Aspergillus nidulans is essential for the interaction between heavy and intermediate chains. 2009, Pubmed
