XB-ART-49532
BMC Biol
2014 May 29;12:40. doi: 10.1186/1741-7007-12-40.
Show Gene links
Show Anatomy links
Six1 is a key regulator of the developmental and evolutionary architecture of sensory neurons in craniates.
???displayArticle.abstract???
BACKGROUND: Various senses and sensory nerve architectures of animals have evolved during adaptation to exploit diverse environments. In craniates, the trunk sensory system has evolved from simple mechanosensory neurons inside the spinal cord (intramedullary), called Rohon-Beard (RB) cells, to multimodal sensory neurons of dorsal root ganglia (DRG) outside the spinal cord (extramedullary). The fish and amphibian trunk sensory systems switch from RB cells to DRG during development, while amniotes rely exclusively on the DRG system. The mechanisms underlying the ontogenic switching and its link to phylogenetic transition remain unknown. RESULTS: In Xenopus, Six1 overexpression promoted precocious apoptosis of RB cells and emergence of extramedullary sensory neurons, whereas Six1 knockdown delayed the reduction in RB cell number. Genetic ablation of Six1 and Six4 in mice led to the appearance of intramedullary sensory neuron-like cells as a result of medial migration of neural crest cells into the spinal cord and production of immature DRG neurons and fused DRG. Restoration of SIX1 expression in the neural crest-linage partially rescued the phenotype, indicating the cell autonomous requirements of SIX1 for normal extramedullary sensory neurogenesis. Mouse Six1 enhancer that mediates the expression in DRG neurons activated transcription in Xenopus RB cells earlier than endogenous six1 expression, suggesting earlier onset of mouse SIX1 expression than Xenopus during sensory development. CONCLUSIONS: The results indicated the critical role of Six1 in transition of RB cells to DRG neurons during Xenopus development and establishment of exclusive DRG system of mice. The study provided evidence that early appearance of SIX1 expression, which correlated with mouse Six1 enhancer, is essential for the formation of DRG-dominant system in mice, suggesting that heterochronic changes in Six1 enhancer sequence play an important role in alteration of trunk sensory architecture and contribute to the evolution of the trunk sensory system.
???displayArticle.pubmedLink??? 24885223
???displayArticle.pmcLink??? PMC4084797
???displayArticle.link??? BMC Biol
Species referenced: Xenopus laevis
Genes referenced: ctrl ctsl drg1 egr2 isl1 kcna1 mmut npat nrp1 nrp2 ntrk3 runx1 runx3 six1 six4 slc12a3 sox10 tcf3 tlx3
???attribute.lit??? ???displayArticles.show???
|
|
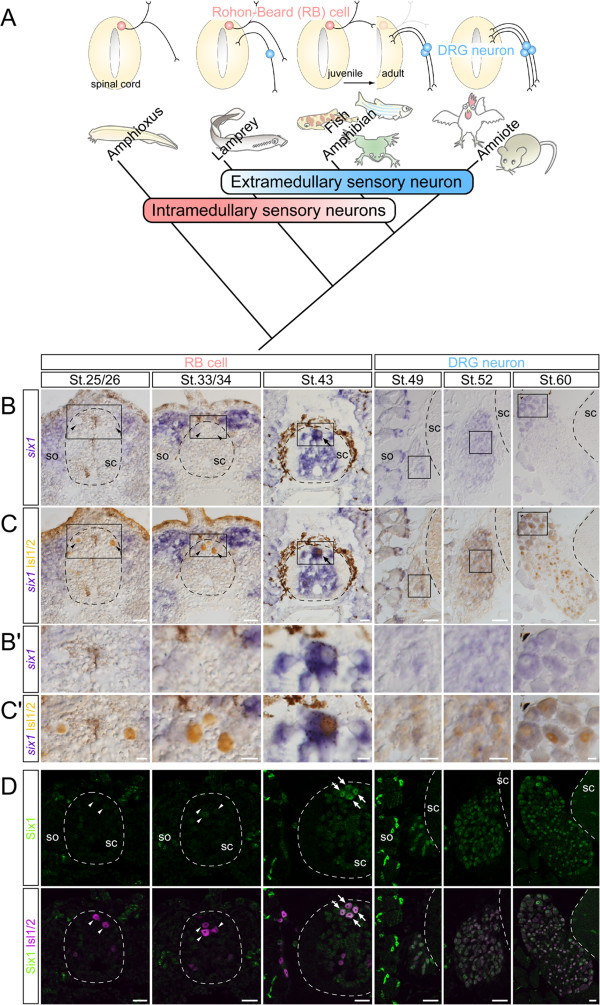
Figure 1. Expression of Xenopus Six1 appears during transition from Rohon-Beard cells to dorsal root ganglia. (A) Cladogram showing the succession of primary sensory neurons of chordates in the trunk. Intramedullary primary sensory neurons, called Rohon-Beard (RB) cells, dorsal cells, Retzius bipolar cells or DRiii cells (pink), are recognized in various species [5,6] - including amphioxus [13]; lampreys: Lampetra planeri[14], Lampetra japonica[15]; fish: Lepisosteus osseus[1], Raja (Dipturus) batis[16], Scyliorhinus torazame[17], Danio rerio[18]; and amphibian: Ambystoma punctatum[3], Xenopus laevis[4], Rana pipiens[19], Rana catesbeiana[20], Ceratophrys ornata[21], Eleutherodactylus coqui[22] - but not in amniotic vertebrates [6,7]. Craniates have extramedullary sensory neurons (blue) that are derived from neural crest cells and form dorsal root ganglia (DRG). (B-D) Distribution of Six1 mRNA and protein in the trunk region of Xenopus embryos (dorsal side: top of transverse sections). Developmental stages are indicated at top line. Arrowheads: Six1-negative RB cells; arrows: Six1-positive RB cells. (B, C)In situ hybridization of six1 (purple) is followed by immunostaining of Isl1/2 (orange), marking RB cells and DRG neurons. (Bâ, Câ) Magnified views of the areas indicated by the rectangles in B and C. (D) Detection of Six1 (green) and Isl1/2 (magenta) by immunofluorescence in sections adjacent or alternate to those in B and C. Dashed lines demarcate the position of the spinal cord. sc, spinal cord; so, somite. Scale bars: 25 μm (B-D) and 10 μm (Bâ, Câ). |
|
|
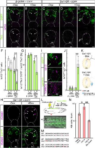
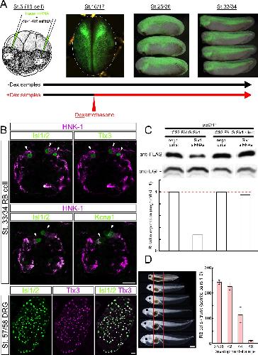
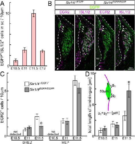
Figure 2. Six1 mediates the developmental transition of trunk sensory neurons during Xenopus development. (A-K) Earlier expression of Six1 reduces the number of Rohon-Beard (RB) cells and promotes differentiation of extramedullary sensory neurons in Xenopus.(A-E) The combinations of injected mRNAs and treatment with dexamethasone (Dex) are indicated at the top. Arrowheads: enhanced GFP (EGFP)-positive RB cells, which are marked with both Isl1/2 (magenta) and Tlx3 (green) in the spinal cord (sc) at St. 25/26 (A-D). Arrows: EGFP-, Isl1/2- and Tlx3-triple-positive cells outside sc at St. 33/34 (E). (F) Quantification of RB cells and (G) percentage of EGFP-positive RB cells in 250 μm of the thoracic level at St. 25/26. White bars: total number of RB cells, green bars: EGFP-positive cells. (H) EGFP- and cleaved CASP3 (cCasp3)-double-positive cells (arrowheads) are noted in Six1-GR + Dex. (I) In Six1-GR + Dex embryos, Isl1/2- and EGFP-double positive cells (arrow) are located outside sc. Laminin (green): sc outline, TOPRO3 (magenta): nuclei. (J) Quantification of Isl1/2- and Tlx3-double positive cells outside sc. White bars: total number of cells, green bars: EGFP-positive cells. (K) Schematic representation of the results. Activation of Six1 reduced the number of RB cells (pink) in sc and enhanced the differentiation of DRG neuron-like cells (blue) outside sc. (L-N) siRNA mediated knockdown of Six1 increased the number of RB cells. (L) Top: schematic representation of electroporation of Xenopus embryo. Bottom: merged picture of epifluorescence and bright field in obliquely dorsal view of the trunk at St. 45. Fluorescein isothiocyanate-labeled control small interfering RNA (siRNA) persists in the dorsal sc. (M) si1, si2 and si3: siRNA targeted sequences in six1; mut: three silent mutations, each corresponding to siRNA targeted regions in mutated six1. (N) Number of Isl1/2-positive RB cells in the trunk (level in somite (so) pairs 1 to 9) at St. 45/46. Data are mean ± standard error of the mean. *p <0.01; **p<0.001. Dashed lines demarcate the position of sc and notochord (nc). Scale bars: 100 μm (L) and 25 μm (A-K,M,N). |
|
|
Figure 3. SIX1 is crucial during mouse dorsal root ganglia development. (A-D) Immunofluorescence of SIX1 (green), neuronal marker ISL1/2 (magenta) and glial marker SOX10 (magenta) in dorsal root ganglia (DRG) of embryonic day (E) 11.5 Six1/4+/EGFP embryos, in which the Six1-locus directs the expression of enhanced GFP (EGFP; green). (E-P) Abnormalities in Six1/4EGFP/EGFP DRG. (E,F) Arrowheads: ISL1/2 (green)- and SOX10 (magenta)-double-positive cells; arrows: ventrally located ISL1/2-positive cells (F), which were never observed in Six1/4+/EGFP at E11.5 (E). (G,H) Coronal sections of lumbar region at E14.0 (top: rostral side). DRG are fused over several segments in Six1/4EGFP/EGFP embryos (square bracket in H), but segmented in Six1/4+/EGFP (arrows in G). (I-P) Transverse sections of dorsal spinal cords (sc) at E11.5. Arrowheads: intramedullary EGFP (green)-, ISL1/2 (magenta)- and NTRK3 (magenta)-triple-positive cells only in Six1/4EGFP/EGFP; arrows: EGFP-positive afferents at the dorsal root entry zone. Dashed lines demarcate the position of ectoderm and sc. Scale bars: 200 μm (G,H) and 50 μm (A-F,I-P). |
|
|
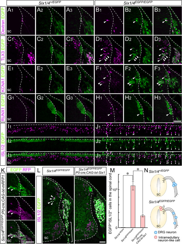
Figure 4. Appearance of intramedullary sensory neuron-like cells in Six1/4EGFP/EGFP mice. (A-H) Magenta represents rhodamine-dextran injected outside the spinal cord (sc) (A,B), TLX3 (C,D), KCNA1 (E,F), RUNX1 (G,H) and (I,J) ISL1/2, which are detected in intramedullary enhanced GFP (EGFP)-positive cells (green) in Six1/4EGFP/EGFP spinal cord. Arrowheads: double-positive cells. (K) Intramedullary EGFP-positive cells (green) are labeled with neural crest cell (NCC) lineage-specific fluorescence of monomeric RFP (magenta). (L) EGFP (green)- and ISL1/2 (magenta)-double-positive intramedullary cells disappear with NCC-specific restoration of SIX1. (M) Number of EGFP- and ISL1/2-double-positive cells in the spinal cord at the level of somite 21 to 26. (N) Schematic representation of dorsal root ganglion (DRG) neurons (blue) and intramedullary neuron-like cells (pink) in Six1/4+/EGFP and Six1/4EGFP/EGFP. A-F and I-L are on embryonic day (E)11.5; G and H are on E 12 . A-H, K and L are transverse sections (top: dorsal side); I and J are coronal sections (top: lateral side). Data are mean ± standard error of the mean. *p <0.001. Dashed lines demarcate the position of ectoderm and sc. Scale bars: 50 μm. |
|
|
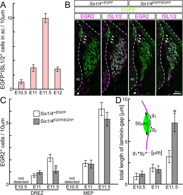
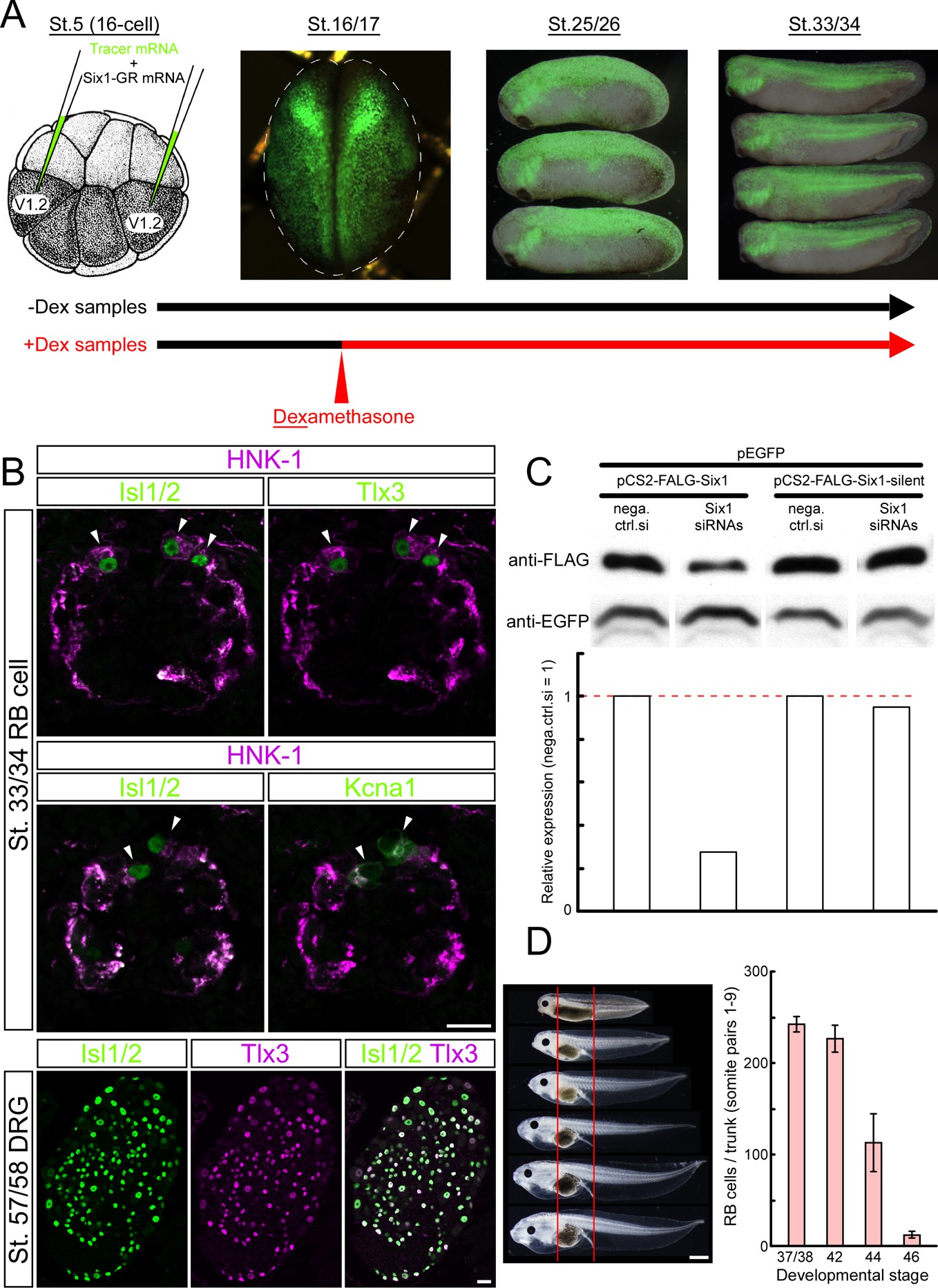
Figure 5. Appearance of intramedullary sensory neuron-like cells in Six1/4EGFP/EGFP mice precedes disorganization of the dorsal root entry zone. (A) Number of enhanced GFP (EGFP)- and ISL1/2-double-positive cells in 10 μm sections of embryonic day (E) 10.5 to 12 Six1/4EGFP/EGFP thoracolumbar spinal cord. (B) EGR2-positive cells (magenta) at the dorsal root entry zone (DREZ) (arrowheads) and at the motor exit point (MEP) (arrows) do not overlap with EGFP (green) and show comparable distribution in E11.5 embryos of Six1/4+/EGFP and Six1/4EGFP/EGFP. ISL1/2 (magenta) marks dorsal root ganglion neurons. (C) Number of EGR2-positive cells in 10 μm sections of E10.5 to E11.5 at the DREZ and MEP of Six1/4+/EGFP and Six1/4EGFP/EGFP. (D) Total length of laminin gaps in 50-μm length of basal lamina covering the primordium of the dorsal funiculus. In all measurements, at least five sections from three embryos were used per genotype. Data are mean ± standard error of the mean. *p <0.005. Dashed lines demarcate the position of ectoderm and spinal cord (sc). Scale bar: 50 μm. |
|
|
Figure 6. Medial migration of intramedullary sensory neuron-like cells in Six1/4EGFP/EGFP mice. (A-H) Abnormalities in the Six1/4EGFP/EGFP dorsal root entry zone (DREZ). (B-D) and (F-H) show close-up of the DREZ (indicated with rectangles) in Six1/4+/EGFP(A) and Six1/4EGFP/EGFP(E). ISL1/2 (magenta/green)- and enhanced GFP (EGFP; green)-double positive cells (arrowheads) are located across the basal lamina, which is demarcated by the immunofluorescence signal of laminin (magenta). The position of nuclei is visualized with DAPI (green). (I) Time-lapse imaging of EGFP-positive cells on the slice culture of embryonic day 11 Six1/4EGFP/EGFP lumbar region. Top line shows elapsed time of observation. See also Additional file 5. Dashed lines demarcate the position of the spinal cord (sc). Scale bars: 25 μm (A,E,I) and 10 μm (B-D,F-H). |
|
|
Figure 7. Mouse Six1 enhancer for dorsal root ganglion neurons directs expression in Rohon-Beard cells earlier than Xenopus enhancer. (A)Xenopus enhancer directed the expression of enhanced GFP (EGFP; green) in Rohon-Beard (RB) cells (magenta, labeled by Isl1/2) not at Stages (St.) 25/26, but at St. 41/42, and in dorsal root ganglion (DRG) neurons at St. 49. (B) Mouse enhancer directed expression of EGFP in RB cells at St. 25/26 and 41/42, and in DRG neurons at St. 49. For A and B, bar graphs show the percentage of EGFP-positive RB cells in 250 μm of the thoracic level. Data are mean ± standard error of the mean. Arrowheads: EGFP- and Isl1/2-double-positive RB cells; dashed lines demarcate the position of the spinal cord (sc); so, somite; drg, dorsal root ganglia. Scale bars: 25 μm. (C) Schematic representation of timing of Six1 expression in Xenopus and mouse. Xenopus six1 enhancer for sensory neurons (xSix1-8) directs the expression of Six1 (red arrow) to alter the sensory system from RB cells (pink line) to DRG neurons (blue line). In mouse, Six1 enhancer (mSix1-8) mediates SIX1 expression earlier during trunk sensory development. This altered timing of SIX1 expression inhibits the development of intramedullary sensory cells and promotes DRG neurogenesis. |
|
|
Additional file 1: Absence of six gene expression in the dorsal neural tube of Xenopus embryo during early development. (A,B) six1, (C,D) six4 (AF276994) and (E,F) six4 (AF276995) mRNAs are not detected by whole-mount in situ hybridization (purple staining) in the dorsal neural tube of Xenopus embryos at St. 16/17 (A,C,E) and 25/26 (B,D,F). Left: rostral side. Scale bars: 0.5 mm. (TIFF 7 MB) |
|
|
Additional file 2: Gain- and loss-of-function of Six1 affects primary sensory development. (A) Schematic representation of GR-mediated activation of Six1. (B) Immunofluorescence of Tlx3 and Kcna1 in Xenopus primary sensory neurons. The nuclei and cytoplasm of Xenopus RB cells (arrowheads) are labeled with anti-Isl1/2 (green) and HNK-1 (magenta), respectively. Tlx3 (green) and Kcna1 (green) are also detected in the nuclei and the cell membrane/cytoplasm of these cells, respectively. DRG neurons are positive for both Isl1/2 (green) and Tlx3 (magenta). Scale bars: 25 μm. (C) Verification of the knockdown efficacy of a mixture of Six1 siRNAs and the resistance of mutated Six1 to Six1 siRNAs. Plasmids containing the FLAG-tagged Six1 (pCS2-FLAG-Six1) or the mutated Six1 (pCS2-FLAG-Six1-silent, Figure 2M) are transfected into HEK293 cell line with negative control siRNA (nega.ctrl.si) or a mixture of Six1 siRNAs (Six1 siRNAs). The expression plasmid for EGFP (pEGFP) is co-transfected to monitor the efficiency of transfection. Protein levels are determined by western blotting using anti-FLAG and anti-EGFP antibodies. The signal intensity is analyzed densitometrically and displayed in bar graph, normalized to EGFP level and expressed relative to that of negative control siRNA. Note that Six1 siRNAs show efficient protein knockdown, which is abolished by mutations in the siRNA target sequences. (D) Reduction of RB cell number in the trunk region. Xenopus development is associated with a fall in the total number of RB cells located in the entire spinal cord, starting at St. 46 [9]. To analyze the phenotypes in electropolated area, the number of RB cells in the spinal cord at the level of somites 1 through 9 (between two red lines) is re-evaluated and displayed in bar graph (n = 5 for each stage, data are mean ± standard error of the mean). Cell numbers started to decrease earlier than that of whole spinal cord. Scale bar: 1 mm. (TIFF 7 MB) |
|
|
Additional file 3: Both SIX1 and SIX4 are expressed in DRG. (A) Specificities of anti-SIX1 and anti-SIX4 antibodies are validated by using Six1 or Six4 single homozygous knockout mice, Six1 -/- or Six4 -/- . To evaluate the specificities of the antibodies, the trigeminal ganglia (Vg) are subjected to immunofluorescence staining, in which both SIX1 and SIX4 are expressed during the development [48]. The rat polyclonal antibody against mouse SIX1 [48] detects SIX1 protein in Six4 -/- embryo (denoted as Six4 LacZ/LacZ ) [50], but not in Six1 -/- embryo (denoted as Six1 EGFP/EGFP ) [41]. The guinea pig polyclonal antibody against mouse SIX4 [39] recognizes SIX4 in Six1 EGFP/EGFP embryo, but none in Six4 LacZ/LacZ . These results show lack of cross-reactivity of anti-SIX1 and anti-SIX4 antibodies with SIX4 and SIX1, respectively. Bottom line shows merged images; SIX1 and SIX4 in wild type, EGFP expressed from Six1 knockout alleles and SIX4 in Six1 EGFP/EGFP , SIX1 and β-galactosidase expressed from Six4 knockout alleles in Six4 LacZ/LacZ . Scale bars: 50 μm. (B) Similar distribution of SIX1 and SIX4 in developing mouse DRG. In E11.5 mouse embryo, the majority of SIX1-positive-cells in DRG (green) are labeled with SIX4 immunofluorescence (magenta), as shown in the merged panel. The relative intensities of immunofluorescent signals for SIX1 and SIX4 vary among DRG neurons. Dashed lines demarcate the position of the ectoderm and spinal cord (sc). Scale bar: 50 μm. (TIFF 6 MB) |
|
|
Additional file 4: Intramedullary EGFP-positive cells in Six1/4 EGFP/EGFP mice are positive for RUNX1, RUNX3 cleaved CASP3 and NRP1. (A) The majority of intramedullary EGFP-positive cells in Six1/4 EGFP/EGFP embryos (green in spinal cord (sc)) are positive for RUNX1 (magenta) and RUNX3 (magenta), as pointed out with arrowheads. Top line shows embryonic days of embryos. RUNX3 is detected at E11, one day earlier than that of RUNX1. (B) A substantial number of cleaved CASP3 (cCasp3)-positive cells (magenta) are observed in the spinal cords of Six1/4 EGFP/EGFP at E12 and these cells are also positive for EGFP (green, arrowheads), whereas no such cells are observed in the Six1/4 +/EGFP spinal cord. (C) The majority of intramedullary EGFP-positive cells in Six1/4 EGFP/EGFP embryos (green in sc) are positive for NRP1 (magenta), but not for NRP2 (magenta), as indicated by arrowheads. Dashed lines demarcate the position of the ectoderm and sc. Scale bars: 50 μm. (TIFF 7 MB) |
|
|
Additional file 6: Number but not length of individual laminin gaps is increased in Six1/4 EGFP/EGFP DREZ. (A) Number and (B) length of individual laminin gaps in 50 μm length of basal lamina covering the primordium of the dorsal funiculus. For all measurements, at least five sections from three embryos were used per genotype. Data are mean ± standard error of the mean. *p <0.005. (TIFF 5 MB) |
References [+] :
Ando,
Slc12a2 is a direct target of two closely related homeobox proteins, Six1 and Six4.
2005, Pubmed
Ando, Slc12a2 is a direct target of two closely related homeobox proteins, Six1 and Six4. 2005, Pubmed
Bernhardt, Identification of spinal neurons in the embryonic and larval zebrafish. 1990, Pubmed
Bricaud, The transcription factor six1 inhibits neuronal and promotes hair cell fate in the developing zebrafish (Danio rerio) inner ear. 2006, Pubmed
Bricaud, Balancing cell numbers during organogenesis: Six1a differentially affects neurons and sensory hair cells in the inner ear. 2011, Pubmed
Brugmann, Six1 promotes a placodal fate within the lateral neurogenic ectoderm by functioning as both a transcriptional activator and repressor. 2004, Pubmed , Xenbase
Carroll, Evo-devo and an expanding evolutionary synthesis: a genetic theory of morphological evolution. 2008, Pubmed
Chen, Runx1 determines nociceptive sensory neuron phenotype and is required for thermal and neuropathic pain. 2006, Pubmed
Cornell, Delta/Notch signaling promotes formation of zebrafish neural crest by repressing Neurogenin 1 function. 2002, Pubmed
Cornell, Delta signaling mediates segregation of neural crest and spinal sensory neurons from zebrafish lateral neural plate. 2000, Pubmed
Coulpier, CNS/PNS boundary transgression by central glia in the absence of Schwann cells or Krox20/Egr2 function. 2010, Pubmed
Davidson, Neural tube closure in Xenopus laevis involves medial migration, directed protrusive activity, cell intercalation and convergent extension. 1999, Pubmed , Xenbase
Donoghue, The origin and evolution of the neural crest. 2008, Pubmed
Eichler, Rohon-Beard cells in frog development: a study of temporal and spatial changes in a transient cell population. 1981, Pubmed
Forehand, Spinal cord development in anuran larvae: I. Primary and secondary neurons. 1982, Pubmed
Freitas, Hoxd13 contribution to the evolution of vertebrate appendages. 2012, Pubmed
Fritzsch, Cranial and spinal nerve organization in amphioxus and lampreys: evidence for an ancestral craniate pattern. 1993, Pubmed
Gammill, Guidance of trunk neural crest migration requires neuropilin 2/semaphorin 3F signaling. 2006, Pubmed
Gammill, Division of labor during trunk neural crest development. 2010, Pubmed
Golding, Border controls at the mammalian spinal cord: late-surviving neural crest boundary cap cells at dorsal root entry sites may regulate sensory afferent ingrowth and entry zone morphogenesis. 1997, Pubmed
Hartenstein, Early pattern of neuronal differentiation in the Xenopus embryonic brainstem and spinal cord. 1993, Pubmed , Xenbase
Heathcote, A nonrandom interneuronal pattern in the developing frog spinal cord. 1993, Pubmed , Xenbase
HUGHES, The development of the primary sensory system in Xenopus laevis (Daudin). 1957, Pubmed , Xenbase
Ikeda, Six1 is essential for early neurogenesis in the development of olfactory epithelium. 2007, Pubmed
Ikeda, Six1 is indispensable for production of functional progenitor cells during olfactory epithelial development. 2010, Pubmed
Inoue, Developmental regulation of islet-1 mRNA expression during neuronal differentiation in embryonic zebrafish. 1994, Pubmed
Ito, SIX1 mutation associated with enlargement of the vestibular aqueduct in a patient with branchio-oto syndrome. 2006, Pubmed
Jacobson, Rohon-Beard neuron origin from blastomeres of the 16-cell frog embryo. 1981, Pubmed , Xenbase
Kanungo, Cyclin-dependent kinase 5 influences Rohon-Beard neuron survival in zebrafish. 2006, Pubmed
Kawasaki, Requirement of neuropilin 1-mediated Sema3A signals in patterning of the sympathetic nervous system. 2002, Pubmed
Klymkowsky, Mechanisms driving neural crest induction and migration in the zebrafish and Xenopus laevis. 2010, Pubmed , Xenbase
Kobayashi, Six1 and Six4 are essential for Gdnf expression in the metanephric mesenchyme and ureteric bud formation, while Six1 deficiency alone causes mesonephric-tubule defects. 2007, Pubmed
Kochhar, SIX1 mutation screening in 247 branchio-oto-renal syndrome families: a recurrent missense mutation associated with BOR. 2008, Pubmed
Koestner, Semaphorin and neuropilin expression during early morphogenesis of Xenopus laevis. 2008, Pubmed , Xenbase
Kollros, Growth and death of rohon-Beard cells in Rana pipiens and Ceratophrys ornata. 1997, Pubmed , Xenbase
Kolm, Efficient hormone-inducible protein function in Xenopus laevis. 1995, Pubmed , Xenbase
Konishi, Six1 and Six4 promote survival of sensory neurons during early trigeminal gangliogenesis. 2006, Pubmed
Korzh, Zebrafish primary neurons initiate expression of the LIM homeodomain protein Isl-1 at the end of gastrulation. 1993, Pubmed
Koshiba-Takeuchi, Reptilian heart development and the molecular basis of cardiac chamber evolution. 2009, Pubmed
Kozmik, Pax-Six-Eya-Dach network during amphioxus development: conservation in vitro but context specificity in vivo. 2007, Pubmed
Kuriyama, Molecular analysis of neural crest migration. 2008, Pubmed , Xenbase
Kuwada, Development of spinal neurons and tracts in the zebrafish embryo. 1990, Pubmed
Laclef, Thymus, kidney and craniofacial abnormalities in Six 1 deficient mice. 2003, Pubmed
Lamborghini, Rohon-beard cells and other large neurons in Xenopus embryos originate during gastrulation. 1980, Pubmed , Xenbase
Lamborghini, Disappearance of Rohon-Beard neurons from the spinal cord of larval Xenopus laevis. 1987, Pubmed , Xenbase
Maro, Neural crest boundary cap cells constitute a source of neuronal and glial cells of the PNS. 2004, Pubmed
Metcalfe, Primary neurons that express the L2/HNK-1 carbohydrate during early development in the zebrafish. 1990, Pubmed
Mu, Neurotrophin receptor genes are expressed in distinct patterns in developing dorsal root ganglia. 1993, Pubmed
Müller, The bHLH factor Olig3 coordinates the specification of dorsal neurons in the spinal cord. 2005, Pubmed
Nakao, Development of the spinal nerves in the lamprey: I. Rohon-Beard cells and interneurons. 1987, Pubmed
Niederländer, Late emigrating neural crest cells migrate specifically to the exit points of cranial branchiomotor nerves. 1996, Pubmed
Ogino, Convergence of a head-field selector Otx2 and Notch signaling: a mechanism for lens specification. 2008, Pubmed , Xenbase
Ozaki, Initial trajectories of sensory axons toward laminar targets in the developing mouse spinal cord. 1997, Pubmed
Ozaki, Six4, a putative myogenin gene regulator, is not essential for mouse embryonal development. 2001, Pubmed
Ozaki, Six1 controls patterning of the mouse otic vesicle. 2004, Pubmed
Park, Xaml1/Runx1 is required for the specification of Rohon-Beard sensory neurons in Xenopus. 2012, Pubmed , Xenbase
Park, Expression analysis of Runx3 and other Runx family members during Xenopus development. 2010, Pubmed , Xenbase
Patterson, Hox11-family genes XHox11 and XHox11L2 in xenopus: XHox11L2 expression is restricted to a subset of the primary sensory neurons. 1999, Pubmed , Xenbase
Ribera, Zebrafish touch-insensitive mutants reveal an essential role for the developmental regulation of sodium current. 1998, Pubmed
Ribera, Primary sensory neurons express a Shaker-like potassium channel gene. 1993, Pubmed , Xenbase
Roffers-Agarwal, Neuropilin receptors guide distinct phases of sensory and motor neuronal segmentation. 2009, Pubmed
Rossi, Rohon-Beard sensory neurons are induced by BMP4 expressing non-neural ectoderm in Xenopus laevis. 2008, Pubmed , Xenbase
Rossi, Transcriptional control of Rohon-Beard sensory neuron development at the neural plate border. 2009, Pubmed
Ruf, SIX1 mutations cause branchio-oto-renal syndrome by disruption of EYA1-SIX1-DNA complexes. 2004, Pubmed
Sato, Regulation of Six1 expression by evolutionarily conserved enhancers in tetrapods. 2012, Pubmed
Schlosser, Evolution of nerve development in frogs. II. Modified development of the peripheral nervous system in the direct-developing frog Eleutherodactylus coqui (Leptodactylidae). 1997, Pubmed , Xenbase
Schlosser, Eya1 and Six1 promote neurogenesis in the cranial placodes in a SoxB1-dependent fashion. 2008, Pubmed , Xenbase
Schneider-Maunoury, Disruption of Krox-20 results in alteration of rhombomeres 3 and 5 in the developing hindbrain. 1993, Pubmed
Sharma, LIM homeodomain factors Lhx3 and Lhx4 assign subtype identities for motor neurons. 1998, Pubmed
Shim, Cis-regulatory control of corticospinal system development and evolution. 2012, Pubmed
Suzuki, MID1 and MID2 are required for Xenopus neural tube closure through the regulation of microtubule organization. 2010, Pubmed , Xenbase
Suzuki, Expression of Six1 and Six4 in mouse taste buds. 2010, Pubmed
Tanaka, Dpysl2 (CRMP2) and Dpysl3 (CRMP4) phosphorylation by Cdk5 and DYRK2 is required for proper positioning of Rohon-Beard neurons and neural crest cells during neurulation in zebrafish. 2012, Pubmed
Theveneau, Neural crest delamination and migration: from epithelium-to-mesenchyme transition to collective cell migration. 2012, Pubmed , Xenbase
Vermeren, Integrity of developing spinal motor columns is regulated by neural crest derivatives at motor exit points. 2003, Pubmed
WHITING, Nervous structure of the spinal cord of the young larval brook-lamprey. 1948, Pubmed
Williams, Programmed cell death in zebrafish rohon beard neurons is influenced by TrkC1/NT-3 signaling. 2000, Pubmed , Xenbase
Yamauchi, A novel transgenic technique that allows specific marking of the neural crest cell lineage in mice. 1999, Pubmed
Zheng, The role of Six1 in mammalian auditory system development. 2003, Pubmed
Zou, Patterning of the third pharyngeal pouch into thymus/parathyroid by Six and Eya1. 2006, Pubmed
Zou, Eya1 and Six1 are essential for early steps of sensory neurogenesis in mammalian cranial placodes. 2004, Pubmed
