XB-ART-49479
J Cell Biol
2014 Oct 13;2071:41-57. doi: 10.1083/jcb.201406037.
Show Gene links
Show Anatomy links
The calcium-dependent ribonuclease XendoU promotes ER network formation through local RNA degradation.
Schwarz DS, Blower MD.
???displayArticle.abstract???
How cells shape and remodel organelles in response to cellular signals is a poorly understood process. Using Xenopus laevis egg extract, we found that increases in cytosolic calcium lead to the activation of an endogenous ribonuclease, XendoU. A fraction of XendoU localizes to the endoplasmic reticulum (ER) and is required for nuclear envelope assembly and ER network formation in a catalysis-dependent manner. Using a purified vesicle fusion assay, we show that XendoU functions on the surface of ER membranes to promote RNA cleavage and ribonucleoprotein (RNP) removal. Additionally, RNA removal from the surface of vesicles by RNase treatment leads to increased ER network formation. Using human tissue culture cells, we found that hEndoU localizes to the ER, where it promotes the formation of ER tubules in a catalysis-dependent manner. Together, these results demonstrate that calcium-activated removal of RNA from membranes by XendoU promotes and refines ER remodeling and the formation of tubular ER.
???displayArticle.pubmedLink??? 25287301
???displayArticle.pmcLink??? PMC4195833
???displayArticle.link??? J Cell Biol
Species referenced: Xenopus laevis
Genes referenced: dync1i1 dync1i2 endou endoul ktn1 rnf112 rpl7a rps6 ssr1
???displayArticle.antibodies??? Dync1i1 Ab1 Endou Ab1 Ktn1 Ab1 Rpl7a Ab1 Rps6 Ab2 Ssr1 Ab1 Tuba4b Ab2
???attribute.lit??? ???displayArticles.show???
|
|
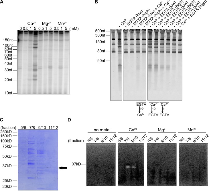
Figure 1. A calcium-dependent nuclease activity in X. laevis egg extract. (A) CaCl2, MgCl2, or MnCl2 were added to extract at increasing concentrations for 60 min. RNA was isolated from extract, 5â² end-labeled, and run on a denaturing acrylamide gel. (B) Total RNA was isolated from reactions supplemented with no metal, CaCl2, EGTA alone, or EGTA and CaCl2 in the same reaction. RNAs were run on denaturing acrylamide gels and stained with SYBR Green II. (C) Precleared egg extract was run over a Heparin HiTrap affinity column, and flow-through was collected. CaCl2 was added to the flow-through and run over a Heparin HiTrap column preequilibrated with CaCl2. Proteins were eluted with a salt gradient from 0.1 M to 1 M KCl. Peak proteinâcontaining fractions were pooled and run on a 10% SDS-PAGE gel and Coomassie stained. A band running just under 37 kD in fractions 7 + 8 and 9 + 10 (arrow) was submitted for mass spec analysis and identified XendoU as the putative nuclease. (D) Peak protein fractions from C were run on 10% SDS-PAGE gels containing 32P-labeled RNA in the resolving portion of the gel. Gels were soaked in buffer to remove SDS and renature proteins, then soaked in buffer containing 1 mM of CaCl2, MgCl2, MnCl2, or no metal overnight at 4°C and imaged by PhosphorImager. |
|
|
Figure 2. XendoU is required for calcium-mediated RNA degradation in vitro. (A) Recombinant wild-type XendoU was incubated with increasing concentrations of CaCl2, MgCl2, MnCl2, and total RNA from egg extract. RNA was visualized on a denaturing acrylamide gel stained with SYBR Green II. (B) Recombinant H162A and K224A were incubated with metal and RNA and visualized as in A. A very faint band (arrow) appears in the presence of calcium and K224A. (C) XendoU or mock-depleted (IgG) cytosol was incubated with 1 mM CaCl2. Recombinant wild-type XendoU (rXU) was added to XendoU-depleted, mock-depleted (IgG), or undepleted cytosol and analyzed as in A. (D) Western blot of XendoU demonstrating the antibody-mediated depletion in CSF extract as compared with undepleted (CSF) or mock-depleted (IgG) extracts. (E) Cytosol or cytosol mixed with light membranes were incubated with increasing concentrations of CaCl2, and RNA was visualized as in A. |
|
|
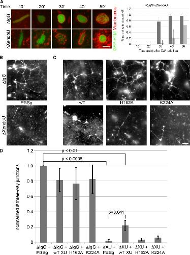
Figure 3. XendoU plays a role in nuclear envelope formation and proper ER morphology. (A) Demembranated X. laevis sperm nuclei were incubated in mock-depleted (IgG) or XendoU-depleted CSF in the presence of GFP-Histone H1 and Vybrant DiI membrane dye. 10â15 random fields were taken from live images every 10 min and the percent nuclei with closed nuclear envelopes was counted. n = 3. (B) IgG mock-depleted (top) or XendoU-depleted (bottom) CSF was incubated at room temperature in the presence of 1 mM CaCl2 and 1à PBS + 15% glycerol (PBSg, protein storage buffer) for 60 min followed by staining of membranes by octadecyl rhodamine and imaged live. (C) Mock-depleted (top) or XendoU-depleted (bottom) extracts were incubated with recombinant proteins (wild-type [left], H162A [middle], or K224A [right]) on ice for 30 min followed by addition of 1 mM CaCl2 and incubated for 60 min at room temperature. Membranes were stained and imaged as above. (D) 10â12 randomly selected fields were taken for each condition in B and C in three separate egg extracts. Three-way junctions between ER tubules were counted for each field to assess network formation. Statistical comparison of IgG + PBSg to experimental samples was performed using a one-sample t test. Comparison of XendoU-depleted to rescued extract was performed using an unpaired Studentâs t test. Error bars indicate SD. Bars, 10 µm. |
|
|
Figure 4. A subpopulation of XendoU localizes to ER membranes. (A) Cytosol (cyt) and light membrane (lm) preps (â¼20Ã) were isolated as described in the Materials and methods. Western blots were performed on each fraction for α-tubulin, TRAPα, and XendoU. (B) ER networks were formed in flow cells and fixed with paraformaldehyde and glutaraldehyde. Immunofluorescence for XendoU was performed with αXendoU antibody and α-rabbit Cy3 secondary antibody (red). Alexa fluor 488 Concanavalin A (conA) was added in with secondary antibodies to detect glycoproteins and the ER (green). The boxed region is magnified 5à in the lower panels. Bars: (top) 10 µm; (bottom) 2 µm. (C) Light membranes (lm) were washed in buffers containing 200 mM (wlm 200) or 500 mM (wlm 500) KCl. Membranes were washed twice and resuspended in the same original volume. RNA was isolated from each membrane prep (prep A and B), run on denaturing acrylamide gels, and stained with SYBR Green II. (D) Western blots for XendoU, dynein, ribosomal protein S6 (Rib S6), ribosomal protein L7a (Rib L7a), and TRAPα were performed on light membranes (lm) and membranes washed in 200 mM KCl (wlm 200) or 500 mM KCl (wlm 500). TRAPα serves as a loading and wash control. |
|
|
Figure 5. XendoU plays a role in vesicle fusion and controls local RNA degradation on membranes. (A) Light membranes were washed one time in buffer containing 200 mM KCl (wlm 200) and incubated in the absence of ATP and GTP (no fusion) or in the presence of ATP and GTP (vesicle fusion). Alternatively, wlms were incubated for 30 min at RT with 5 µM control (IgG) or XendoU antibody followed by the addition of ATP and GTP. Aliquots were mixed with octadecyl rhodamine at 15 min, incubated for an additional 15 min at RT, and imaged live. Representative images of each condition are shown. (B) RNA was isolated from membrane pellets from the end points of reactions containing IgG or XendoU antibodies in A, 5′ end-labeled with [32P-γ]ATP as described, and run on a denaturing gel. (C) Membranes were pelleted from standard vesicle fusion reactions (+ATP +GTP) or control reactions (−ATP –GTP), and RNA was isolated from the supernatant, run on a denaturing gel, and imaged with SYBR Green II. (D) Western blots of XendoU, ribosomal protein S6 (RibS6), ribosomal protein L7a (RibL7a), dynein, and TRAPα on membranes after vesicle fusion (+ATP +GTP) or in the absence of fusion (−ATP −GTP) in the presence of IgG or XendoU antibody. (E) Wlms were mock-treated or RNaseA treated (0.01 ng/µl, 0.1 ng/µl, or 1 ng/µl), then washed once more, and RNA was isolated and imaged as in C. (F) RNaseA-treated vesicles from E were incubated and imaged as in A at 20 min and 50 min after addition of ATP and GTP. Bars, 10 µm. |
|
|
Figure 6. Human EndoU localizes to the ER and controls ER morphology. (A) Schematic of the structures of XendoU, human EndoU2, and EndoU-short. The locations of conserved catalytic residues and putative signal sequence/transmembrane domains are indicated. Residue 112 in XendoU is where the homology between the X. laevis and human proteins begins; the N termini are relatively unconserved. (B) Quantitative RT-PCR showing effective knockdown of EndoU with esiRNAs directed against the coding region and 3′ UTR. (C) HeLa cells were cotransfected with EndoU2-GFP and mCherry-Sec61β, and analyzed by fluorescence microscopy. (D) HeLa cells were cotransfected with EndoU-short-GFP and mCherry-Sec61β and analyzed as in C. (E) Cells treated with control esiRNAs (left) or esiRNAs against the coding region (middle) or 3′ UTR (right) of EndoU were transfected with mCherry-Sec61β and analyzed by fluorescent microscopy. (F) Quantification of the percentage of cells exhibiting expanded ER sheets in control, EndoU coding, and EndoU 3′ UTR RNAi. Error bars indicate standard deviation. At least 200 cells were scored and the experiment was performed in triplicate. (G) HeLa cells were treated with control or EndoU 3′ UTR esiRNAs, then transfected with wild-type or catalytically dead EndoU2-GFP or EndoU-short-GFP (resistant to RNAi, lacking the 3′ UTR) and mCherry Sec61β. The percentage of cells exhibiting expanded ER sheets is quantified. Error bars indicate standard deviation. At least 200 cells from three replicates of each condition were scored. Inset panels in C and D are magnified 3×. Bars: (main panels) 10 µm; (insets) 2 µm. |
|
|
Figure 7. Model of XendoU nuclease activity on membranes. (A) The ER network exists as a mixture of tubules and sheets. A decrease in XendoU results in the expansion of sheets. (B) Ribosomes, ribonucleoproteins (RNPs), XendoU, Atlastin, and (closed) calcium channels are localized to membrane vesicles containing Ca2+. Dimerization of Atlastin leads to eventual membrane fusion and calcium release through calcium channels on the membrane. XendoU binds calcium and mediates local RNA degradation (mRNAs, rRNAs, other RNAs), resulting in the release of ribosomes, RNPs, and RNA from the surface of membranes. |
References [+] :
Allan,
Protein phosphatase 1 regulates the cytoplasmic dynein-driven formation of endoplasmic reticulum networks in vitro.
1995, Pubmed,
Xenbase
Allan, Protein phosphatase 1 regulates the cytoplasmic dynein-driven formation of endoplasmic reticulum networks in vitro. 1995, Pubmed , Xenbase
Baumann, Endoplasmic reticulum of animal cells and its organization into structural and functional domains. 2001, Pubmed
Berridge, Neuronal calcium signaling. 1998, Pubmed
Bhardwaj, RNA recognition and cleavage by the SARS coronavirus endoribonuclease. 2006, Pubmed
Bian, Structures of the atlastin GTPase provide insight into homotypic fusion of endoplasmic reticulum membranes. 2011, Pubmed
Blower, Combining different mRNA capture methods to analyze the transcriptome: analysis of the Xenopus laevis transcriptome. 2013, Pubmed , Xenbase
Brookes, Calcium, ATP, and ROS: a mitochondrial love-hate triangle. 2004, Pubmed
Busa, An elevated free cytosolic Ca2+ wave follows fertilization in eggs of the frog, Xenopus laevis. 1985, Pubmed , Xenbase
Caffarelli, In vitro study of processing of the intron-encoded U16 small nucleolar RNA in Xenopus laevis. 1994, Pubmed , Xenbase
Caffarelli, A novel Mn++-dependent ribonuclease that functions in U16 SnoRNA processing in X. laevis. 1997, Pubmed , Xenbase
Desai, The use of Xenopus egg extracts to study mitotic spindle assembly and function in vitro. 1999, Pubmed , Xenbase
Dreier, In vitro formation of the endoplasmic reticulum occurs independently of microtubules by a controlled fusion reaction. 2000, Pubmed , Xenbase
Du, Dynamics and inheritance of the endoplasmic reticulum. 2004, Pubmed
Eisen, Source and sinks for the calcium released during fertilization of single sea urchin eggs. 1985, Pubmed
English, Rab10 GTPase regulates ER dynamics and morphology. 2013, Pubmed , Xenbase
English, Endoplasmic reticulum structure and interconnections with other organelles. 2013, Pubmed
Field, Xenopus egg cytoplasm with intact actin. 2014, Pubmed , Xenbase
Friedman, ER sliding dynamics and ER-mitochondrial contacts occur on acetylated microtubules. 2010, Pubmed
Gilkey, A free calcium wave traverses the activating egg of the medaka, Oryzias latipes. 1978, Pubmed
Gioia, Functional characterization of XendoU, the endoribonuclease involved in small nucleolar RNA biosynthesis. 2005, Pubmed , Xenbase
Grigoriev, STIM1 is a MT-plus-end-tracking protein involved in remodeling of the ER. 2008, Pubmed
Haley, In vitro analysis of RNA interference in Drosophila melanogaster. 2003, Pubmed
Hannak, Investigating mitotic spindle assembly and function in vitro using Xenopus laevis egg extracts. 2006, Pubmed , Xenbase
Horner, Transitioning from egg to embryo: triggers and mechanisms of egg activation. 2008, Pubmed
Hu, Membrane proteins of the endoplasmic reticulum induce high-curvature tubules. 2008, Pubmed
Hu, Weaving the web of ER tubules. 2011, Pubmed
Hu, A class of dynamin-like GTPases involved in the generation of the tubular ER network. 2009, Pubmed
Ikura, The role of calcium-binding proteins in the control of transcription: structure to function. 2002, Pubmed
Jaffe, Sources of calcium in egg activation: a review and hypothesis. 1983, Pubmed
Jahn, Molecular machines governing exocytosis of synaptic vesicles. 2012, Pubmed
Laneve, The tumor marker human placental protein 11 is an endoribonuclease. 2008, Pubmed , Xenbase
Laneve, Purification, cloning, and characterization of XendoU, a novel endoribonuclease involved in processing of intron-encoded small nucleolar RNAs in Xenopus laevis. 2003, Pubmed , Xenbase
Langmead, Ultrafast and memory-efficient alignment of short DNA sequences to the human genome. 2009, Pubmed
Lee, Attachment of ribosomes to membranes during polysome formation in mouse sarcoma 180 cells. 1971, Pubmed
Lorca, Calmodulin-dependent protein kinase II mediates inactivation of MPF and CSF upon fertilization of Xenopus eggs. 1993, Pubmed , Xenbase
Lorca, Degradation of the proto-oncogene product p39mos is not necessary for cyclin proteolysis and exit from meiotic metaphase: requirement for a Ca(2+)-calmodulin dependent event. 1991, Pubmed , Xenbase
Lu, Cisternal organization of the endoplasmic reticulum during mitosis. 2009, Pubmed
Lu, Formation of the postmitotic nuclear envelope from extended ER cisternae precedes nuclear pore assembly. 2011, Pubmed
Miyazaki, Block of Ca2+ wave and Ca2+ oscillation by antibody to the inositol 1,4,5-trisphosphate receptor in fertilized hamster eggs. 1992, Pubmed
Mochida, Calcineurin is required to release Xenopus egg extracts from meiotic M phase. 2007, Pubmed , Xenbase
Murray, Cell cycle extracts. 1991, Pubmed
Nicotera, The role of calcium in apoptosis. 1998, Pubmed
Orso, Homotypic fusion of ER membranes requires the dynamin-like GTPase atlastin. 2009, Pubmed
Perry, Second meiotic arrest and exit in frogs and mice. 2008, Pubmed , Xenbase
Peters, Ca2+/calmodulin signals the completion of docking and triggers a late step of vacuole fusion. 1998, Pubmed
Poe, EndoU is a novel regulator of AICD during peripheral B cell selection. 2014, Pubmed
Poteryaev, Involvement of the actin cytoskeleton and homotypic membrane fusion in ER dynamics in Caenorhabditis elegans. 2005, Pubmed
Powers, Preparation and use of interphase Xenopus egg extracts. 2001, Pubmed , Xenbase
Puhka, Endoplasmic reticulum remains continuous and undergoes sheet-to-tubule transformation during cell division in mammalian cells. 2007, Pubmed
Reid, Primary role for endoplasmic reticulum-bound ribosomes in cellular translation identified by ribosome profiling. 2012, Pubmed
Renzi, The structure of the endoribonuclease XendoU: From small nucleolar RNA processing to severe acute respiratory syndrome coronavirus replication. 2006, Pubmed , Xenbase
Ricagno, Crystal structure and mechanistic determinants of SARS coronavirus nonstructural protein 15 define an endoribonuclease family. 2006, Pubmed
Ridgway, Free calcium increases explosively in activating medaka eggs. 1977, Pubmed
Rosbash, Membrane-associated protein synthesis of mammalian cells. I. The two classes of membrane-associated ribosomes. 1971, Pubmed
Rosenthal, Nuclease detection in SDS-polyacrylamide gel electrophoresis. 1977, Pubmed
Schekman, Membrane fusion. Ready...aim...fire! 1998, Pubmed
Seidel, Purification of a calcium dependent ribonuclease from Xenopus laevis. 1994, Pubmed , Xenbase
Sharp, Functional analysis of the microtubule-interacting transcriptome. 2011, Pubmed , Xenbase
Shibata, Mechanisms determining the morphology of the peripheral ER. 2010, Pubmed
Shibata, Rough sheets and smooth tubules. 2006, Pubmed
Steinhardt, Intracellular calcium release at fertilization in the sea urchin egg. 1977, Pubmed
Sullivan, Calcium mobilization is required for nuclear vesicle fusion in vitro: implications for membrane traffic and IP3 receptor function. 1993, Pubmed , Xenbase
Sullivan, Inhibition of nuclear vesicle fusion by antibodies that block activation of inositol 1,4,5-trisphosphate receptors. 1995, Pubmed , Xenbase
Sun, Endoplasmic reticulum remodeling tunes IP₃-dependent Ca²+ release sensitivity. 2011, Pubmed , Xenbase
Terasaki, Changes in organization of the endoplasmic reticulum during Xenopus oocyte maturation and activation. 2001, Pubmed , Xenbase
Tholey, Concentrations of physiologically important metal ions in glial cells cultured from chick cerebral cortex. 1988, Pubmed
Ungermann, Defining the functions of trans-SNARE pairs. 1998, Pubmed
Vacquier, Dynamic changes of the egg cortex. 1981, Pubmed
Voeltz, Structural organization of the endoplasmic reticulum. 2002, Pubmed
Voeltz, A class of membrane proteins shaping the tubular endoplasmic reticulum. 2006, Pubmed
Wang, Local zones of endoplasmic reticulum complexity confine cargo in neuronal dendrites. 2012, Pubmed
Wang, Multiple mechanisms determine ER network morphology during the cell cycle in Xenopus egg extracts. 2013, Pubmed , Xenbase
Waterman-Storer, Endoplasmic reticulum membrane tubules are distributed by microtubules in living cells using three distinct mechanisms. 1998, Pubmed
West, A 3D analysis of yeast ER structure reveals how ER domains are organized by membrane curvature. 2011, Pubmed
Whitaker, Calcium microdomains and cell cycle control. 2006, Pubmed
Whitaker, Calcium at fertilization and in early development. 2006, Pubmed , Xenbase
Wollert, Activation of myosin V-based motility and F-actin-dependent network formation of endoplasmic reticulum during mitosis. 2002, Pubmed , Xenbase
Yang, RNA interference (RNAi) with RNase III-prepared siRNAs. 2004, Pubmed
Yang, Short RNA duplexes produced by hydrolysis with Escherichia coli RNase III mediate effective RNA interference in mammalian cells. 2002, Pubmed
Zhang, In vivo measurement of total body magnesium and manganese in rats. 1989, Pubmed
Zhao, ER morphology: sculpting with XendoU. 2014, Pubmed , Xenbase
