Click here to close
Hello! We notice that you are using Internet Explorer, which is not supported by Xenbase and may cause the site to display incorrectly.
We suggest using a current version of Chrome,
FireFox, or Safari.
???displayArticle.abstract???
Morphogenetic processes often involve the rapid rearrangement of cells held together by mutual adhesion. The dynamic nature of this adhesion endows tissues with liquid-like properties, such that large-scale shape changes appear as tissue flows. Generally, the resistance to flow (tissue viscosity) is expected to depend on the cohesion of a tissue (how strongly its cells adhere to each other), but the exact relationship between these parameters is not known. Here, we analyse the link between cohesion and viscosity to uncover basic mechanical principles of cell rearrangement. We show that for vertebrate and invertebrate tissues, viscosity varies in proportion to cohesion over a 200-fold range of values. We demonstrate that this proportionality is predicted by a cell-based model of tissue viscosity. To do so, we analyse cell adhesion in Xenopus embryonic tissues and determine a number of parameters, including tissue surface tension (as a measure of cohesion), cell contact fluctuation and cortical tension. In the tissues studied, the ratio of surface tension to viscosity, which has the dimension of a velocity, is 1.8 µm/min. This characteristic velocity reflects the rate of cell-cell boundary contraction during rearrangement, and sets a limit to rearrangement rates. Moreover, we propose that, in these tissues, cell movement is maximally efficient. Our approach to cell rearrangement mechanics links adhesion to the resistance of a tissue to plastic deformation, identifies the characteristic velocity of the process, and provides a basis for the comparison of tissues with mechanical properties that may vary by orders of magnitude.
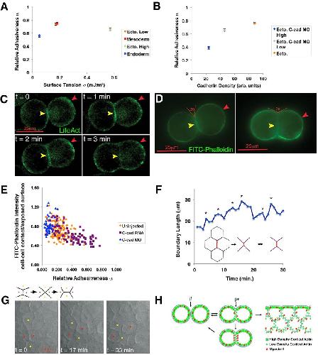
Fig. 1. Tissue surface tension and viscosity. (A) Scanning electron microscopy image of gastrula, indicating the regions explanted for measurements. LEM, leading edge mesendoderm; PCM, prechordal mesoderm; CM, chordamesoderm; endo, endoderm; ecto, ectoderm. Surface tension values are given (mJ/m2) with s.d. (B-E) Tissue viscosity measurement. (B) Ectodermal explant at beginning of rounding (left) and 4â h later. Major and minor axes of fitted ellipses are indicated (red lines). (C) Cell rearrangement during explant rounding. Intercalating cells are outlined in the high-magnification frames to the right. Arrows indicate the long axis of the explant. (D) Timecourse of the axis ratio (blue) of LEM explant fits to a dying exponential (red). (E) Proportionality of surface tension and viscosity (tissues as in A). Bars indicate 95% confidence intervals. Slope of the regression line (red), 1.60â µm/min; correlation coefficient, 0.9988. (F) Log-log plot of surface tensions and viscosities of tissues from E and from the literature (supplementary material Table S2). Slope of the regression line (red), 1.78â µm/min; correlation coefficient, 0.9923. (G) Experimentally treated tissues can be off the regression line (red) taken from E.
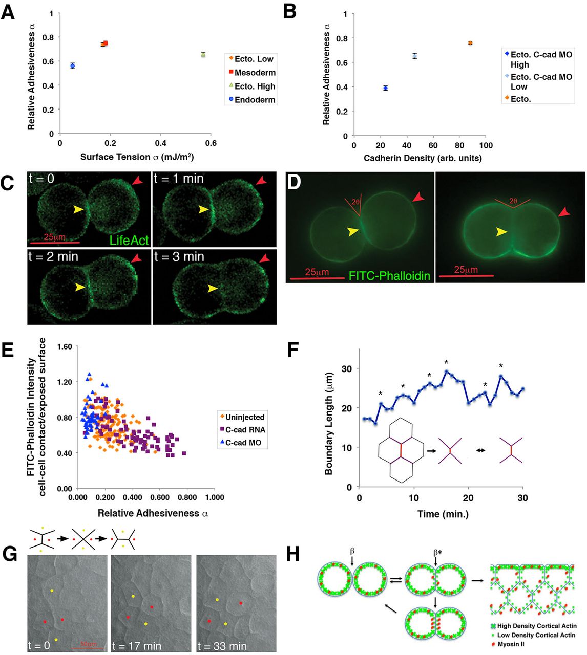
Fig. 2. Cell adhesion and fluctuations. (A) Relative adhesiveness α as a function of surface tension of gastrula tissues. (B) Relative adhesiveness α as function of cadherin density in normal or C-cad-MO-injected (3 and 10â ng/embryo) ectoderm from early gastrula. Averages and s.e.m. from three experiments. (C) Ectoderm cells expressing LifeAct (green) during contact formation. Yellow arrowheads indicate actin cortex at contact; red arrowheads indicate exposed surface cortex. (D) Ectoderm cell pairs more than 20â min after contact formation, with randomly varying small (left) or large (right) contact angle, for comparison of phalloidin-stained F-actin cortex density at exposed (red arrowheads) and contact (yellow arrowheads) surfaces. (E) Ratio of cortex density at contacts (half the measured density, as both cells contribute) versus free surface as a function of relative adhesiveness α=1âcosθ. Cell pairs as in D from uninjected, C-cad-MO-injected (10â ng/embryo) and C-cadherin mRNA-injected ectoderm from early gastrula are compared. The average ratio of cytoplasmic to exposed cortex F-actin intensity is 0.42; a decrease of contact-to-exposed ratios below this level is difficult to detect. (F) Cell-cell contact length fluctuation (red in explanatory diagram) in an ectoderm cell. The inverse of the time between peaks (asterisks) corresponds to the fluctuation frequency. (G) Spontaneous T1 cell rearrangement in an explant of prechordal mesoderm, viewed at incident light. Two cells labelled by red dots separate, allowing cells with yellow dots to establish new contact. (H) Model showing cortical density changes during cell adhesion, cell detachment and in aggregates, and cell detachment due to myosin-dependent boundary contraction.