Click here to close
Hello! We notice that you are using Internet Explorer, which is not supported by Xenbase and may cause the site to display incorrectly.
We suggest using a current version of Chrome,
FireFox, or Safari.
???displayArticle.abstract???
Proliferation arrest and distinct developmental stages alter and decrease general translation yet maintain ongoing translation. The factors that support translation in these conditions remain to be characterized. We investigated an altered translation factor in three cell states considered to have reduced general translation: immature Xenopus laevis oocytes, mouse ES cells, and the transition state of proliferating mammalian cells to quiescence (G0) upon growth-factor deprivation. Our data reveal a transient increase of eukaryotic translation initiation factor 5B (eIF5B), the eukaryotic ortholog of bacterial initiation factor IF2, in these conditions. eIF5B promotes 60S ribosome subunit joining and pre-40S subunit proofreading. eIF5B has also been shown to promote the translation of viral and stress-related mRNAs and can contribute indirectly to supporting or stabilizing initiator methionyl tRNA (tRNA-Met(i)) association with the ribosome. We find that eIF5B is a limiting factor for translation in these three conditions. The increased eIF5B levels lead to increased eIF5B complexes with tRNA-Met(i) upon serum starvation of THP1 mammalian cells. In addition, increased phosphorylation of eukaryotic initiation factor 2α, the translation factor that recruits initiator tRNA-Meti for general translation, is observed in these conditions. Importantly, we find that eIF5B is an antagonist of G0 and G0-like states, as eIF5B depletion reduces maturation of G0-like, immature oocytes and hastens early G0 arrest in serum-starved THP1 cells. Consistently, eIF5B overexpression promotes maturation of G0-like immature oocytes and causes cell death, an alternative to G0, in serum-starved THP1 cells. These data reveal a critical role for a translation factor that regulates specific cell-cycle transition and developmental stages.
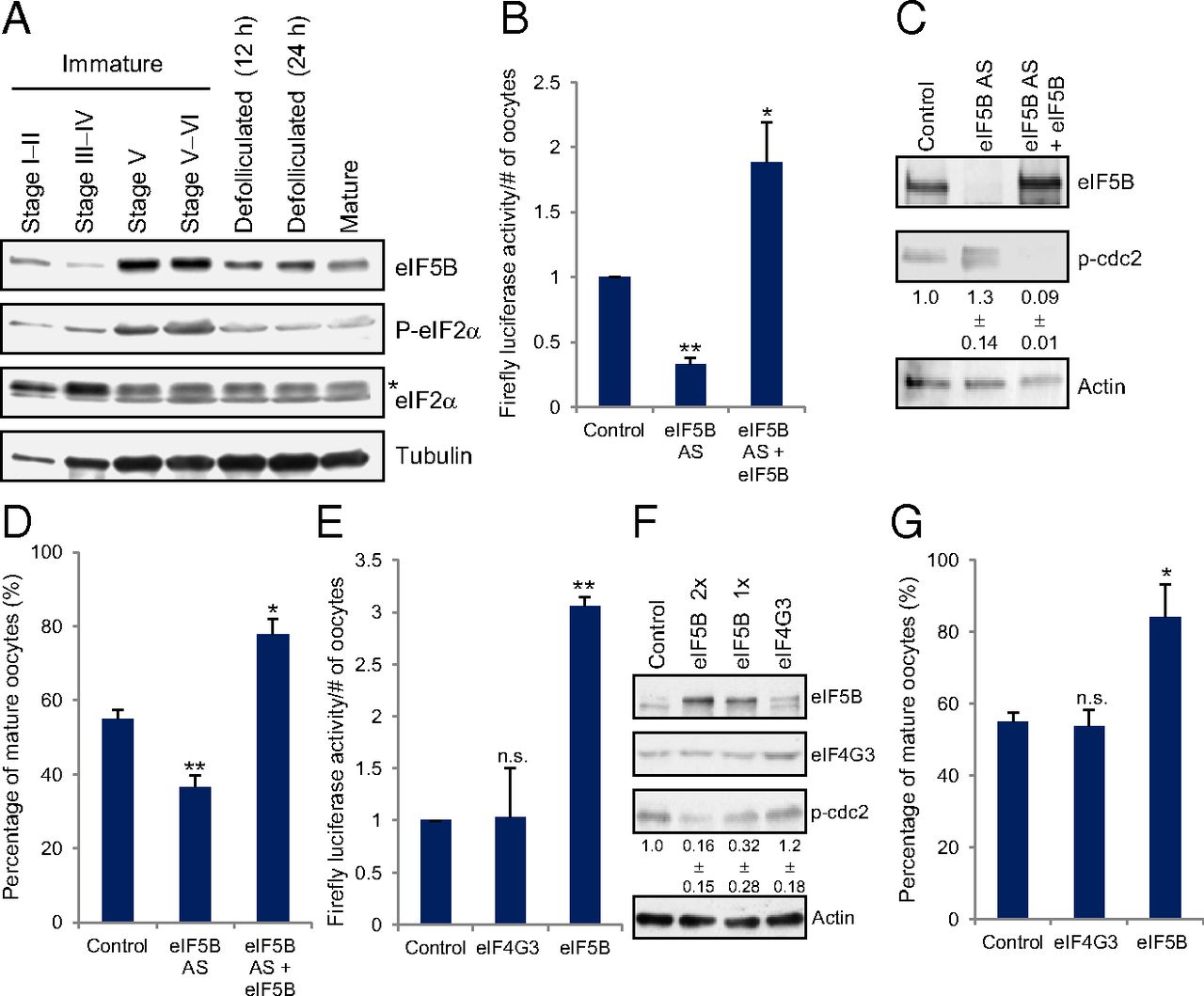
Fig. 1. eIF5B levels and eIF2α phosphorylation are increased in late immature oocytes (stages V and VI), in which eIF5B promotes translation and maturation. (A) eIF5B and total and phosphorylated eIF2α levels are shown by Western blot analysis comparing 20 oocytes from each stage. In the eIF2α blot the asterisk indicates that the top band is a nonspecific band. (B) Control or eIF5B antisense (AS)-treated stage V immature oocytes were injected with a Firefly luciferase reporter plasmid after 6 h of incubation to measure the effects of eIF5B levels on general translation. In parallel samples, human eIF5B (eIF5B) or vector control mRNA was coinjected with the antisense to observe rescue of the loss of eIF5B function. (C) Western blot of eIF5B and the marker for immaturity, phospho-Cdc2 (p-Cdc2) (5), and its quantitation (given below the blots) from three replicates in oocytes injected with control antisense+GFP (Control), eIF5B antisense+GFP (eIF5B AS), or eIF5B antisense+human eIF5B (eIF5B AS+eIF5B). Phospho-Cdc2 runs variably as multiple bands due to modifications that include multiple-site phosphorylated forms in these extracts to which phosphatase inhibitors were not added (23) and due to a variably observed truncated form that migrates as a lower band and was observed previously (figure S5 in ref. 5). The lack of phosphatase inhibitors in the extracts and the set amount of Cdc2 in these oocytes would limit further increases in phospho-Cdc2 levels upon eIF5B depletion. All bands were quantitated, and the average from multiple experiments is shown below the blots. (D) Control or eIF5B antisense-treated and rescued immature oocytes were scored for germinal vesicle breakdown to measure the effects of eIF5B levels on maturation (Table S1) (5). (E) Ten nanograms of vector control, eIF4G3, or eIF5B mRNAs were injected into immature oocytes; after 6 h, these oocytes were injected with Firefly luciferase reporter plasmid to measure the effects of overexpression of eIF5B or the control translation factor, eIF4G3, on general translation by luciferase analyses. (F) Western blot of eIF5B and the immaturity marker p-Cdc2 and its quantitation from three replicates (shown below the blots), in oocytes with control, eIF4G3, or eIF5B mRNA overexpression (1à = 5 ng; 2à = 10 ng). Multiple bands are observed variably with eIF5B due to dephosphorylation in the absence of phosphatase inhibitors. (G) Control, eIF4G3, or eIF5B overexpression in immature oocytes scored for germinal vesicle breakdown to measure the effects of eIF5B overexpression on maturation (Table S1). Actin (a stable, abundant protein) was used as a loading control. The graphs show the average of three independent experiments; error bars indicate SEM. n.s., not significant. *P < 0.05; **P < 0.01.
Fig. 2. eIF5B levels and eIF2α phosphorylation are increased in ES cells in which eIF5B depletion decreases general translation. (A) Western blot showing eIF5B levels and eIF2α phosphorylation in mouse ES cells [+LIF (ESC)] compared with differentiating EBs in the absence of LIF (24). Oct4 is an ES cell marker. Actin was used as a loading control. (B) Western blot of stem cells transfected with the luciferase reporter plasmid pTRIPZ control shRNA vector or with eIF5B-specific shRNA. shRNA was induced with doxycycline for 3 d in ES cells or for 3 d after differentiation into EBs (11 d âLIF). Pooled EBs and ES cells were checked for depletion. (C) Luciferase reporter assay normalized to total nucleic acid levels of ES cells (+LIF) and EBs (11 d âLIF) transfected with pTRIPZ control or eIF5B shRNA. Error bars indicate SEMs from three independent experiments. LIF, leukemia inhibitory factor. *P < 0.05.
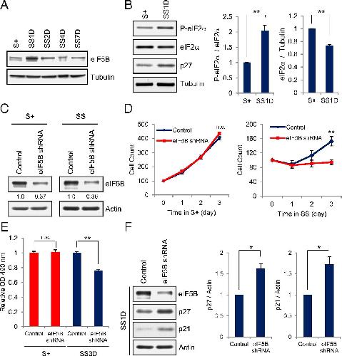
Fig. 3. eIF5B levels and eIF2α phosphorylation are transiently increased in THP1 cells serum-starved for 1 d in which eIF5B depletion promotes earlier G0 arrest. (A) Western blot analysis of eIF5B levels over days of serum starvation (SS1D, SS2D, SS4D, SS7D) compared with serum-grown cells (S+). (B, Left) Western blot analysis of eIF2α phosphorylation and eIF2α levels in THP1 cells that had been serum-starved for 1 d (SS1D) compared with serum-grown cells (S+). p27/KIP1 (p27) marks cell-cycle arrest. (Right) The phosphorylated form and total eIF2α levels from three experiments were quantitated. (C) By using a doxycycline-inducible lentiviral vector (which expresses eIF5B-specific shRNA, eIF5B shRNA, as in Fig. 2) that is stably transduced into THP1 cells, eIF5B was knocked down by 63â67% as observed by Western analysis. Actin was used as a loading control. (D) eIF5B shRNA was induced with doxycycline in serum-containing medium for 3 d; then one half of the cells were shifted to serum-free medium. Cell counts were plotted relative to day 0 cell counts to measure cell proliferation over 3 d. (Left) eIF5B depletion had no effect on proliferation rates in serum-grown cells. (Right) Upon serum starvation, G0 arrest was observed earlier in eIF5B-depleted cells than in undepleted cells. (E) MTS assay (Promega) to measure cell growth after 3 d in serum-grown and serum-starved eIF5B-depleted and control cells. (F, Left) Western blot analysis of eIF5B, p27, and p21CIP1 (p21) in eIF5B-depleted and control cells after 1 d of serum starvation. (Right) Quantitation from three experiments. Tubulin was used as a loading control. Graphs show the average of three independent experiments; error bars indicate SEM. *P < 0.05; **P < 0.01.
Fig. 4. eIF5B depletion decreases translation in serum-starved cells. (A) 35S-methionine incorporation into newly synthesized protein without (Control) and with (eIF5B shRNA) eIF5B depletion in THP1 cells either grown in serum-containing medium (S+) or serum-starved for 1 d (SS1D). (Upper Left) Equal amounts of extracts, separated by SDS/PAGE, were exposed on the phosphorimager and normalized to Tubulin, a stable, abundant protein, for loading by Western analysis (Lower Left). (Right) 35S-methionine incorporation was quantitated. The graph shows the average of three independent experiments. Error bars indicate SEM. **P < 0.01. (B) Luciferase reporter assay in cells that had been serum-starved for 1 d with and without eIF5B depletion. The graph shows the average of five independent experiments. Error bars indicate SEM; *P < 0.03.
Allen,
Structural insights on the translation initiation complex: ghosts of a universal initiation complex.
2007, Pubmed
Allen,
Structural insights on the translation initiation complex: ghosts of a universal initiation complex.
2007,
Pubmed Balachandran,
Defective translational control facilitates vesicular stomatitis virus oncolysis.
2004,
Pubmed Carrera,
VASA mediates translation through interaction with a Drosophila yIF2 homolog.
2000,
Pubmed Coller,
A new description of cellular quiescence.
2006,
Pubmed De Smedt,
Thr-161 phosphorylation of monomeric Cdc2. Regulation by protein phosphatase 2C in Xenopus oocytes.
2002,
Pubmed
,
Xenbase Elsby,
The alpha subunit of eukaryotic initiation factor 2B (eIF2B) is required for eIF2-mediated translational suppression of vesicular stomatitis virus.
2011,
Pubmed Galicia-Vázquez,
A cellular response linking eIF4AI activity to eIF4AII transcription.
2012,
Pubmed Gray,
Control of translation initiation in animals.
1998,
Pubmed Ingolia,
Ribosome profiling of mouse embryonic stem cells reveals the complexity and dynamics of mammalian proteomes.
2011,
Pubmed Jackson,
The mechanism of eukaryotic translation initiation and principles of its regulation.
2010,
Pubmed Khaleghpour,
Translational homeostasis: eukaryotic translation initiation factor 4E control of 4E-binding protein 1 and p70 S6 kinase activities.
1999,
Pubmed Koritzinsky,
Gene expression during acute and prolonged hypoxia is regulated by distinct mechanisms of translational control.
2006,
Pubmed Lebaron,
Proofreading of pre-40S ribosome maturation by a translation initiation factor and 60S subunits.
2012,
Pubmed Loayza-Puch,
p53 induces transcriptional and translational programs to suppress cell proliferation and growth.
2013,
Pubmed Loughran,
Stringency of start codon selection modulates autoregulation of translation initiation factor eIF5.
2012,
Pubmed Montine,
Serum growth factors cause rapid stimulation of protein synthesis and dephosphorylation of eIF-2 in serum deprived Ehrlich cells.
1989,
Pubmed Mortensen,
Posttranscriptional activation of gene expression in Xenopus laevis oocytes by microRNA-protein complexes (microRNPs).
2011,
Pubmed
,
Xenbase Pestova,
eIF2-dependent and eIF2-independent modes of initiation on the CSFV IRES: a common role of domain II.
2008,
Pubmed Pestova,
The joining of ribosomal subunits in eukaryotes requires eIF5B.
2000,
Pubmed Radford,
Translational control by cytoplasmic polyadenylation in Xenopus oocytes.
2008,
Pubmed
,
Xenbase Sampath,
A hierarchical network controls protein translation during murine embryonic stem cell self-renewal and differentiation.
2008,
Pubmed Shin,
Initiation factor eIF2γ promotes eIF2-GTP-Met-tRNAi(Met) ternary complex binding to the 40S ribosome.
2011,
Pubmed Shin,
Structural integrity of {alpha}-helix H12 in translation initiation factor eIF5B is critical for 80S complex stability.
2011,
Pubmed Sonenberg,
Regulation of translation initiation in eukaryotes: mechanisms and biological targets.
2009,
Pubmed Strunk,
A translation-like cycle is a quality control checkpoint for maturing 40S ribosome subunits.
2012,
Pubmed Taieb,
On cyclins, oocytes, and eggs.
1997,
Pubmed Terenin,
Eukaryotic translation initiation machinery can operate in a bacterial-like mode without eIF2.
2008,
Pubmed Thakor,
IRES-mediated translation of cellular messenger RNA operates in eIF2α- independent manner during stress.
2012,
Pubmed Wang,
In vitro differentiation of mouse embryonic stem (mES) cells using the hanging drop method.
2008,
Pubmed White,
Poliovirus switches to an eIF2-independent mode of translation during infection.
2011,
Pubmed Zeenko,
An efficient in vitro translation system from mammalian cells lacking the translational inhibition caused by eIF2 phosphorylation.
2008,
Pubmed