XB-ART-49442
Dev Biol
2014 Nov 15;3952:287-98. doi: 10.1016/j.ydbio.2014.09.008.
Show Gene links
Show Anatomy links
Chibby functions in Xenopus ciliary assembly, embryonic development, and the regulation of gene expression.
Shi J, Zhao Y, Galati D, Winey M, Klymkowsky MW.
???displayArticle.abstract???
Wnt signaling and ciliogenesis are core features of embryonic development in a range of metazoans. Chibby (Cby), a basal-body associated protein, regulates β-catenin-mediated Wnt signaling in the mouse but not Drosophila. Here we present an analysis of Cby's embryonic expression and morphant phenotypes in Xenopus laevis. Cby RNA is supplied maternally, negatively regulated by Snail2 but not Twist1, preferentially expressed in the neuroectoderm, and regulates β-catenin-mediated gene expression. Reducing Cby levels reduced the density of multiciliated cells, the number of basal bodies per multiciliated cell, and the numbers of neural tube primary cilia; it also led to abnormal development of the neural crest, central nervous system, and pronephros, all defects that were rescued by a Cby-GFP chimera. Reduction of Cby led to an increase in Wnt8a and decreases in Gli2, Gli3, and Shh RNA levels. Many, but not all, morphant phenotypes were significantly reversed by the Wnt inhibitor SFRP2. These observations extend our understanding of Cby's role in mediating the network of interactions between ciliogenesis, signaling systems and tissue patterning.
???displayArticle.pubmedLink??? 25220153
???displayArticle.pmcLink??? PMC4539557
???displayArticle.link??? Dev Biol
???displayArticle.grants??? [+]
Species referenced: Xenopus laevis
Genes referenced: bmp4 cby1 cetn2 dkk1 eef1a1 egr2 en2 fgf8 foxj1 gli1 gli2 gli3 mcidas myb nog ptch1 rfx2 sfrp2 shh smo snai2 sox9 tpm1 tubb2b twist1 wnt8a
???displayArticle.antibodies??? Cby1 Ab1 Cetn1 Ab2 Kidney Ab1 Tpm1 Ab2
???displayArticle.morpholinos??? cby1 MO1
???attribute.lit??? ???displayArticles.show???
|
|
Fig. 1. Cby RNA is supplied maternally and its level remains high throughout early Xenopus development (A) based on Xenbase data for X. laevis (red) and X. tropicalis (green); (B) RT-PCR analysis in X. laevis of Cby RNA at various developmental stages using ornithine decarboxylase (ODC) RNA as the normalizing control. In situ hybridization studies indicate that Cby is expressed at high levels in the neuroectoderm of stage 18 embryos (C); later in embryogenesis (D) Cby is expressed in a range of tissues including the myotome, pronephros, otic vesicle, central nervous system, migrating neural crest, the eye, and blood islands. Standard (E) and qPCR (F) analyses of ectodermal explants derived from control, Snail2/Slug, or Twist1 morpholino (MO) injected embryos revealed an increase in Cby RNA in response to inhibition of Snail2 expression. (G) Ectodermal explants were derived from embryos injected with GR-Snail2 RNA (200 pg/embryo) and either left untreated (âdex) or treated for 2 h with dexamethasone (+dex), dexamethasone and emetine (+dex, +eme), or emetine alone (+eme). Cby RNA levels were measured by qPCR with the Y-axis corresponding to the change in Cby RNA level with respect to control condition, either control MO injected (F) or in the absence of dexamethasone (G). Student t-test values of <0.05 are indicated by a â*â, while a p value<0.01 is indicated by â**â in this and all other figures. |
|
|
Fig. 2. (A) The Cby MO aligns with the translation start region of the Cby RNA; this same sequence is present in the Cby-GFP-match RNA. An alternative, rescuing version of the Cby-GFP RNA, Cby-GFP-rescue, has a number of mismatches in the morpholino-binding region. Immunoblot analysis was carried out using either an anti-rabbit Cby antibody (B) or an anti-GFP antibody (C); embryos were injected with RNAs encoding GFP (200 pgs/embryo) and Cby-GFP match (200 pg/side) and either control or Cby morpholino (10 ngs/embryo) and analyzed at stage 11. Cby MO reduced Cby and Cby-GFP protein levels. In this experiment, the blot was first probed with anti-GFP antibody (C), then stripped and probed with the anti-Cby antibody (B). (D) Embryos were injected with TOPFLASH and FOPFLASH (control) plasmid DNAs (100 pgs/embryo) together with δG-β-catenin RNA (100 pgs/embryo) either alone or together with GFP or Cby-GFP (100 pgs/embryo) RNAs or control or Cby morpholinos (10 ngs/embryo). The Y-axis indicates fold increase relative to the control TOPFLASH/FOPFLASH value (set equal to 1). Comparisons between conditions are marked by horizontal bars; in each case, p-values were<0.05. |
|
|
Fig. 3. Compared to uninjected (not shown) or control MO injected embryos (A), Cby MO injected embryos typically displayed a noticeable kink (B); injection of Cby-GFP-rescue RNA together with the Cby MO reversed this kink (C and D), while Cby-GFP-rescue RNA alone produced a distinct phenotype (E and F). In situ hybridization studies revealed the loss of the neural and patterning markers Tubb2b (G), Engrailed (H), and Krox20 (I). These phenotypes were rescued by injection of Cby-GFP-rescue RNA. In panels GâI embryos were injected with either control MO (left panel), Cby MO (center panel), or Cby MO together with Cby-GFP RNA (right panel). All embryos were injected with RNA encoding β-galactosidase as a lineage tracer. Quantitation is provided in panel J. Comparisons between conditions are marked by horizontal bars (* for p<0.05 and ** for p<0.01). |
|
|
Fig. 4. To examine the effects of morpholino down regulation of Cby, we carried out in situ hybridization of embryos injected in one of two blastomeres. Compared to embryos injected with control MO (A and C), injection of 5 ng/blastomere of Cby MO (B and D) had little apparent effect on Sox9 (A and B) or Twist1 (C and D) expression. In contrast to control MO injected embryos (E and H), the injection of 10 ngs/blastomere Cby MO (F and I) produced a dramatic reduction in both Sox9 (E and F) and Twist1 (H and I). These effects were rescued by the co-injection of Cby-GFP-rescue RNA (200 pg/side) with Cby MO (10 ngs/blastomere)(G â Sox9, J â Twist1). A similar effect was seen in later stage embryos; compared to control embryos (K and N), the injection of 10 ngs/blastomere Cby MO (L and O) led to a reduction in Sox9 (K and L) and Twist1 (N and O) expression. This phenotype could be partially rescued by the co-injection of Cby-GFP-rescue RNA (200 pg/side)(M â Sox9, P â Twist1). The results from10 ngs/blastomere injection experiments are quantified in part Q with p-values (* for p<0.05 and ** for p<0.01). Alcian Blue staining revealed defects in Cby MO (10 ngs/blastomere) injected embryos (S) compared to control (R) embryos; these defects were ameliorated by co-injection of Cby-GFP-rescue RNA (V). Neural crest transplants from GFP injected embryos migrate normally (U) while the analogous region from Cby morphant embryos (5 ngs/embryo) failed to migrate (V). |
|
|
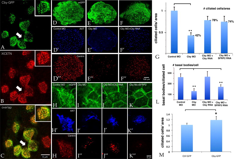
Fig. 5. To characterize the intracellular localization of Cby-GFP, both blastomeres of two-cell stage embryos were injected with Cby-GFP RNA (200 pg/embryo). Ectodermal explants were isolated at stage 9 and fixed at stage 18. Confocal images were taken at 40X magnification. Immunofluorescence staining was performed with an chicken anti-GFP antibody (A) and a rabbit anti-X. laevis Centrin antibody (B), (C) is the merged image of (A) and (B), insets in each panel show higher magnification view. In explants from Cby-GFP RNA injected embryos, we did find juxtaposed ciliated cells (arrows)(see below â part M). At higher injected RNA levels, Cby-GFP can also be seen associated with membranes. To examine the effects of reducing Cby levels on the frequency of ciliated cells (DâG) and the number of basal bodies per ciliated cell (HâL) both blastomeres of two-cell embryos were injected with membrane-GFP RNA together with either control MO (D, Dʹ, Dâ² and H, Hʹ, Hâ²), Cby MO (E, Eʹ, Eâ² and I, Iʹ, Iâ²), Cby MO plus Cby-GFP RNA (F, Fʹ, Fâ² and J, Jʹ,Jâ²), or Cby MO plus SFRP2 RNA (K, Kʹ, Kâ²), Membrane-GFP (DâK) was visualized using an anti-GFP antibody, while anti-AAT (DʹâKʹ) and anti-centrin (Dâ²âKâ²) antibodies were used to visualized ciliated cells and basal bodies, respectively. Confocal images were taken at 10à magnification. Quantitation of the Cby morpholino׳s effect on the number of ciliated cells per cap (G) (y-axis corresponds to number of cilia per area, normalized to control morphant explants) and the number of basal bodies per cell (L) are shown. Injection of Cby-GFP RNA (M) led to an increase in the number of ciliated cell per unit area in ectodermal explants. Comparisons between conditions are marked by horizontal bars (* for p<0.05 and ** for p<0.01). |
|
|
Fig. 6. Both blastomeres of two cell stage embryos were injected with either control (A and D) or Cby (B and E) morpholino (10 ngs/embryo) and membrane-GFP RNA. The neural tube region of stage 26 embryos (A and B) and the gastrocoele roof plate regions of stage 19 embryos (D and E) were dissected and stained for injected membrane-GFP (green) and AAT (blue). Primary cilia were absent or greatly reduced in Cby morphant neural tubes (A and B). (C) To quantitate the effect of the Cby morpholino on primary cilia formation, and the ability of Cby-GFP or SFRP2 RNAs to rescue this effect, 7â10 GFP positive embryos for each group were analyzed. For each embryo, a series of sections were generated and 5 representative images (taken at 40X) were selected and use to calculate mean number of cilia. â**â indicates a p value<0.01 compared to control embryos. In contrast to the effect on primary cilia, gastrocoele roof plate cilia were present in Cby morphant gastrocoele roof plate tissue (D and E). In experiments in which fertilized eggs were injected with Cby-GFP; at stage 25 embryos were fixed, sectioned and stained for AAT (F) or GFP (G); (H) is the overlap of (F) and (G). While cilia are visible (arrows) GFP staining, presumably associated with CbyGFP is not concentrated there. When similar sections from uninjected embryos were stained for centrin (I â magenta) and AAT (blue), centrin was found localized to nuclei (arrows pointing down) but not to the basal body regions of primary cilia (arrows pointing up). Scale bars in part B, E, and I marks 5 μm for parts A and B, D and E, and FâI respectively. |
|
|
Fig. 7. Ectodermal explants derived from control (A) or Cby (B) morpholino injected embryos were stained in situ for Tubb2b RNA; co-injection of RNA encoding Cby-GFP-rescue (Cʹ and Câ²) increased the level of Tubb2b RNA staining. (D) Control (Ctrl MO) and Cby MO explants were analyzed at stage 18 using RT-PCR; Cby morphant explants displayed decreased levels of BMP4, Noggin, and Tubb2b RNAs, and increased levels of Wnt8a RNA. Levels of FGF8 RNA were unchanged. (E) qPCR analyses of control and Cby morphant explants co-injected with Cby-GFP-rescue, Dkk1, or SRFP2 RNAs. Both Cby-GFP and the two Wnt signaling inhibitors returned all RNAs to control levels. Standard (F) and qPCR (G) analyses of control (Ctrl) and Cby morphant ectodermal explants, analyzed at stage 18, revealed a no change in the levels of the ciliogenesis associated transcription factors Multicilin (F and G), Foxjia, Myb, and Rfx2 (G). |
|
|
Fig. 8. Each blastomere of a two cell embryo was injected with either Control or Cby morpholino (10 ngs/embryo total) together with RNA encoding membrane-bound GFP. In rescue studies, embryos were also injected with RNAs (200 pgs/embryo total) encoding either Cby-GFP-rescue or SFRP2. Embryos were analyzed at stage 11 by qPCR. Panel A displays the results for Wnt8a, BMP4, FGF8, Tubb2b, and Noggin, panel B displays the results for Gli1, Gli2, Gli3, Shh, and Patched RNAs. This experiment was carried out two independent times with similar results. |
|
|
cby11 (chibby homolog 1) gene expression in Xenopus laevis embryo, assayed via in situ hybridization, NF stage 18, dorsal view, anterior left. |
|
|
cby1 (chibby homolog 1) gene expression in Xenopus laevis embryo, assayed via in situ hybridization, NF stage 28, lateral view, anterior right, dorsal up.. |
References [+] :
Ariizumi, Isolation and differentiation of Xenopus animal cap cells. 2009, Pubmed , Xenbase
Avilion, Multipotent cell lineages in early mouse development depend on SOX2 function. 2003, Pubmed
Bradley, Different activities of the frizzled-related proteins frzb2 and sizzled2 during Xenopus anteroposterior patterning. 2000, Pubmed , Xenbase
Carl, Inhibition of neural crest migration in Xenopus using antisense slug RNA. 1999, Pubmed , Xenbase
Cary, Differential organization of desmin and vimentin in muscle is due to differences in their head domains. 1994, Pubmed , Xenbase
Cary, Disruption of intermediate filament organization leads to structural defects at the intersomite junction in Xenopus myotomal muscle. 1995, Pubmed , Xenbase
Chang, Essential role of Cenexin1, but not Odf2, in ciliogenesis. 2013, Pubmed
Chu, The appearance of acetylated alpha-tubulin during early development and cellular differentiation in Xenopus. 1989, Pubmed , Xenbase
Chua, Cloning of TC-1 (C8orf4), a novel gene found to be overexpressed in thyroid cancer. 2000, Pubmed
Chung, RFX2 is broadly required for ciliogenesis during vertebrate development. 2012, Pubmed , Xenbase
Chung, Coordinated genomic control of ciliogenesis and cell movement by RFX2. 2014, Pubmed , Xenbase
Dent, A whole-mount immunocytochemical analysis of the expression of the intermediate filament protein vimentin in Xenopus. 1989, Pubmed , Xenbase
Dixon, Axolotl Nanog activity in mouse embryonic stem cells demonstrates that ground state pluripotency is conserved from urodele amphibians to mammals. 2010, Pubmed
Dubaissi, Embryonic frog epidermis: a model for the study of cell-cell interactions in the development of mucociliary disease. 2011, Pubmed , Xenbase
Enjolras, Drosophila chibby is required for basal body formation and ciliogenesis but not for Wg signaling. 2012, Pubmed
Glinka, Dickkopf-1 is a member of a new family of secreted proteins and functions in head induction. 1998, Pubmed , Xenbase
Ishikawa, Odf2-deficient mother centrioles lack distal/subdistal appendages and the ability to generate primary cilia. 2005, Pubmed
James-Zorn, Xenbase: expansion and updates of the Xenopus model organism database. 2013, Pubmed , Xenbase
Jung, TC1 (C8orf4) enhances the Wnt/beta-catenin pathway by relieving antagonistic activity of Chibby. 2006, Pubmed
Kanai-Azuma, Depletion of definitive gut endoderm in Sox17-null mutant mice. 2002, Pubmed
Karnovsky, Anterior axis duplication in Xenopus induced by the over-expression of the cadherin-binding protein plakoglobin. 1995, Pubmed , Xenbase
Kim, Rab11 regulates planar polarity and migratory behavior of multiciliated cells in Xenopus embryonic epidermis. 2012, Pubmed , Xenbase
Klymkowsky, beta-catenin and its regulatory network. 2005, Pubmed
Korinek, Constitutive transcriptional activation by a beta-catenin-Tcf complex in APC-/- colon carcinoma. 1997, Pubmed
Kormish, Interactions between SOX factors and Wnt/beta-catenin signaling in development and disease. 2010, Pubmed
Kunimoto, Coordinated ciliary beating requires Odf2-mediated polarization of basal bodies via basal feet. 2012, Pubmed
Li, Nuclear-cytoplasmic shuttling of Chibby controls beta-catenin signaling. 2010, Pubmed
Ligon, Dynein binds to beta-catenin and may tether microtubules at adherens junctions. 2001, Pubmed
Lombardi, Nuclear plakoglobin is essential for differentiation of cardiac progenitor cells to adipocytes in arrhythmogenic right ventricular cardiomyopathy. 2011, Pubmed
Love, Altered lung morphogenesis, epithelial cell differentiation and mechanics in mice deficient in the Wnt/β-catenin antagonist Chibby. 2010, Pubmed
Mancini, Chibby drives β catenin cytoplasmic accumulation leading to activation of the unfolded protein response in BCR-ABL1+ cells. 2013, Pubmed
Mayor, A novel function for the Xslug gene: control of dorsal mesendoderm development by repressing BMP-4. 2000, Pubmed , Xenbase
Mbom, β-catenin at the centrosome: discrete pools of β-catenin communicate during mitosis and may co-ordinate centrosome functions and cell cycle progression. 2013, Pubmed
Merriam, Cytoplasmically anchored plakoglobin induces a WNT-like phenotype in Xenopus. 1997, Pubmed , Xenbase
Mofunanya, Chibby forms a homodimer through a heptad repeat of leucine residues in its C-terminal coiled-coil motif. 2009, Pubmed
Mokhtarzada, Structural characterization of partially disordered human Chibby: insights into its function in the Wnt-signaling pathway. 2011, Pubmed
Murray, Snail1 gene function during early embryo patterning in mice. 2006, Pubmed
Okita, Generation of germline-competent induced pluripotent stem cells. 2007, Pubmed
Paoletti, Most of centrin in animal cells is not centrosome-associated and centrosomal centrin is confined to the distal lumen of centrioles. 1996, Pubmed , Xenbase
Satir, Overview of structure and function of mammalian cilia. 2007, Pubmed
Scerbo, Ventx factors function as Nanog-like guardians of developmental potential in Xenopus. 2012, Pubmed , Xenbase
Shi, Snail2 controls mesodermal BMP/Wnt induction of neural crest. 2011, Pubmed , Xenbase
Singh, Chibby, an antagonist of the Wnt/beta-catenin pathway, facilitates cardiomyocyte differentiation of murine embryonic stem cells. 2007, Pubmed
Sinner, Sox17 and beta-catenin cooperate to regulate the transcription of endodermal genes. 2004, Pubmed , Xenbase
Sive, 'Model' or 'tool'? New definitions for translational research. 2011, Pubmed
Steere, A Wnt/beta-catenin pathway antagonist Chibby binds Cenexin at the distal end of mother centrioles and functions in primary cilia formation. 2012, Pubmed
Steinman, An electron microscopic study of ciliogenesis in developing epidermis and trachea in the embryo of Xenopus laevis. 1968, Pubmed , Xenbase
Stubbs, Radial intercalation of ciliated cells during Xenopus skin development. 2006, Pubmed , Xenbase
Sullivan, foxD5a, a Xenopus winged helix gene, maintains an immature neural ectoderm via transcriptional repression that is dependent on the C-terminal domain. 2001, Pubmed , Xenbase
Sunde, TC-1 is a novel tumorigenic and natively disordered protein associated with thyroid cancer. 2004, Pubmed
Takahashi, Induction of pluripotent stem cells from adult human fibroblasts by defined factors. 2007, Pubmed
Takemaru, Fine-tuning of nuclear-catenin by Chibby and 14-3-3. 2009, Pubmed
Takemaru, Chibby, a nuclear beta-catenin-associated antagonist of the Wnt/Wingless pathway. 2003, Pubmed
Vandepoele, Chibby interacts with NBPF1 and clusterin, two candidate tumor suppressors linked to neuroblastoma. 2010, Pubmed
Vize, Development of the Xenopus pronephric system. 1995, Pubmed , Xenbase
Voronina, Inactivation of Chibby affects function of motile airway cilia. 2009, Pubmed
Yanai, Mapping gene expression in two Xenopus species: evolutionary constraints and developmental flexibility. 2011, Pubmed , Xenbase
Ye, β-Catenin, a Sox2 binding partner, regulates the DNA binding and transcriptional activity of Sox2 in breast cancer cells. 2014, Pubmed
Yoshimura, Functional dissection of Rab GTPases involved in primary cilium formation. 2007, Pubmed
Zhang, Unexpected functional redundancy between Twist and Slug (Snail2) and their feedback regulation of NF-kappaB via Nodal and Cerberus. 2009, Pubmed , Xenbase
Zhang, The Sox axis, Nodal signaling, and germ layer specification. 2007, Pubmed , Xenbase
Zhang, The beta-catenin/VegT-regulated early zygotic gene Xnr5 is a direct target of SOX3 regulation. 2003, Pubmed , Xenbase
Zhang, An NF-kappaB and slug regulatory loop active in early vertebrate mesoderm. 2006, Pubmed , Xenbase
Zhang, SOX7 and SOX18 are essential for cardiogenesis in Xenopus. 2005, Pubmed , Xenbase
Zorn, Regulation of Wnt signaling by Sox proteins: XSox17 alpha/beta and XSox3 physically interact with beta-catenin. 1999, Pubmed , Xenbase
