Click here to close
Hello! We notice that you are using Internet Explorer, which is not supported by Xenbase and may cause the site to display incorrectly.
We suggest using a current version of Chrome,
FireFox, or Safari.
Shi Y, Li J, Chen C, Gong M, Chen Y, Liu Y, Chen J, Li T, Song W.
???displayArticle.abstract???
BACKGROUND: Alcohol is detrimental to early development. Fetal alcohol spectrum disorders (FASD) due to maternal alcohol abuse results in a series of developmental abnormalities including cranial facial dysmorphology, ocular anomalies, congenital heart defects, microcephaly and intellectual disabilities. Previous studies have been shown that ethanol exposure causes neural crest (NC) apoptosis and perturbation of neural crest migration. However, the underlying mechanism remains elusive. In this report we investigated the fetal effect of alcohol on the process of neural crest development in the Xenopus leavis.
RESULTS: Pre-gastrulation exposure of 2-4% alcohol induces apoptosis in Xenopus embryo whereas 1% alcohol specifically impairs neural crest migration without observing discernible apoptosis. Additionally, 1% alcohol treatment considerably increased the phenotype of small head (43.4% ± 4.4%, total embryo n = 234), and 1.5% and 2.0% dramatically augment the deformation to 81.2% ± 6.5% (n = 205) and 91.6% ± 3.0% (n = 235), respectively (P < 0.05). Significant accumulation of Homocysteine was caused by alcohol treatment in embryos and 5-mehtyltetrahydrofolate restores neural crest migration and alleviates homocysteine accumulation, resulting in inhibition of the alcohol-induced neurocristopathies.
CONCLUSIONS: Our study demonstrates that prenatal alcohol exposure causes neural crest cell migration abnormality and 5-mehtyltetrahydrofolate could be beneficial for treating FASD.
Figure 1. Alcohol exposure impaired pigment and cranial cartilage formation. (A,C) Control embryos show normal amount and pattern of pigment cells. (B,D) Alcohol treated embryos develop less and punctate pigment cells. (E) Alcohol treated embryos at stage 45 exhibited truncated cranial cartilage. Compared to control embryos, both Meckelâs and palatoquadrate were absent from treated embryos and the ceratohyal cartilages were markedly smaller. (F) The alcohol exposure deteriorates cartilage formation. Ratio of small to total heads exhibit no significant difference between control (2.3%â±â1.5%, nâ=â190) and 0.5% alcohol condition (2.3%â±â0.7%, nâ=â214). Additionally, 1% alcohol treatment considerably increased the phenotype of small head (43.4%â±â4.4%, total embryo nâ=â234), and 1.5% and 2.0% dramatically augment the deformation to 81.2%â±â6.5% (nâ=â205) and 91.6%â±â3.0% (nâ=â235) respectively (Pâ<â0.01). At each concentration, the experiments were repeated 3 times, and n represents the total embryos of triplicate assay. The values represent means ± SEM. pâ<â0.01, by student T test.
Shi et al. Molecular Brain 2014 7:67 doi:10.1186/s13041-014-0067-9
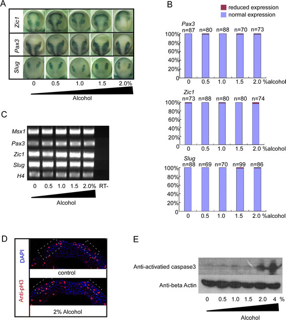
Figure 2. xposure to lower concentration of alcohol had no significant toxicity to neural crest development. We harvested the embryos at stage 16 for Whole-mount In Situ Hybridization (WISH). (A) Both boarder determinator gene Pax3, Zic1 and neural crest specification marker gene slug are kept intact. (B) Quantification of the effect of alcohol exposure on the expression of neural crest markers. (C) RT-PCR assays display expression of Msx1, Pax3, Zic1 and Slug are identical according to divergent alcohol treatment. (D,E) Alcohol less than 2% did not trigger abnormality of cell proliferation (labeled with pH3). Neural crest cell apoptosis was induced by 2% alcohol treatment as shown by activated caspase3. (normalized with beta actin).
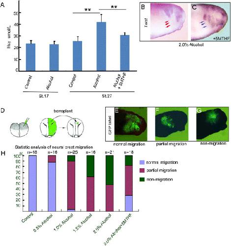
Figure 3. Alcohol exposure disrupts neural crest migration. (A) Both slug and twist1 in situ hybridization, performing along with gradient alcohol treatment, displays neural crest migration is accordingly blocked by the increasing concentration of alcohol. (B,G) indicates 0.5% alcohol treatment still allows fairly migration of neural crest versus control embryos (A,F). 1.0% alcohol treatment deteriorate the egressing process of neural crest, however, there is perceivable migration occurring (C,H). Finally, both 1.5% and 2.0% appears completely freezing the migration (D,E,I,J).
Figure 4. 5-mehtyltetrahydrofolate improves alcohol-induced developmental abnormalities.(A) Homocysteine was significantly increased at stage 27 (from 25.5 ± 3.7 micromole/L /100embryos in control group to 41.8 ± 6.3 micromole/L /100embryos in alcohol group, P < 0.05), whereas the alteration is undetectable statistically at stage 16(23.5 ± 2.5 micromole/L /100embryos in control and 23.0 ± 2.3 micromole/L /100embryos in alcohol group, P > 0.05). Supplementation of 5MTHF significantly (P < 0.05) buffers the accumulation of endogenous homocysteine to 30.5 ± 2.3 micromole/L /100embryos at stage 27. (B,C) Injection of 5MTHF restored neural crest migration, and alleviated the effect of alcohol on neural crest migration. (D) Schematic diagram illustrating the xenografting experiments. (E-G) Alcohol exposure partially or completely blocked GFP-labeled neural crest xenografting migrating in living embryos. (H) Quantification of the GFP-labeled Neural crest migation upon gradient alcohol exposure and 5MTHF treatment.
Aybar,
Snail precedes slug in the genetic cascade required for the specification and migration of the Xenopus neural crest.
2003, Pubmed,
Xenbase
Aybar,
Snail precedes slug in the genetic cascade required for the specification and migration of the Xenopus neural crest.
2003,
Pubmed
,
Xenbase Bajpai,
CHD7 cooperates with PBAF to control multipotent neural crest formation.
2010,
Pubmed
,
Xenbase Beaudin,
Folate-mediated one-carbon metabolism and neural tube defects: balancing genome synthesis and gene expression.
2007,
Pubmed Betancur,
Assembling neural crest regulatory circuits into a gene regulatory network.
2010,
Pubmed Bilotta,
Ethanol exposure alters zebrafish development: a novel model of fetal alcohol syndrome.
2004,
Pubmed Bleich,
Elevated homocysteine levels in alcohol withdrawal.
2000,
Pubmed Boric,
Quantitative analysis of cell migration using optical flow.
2013,
Pubmed Brauer,
Effect of elevated homocysteine on cardiac neural crest migration in vitro.
2002,
Pubmed Brauer,
Consequences of elevated homocysteine during embryonic development and possible modes of action.
2004,
Pubmed Cartwright,
Increased cell death and reduced neural crest cell numbers in ethanol-exposed embryos: partial basis for the fetal alcohol syndrome phenotype.
1995,
Pubmed Debelak,
Avian genetic background modulates the neural crest apoptosis induced by ethanol exposure.
2000,
Pubmed Etchevers,
Molecular bases of human neurocristopathies.
2006,
Pubmed Finnell,
Neural tube and craniofacial defects with special emphasis on folate pathway genes.
1998,
Pubmed Fröb,
Establishment of myelinating Schwann cells and barrier integrity between central and peripheral nervous systems depend on Sox10.
2012,
Pubmed Goldmuntz,
Variants of folate metabolism genes and the risk of conotruncal cardiac defects.
2008,
Pubmed Huang,
Folate depletion and elevated plasma homocysteine promote oxidative stress in rat livers.
2001,
Pubmed Jacques,
The effect of folic acid fortification on plasma folate and total homocysteine concentrations.
1999,
Pubmed Jain,
Cardiac neural crest orchestrates remodeling and functional maturation of mouse semilunar valves.
2011,
Pubmed Kapusta,
Congenital heart defects and maternal derangement of homocysteine metabolism.
1999,
Pubmed Kashef,
Cadherin-11 regulates protrusive activity in Xenopus cranial neural crest cells upstream of Trio and the small GTPases.
2009,
Pubmed
,
Xenbase Lahiri,
The "LEARn" (Latent Early-life Associated Regulation) model integrates environmental risk factors and the developmental basis of Alzheimer's disease, and proposes remedial steps.
2010,
Pubmed Lahiri,
The LEARn model: an epigenetic explanation for idiopathic neurobiological diseases.
2009,
Pubmed Lee,
Neurotoxic effects of alcohol and acetaldehyde during embryonic development.
2005,
Pubmed Li,
Xenopus reduced folate carrier regulates neural crest development epigenetically.
2011,
Pubmed
,
Xenbase Li,
Fetal alcohol exposure impairs Hedgehog cholesterol modification and signaling.
2007,
Pubmed McCarthy,
Pdgfra protects against ethanol-induced craniofacial defects in a zebrafish model of FASD.
2013,
Pubmed Milet,
Neural crest induction at the neural plate border in vertebrates.
2012,
Pubmed
,
Xenbase Miñana,
Alcohol exposure alters the expression pattern of neural cell adhesion molecules during brain development.
2000,
Pubmed Minoux,
Molecular mechanisms of cranial neural crest cell migration and patterning in craniofacial development.
2010,
Pubmed Oyedele,
Nuanced but significant: how ethanol perturbs avian cranial neural crest cell actin cytoskeleton, migration and proliferation.
2013,
Pubmed Pegoraro,
Signaling and transcriptional regulation in neural crest specification and migration: lessons from xenopus embryos.
2013,
Pubmed
,
Xenbase Prescott,
Folate and the face: evaluating the evidence for the influence of folate genes on craniofacial development.
2002,
Pubmed Said,
Mechanism and regulation of folate uptake by pancreatic acinar cells: effect of chronic alcohol consumption.
2010,
Pubmed Shi,
Islet-1 is required for ventral neuron survival in Xenopus.
2009,
Pubmed
,
Xenbase Steegers-Theunissen,
Maternal hyperhomocysteinemia: a risk factor for neural-tube defects?
1994,
Pubmed Stickel,
Effect of chronic alcohol consumption on total plasma homocysteine level in rats.
2000,
Pubmed Swartz,
A screen of zebrafish mutants identifies ethanol-sensitive genetic loci.
2014,
Pubmed van der Dijs,
Elevated homocysteine levels indicate suboptimal folate status in pediatric sickle cell patients.
1998,
Pubmed Verkleij-Hagoort,
Hyperhomocysteinemia and MTHFR polymorphisms in association with orofacial clefts and congenital heart defects: a meta-analysis.
2007,
Pubmed Wang,
Ethanol exposure induces differential microRNA and target gene expression and teratogenic effects which can be suppressed by folic acid supplementation.
2009,
Pubmed Wang,
Prenatal alcohol exposure triggers ceramide-induced apoptosis in neural crest-derived tissues concurrent with defective cranial development.
2010,
Pubmed Xu,
Effect of folic acid on prenatal alcohol-induced modification of brain proteome in mice.
2008,
Pubmed Zhou,
Prenatal alcohol exposure retards the migration and development of serotonin neurons in fetal C57BL mice.
2001,
Pubmed