XB-ART-49425
EMBO J
2014 Nov 03;3321:2521-33. doi: 10.15252/embj.201488663.
Show Gene links
Show Anatomy links
FANCJ promotes DNA synthesis through G-quadruplex structures.
Castillo Bosch P, Segura-Bayona S, Koole W, van Heteren JT, Dewar JM, Tijsterman M, Knipscheer P.
???displayArticle.abstract???
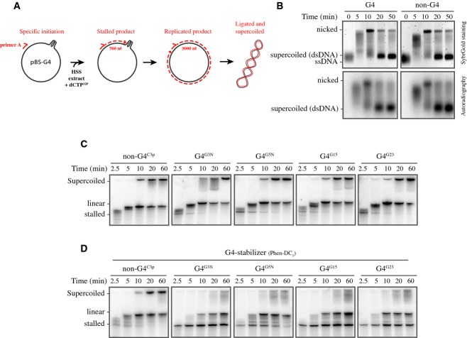
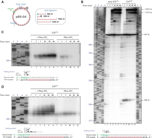
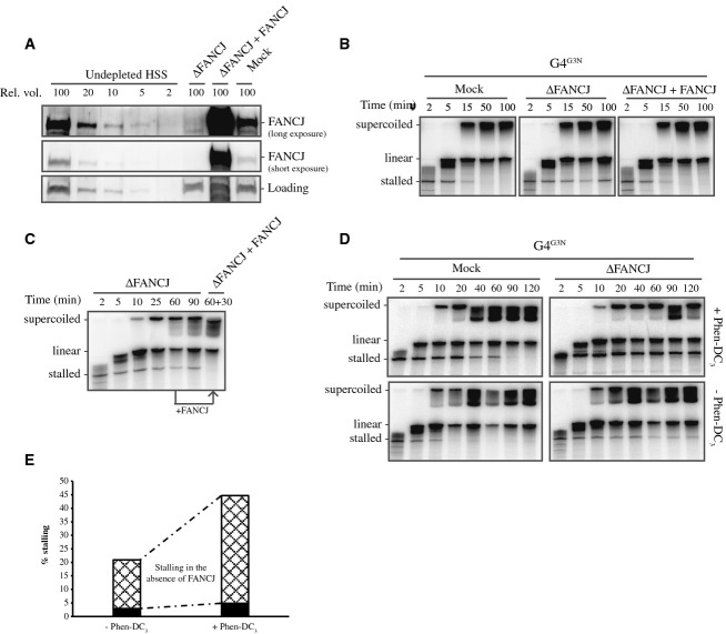
Our genome contains many G-rich sequences, which have the propensity to fold into stable secondary DNA structures called G4 or G-quadruplex structures. These structures have been implicated in cellular processes such as gene regulation and telomere maintenance. However, G4 sequences are prone to mutations particularly upon replication stress or in the absence of specific helicases. To investigate how G-quadruplex structures are resolved during DNA replication, we developed a model system using ssDNA templates and Xenopus egg extracts that recapitulates eukaryotic G4 replication. Here, we show that G-quadruplex structures form a barrier for DNA replication. Nascent strand synthesis is blocked at one or two nucleotides from the G4. After transient stalling, G-quadruplexes are efficiently unwound and replicated. In contrast, depletion of the FANCJ/BRIP1 helicase causes persistent replication stalling at G-quadruplex structures, demonstrating a vital role for this helicase in resolving these structures. FANCJ performs this function independently of the classical Fanconi anemia pathway. These data provide evidence that the G4 sequence instability in FANCJ(-/-) cells and Fancj/dog1 deficient C. elegans is caused by replication stalling at G-quadruplexes.
???displayArticle.pubmedLink??? 25193968
???displayArticle.pmcLink??? PMC4282361
???displayArticle.link??? EMBO J
???displayArticle.grants??? [+]
203379 European Research Council, ERC_203379 European Research Council
Species referenced: Xenopus laevis
Genes referenced: brip1 c8h6orf47 fancd2
GO keywords: regulation of DNA biosynthetic process
???displayArticle.disOnts??? Fanconi anemia complementation group J
???displayArticle.omims??? FANCONI ANEMIA, COMPLEMENTATION GROUP J; FANCJ
???attribute.lit??? ???displayArticles.show???
References [+] :
Aguilera,
Causes of genome instability.
2013, Pubmed
Aguilera, Causes of genome instability. 2013, Pubmed
Balasubramanian, Targeting G-quadruplexes in gene promoters: a novel anticancer strategy? 2011, Pubmed
Besnard, Unraveling cell type-specific and reprogrammable human replication origin signatures associated with G-quadruplex consensus motifs. 2012, Pubmed
Bharti, Specialization among iron-sulfur cluster helicases to resolve G-quadruplex DNA structures that threaten genomic stability. 2013, Pubmed
Biffi, Quantitative visualization of DNA G-quadruplex structures in human cells. 2013, Pubmed
Bochman, DNA secondary structures: stability and function of G-quadruplex structures. 2012, Pubmed
Bose, Tandem repeats and G-rich sequences are enriched at human CNV breakpoints. 2014, Pubmed
Burge, Quadruplex DNA: sequence, topology and structure. 2006, Pubmed
Cahoon, An alternative DNA structure is necessary for pilin antigenic variation in Neisseria gonorrhoeae. 2009, Pubmed
Cayrou, Genome-scale identification of active DNA replication origins. 2012, Pubmed
Cheung, Disruption of dog-1 in Caenorhabditis elegans triggers deletions upstream of guanine-rich DNA. 2002, Pubmed
De, DNA secondary structures and epigenetic determinants of cancer genome evolution. 2011, Pubmed
Fry, Human werner syndrome DNA helicase unwinds tetrahelical structures of the fragile X syndrome repeat sequence d(CGG)n. 1999, Pubmed
Guédin, How long is too long? Effects of loop size on G-quadruplex stability. 2010, Pubmed
Han, Selective interactions of cationic porphyrins with G-quadruplex structures. 2001, Pubmed
Henderson, Detection of G-quadruplex DNA in mammalian cells. 2014, Pubmed
Huppert, Prevalence of quadruplexes in the human genome. 2005, Pubmed
Jupin, Abundant, easy and reproducible production of single-stranded DNA from phagemids using helper phage-infected competent cells. 1995, Pubmed
Kaguni, Template-directed pausing in in vitro DNA synthesis by DNA polymerase a from Drosophila melanogaster embryos. 1982, Pubmed
Kamath-Loeb, Interactions between the Werner syndrome helicase and DNA polymerase delta specifically facilitate copying of tetraplex and hairpin structures of the d(CGG)n trinucleotide repeat sequence. 2001, Pubmed
Kitao, FancJ/Brip1 helicase protects against genomic losses and gains in vertebrate cells. 2011, Pubmed
Knipscheer, The Fanconi anemia pathway promotes replication-dependent DNA interstrand cross-link repair. 2009, Pubmed , Xenbase
Koole, A Polymerase Theta-dependent repair pathway suppresses extensive genomic instability at endogenous G4 DNA sites. 2014, Pubmed
Kruisselbrink, Mutagenic capacity of endogenous G4 DNA underlies genome instability in FANCJ-defective C. elegans. 2008, Pubmed
Lebofsky, DNA is a co-factor for its own replication in Xenopus egg extracts. 2011, Pubmed , Xenbase
Lebofsky, DNA replication in nucleus-free Xenopus egg extracts. 2009, Pubmed , Xenbase
Levitus, The DNA helicase BRIP1 is defective in Fanconi anemia complementation group J. 2005, Pubmed
Levran, The BRCA1-interacting helicase BRIP1 is deficient in Fanconi anemia. 2005, Pubmed
London, FANCJ is a structure-specific DNA helicase associated with the maintenance of genomic G/C tracts. 2008, Pubmed
Lopes, G-quadruplex-induced instability during leading-strand replication. 2011, Pubmed
Maiti, Human telomeric G-quadruplex. 2010, Pubmed
Maizels, The G4 genome. 2013, Pubmed
Masuda-Sasa, Processing of G4 DNA by Dna2 helicase/nuclease and replication protein A (RPA) provides insights into the mechanism of Dna2/RPA substrate recognition. 2008, Pubmed
Matsugami, Intramolecular higher order packing of parallel quadruplexes comprising a G:G:G:G tetrad and a G(:A):G(:A):G(:A):G heptad of GGA triplet repeat DNA. 2003, Pubmed
Mattock, Use of peptides from p21 (Waf1/Cip1) to investigate PCNA function in Xenopus egg extracts. 2001, Pubmed , Xenbase
Méchali, DNA synthesis in a cell-free system from Xenopus eggs: priming and elongation on single-stranded DNA in vitro. 1982, Pubmed , Xenbase
Mergny, G-quadruplex DNA: a target for drug design. 1998, Pubmed
Muniandy, DNA interstrand crosslink repair in mammalian cells: step by step. 2010, Pubmed
Nambiar, Formation of a G-quadruplex at the BCL2 major breakpoint region of the t(14;18) translocation in follicular lymphoma. 2011, Pubmed
Pacek, A requirement for MCM7 and Cdc45 in chromosome unwinding during eukaryotic DNA replication. 2004, Pubmed , Xenbase
Paeschke, DNA replication through G-quadruplex motifs is promoted by the Saccharomyces cerevisiae Pif1 DNA helicase. 2011, Pubmed
Phan, Structure of two intramolecular G-quadruplexes formed by natural human telomere sequences in K+ solution. 2007, Pubmed
Phan, Human telomeric DNA: G-quadruplex, i-motif and Watson-Crick double helix. 2002, Pubmed
Piazza, Genetic instability triggered by G-quadruplex interacting Phen-DC compounds in Saccharomyces cerevisiae. 2010, Pubmed
Ribeyre, The yeast Pif1 helicase prevents genomic instability caused by G-quadruplex-forming CEB1 sequences in vivo. 2009, Pubmed
Rodriguez, Small-molecule-induced DNA damage identifies alternative DNA structures in human genes. 2012, Pubmed
Salvati, Telomere damage induced by the G-quadruplex ligand RHPS4 has an antitumor effect. 2007, Pubmed
Sanders, Human Pif1 helicase is a G-quadruplex DNA-binding protein with G-quadruplex DNA-unwinding activity. 2010, Pubmed
Sarkies, Epigenetic instability due to defective replication of structured DNA. 2010, Pubmed
Schwab, FANCJ couples replication past natural fork barriers with maintenance of chromatin structure. 2013, Pubmed
Seal, Truncating mutations in the Fanconi anemia J gene BRIP1 are low-penetrance breast cancer susceptibility alleles. 2006, Pubmed
Siddiqui-Jain, Direct evidence for a G-quadruplex in a promoter region and its targeting with a small molecule to repress c-MYC transcription. 2002, Pubmed
Sun, The Bloom's syndrome helicase unwinds G4 DNA. 1998, Pubmed
Tabor, Selective inactivation of the exonuclease activity of bacteriophage T7 DNA polymerase by in vitro mutagenesis. 1989, Pubmed
Tarsounas, Genomes and G-quadruplexes: for better or for worse. 2013, Pubmed
Todd, Highly prevalent putative quadruplex sequence motifs in human DNA. 2005, Pubmed
Trower, Preparation of ssDNA from phagemid vectors. 1996, Pubmed
Valton, G4 motifs affect origin positioning and efficiency in two vertebrate replicators. 2014, Pubmed
Walter, Regulated chromosomal DNA replication in the absence of a nucleus. 1998, Pubmed , Xenbase
Weitzmann, The development and use of a DNA polymerase arrest assay for the evaluation of parameters affecting intrastrand tetraplex formation. 1996, Pubmed
Woodford, A novel K(+)-dependent DNA synthesis arrest site in a commonly occurring sequence motif in eukaryotes. 1994, Pubmed
Wu, FANCJ helicase defective in Fanconia anemia and breast cancer unwinds G-quadruplex DNA to defend genomic stability. 2008, Pubmed
Youds, DOG-1 is the Caenorhabditis elegans BRIP1/FANCJ homologue and functions in interstrand cross-link repair. 2008, Pubmed
Youds, Homologous recombination is required for genome stability in the absence of DOG-1 in Caenorhabditis elegans. 2006, Pubmed
