XB-ART-49423
Dev Biol
2014 Nov 01;3951:38-49. doi: 10.1016/j.ydbio.2014.08.034.
Show Gene links
Show Anatomy links
Developmental enhancers are marked independently of zygotic Nodal signals in Xenopus.
???displayArticle.abstract???
To determine the hierarchy of transcriptional regulation within the in vivo vertebrate embryo, we examined whether developmental enhancers were influenced by Nodal signaling during early embryogenesis in Xenopus tropicalis. We find that developmental enhancers, defined by the active enhancer chromatin marks H3K4me1 and H3K27ac, are established as early as blastula stage and that Smad2/3 only strongly associates with these regions at gastrula stages. Significantly, when we perturb Nodal signaling using the drug SB431542, most enhancers remain marked, including at genes known to be sensitive to Nodal signaling. Overall, as enhancers are in an active conformation prior to Nodal signaling and are established independently of Nodal signaling, we suggest that many developmental enhancers are marked maternally, prior to exposure to extrinsic signals.
???displayArticle.pubmedLink??? 25205067
???displayArticle.pmcLink??? PMC4517478
???displayArticle.link??? Dev Biol
???displayArticle.grants??? [+]
R01GM095346 NIGMS NIH HHS , R01GM103787 NIGMS NIH HHS , R01HD076839 NICHD NIH HHS , R01 GM103787 NIGMS NIH HHS , R01 GM095346 NIGMS NIH HHS , R01 HD076839 NICHD NIH HHS
Species referenced: Xenopus tropicalis
Genes referenced: eomes gsc lefty1 nodal nodal1 otx2 pitx2 smad3
???displayArticle.gses??? GSE56000: NCBI
???attribute.lit??? ???displayArticles.show???
|
|
Fig. 1. Occupancy of H3K4me3 and H3K27me3 in X. tropicalis at stage 8, 9 and 10.5. (A) Table showing the breakdown of numbers from the ChIP-Seq datasets for H3K4me3 (top) and H3K27me3 (bottom), including the number of regions identified (no. of regions) and the genes that could be associated to the regions (no. of genes). Each category is depicted for stages 8, 9 and 10.5. (B) Histograms showing where the regions bound by either H3K4me3 (top) or H3K27me3 (bottom) exist with respect to annotated TSS regions at stage 10.5. The number of bound regions is plotted on the Y axis, with the distance from nearest TSS along the X axis. (C) Venn diagram showing how the regions bound to H3K4me3 compare between stage 8, 9 and 10.5. (D) Venn diagram showing how the genes associated with H3K4me3 compare between stage 8, 9 and 10.5. (E) DAVID analysis for genes associated with H3K4me3 at stage 8, 9 and 10.5 (red, yellow and green, respectively). (For interpretation of the references to color in this figure legend, the reader is referred to the web version of this article.) |
|
|
Fig. 2. Occupancy of H3K27ac and H3K4me1 in X. tropicalis at stages 8, 9 and 10.5. (A) Table showing the breakdown of numbers from the ChIP-Seq datasets from H3K4me1 (left) and H3K27ac (right), including the number of regions identified (no. of regions) and the genes that could be associated to the regions (no. of genes). Each category is depicted for stages 8, 9 and 10.5. (B) Venn diagrams showing overlap between regions bound by H3K27ac and H3K4me1 at stage 8, 9 and 10.5. (C) Venn diagrams showing overlap between the genes that can be associated with a region bound by H3K27ac and/or H3K4me1. (D) Table summarizing the number of regions bound by both H3K4me1 and H3K27ac and the associated genes at each stage. Venn diagrams depict the overlap of either the regions or associated genes. (E) DAVID analysis of genes associated to a region that is co-bound by H3K27ac and H3K4me1 (see intersection in Venn diagrams from (C)) at all stages. X axis is the –log10 of p value for each term. |
|
|
Fig. 3. Identification of putative Nodal enhancers in blastula and gastrula. (A) Identification of regions bound by Smad2/3 (no. of regions) and genes associated with these regions (no. of genes) at stage 8, 9 and 10.5. The number of genes associated with Smad2/3 bound regions is further classified into those whose expression was detected by 3SEQ (no. of expressed genes). (B) Venn diagrams comparing regions bound by Smad2/3 at stages 9 and 10.5 (left) and the genes that are associated to Smad2/3 binding at stages 9 and 10.5 (right). (C) Box plot representation of transcript abundance of genes associated with a Smad2/3 bound region (blue) and those that are not associated with a Smad2/3 bound region (green) at stage 9 (293 expressed genes associated with Smad2/3 binding vs. 6555 not associated) and stage 10.5 (404 genes vs. 6645 not associated). (D) Venn diagrams demonstrating the overlap between regions bound by Smad2/3 and regions bound by both H3K4me1 and H3K27ac at stages 9 and 10.5. E. DAVID analysis of genes associated with Smad2/3, H3K4me1 and H3K27ac bound regions (Nodal enhancers) at stage 9 (orange), stage 10.5 (dark green) and genes associated only with Smad2/3 bound regions at stage 9 (yellow) and stage 10.5 (light green). (For interpretation of the references to color in this figure legend, the reader is referred to the web version of this article.) |
|
|
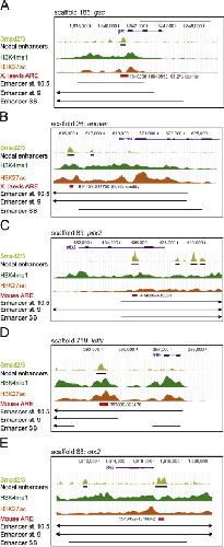
Fig. 4. Putative Nodal enhancers correspond to known functional enhancers in X. laevis and in mouse. (A) Genome browser shot of the gsc locus and its regulatory regions on xentro2 scaffold 185. Scale is shown at top. The gsc gene model is shown in purple. The ChIP-Seq read pile-up of Smad2/3 is shown in light green, with Nodal enhancer regions shown as black bars. ChIP-Seq read pileups are shown in orange for the putative enhancer histone marks H3K27ac (orange) and H3K4me1 (green), and the entire putative enhancer regions of H3K4me1/H3K27ac overlap for stage 10.5, stage 9, and SB431542-treated are shown as black lines. Note that the putative enhancer (H3K4me1/H3K27ac marked) regions are quite broad, while the region of Smad2/3 binding is narrow. The region corresponding to the published activin responsive element (ARE) for gsc in Xenopus laevis is shown in red, and the percent identity is indicated for the alignment of the X. laevis enhancer and orthologous X. tropicalis genomic coordinates. (B) Genome browser shot, putative enhancer regions, and known X. laevis enhancer position for eomesodermin on scaffold 26. ChIP-Seq data and X. laevis enhancer positions are marked as above. (C) Genome browser shot, putative enhancer regions, and known mouse enhancer position for pitx2 on scaffold 89. ChIP-Seq data and mouse enhancer positions are marked as above. (D) Genome browser shot, putative enhancer regions, and known mouse enhancer position for lefty on scaffold 719. (E) Genome browser shot, putative enhancer regions, and known mouse enhancer position for otx2 on scaffold 68. (For interpretation of the references to color in this figure legend, the reader is referred to the web version of this article.) |
|
|
Fig. 5. Deposition of enhancer marks precedes Smad2/3 binding. (A) Heat maps depicting binding intensities of H3K27me3, H3K4me3, H3K27ac, H3K4me1 at stage 8 (first four panels) at 5 kb region surrounding where Smad2/3 will bind at stage 9 (last panel). At stage 9, Smad2/3 occupies 865 regions, which is the Y axis. All regions are centered around Smad2/3 binding, with 2.5 kb on either side (X axis). (B) Heat maps depicting binding intensities of H3K27me3, H3K4me3, H3K27ac, and H3K4me1 at stage 9 (first four panels) at 5 kb region surrounding where Smad2/3 will bind at stage 10.5 (last panel). At stage 10.5, Smad2/3 occupies 1024 regions (Y axis). All regions are centered around Smad2/3 occupancy, with 2.5 kb on either side (X axis). (C) Venn diagrams depicting how H3K4me1 and H3K27ac present at stage 8 and stage 9 predict Smad2/3 association at stage 10.5. Left: comparison of stage 9 Smad2/3 bound regions with stage 8 putative enhancers. Middle: comparison of stage 10.5 Smad2/3 bound regions with stage 8 putative enhancers. Right: comparison of stage 10.5 Smad2/3 bound regions with stage 9 putative enhancers. |
|
|
Fig. 6. Blocking Nodal signaling does not compromise H3K4me1/H3K27ac positioning. (A) Control embryos (left) or SB431542-treated embryos (right) showing the failure of blastopore formation after inhibition of Nodal signaling at stage 10.5. (B) Left: bar graph representing the number of regions marked by H3K4me1, H3K27ac, or both marks (putative enhancers) at stage 9, in either control embryos, SB431542-treated embryos, or both conditions (âSharedâ); right: Venn diagram depicting the overlap of putative enhancers in Control and SB431542-treated embryos at stage 9. Percentage of enhancers that are shared is shown in the center. (C) Left: bar graph representing the number of putative enhancers at stage 9 that will acquire Smad2/3 binding at stage 10.5 (Nodal enhancers) in control embryos alone (âControlâ) or both control and SB431542 treated embryos (âSharedâ). Nodal enhancer regions and associated genes are both shown; right: Venn diagram showing the overlap of Nodal enhancers (top) and associated genes (bottom) in control and SB431542 treated embryos. The percentage of shared enhancers and genes is shown in the center of each diagram. |
References [+] :
Akkers,
A hierarchy of H3K4me3 and H3K27me3 acquisition in spatial gene regulation in Xenopus embryos.
2009, Pubmed,
Xenbase
Akkers, A hierarchy of H3K4me3 and H3K27me3 acquisition in spatial gene regulation in Xenopus embryos. 2009, Pubmed , Xenbase
Anders, Differential expression analysis for sequence count data. 2010, Pubmed
Andersson, An atlas of active enhancers across human cell types and tissues. 2014, Pubmed
Beck, 3'-end sequencing for expression quantification (3SEQ) from archival tumor samples. 2010, Pubmed
Blythe, Chromatin immunoprecipitation in early Xenopus laevis embryos. 2009, Pubmed , Xenbase
Blythe, beta-Catenin primes organizer gene expression by recruiting a histone H3 arginine 8 methyltransferase, Prmt2. 2010, Pubmed , Xenbase
Bonn, Tissue-specific analysis of chromatin state identifies temporal signatures of enhancer activity during embryonic development. 2012, Pubmed
Calo, Modification of enhancer chromatin: what, how, and why? 2013, Pubmed
Chen, A transcriptional partner for MAD proteins in TGF-beta signalling. 1996, Pubmed , Xenbase
Chen, Smad4 and FAST-1 in the assembly of activin-responsive factor. 1997, Pubmed , Xenbase
Creyghton, Histone H3K27ac separates active from poised enhancers and predicts developmental state. 2010, Pubmed
Feng, Identifying ChIP-seq enrichment using MACS. 2012, Pubmed
Foley, Transcription-factor occupancy at HOT regions quantitatively predicts RNA polymerase recruitment in five human cell lines. 2013, Pubmed
Germain, Homeodomain and winged-helix transcription factors recruit activated Smads to distinct promoter elements via a common Smad interaction motif. 2000, Pubmed , Xenbase
Heintzman, Histone modifications at human enhancers reflect global cell-type-specific gene expression. 2009, Pubmed
Heinz, Simple combinations of lineage-determining transcription factors prime cis-regulatory elements required for macrophage and B cell identities. 2010, Pubmed
Huang, Systematic and integrative analysis of large gene lists using DAVID bioinformatics resources. 2009, Pubmed
Huang, Bioinformatics enrichment tools: paths toward the comprehensive functional analysis of large gene lists. 2009, Pubmed
Huang, Identification of a potential regulator of early transcriptional responses to mesoderm inducers in the frog embryo. 1995, Pubmed , Xenbase
Khokha, Techniques and probes for the study of Xenopus tropicalis development. 2002, Pubmed , Xenbase
Kim, Chromatin and transcriptional signatures for Nodal signaling during endoderm formation in hESCs. 2011, Pubmed
Kimura, Cis-acting elements conserved between mouse and pufferfish Otx2 genes govern the expression in mesencephalic neural crest cells. 1997, Pubmed
Kofron, New roles for FoxH1 in patterning the early embryo. 2004, Pubmed , Xenbase
Langmead, Ultrafast and memory-efficient alignment of short DNA sequences to the human genome. 2009, Pubmed
Lindeman, Prepatterning of developmental gene expression by modified histones before zygotic genome activation. 2011, Pubmed
Luxardi, Distinct Xenopus Nodal ligands sequentially induce mesendoderm and control gastrulation movements in parallel to the Wnt/PCP pathway. 2010, Pubmed , Xenbase
Nègre, A cis-regulatory map of the Drosophila genome. 2011, Pubmed
Quinlan, BEDTools: a flexible suite of utilities for comparing genomic features. 2010, Pubmed
Rada-Iglesias, Epigenomics of human embryonic stem cells and induced pluripotent stem cells: insights into pluripotency and implications for disease. 2011, Pubmed
Rada-Iglesias, A unique chromatin signature uncovers early developmental enhancers in humans. 2011, Pubmed , Xenbase
Rebbert, Transcriptional regulation of the Xlim-1 gene by activin is mediated by an element in intron I. 1997, Pubmed , Xenbase
Ryan, The Xenopus eomesodermin promoter and its concentration-dependent response to activin. 2000, Pubmed , Xenbase
Saijoh, Distinct transcriptional regulatory mechanisms underlie left-right asymmetric expression of lefty-1 and lefty-2. 1999, Pubmed
Saka, Nuclear accumulation of Smad complexes occurs only after the midblastula transition in Xenopus. 2007, Pubmed , Xenbase
Saldanha, Java Treeview--extensible visualization of microarray data. 2004, Pubmed
Schmierer, Kinetic analysis of Smad nucleocytoplasmic shuttling reveals a mechanism for transforming growth factor beta-dependent nuclear accumulation of Smads. 2005, Pubmed , Xenbase
Sérandour, Epigenetic switch involved in activation of pioneer factor FOXA1-dependent enhancers. 2011, Pubmed
Shiratori, Two-step regulation of left-right asymmetric expression of Pitx2: initiation by nodal signaling and maintenance by Nkx2. 2001, Pubmed , Xenbase
Shlyueva, Transcriptional enhancers: from properties to genome-wide predictions. 2014, Pubmed
Skirkanich, An essential role for transcription before the MBT in Xenopus laevis. 2011, Pubmed , Xenbase
Tan, RNA sequencing reveals a diverse and dynamic repertoire of the Xenopus tropicalis transcriptome over development. 2013, Pubmed , Xenbase
van Heeringen, Principles of nucleation of H3K27 methylation during embryonic development. 2014, Pubmed , Xenbase
Watabe, Molecular mechanisms of Spemann's organizer formation: conserved growth factor synergy between Xenopus and mouse. 1995, Pubmed , Xenbase
Watanabe, FAST-1 is a key maternal effector of mesoderm inducers in the early Xenopus embryo. 1999, Pubmed , Xenbase
Wills, Chromatin immunoprecipitation and deep sequencing in Xenopus tropicalis and Xenopus laevis. 2014, Pubmed , Xenbase
Yanai, Mapping gene expression in two Xenopus species: evolutionary constraints and developmental flexibility. 2011, Pubmed , Xenbase
Zaret, Pioneer transcription factors: establishing competence for gene expression. 2011, Pubmed
Zentner, Epigenetic signatures distinguish multiple classes of enhancers with distinct cellular functions. 2011, Pubmed
Zhang, Model-based analysis of ChIP-Seq (MACS). 2008, Pubmed
