|
Fig. 1. Internalization at the dorsal blastopore. (A-Dâ²) Tissue folding. The peripheral layers of an initial gastrula (A) (prospective endoderm, mesoderm and ectoderm; yellow, red and blue sections of line, respectively) become folded by the mid-gastrula stage (Aâ²). Explants of whole dorsal region (B), of endoderm and mesoderm (C) and of mesoderm and ectoderm (D) after one hour of excision at stage 10, and after autonomous folding, at stage 11 (Bâ²-Dâ²). (E-Fâ²) Mesoderm regions identified by in situ hybridization for Gsc (E,Eâ²) and Xbra (F,Fâ²) at stages 10 (E,F) and 11 (Eâ²,Fâ²). Yellow line, Gsc domain; red line, Xbra domain. Axes indicated by double arrows. (G-I) SEM pictures of lip. Bottom row, regions: red, Xbra domain; yellow, Gsc domain. Black arrowheads, position of bottle cells; green arrowheads, blastopore. Scale bars: 100â
μm. BCR, ectodermal blastocoel roof. |
|
Fig. 2. Lip-BCR explants. (A,B) Frames from time-lapse recording 30â
min (A) and 60â
min (B) after explantation, viewed from inside the embryo (left, respective sagittal section views of fixed explants, for orientation). Animal to the top, green arrowhead, tip of lip; black arrowhead, bottle cell position. (C-F) Higher magnification of squares in A,B. Arrowheads and lines indicate pathways of landmarks. Sequential appearance of landmarks indicates involution, pathways converge towards midline. (G-Hâ²) Mesoderm regions identified by Gsc and Xbra expression in explants. Arrowheads, red and yellow lines as in Fig. 1E,F. Animal to the top, dorsal to the right. Scale bars: 100â
μm. |
|
Fig. 3. Open-faced lip-BCR explants. (A) Cell movements in early gastrula explant. Cells at anterior (former vegetal) edge (left) migrate anteriorly (yellow arrows), narrowing and extending the lip tissue. Posterior cells show minor movement (red arrows). (B) Higher magnification of region in A (white rectangle), cell (blue) appears between cells moving apart, and lateral cell neighbors (red, orange) become anteroposterior neighbors. (C) Intercalation by differential migration. (D) Decreasing cell velocities from anterior (yellow) to posterior (green, red). (E) Interpretative scheme. Yellow, Gsc domain; red, Xbra domain. Explant (dashed rectangle) is secured under coverslip. Arrow lengths indicate velocities: long, outer lanes; short, inner lanes through lip. Vegetal-animal axis becomes anterior-posterior axis after involution. Scale bars: 100â
μm. |
|
Fig. 4. Lip-only explants. (A-Bâ²) Lip explants without BCR, sagittally fractured. Explants at indirect illumination (A,Aâ²) or with biotinylated/TRITC antibody-labeled surface (B,Bâ²) after explantation (A,B) and 2.5â
h later (Aâ²,Bâ²). (C,Câ²) DiI-labeled line in dorsal lip directly after labeling (C) and after peak involution (Câ²). Black arrowheads, bottle cell position; green arrowheads, blastopore; blue arrowheads, border between lip and BCR. (D) Schematic of explants as in Fig. 3. (E) Time-lapse recording of lip-only explant. View of cut surface (see D), position of bottle cells to the left. Massive movement to the left makes explant tip over (white arrow in first frame), brings epithelial layer into view (black arrows). Left-to-right gradient of velocities (yellow, green arrows) on left (Gsc domain), random movement (red arrows) on right side (Xbra domain). (F-Jâ²) Xbra domain explants made at stage 10.5. In situ hybridization for Gsc (F) or Xbra (G), explants fixed, fractioned sagittally 45â
min after excision. (H) Time-lapse film of Xbra domain, same view as in E, random cell movements (red arrows), long axis corresponds to lateral extension of lip. (I) Xbra domain filmed in side view in 45° mirror. Landmarks (asterisks) indicating axis of elongation (dashed yellow line), blue arrowheads, upper margins of epithelium; white arrowhead, pigmentation indicates pre-involution side of explant. (J,Jâ²) Interpretation of movement in I: narrowing towards red axis (J) or shear movement along green axis (Jâ²) both lead to radial convergence. Scale bars: 100â
μm. |
|
Fig. 5. EphA4 knockdown inhibits peak involution. (A) Embryos fixed and fractured sagittally after peak involution (stage 11) after injection with EphA4-MO and/or EphA4 mRNA at doses indicated. Arrowheads, position of bottle cells at end of archenteron. (B) Archenteron lengths in experiments shown in A; n, number of embryos; bars indicate s.d.; asterisks indicate significance levels at least P<0.05. (C) Lip-BCR explants, sagittal view. Treatments indicated; lengths of involuted surface indicated by dashed line. (D) EphA4-MO-injected lip-BCR explants fixed 1 and 2.5â
h after explantation at stage 10+. In situ hybridization shows Xbra expression. Black arrowheads, position of bottle cells in C,D. (E) Involution defects in lip-BCR explants; n, number of explants. |
|
Fig. 6. Pak1 acts downstream of EphA4. (A) In situ hybridization for Gsc and Xbra in DN-Pak1 embryos. Arrowheads, lines as in Fig. 1. (B,C) Pak1 inhibition in lip-BCR explants. (D,E) Pak1 inhibition in lip-only explants. (F) Embryos fractured sagittally after peak involution, rescue of EphA4-MO effect by Pak1. (G) Archenteron lengths in experiments shown in F; n, number of embryos; bars indicate s.d.; asterisks indicate significance levels at least P<0.05. (H) Lip-BCR explants. (I) Involution defects in lip-BCR explants; n, number of explants. Black arrowheads, bottle cells positions; green arrowheads, blastopore; blue arrowheads, border between BCR and blastopore lip. |
|
Fig. 7. Xbra expression as detected by in situ hybridization. Treatments and stages indicated in A-I. Black arrowheads, positions of bottle cells; green arrowheads, blastopore; black arrows, Xbra expression in lip region; red arrows, ectopic Xbra expression in anterior mesoderm or BCR. |
|
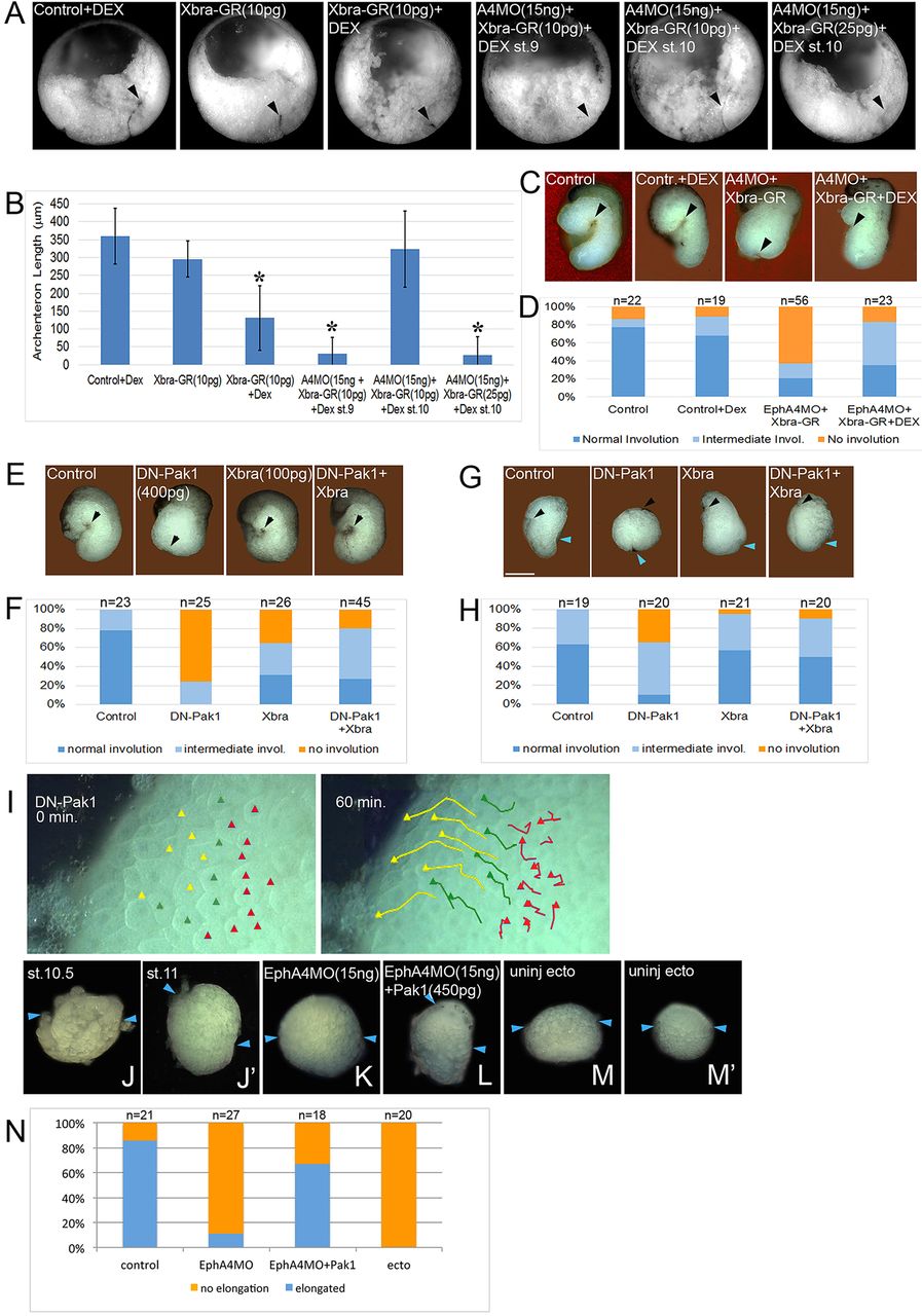
Fig. 8. Xbra acts downstream of EphA4/Pak1. (A) Embryos fractured sagittally after peak involution (stage 11); rescue of archenteron formation by Xbra-GR/dexamethasone (DEX). Arrowheads, end of archenteron. (B) Archenteron lengths; n, number of embryos; bars indicate s.d.; asterisks indicate significance levels at least P<0.05. (C,D) Lip-BCR explants, rescue of folding by Xbra-GR; n, number of explants. (E,F) Lip-BCR explants, rescue of folding by Xbra mRNA injection after Pak1 inhibition; n, number of explants. (G,H) Rescue of lip-only morphology by Xbra mRNA injection after Pak1 inhibition; n, number of explants. (I) Migration of cells in anterior open-faced explants (yellow and green arrows) is not inhibited by DN-Pak1. Red arrows, random motility in Xbra domain. (J-N) Asymmetric elongation in Xbra domain explants (J,Jâ²) is inhibited by EphA4 knockdown (K) and rescued by Pak1 (L); no elongation in ectoderm explants of different sizes (M,Mâ²). Scale bars: 100â
μm. |
|
Fig. 9. Ephrin-B2 is required for peak involution. (A) Mesoderm induces Xbra in EphA4-expressing dorsal BCR. Tissues were combined at initial gastrula stage and fixed 2â
h later (stage 10.5) for in situ hybridization. Arrows, Xbra expression. (B) Embryos fractured sagittally after peak involution (stage 11); inhibition of archenteron elongation by ephrinB2-MO; bars indicate s.d.; asterisks indicate significance levels at least P<0.05. (C) Inhibition of Lip-BCR explants folding by ephrin B2-MO. Green arrowheads, tip of blastopore lip; black arrowheads, position of bottle cells. (D) In situ hybridization for Gsc, Xbra in ephrinB2-MO embryos. |
|
Fig. 10. Resumption of convergent extension after failed involution. (A) Chordin expression in control and DN-Pak1-injected embryos in late gastrula (stage 12). (B) Archenteron after completion of gastrulation in control and Pak1-inhibited embryos. Black arrowheads, positions of bottle cells; green arrowheads, blastopore. (C) Control and Pak1-inhibited lip-BCR explants cultured for 4 and 5â
h, respectively. Arrows, Brachet's cleft separating BCR and mesoderm. (D) Control and Pak1-inhibited larvae. |
|
Fig. 11. Geometry of dorsal involution. (A) Involution in context of gastrulation. Top: movements at early and mid-gastrula stages. Yellow, endoderm; red, mesoderm; blue, ectoderm; yellow arrows, vegetal rotation; red arrows, involution; blue arrows, epiboly; green double-arrow, late-stage convergent extension; white arrows, vegetal displacement of lips during blastopore constriction; vertical dashed line, animal-vegetal axis. Bottom: horizontal section at level of horizontal dashed lines in top, dorsal side. Dashed lines connect surface cells 1 and 2 to animal-vegetal axis, over a distance of 500â
μm, thickness of mesoderm layer 200â
μm. As cells internalize, they converge by a factor of 0.6. (B) Deduced deformation of a segment of the lip during peak involution; colors as in Fig. 3E. |
|
Figure S1. (A,B) Rescue of EphA4 knockdown (A4MO) by Xenopus EphA4 mRNA
injection (A4) at indicated doses of MO or mRNA. Top: examples of sagittally fractures
embryos at stage 11; bottom, archenteron lengths in experiments shown at top. (C,D)
Kinase-dead EphA4 does not rescue and acts dominant-negatively. Top: examples of
sagittally fractures embryos at stage 11; bottom, archenteron lengths in experiments
shown at top. Asterisks, significant reduction. |
|
Figure S2. Marker gene expression in control (A-E) and EphA4-MO embryos (F-J) at
stage 11. (A,F) Gsc, prechordal mesoderm; (B,G) Cerberus, anterior mesendoderm; (C,H)
Chordin, anterior chordamesoderm; (D,I) Xbra, chordamesoderm; (E,J) Sox2,
neuroectoderm. |
|
Figure S3. Control of Xbra expression. (A-D) Xbra expression under various treatments.
A4MO, EphA4-MO; caMEK, constitutively active MEK; SU5402, inhibitor of FGF
receptor; U0126, MAPK inhibitor; LY294002, PI3K inhibitor; DMSO, dimethylsulfoxide
control. |
|
Figure S4. Effect of Xbra injection on involution. (A) A4, EphA4-MO; Xbra, Xbra
mRNA; doses as indicated. (B) Archenteron length in experiments shown in (A). |