XB-ART-49407
Mech Dev
2014 Aug 01;133:203-17. doi: 10.1016/j.mod.2014.07.004.
Show Gene links
Show Anatomy links
Diverse functions of kindlin/fermitin proteins during embryonic development in Xenopus laevis.
Rozario T, Mead PE, DeSimone DW.
???displayArticle.abstract???
The kindlin/fermitin family includes three proteins involved in regulating integrin ligand-binding activity and adhesion. Loss-of-function mutations in kindlins1 and 3 have been implicated in Kindler Syndrome and Leukocyte Adhesion Deficiency III (LAD-III) respectively, whereas kindlin2 null mice are embryonic lethal. Post translational regulation of cell-cell and cell-ECM adhesion has long been presumed to be important for morphogenesis, however, few specific examples of activation-dependent changes in adhesion molecule function in normal development have been reported. In this study, antisense morpholinos were used to reduce expression of individual kindlins in Xenopus laevis embryos in order to investigate their roles in early development. Kindlin1 knockdown resulted in developmental delays, gross malformations of the gut and eventual lethality by tadpole stages. Kindlin2 morphant embryos displayed late stage defects in vascular maintenance and angiogenic branching consistent with kindlin2 loss of function in the mouse. Antisense morpholinos were also used to deplete maternal kindlin2 protein in oocytes and eggs. Embryos lacking maternal kindlin2 arrested at early cleavage stages due to failures in cytokinesis. Kindlin3 morphant phenotypes included defects in epidermal ciliary beating and partial paralysis at tailbud stages but these embryos recovered eventually as morpholino levels decayed. These results indicate a remarkably diverse range of kindlin functions in vertebrate development.
???displayArticle.pubmedLink??? 25173804
???displayArticle.pmcLink??? PMC4195491
???displayArticle.link??? Mech Dev
???displayArticle.grants??? [+]
GM094793 NIGMS NIH HHS , HD071136 NICHD NIH HHS , R01 GM094793 NIGMS NIH HHS , R01 HD026402 NICHD NIH HHS , R21 HD071136 NICHD NIH HHS
Species referenced: Xenopus laevis
Genes referenced: aplnr cdh3 fermt1 fermt2 fermt3 grap2 hba1 hook3 kdr myc nkx2-5 prox1 tuba4a
???displayArticle.antibodies??? Fermt2 Ab1 Fermt2 Ab2
???displayArticle.morpholinos??? fermt1 MO1 fermt2 MO1 fermt3 MO1
???attribute.lit??? ???displayArticles.show???
|
|
Fig. 1 â Developmental delays and aberrant gut morphology caused by loss of xkindlin1. (A) Sequence of K1MO used to target one alloallele of xkindlin1. (B) K1MO blocks translation of exogenously expressed Myc-tagged xkindlin1 RNA revealed by western blot with anti-Myc antibody. (CâD) ConMO (C) or K1MO (D) injected embryos at gastrula stage, appearance of blastopore indicates normal timing and morphology. (EâF) ConMO injected normal tadpole stage embryo (E); K1MO embryo is delayed with general ââsicklyââ appearance (F). (GâH) Gut morphology (yellow arrows) in late tadpole embryos reveals normal gut coils in uninjected (UN) tadpoles (G); K1MO injected tadpoles exhibited deformed guts with significantly reduced coiling (H). |
|
|
Fig. 2 â Blood cell aggregation, ventral edema and pale hearts caused by loss of xkindlin2. (A) Sequence of K2MO used to target both alleles of xkindlin2. (B) Efficacy of K2MO mediated knockdown of endogenous xkindlin2; lysates from three developmental stages were immunoprecipitated using anti-human kindlin2 Ab (3A3.5) to enrich for xkindlin2. Western blot was performed using anti-mouse kindlin2 Ab (Y-15). K2MO (injected post-fertilization) failed to knockdown xkindlin2 at stage 11 but reduced xkindlin2 expression evident by stage 26. Recovery of xkindlin2 expression in these embryos is noted by stage 40. (C) Quantification of xkindlin2 expression in the presence of ConMO and K2MO at stage 26. N = 3, error bars = SEM. (DâE) Phenotypes of ConMO and K2MO injected tadpoles; blood smears (red asterisks) and ventral edema (ve) evident in the K2MO morphant. (FâG) RNA in situ hybridization using hba1 as a blood marker confirmed presence of blood smears in K2MO embryos. (HâI) Micrographs of tadpole heads viewed from the ventral side to visualize the heart (h); red blood cells are visible in hearts of ConMO but not in K2MO morphant hearts. (JâK) RNA in situ hybridizations using nkx2â5 as a marker for heart differentiation. (L) Injection of non-targetable EGFP-tagged human kindlin2 RNA rescued the most severe defects (i.e., embryos with both ventral edemas and pale hearts) caused by injection of K2MO. (N = 4, n = 163â180 embryos, error bars = SEM). |
|
|
Fig. 3 â Defective blood flow through the vasculature caused by loss of xkindlin2. (AâB) Images of tadpoles at indicated time intervals following injection of fluorescent dextran into the beating hearts of an uninjected (UN) tadpole and a K2MO injected tadpole. The top row are brightfield images and three bottom rows are fluorescence micrographs showing progressive distribution of the dextran; (k) kidneys. (CâF) RNA in situ hybridizations using hba1 as a blood marker. (CâD) Early specification of blood islands appeared normal in both ConMO and K2MO morphants. (EâF) At stg 40, discrete blood islands were visible in ConMO morphants; K2MO morphants showed prominent staining of hba1 in a branched pattern. |
|
|
Fig. 4 â Knockdown of xkindlin2 resulted in impaired development of the embryonic vasculature and lymphatic system. (AâD) RNA in situ hybridization using aplnr as an endothelial cell marker. (AâB) Initial formation and elaboration of blood vessels including the posterior cardinal vein (pcv) was comparable between ConMO and K2MO morphants. (CâD) By stage 42, major vessels such as the pcv appeared to regress in K2MO morphants. (EâF) RNA in situ hybridizations using prox1 as a marker of the lymphatic system showed that lymph hearts (lh) and lymph vessels (lv) formed in both ConMO and K2MO morphants; discontinuities in prox1 expression are noted in K2MO embryos. |
|
|
Fig. 5 â Angiogenesis and vascular maintenance was compromised in K2MO injected kdr:GFP transgenic tadpoles. Cartoon of stage 46 embryo (Nieuwkoop and Faber, 1967) with approximate locations of image fields depicted in labeled panels (red boxes). (AâH) Extended focus grid confocal micrographs of transgenic tadpoles imaged live. Panels are arranged so that dorsal is up and anterior is left. (A) Uninjected (UN) tadpoles had normal posterior cardinal veins (pcv) and an elaborate branched network of blood vessels throughout the trunk of the embryo including around the cloaca (cl). (B) K2MO morphants formed aberrant ventral edemas (ve) and swelling of the pcv. (CâF) Angiogenic sprouting of blood vessels was severely reduced in K2MO morphants compared to controls and the epithelial morphology of major blood vessels including the pcv was disrupted in K2MO morphants. (GâH) A magnified view of paired pcvs showing that in K2MO morphants, endothelial cells around the pcv appeared mesenchymal with multiple long protrusions (examples highlighted with red arrowheads), in stark contrast to the normal epithelial nature of endothelial cells at this region. (I) Quantification of the mean blood vessel width in uninjected compared to K2MO injected embryos; blood vessels widths observed in K2MO morphants were narrower than controls. For measurements, vessels were defined as a tubular stretch of endothelial cells between two branch points within the trunk of the embryo. Three width measurements were taken across the length of each vessel and averaged (UN: N = 8 tadpoles, n = 393 blood vessels; K2MO: N = 9 tadpoles, n = 80 blood vessels; error bars = SEM; p < 0.0001). |
|
|
Fig. 6 â Increased endothelial cell protrusive activity and impaired angiogenic sprouting following loss of xkindlin2. (A-B) Selected frames from time-lapse movies of kdr:GFP transgenic tadpoles demonstrate endothelial cell behaviors from uninjected and K2MO injected embryos over 10 h. Each colored arrowhead points to a particular endothelial cell. The yellow arrowhead shows an endothelial tip-cell making a single protrusion that connected to a neighboring vessel to form a new branch. The blue arrowhead points to an endothelial cell that made 1â2 protrusions before retracting. Both behaviors are normal during this period of angiogenesis. The green and red arrowheads showendothelial cells fromK2MO morphants that made multiple protrusions but did not form new branches. These behaviors are readily observed in time lapse image sequences (Movies S3â4). (C) Quantification of the maximum number of protrusions observed for single endothelial cells during 10 h of imaging showed that K2MO caused a marked increase in the number of protrusions formed (UN: N = 5 tadpoles, n = 36 cells; K2MO: N = 3 tadpoles, n = 32 cells; error bars = SEM; p < 0.0001). |
|
|
Fig. 7 â Loss of maternal xkindlin2 resulted in cytokinesis failure. (A) Cleavage stage embryos derived from MO-injected oocytes that were cultured for 2 days and then passaged through a host mother and fertilized in vitro. Uninjected (UN) and ConMO injected embryos progressed through multiple cleavages and developed into normal tadpoles. However, K2MO morphants failed to exhibit distinct cleavage planes. Pigmented indentations formed on the surface of the embryo but normal cleavage planes did not form. (B) Bisected blastulae from oocytes injected with either ConMO or K2MO. Small animal and large ventral blastomeres arranged around a blastocoel cavity are evident in ConMO morphants; K2MO morphants appeared as a solid mass lacking cell borders. (CâJ) Extended focus confocal micrographs of immunostained bisected embryos. Lack of membrane-associated C-cadherin (Cad) confirmed that K2MO morphants failed to form cell boundaries. Sytox-green (DNA, green) and a-tubulin staining (red) demonstrated presence of multiple nuclei in K2MO morphants even in the absence of cytokinesis. |
|
|
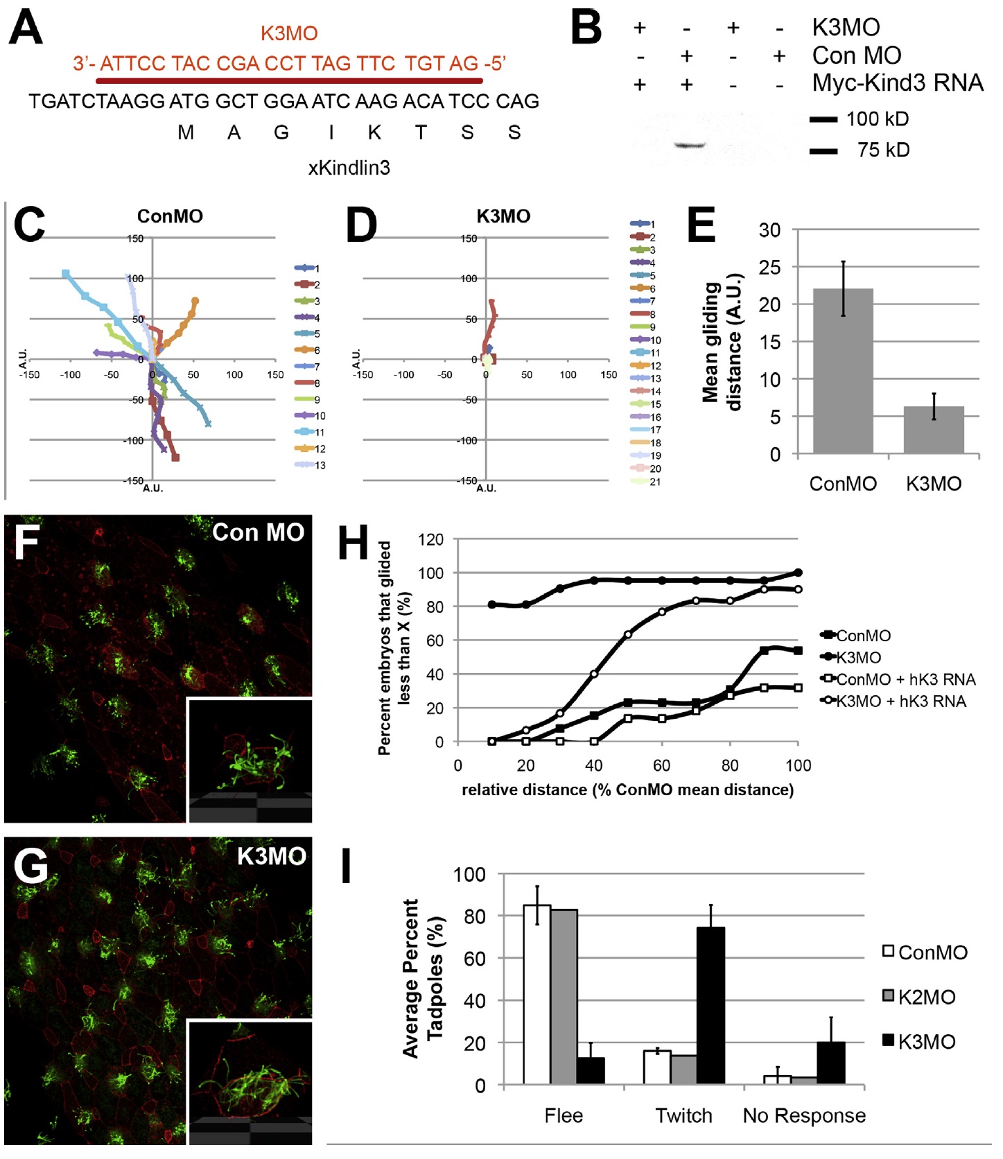
Fig. 8 â Defects in ciliary beating and partial paralysis in xkindlin3 morphants. (A) Sequence of K3MO used to target xkindlin3. (B) K3MO knocked down expression of exogenously expressed Myc-tagged xkindlin3 RNA revealed by western blot with anti- Myc antibody. (CâD) Spider diagrams of individual tailbud embryos that glided across the surface of a petri dish over 30 s. (E) Quantification of mean gliding distance for ConMO and K3MO injected embryos (N = 6, n = 121 and 172 respectively). (FâG) Extended focus confocal micrographs from whole-mount tailbud stage embryos immunostained for a-tubulin (green) and phalloidin (red) to visualize the ciliated epidermis of ConMO and K3MO morphants. Insets are 3-D projections of a single multi-ciliated cell. (H) Quantification of the phenotypic rescue of the gliding defect in embryos injected with both K3MO and a non-targetable human kindlin3 transcript (hK3 RNA). Gliding speeds varied widely in rescued embryos likely due to nonuniform expression of the rescue protein in individual embryos. 10 bins were created representing the percent of the mean distance traversed by ConMO embryos in 10% increments plotted along the x-axis represented as relative distance. At each point, the percent of embryos that traversed a distance equal to or below it was plotted along the y-axis for each group. A majority of K3MO morphants were more static relative to ConMO morphants. Over-expression of hK3 RNA decreased the percentage of K3MO morphants able to traverse short distances compared to ConMO. Movie S7 demonstrates this partial rescue from one representative experiment. (I) Quantification of MO-injected embryo responses to touch with a hairloop. Tadpoles that swam to the edge of the dish were scored as ââflee,ââ tadpoles that twitched in response but could not swim away were scored as ââtwitchââ and tadpoles that failed to respond after at least 20 touches were scored as ââno responseââ. Only K3MO morphants were impaired in their ability to flee from a tactile insult (ConMO: N = 3, n = 57; K2MO: N = 1, n = 29; K3MO: N = 3, n = 53; error: SD). |
References [+] :
Anthis,
The tail of integrin activation.
2011, Pubmed
Anthis, The tail of integrin activation. 2011, Pubmed
Bandyopadhyay, Functional differences between kindlin-1 and kindlin-2 in keratinocytes. 2012, Pubmed
Bialkowska, The integrin co-activator Kindlin-3 is expressed and functional in a non-hematopoietic cell, the endothelial cell. 2010, Pubmed
Bussolino, Angiogenesis: a balancing act between integrin activation and inhibition? 2009, Pubmed
Byzova, A mechanism for modulation of cellular responses to VEGF: activation of the integrins. 2000, Pubmed
Calderwood, The Talin head domain binds to integrin beta subunit cytoplasmic tails and regulates integrin activation. 1999, Pubmed
Canning, Developmental expression of the fermitin/kindlin gene family in Xenopus laevis embryos. 2011, Pubmed , Xenbase
Clark, Striated muscle cytoarchitecture: an intricate web of form and function. 2002, Pubmed
Culver, The effects of hemodynamic force on embryonic development. 2010, Pubmed
Danker, V(+)-fibronectin expression and localization prior to gastrulation in Xenopus laevis embryos. 1993, Pubmed , Xenbase
Darland, Cell-cell interactions in vascular development. 2001, Pubmed
Davidson, Integrin alpha5beta1 and fibronectin regulate polarized cell protrusions required for Xenopus convergence and extension. 2006, Pubmed , Xenbase
Doherty, A flk-1 promoter/enhancer reporter transgenic Xenopus laevis generated using the Sleeping Beauty transposon system: an in vivo model for vascular studies. 2007, Pubmed , Xenbase
Dowling, Kindlin-2 is an essential component of intercalated discs and is required for vertebrate cardiac structure and function. 2008, Pubmed
Dowling, Kindlin-2 is required for myocyte elongation and is essential for myogenesis. 2008, Pubmed
Eliceiri, Integrin and growth factor receptor crosstalk. 2001, Pubmed
Franco, Pericytes promote endothelial cell survival through induction of autocrine VEGF-A signaling and Bcl-w expression. 2011, Pubmed
Gawantka, Beta 1-integrin is a maternal protein that is inserted into all newly formed plasma membranes during early Xenopus embryogenesis. 1992, Pubmed , Xenbase
Gerhardt, VEGF guides angiogenic sprouting utilizing endothelial tip cell filopodia. 2003, Pubmed
Giancotti, Integrin signaling. 1999, Pubmed
Harland, In situ hybridization: an improved whole-mount method for Xenopus embryos. 1991, Pubmed , Xenbase
Has, Kindler syndrome: extension of FERMT1 mutational spectrum and natural history. 2011, Pubmed
Hayes, Identification of novel ciliogenesis factors using a new in vivo model for mucociliary epithelial development. 2007, Pubmed , Xenbase
Hellström, Dll4 signalling through Notch1 regulates formation of tip cells during angiogenesis. 2007, Pubmed
Hynes, Integrins: bidirectional, allosteric signaling machines. 2002, Pubmed
Jobard, Identification of mutations in a new gene encoding a FERM family protein with a pleckstrin homology domain in Kindler syndrome. 2003, Pubmed
Joos, Integrin alpha 5 during early development of Xenopus laevis. 1995, Pubmed , Xenbase
Kern, Chronic colitis due to an epithelial barrier defect: the role of kindlin-1 isoforms. 2007, Pubmed
Khan, Phylogenetic analysis of kindlins suggests subfunctionalization of an ancestral unduplicated kindlin into three paralogs in vertebrates. 2011, Pubmed
Kiosses, Rac recruits high-affinity integrin alphavbeta3 to lamellipodia in endothelial cell migration. 2001, Pubmed
Kuijpers, LAD-1/variant syndrome is caused by mutations in FERMT3. 2009, Pubmed
Ma, Kindlin-2 (Mig-2): a co-activator of beta3 integrins. 2008, Pubmed
Mahabeleshwar, Integrin affinity modulation in angiogenesis. 2008, Pubmed
Malinin, A point mutation in KINDLIN3 ablates activation of three integrin subfamilies in humans. 2009, Pubmed
Mayor, Induction of the prospective neural crest of Xenopus. 1995, Pubmed , Xenbase
Mir, How the mother can help: studying maternal Wnt signaling by anti-sense-mediated depletion of maternal mRNAs and the host transfer technique. 2008, Pubmed , Xenbase
Montanez, Kindlin-2 controls bidirectional signaling of integrins. 2008, Pubmed
Nieswandt, Loss of talin1 in platelets abrogates integrin activation, platelet aggregation, and thrombus formation in vitro and in vivo. 2007, Pubmed
Patel, Kindlin-1 regulates mitotic spindle formation by interacting with integrins and Plk-1. 2013, Pubmed
Petricca, Localization and potential function of kindlin-1 in periodontal tissues. 2009, Pubmed
Phng, Angiogenesis: a team effort coordinated by notch. 2009, Pubmed
Pluskota, The integrin coactivator kindlin-2 plays a critical role in angiogenesis in mice and zebrafish. 2011, Pubmed
Ramos, Xenopus embryonic cell adhesion to fibronectin: position-specific activation of RGD/synergy site-dependent migratory behavior at gastrulation. 1996, Pubmed , Xenbase
Ramos, Integrin-dependent adhesive activity is spatially controlled by inductive signals at gastrulation. 1996, Pubmed , Xenbase
Rantala, SHARPIN is an endogenous inhibitor of β1-integrin activation. 2011, Pubmed
Serini, Integrins and angiogenesis: a sticky business. 2006, Pubmed
Siegel, Loss of kindlin-1, a human homolog of the Caenorhabditis elegans actin-extracellular-matrix linker protein UNC-112, causes Kindler syndrome. 2003, Pubmed
Stenzel, Endothelial basement membrane limits tip cell formation by inducing Dll4/Notch signalling in vivo. 2011, Pubmed
Svensson, Leukocyte adhesion deficiency-III is caused by mutations in KINDLIN3 affecting integrin activation. 2009, Pubmed
Tadokoro, Talin binding to integrin beta tails: a final common step in integrin activation. 2003, Pubmed
Territo, Cardio-respiratory ontogeny during chronic carbon monoxide exposure in the clawed frog Xenopus laevis. 1998, Pubmed , Xenbase
Tu, Migfilin and Mig-2 link focal adhesions to filamin and the actin cytoskeleton and function in cell shape modulation. 2003, Pubmed , Xenbase
Ussar, The Kindlins: subcellular localization and expression during murine development. 2006, Pubmed
Ussar, Loss of Kindlin-1 causes skin atrophy and lethal neonatal intestinal epithelial dysfunction. 2008, Pubmed
Weber, Integrins and cadherins join forces to form adhesive networks. 2011, Pubmed
Worthington, TGFβ: a sleeping giant awoken by integrins. 2011, Pubmed
Xu, A secreted protein promotes cleavage furrow maturation during cytokinesis. 2011, Pubmed
