XB-ART-49380
Dev Biol
2014 Oct 01;3941:54-64. doi: 10.1016/j.ydbio.2014.07.025.
Show Gene links
Show Anatomy links
Sterol carrier protein 2 regulates proximal tubule size in the Xenopus pronephric kidney by modulating lipid rafts.
???displayArticle.abstract???
The kidney is a homeostatic organ required for waste excretion and reabsorption of water, salts and other macromolecules. To this end, a complex series of developmental steps ensures the formation of a correctly patterned and properly proportioned organ. While previous studies have mainly focused on the individual signaling pathways, the formation of higher order receptor complexes in lipid rafts is an equally important aspect. These membrane platforms are characterized by differences in local lipid and protein compositions. Indeed, the cells in the Xenopus pronephric kidney were positive for the lipid raft markers ganglioside GM1 and Caveolin-1. To specifically interfere with lipid raft function in vivo, we focused on the Sterol Carrier Protein 2 (scp2), a multifunctional protein that is an important player in remodeling lipid raft composition. In Xenopus, scp2 mRNA was strongly expressed in differentiated epithelial structures of the pronephric kidney. Knockdown of scp2 did not interfere with the patterning of the kidney along its proximo-distal axis, but dramatically decreased the size of the kidney, in particular the proximal tubules. This phenotype was accompanied by a reduction of lipid rafts, but was independent of the peroxisomal or transcriptional activities of scp2. Finally, disrupting lipid micro-domains by inhibiting cholesterol synthesis using Mevinolin phenocopied the defects seen in scp2 morphants. Together these data underscore the importance for localized signaling platforms in the proper formation of the Xenopus kidney.
???displayArticle.pubmedLink??? 25127994
???displayArticle.pmcLink??? PMC4163507
???displayArticle.link??? Dev Biol
???displayArticle.grants??? [+]
Species referenced: Xenopus laevis
Genes referenced: abcd3 atp1b1 bsg cat cat.2 cav1 cltc lta mhc2-dab nphs1 psmd6 rab5a rab7a scp2 slc12a1 slc12a3 slc5a9 slc7a5
GO keywords: kidney development
???displayArticle.antibodies??? Cav1 Ab1 Cltc Ab1 Kidney Ab1 Kidney Ab2 Rab5a Ab1 Rab7a Ab1
???displayArticle.morpholinos??? scp2 MO1 scp2 MO2
???attribute.lit??? ???displayArticles.show???
|
|
Fig. 1. Lipid Rafts in the Pronephric Kidney. (A,B) Whole mount immunostaining of Xenopus pronephroi using the B-subunit of Cholera Toxin (CT-B) or an antibody against Caveolin-1 at stage 42. Proximal tubules were counterstained using the 3G8 antibody (A) or ECL (B). pt, proximal tubules; dt, distal tubules. (CâH׳) Cryostat sections of stage 35, 39 and 42 Xenopus embryos stained with CT-B and either 3G8 (CâF׳) or 4A6 (GâH׳). (IâN׳) Paraplast sections of stage 35, 39 and 42 Xenopus embryos stained with Caveolin-1 and 3G8 (IâL׳) or 4A6 antibodies (MâN׳). The gray-scale panels show CTâB and Caveolin-1 staining only, while the color panels show the merged images. (OâS׳) Paraplast sections of stage 40 Xenopus embryos stained with anti-Caveolin-1 in combination with ECL (OâP׳), Clathrin (Q,Q׳), Rab5 (R,R׳) and Rab7 (S,S׳). In panel P and P׳ co-localization of Caveolin-1 and ECL staining in the apical domain was analyzed using the co-localization module of the LAS AF software and is indicated by white pixels. The panels F,F׳,H,H׳,L,L׳,N,N׳,O׳,P׳,Q׳,R׳ and S׳ are close-ups of the areas indicated by the white boxes. |
|
|
|
|
|
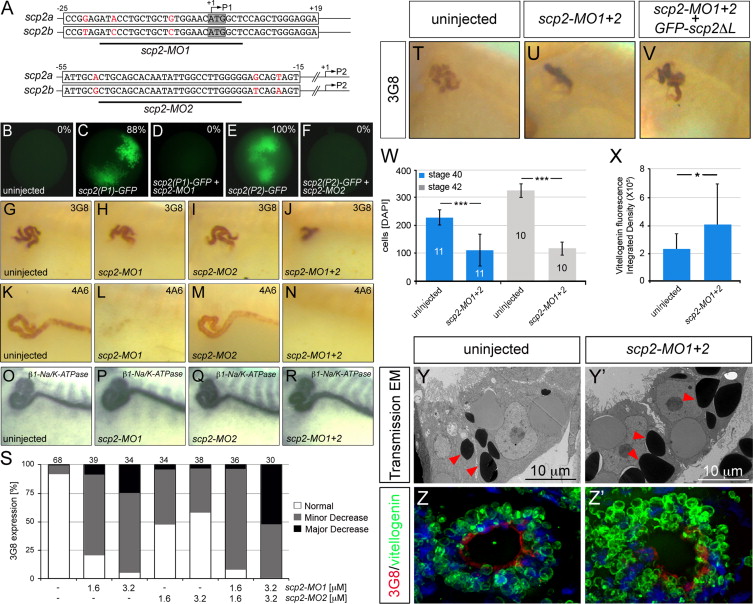
Fig. 3. Phenotype of Xenopus Embryos Lacking Scp2. (A) Sequence alignment of the two scp2 pseudo-alleles in the regions targeted by either scp2-MO1 or scp2-MO2. The position of the MOs and the start codons (P1 and P2) are indicated. Non-conserved nucleotides are highlighted in red. (BâF) Xenopus embryos were injected animally with the scp2-MO1 and scp2-MO2 at the 2-4 cell stage followed by two diametral injections of synthetic mRNA encoding either scp2(P1)âGFP or scp2(P2)âGFP at the 8-cell stage, while control embryos were only injected with the scp2(P1)âGFP or scp2(P2)âGFP mRNA. Embryos were analyzed at stage 10.5 by florescence microscopy. Representative images are shown and the percentage of GFP-positive embryos is indicated in the upper right corner of each panel. (G-R) 3G8 or 4A6 immunostaining at stage 40 (GâN) or β1-Na/K-ATPase whole mount in situ hybridization at stage 39 (O-R) of Xenopus embryos injected with scp2-MO1, scp2-MO2 or a combination of both MOs (scp2-MO1+2). (S) Quantification of the 3G8 whole mount immunostaining. The embryos were categorized in three groups representing increasing severity of the phenotype. The amount of MOs injected and the number of embryos analyzed is indicated. (TâV) 3G8 immunostaining of stage 40 controls or embryos injected with scp2-MO1+2 in the presence or absence of GFP-scp2δL DNA. Panels show representative images of four independent experiments. (W) Bar diagram of the number of proximal tubular cells in embryos injected on one side with scp2-MO1+2 and comparing the injected and uninjected side at stages 40 and 42. The number of embryos analyzed is indicated in the individual bars. Data were analyzed by paired Studentâ²s t-Test; the three asterisks indicate a significance of p<0.001. (X) Bar diagram of the measured intensity of the vitellogenin immunostainings (see panel Z, Z׳). Data were analyzed by Student׳s t-Test and asterisk represent a significance of p<0.05. (YâZ׳) Uninjected and scp2-MO1+2-injected embryos at stage 40 were analyzed by transmission electron microscopy (Y,Y׳) or immunofluorescence staining of proximal tubules using 3G8 (red) and anti-vitellogenin antibodies (green) (Z,Z׳). Nuclei were counterstained with DAPI. Red arrowheads in (Y,Y׳) indicate individual electron-dense yolk platelets. |
|
|
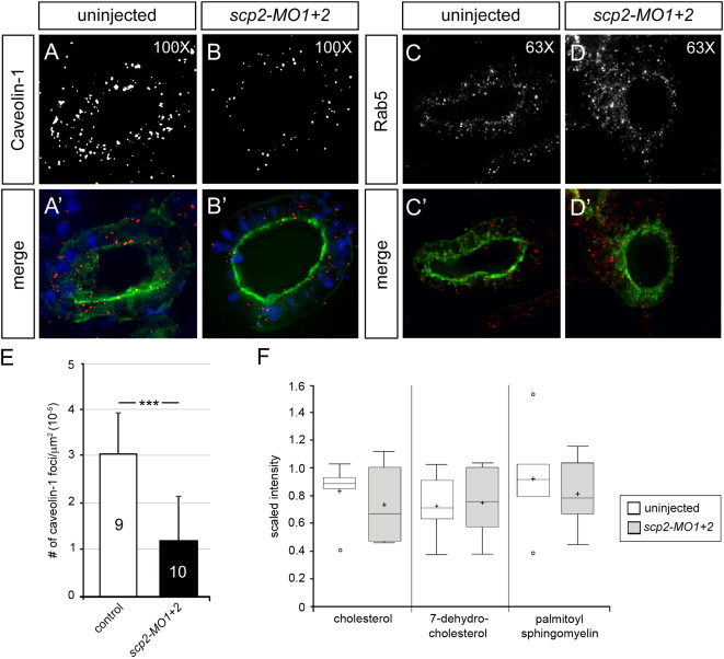
Fig. 4. Scp2 and Lipid Rafts. (AâD׳) Immunofluorescence analysis of uninjected controls and scp2-MO1+2-injected embryos at stage 40 using Caveolin-1 (AâB׳) or Rab5 (CâD׳) antibodies with the gray-scale image showing Caveolin-1 or Rab5 staining alone and the color panels showing merged images. ECL was used to identify proximal tubules (green), DAPI (blue) to visualize nuclei. (E) Quantification of the number of Caveolin-1-positive foci identified in (A,B). The number of embryos analyzed is indicated in the individual bars. Data were analyzed by Student׳s t-Test and the three asterisks indicate a significance of p<0.001. (F) Metabolomics analysis of uninjected and scp2-MO1+2-injected embryos at stage 38 showing Box-and-Whisker Plots for cholesterol, 7-dehydrocholesterol and palmitoyl sphingomyelin. |
|
|
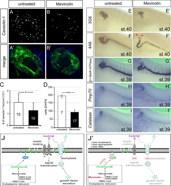
Fig. 5. Proximal Tubule Phenotype upon Inhibition of Cholesterol Synthesis. (AâB׳) Immunofluorescence analysis of untreated controls and embryos treated with 125 μM Mevinolin at stage 40 using anti-Caveolin-1 (red) antibody and ECL (green) with the gray-scale image showing Caveolin-1 staining alone and the color panels showing merged images. DAPI (blue) was used to visualize nuclei. (C) Quantification of the number of Caveolin-1-positive foci identified in (A,B). The number of embryos analyzed is indicated in the individual bars. Data were analyzed by Student׳s t-Test and asterisk represent a significance of p<0.05. (D) Bar diagram of the number of proximal tubular cells in untreated controls and Mevinolin-treated embryos at stages 40. The number of embryos analyzed is indicated in the individual bars. Data were analyzed by Student׳s t-Test and the three asterisks indicate a significance of p<0.001. (EâI׳) Untreated controls and Mevinolin-treated embryos were processed for 3G8 and 4A6 immunohistochemistry at stage 40 (EâF׳) or whole mount in situ hybridization with β1-Na/K ATPase (G,G׳), Pmp70 (H,H׳) and Catalase (I,I׳) at stage 39. (J,J׳) Model for the role of lipid rafts in proximal tubule elongation in the wild-type situation (J) or in the absence of scp2 or upon treatment with Mevinolin (J׳). See discussion for details. |
|
|
Supplementary Fig. S1. Scp2 and Lipid Rafts. (AâD׳) Immunofluorescence analysis of uninjected controls and scp2-MO1+2-injected embryos at stage 40 using a second anti-Caveolin-1 antibody (AâB׳, #3267, Cell Signaling) or anti-Clathrin (CâD׳). Gray-scale image show Caveolin-1 or Clathrin staining alone and the color panels depict the merged images. ECL was used to identify proximal tubules (green). |
|
|
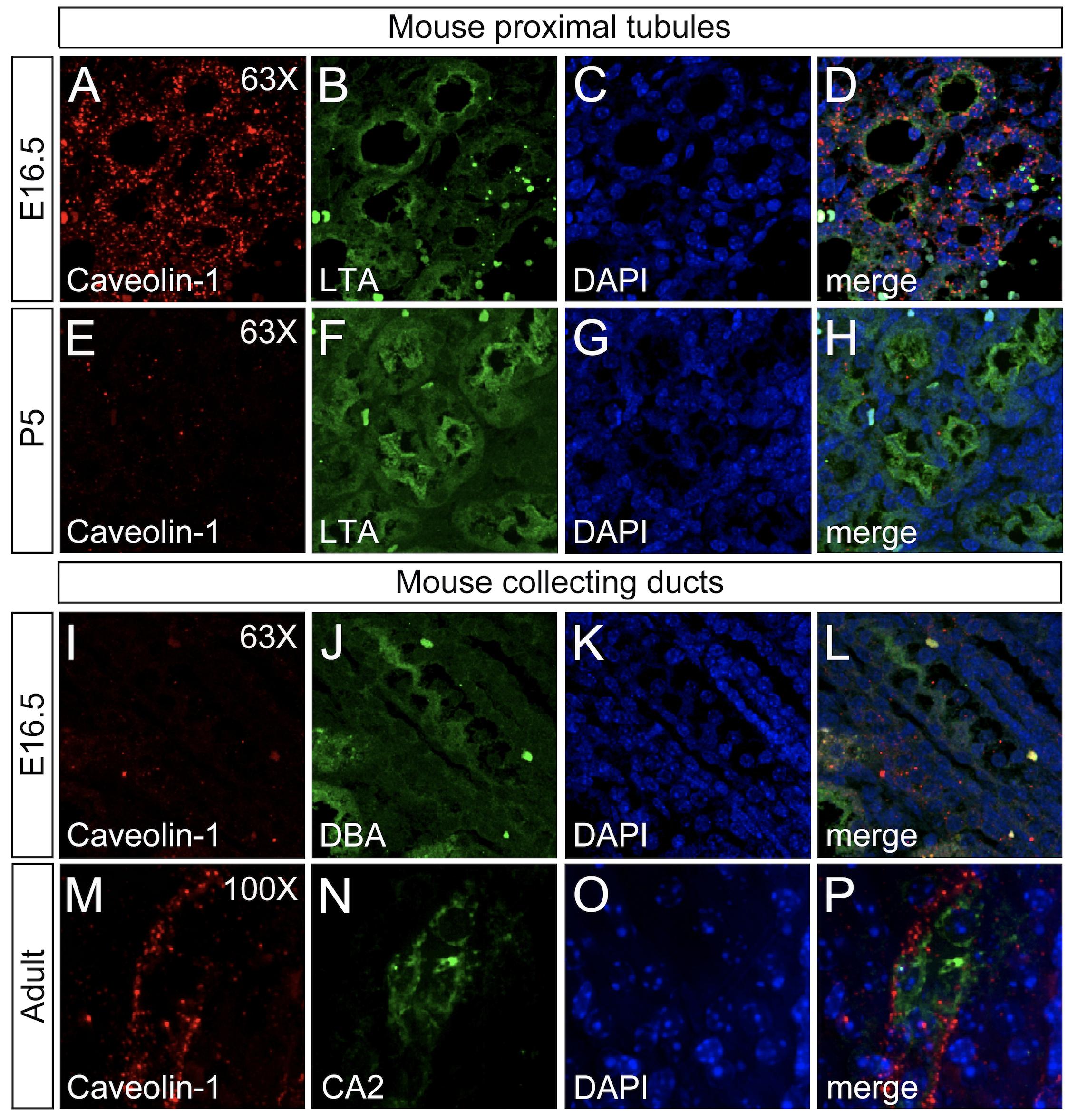
Supplementary Fig. S2. Caveolin-1 Localization in Mouse Kidneys. Immunofluorescence analysis of mouse metanephric kidneys at three different stages (E16.5, P5 and adult) using anti-Caveolin-1. Proximal tubules (A–H) were identified by LTA staining, collecting ducts (I-P) were marked by either DBA (I-L) or Carbonic Anhydrase 2 (CA2) staining (M–P). DAPI (blue) was used to visualize nuclei. |
|
|
Supplementary Fig. S3. Caveolin and the Endocytic Compartments in Mouse. Paraplast sections of E16.5 mouse kidneys were stained with anti-Caveolin-1 (red) in combination with Clathrin (A,A׳), Rab5 (B,B׳) and Rab7 (C,C׳) in green. |
|
|
Supplementary Fig. S4. Genomic Organization and Evolutionary Conservation of Scp2. (A) Diagram depicting the genomic organization of Xenopus laevis scp2 indicating the two promoters, their respective mRNAs and the posttranslational processing resulting in the formation of mature scp2. (B) Protein sequence of Xenopus scp2. The underlying intron-exon borders are shown by triangles; the pro-domain is shaded in gray and the mature scp2 is outlined in black; the peroxisomal targeting signal (AKL) is indicated. (C,D) Dendogram and identity plot of scp2 illustrating its evolutionary conservation throughout the animal kingdom. The following protein sequences (GenBank Accession Numbers) were used: Aedes aegypti: XP_001662808.1, Drosophila: NP_524715.2, Human: NP_002970.2, Mouse: NP_035457.1, Pufferfish: XP_003975814.1, Rat: NP_612517.2, Xenopus laevis: NP_001088024.1, Xenopus tropicalis: NP_001015795.1, Zebrafish: NP_957159.1. |
|
|
Supplementary Fig. S5.Xenopus Scp2 is a Peroxisomal and Cytoplasmic Protein. (A) Schematic of N-terminal GFP fusion proteins with different scp2 variants. (B) Constructs shown in (A) were transfected into HEK-293T cells and processed for Western Blot using an anti-GFP and anti α-actin antibody as loading control. Asterisk indicates the cleavage product of GFP-pro-scp2 that lacks scp2 itself. (C-E”) Immunofluorescence analysis of the cells transfected with the three scp2 variants and co-stained with an anti-PMP70-antibody (red) to visualize the peroxisomes. Nuclei were counterstained using DAPI (blue). |
|
|
Supplementary Fig. S6. EST Profile of Xenopus laevis scp2. Snapshot of a BLAST-N search with scp2 using all available Xenopus laevis ESTs. Circled areas indicate reads that correspond to transcripts from promoter 1 and promoter 2, respectively. |
|
|
Supplementary Fig. S7.Scp2 Morphant Phenotype. (A) Quantification of the whole mount immunostainings with 4A6 shown in Fig. 3K N. The embryos were categorized in three groups representing increasing severity of the phenotype. The amount of MOs injected and the number of embryos analyzed is indicated. (B-E׳) Whole mount in situ hybridization of uninjected and scp2-MO1+2-injected embryos for Nphs1 (B,B׳), Sglt1k (C,C׳), Nkcc2 (D,D׳) and Ncc (E,E׳) at stage 39. (FâH׳) Uninjected controls and scp2-MO1+2-injected embryos were stained with DAB to visualize endogenous peroxidase activity at stage 40 (F,F׳) and by whole mount in situ hybridization using the peroxisomal marker genes, Catalase (G,G׳) and Pmp70 (H,H׳) at stage 39. (I,I׳) Basigin whole mount in situ hybridization of uninjected controls and scp2 morphants at stage 39. |
|
|
Supplementary Fig. S8. Scp2 Knockdown Effects on Lipid Rafts. (AâD׳) Caveolin-1 immunofluorescence analysis of uninjected controls and scp2-MO1+2-injected embryos at stage 40; neural tube (nt) and notochord (no) (AâB׳) as well as the kidney (CâD׳) were analyzed. Gray-scale image show Caveolin-1 staining alone and the color panels depict the merged images. 3G8 antibody staining (green) was used to identify proximal tubules in (CâD׳), DAPI (blue) to visualize nuclei. Note that scp2 morphants show reduced Caveolin-1 staining not only in the proximal tubules, but also in the notochord, the neural tube and the distal tubules (dt). All the structures are indicated by yellow outlines. |
|
|
Supplementary Fig. S9. Expression of Basigin during Xenopus Development. Whole mount in situ hybridization of Xenopus embryos at 4-cell stage and stages 17, 28 and 39 using a Basigin antisense RNA probe. Red arrowheads in (C) indicate earliest expression of Basigin in the pronephric kidney. |
|
|
Supplementary Fig. S10. Pronephric Patterning in Xenopus Embryos Treated with Mevinolin. Whole mount in situ hybridization of untreated controls and embryos treated with 125 ïM Mevinolin for Nphs1 (A,A׳), Sglt1k (B,B׳), Nkcc2 (C,C׳) and Ncc (D,D׳) at stage 39. |
|
|
scp2 (sterol carrier protein 2) gene expression in Xenopus laevis embryo, assayed via in situ hybridization, NF 3, animal view. |
|
|
scp2 (sterol carrier protein 2) gene expression in Xenopus laevis embryo, assayed via in situ hybridization, NF stage 28, lateral view, anterior left, dorsal up. |
|
|
scp2 (sterol carrier protein 2) gene expression in Xenopus laevis embryo, assayed via in situ hybridization, NF stage 35, lateral view, anterior left, dorsal up. |
|
|
abcd3 (ATP binding cassette subfamily D member 3 ) gene expression in Xenopus laevis embryo, assayed via in situ hybridization, NF stage 39, lateral view, anterior left, dorsal up. |
|
|
cat.2 (catalase, gene 2) gene expression in Xenopus laevis embryo, assayed via in situ hybridization, NF stage 39, lateral view, anterior left, dorsal up. |
|
|
bsg (basigin (Ok blood group) gene expression in Xenopus laevis embryo, assayed via in situ hybridization, NF stage 39, lateral view, anterior left, dorsal up. |
References [+] :
Adams,
Inverse drug screens: a rapid and inexpensive method for implicating molecular targets.
2006, Pubmed
Adams, Inverse drug screens: a rapid and inexpensive method for implicating molecular targets. 2006, Pubmed
Agrawal, The miR-30 miRNA family regulates Xenopus pronephros development and targets the transcription factor Xlim1/Lhx1. 2009, Pubmed , Xenbase
Anderson, Zebrafish lipid metabolism: from mediating early patterning to the metabolism of dietary fat and cholesterol. 2011, Pubmed
Atshaves, Effect of SCP-x gene ablation on branched-chain fatty acid metabolism. 2007, Pubmed
Atshaves, Sterol carrier protein-2 selectively alters lipid composition and cholesterol dynamics of caveolae/lipid raft vs nonraft domains in L-cell fibroblast plasma membranes. 2003, Pubmed
Atshaves, Effect of sterol carrier protein-2 expression on sphingolipid distribution in plasma membrane lipid rafts/caveolae. 2007, Pubmed
Atshaves, SCP-2/SCP-x gene ablation alters lipid raft domains in primary cultured mouse hepatocytes. 2007, Pubmed
Belo, Cerberus-like is a secreted factor with neutralizing activity expressed in the anterior primitive endoderm of the mouse gastrula. 1997, Pubmed , Xenbase
Bouchard, Nephric lineage specification by Pax2 and Pax8. 2002, Pubmed
Carroll, Dynamic patterns of gene expression in the developing pronephros of Xenopus laevis. 1999, Pubmed , Xenbase
Cooper, A defective response to Hedgehog signaling in disorders of cholesterol biosynthesis. 2003, Pubmed
Danielsen, Lipid rafts in epithelial brush borders: atypical membrane microdomains with specialized functions. 2003, Pubmed
Drab, Loss of caveolae, vascular dysfunction, and pulmonary defects in caveolin-1 gene-disrupted mice. 2001, Pubmed
Fahimi, Current cytochemical techniques for the investigation of peroxisomes. A review. 1999, Pubmed
Ferdinandusse, Mutations in the gene encoding peroxisomal sterol carrier protein X (SCPx) cause leukencephalopathy with dystonia and motor neuropathy. 2006, Pubmed
Filipp, Conformational plasticity of the lipid transfer protein SCP2. 2007, Pubmed
Fishman, Role of membrane gangliosides in the binding and action of bacterial toxins. 1982, Pubmed
Fuchs, Disruption of the sterol carrier protein 2 gene in mice impairs biliary lipid and hepatic cholesterol metabolism. 2001, Pubmed
Gallegos, Gene structure, intracellular localization, and functional roles of sterol carrier protein-2. 2001, Pubmed
Gustavsson, Localization of the insulin receptor in caveolae of adipocyte plasma membrane. 1999, Pubmed
Heller, Xenopus Pax-2 displays multiple splice forms during embryogenesis and pronephric kidney development. 1997, Pubmed , Xenbase
Holmgren, Comparison of the tissue receptors for Vibrio cholerae and Escherichia coli enterotoxins by means of gangliosides and natural cholera toxoid. 1973, Pubmed
Hooper, Detergent-insoluble glycosphingolipid/cholesterol-rich membrane domains, lipid rafts and caveolae (review). 1999, Pubmed
Jacobson, Lipid rafts: at a crossroad between cell biology and physics. 2007, Pubmed
Jorgensen, The mechanism and pattern of yolk consumption provide insight into embryonic nutrition in Xenopus. 2009, Pubmed , Xenbase
Kälin, An in vivo chemical library screen in Xenopus tadpoles reveals novel pathways involved in angiogenesis and lymphangiogenesis. 2009, Pubmed , Xenbase
Karlsson, Colocalization of insulin receptor and insulin receptor substrate-1 to caveolae in primary human adipocytes. Cholesterol depletion blocks insulin signalling for metabolic and mitogenic control. 2004, Pubmed
Klein, Alteration of the myometrial plasma membrane cholesterol content with beta-cyclodextrin modulates the binding affinity of the oxytocin receptor. 1995, Pubmed
Ko, The sterol carrier protein SCP-x/pro-SCP-2 gene has transcriptional activity and regulates the Alzheimer disease gamma-secretase. 2007, Pubmed
Krysko, Peroxisomes in zebrafish: distribution pattern and knockdown studies. 2010, Pubmed
Ludwig, Flotillin microdomains interact with the cortical cytoskeleton to control uropod formation and neutrophil recruitment. 2010, Pubmed
Marcotte, Gene regulatory network of renal primordium development. 2014, Pubmed
Milis, Sterol carrier protein-2 expression alters sphingolipid metabolism in transfected mouse L-cell fibroblasts. 2006, Pubmed
Mukherji, Utilization of sterol carrier protein-2 by phytanoyl-CoA 2-hydroxylase in the peroxisomal alpha oxidation of phytanic acid. 2002, Pubmed
Ohba, Human sterol carrier protein x/sterol carrier protein 2 gene has two promoters. 1995, Pubmed
Ohba, The structure of the human sterol carrier protein X/sterol carrier protein 2 gene (SCP2). 1994, Pubmed
Parkin, Differential effects of glycosphingolipids on the detergent-insolubility of the glycosylphosphatidylinositol-anchored membrane dipeptidase. 2001, Pubmed
Parton, The multiple faces of caveolae. 2007, Pubmed
Păunescu, Vasopressin induces apical expression of caveolin in rat kidney collecting duct principal cells. 2013, Pubmed
Pike, Rafts defined: a report on the Keystone Symposium on Lipid Rafts and Cell Function. 2006, Pubmed
Pike, Growth factor receptors, lipid rafts and caveolae: an evolving story. 2005, Pubmed
Raciti, Organization of the pronephric kidney revealed by large-scale gene expression mapping. 2008, Pubmed , Xenbase
Razani, Caveolin-1 null mice are viable but show evidence of hyperproliferative and vascular abnormalities. 2001, Pubmed
Reggiani, The prepattern transcription factor Irx3 directs nephron segment identity. 2007, Pubmed , Xenbase
Reis, Plasma membrane cholesterol depletion disrupts prechordal plate and affects early forebrain patterning. 2012, Pubmed , Xenbase
Romaker, An immunofluorescence method to analyze the proliferation status of individual nephron segments in the Xenopus pronephric kidney. 2012, Pubmed , Xenbase
Romaker, MicroRNAs are critical regulators of tuberous sclerosis complex and mTORC1 activity in the size control of the Xenopus kidney. 2014, Pubmed , Xenbase
Salaün, Lipid rafts and the regulation of exocytosis. 2004, Pubmed
Seedorf, Defective peroxisomal catabolism of branched fatty acyl coenzyme A in mice lacking the sterol carrier protein-2/sterol carrier protein-x gene function. 1998, Pubmed
Simons, Functional rafts in cell membranes. 1997, Pubmed
Smart, A role for caveolin in transport of cholesterol from endoplasmic reticulum to plasma membrane. 1996, Pubmed
Starodub, Sterol carrier protein-2 localization in endoplasmic reticulum and role in phospholipid formation. 2000, Pubmed
Tadjuidje, Cholesterol homeostasis in development: the role of Xenopus 7-dehydrocholesterol reductase (Xdhcr7) in neural development. 2006, Pubmed , Xenbase
Taniguchi, Critical nodes in signalling pathways: insights into insulin action. 2006, Pubmed
Taraboulos, Cholesterol depletion and modification of COOH-terminal targeting sequence of the prion protein inhibit formation of the scrapie isoform. 1995, Pubmed
Tran, Xenopus Bicaudal-C is required for the differentiation of the amphibian pronephros. 2007, Pubmed , Xenbase
Vainio, Dynamic association of human insulin receptor with lipid rafts in cells lacking caveolae. 2002, Pubmed
Vize, Development of the Xenopus pronephric system. 1995, Pubmed , Xenbase
Vogel, Local force and geometry sensing regulate cell functions. 2006, Pubmed
Wanders, Peroxisomes, lipid metabolism, and peroxisomal disorders. 2004, Pubmed
Wessely, Xenopus pronephros development--past, present, and future. 2011, Pubmed , Xenbase
Wessely, The bigger the better: determining nephron size in kidney. 2014, Pubmed
White, Notch signaling, wt1 and foxc2 are key regulators of the podocyte gene regulatory network in Xenopus. 2010, Pubmed , Xenbase
Wirtz, Phospholipid transfer proteins in perspective. 2006, Pubmed
Zhang, Regulation of G-protein signaling via Gnas is required to regulate proximal tubular growth in the Xenopus pronephros. 2013, Pubmed , Xenbase
Zhao, Defects in caveolin-1 cause dilated cardiomyopathy and pulmonary hypertension in knockout mice. 2002, Pubmed
Zhou, Proximo-distal specialization of epithelial transport processes within the Xenopus pronephric kidney tubules. 2004, Pubmed , Xenbase
Zhou, Sterol carrier protein-2 directly interacts with caveolin-1 in vitro and in vivo. 2004, Pubmed
Zhuang, Is caveolin involved in normal proximal tubule function? Presence in model PT systems but absence in situ. 2011, Pubmed
