XB-ART-49376
J Cell Biol
2014 Aug 18;2064:473-83. doi: 10.1083/jcb.201406004.
Show Gene links
Show Anatomy links
cPKC regulates interphase nuclear size during Xenopus development.
Edens LJ, Levy DL.
???displayArticle.abstract???
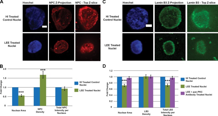
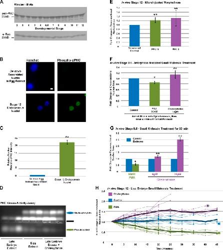
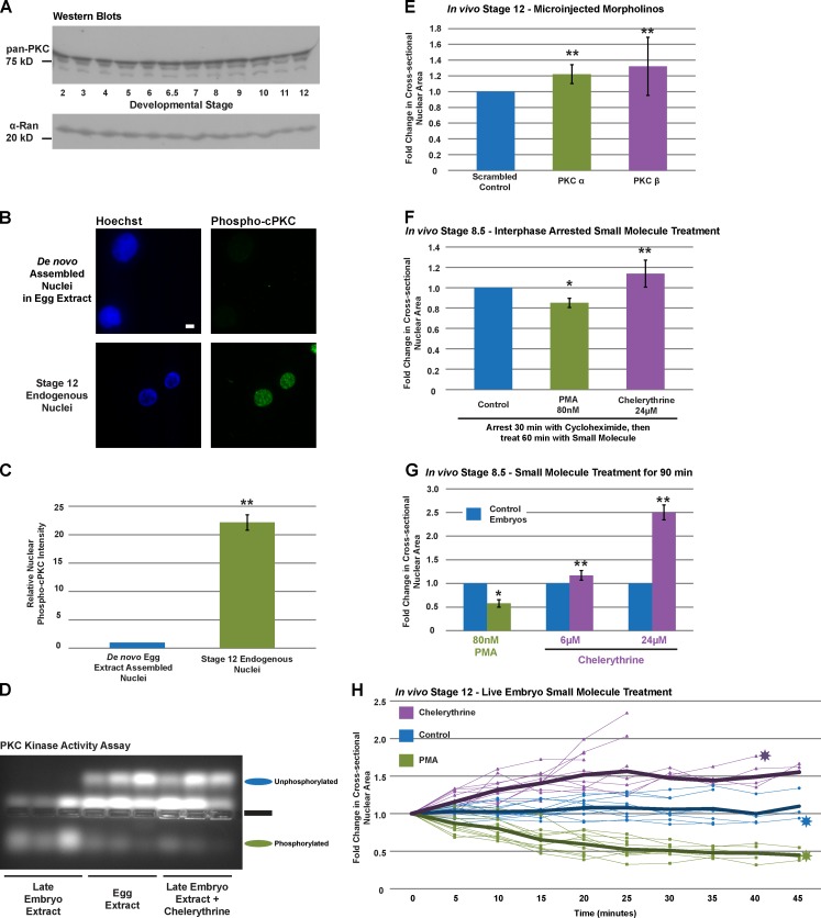
Dramatic changes in cell and nuclear size occur during development and differentiation, and aberrant nuclear size is associated with many disease states. However, the mechanisms that regulate nuclear size are largely unknown. A robust system for investigating nuclear size is early Xenopus laevis development, during which reductions in nuclear size occur without changes in DNA content. To identify cellular factors that regulate nuclear size during development, we developed a novel nuclear resizing assay wherein nuclei assembled in Xenopus egg extract become smaller in the presence of cytoplasmic interphase extract isolated from post-gastrula Xenopus embryos. We show that nuclear shrinkage depends on conventional protein kinase C (cPKC). Increased nuclear cPKC localization and activity and decreased nuclear association of lamins mediate nuclear size reductions during development, and manipulating cPKC activity in vivo during interphase alters nuclear size in the embryo. We propose a model of steady-state nuclear size regulation whereby nuclear expansion is balanced by an active cPKC-dependent mechanism that reduces nuclear size.
???displayArticle.pubmedLink??? 25135933
???displayArticle.pmcLink??? PMC4137061
???displayArticle.link??? J Cell Biol
???displayArticle.grants??? [+]
R15 GM106318 NIGMS NIH HHS , P20GM103432 NIGMS NIH HHS , P20RR016474 NCRR NIH HHS , R15GM106318 NIGMS NIH HHS , P20 RR016474 NCRR NIH HHS , P20 GM103432 NIGMS NIH HHS
Species referenced: Xenopus laevis
Genes referenced: lmnb1 lmnb3 prkca prkcb ran
???displayArticle.morpholinos??? prkca MO1 prkcb MO1
???attribute.lit??? ???displayArticles.show???
References [+] :
Anderson,
Reshaping of the endoplasmic reticulum limits the rate for nuclear envelope formation.
2008, Pubmed
Anderson, Reshaping of the endoplasmic reticulum limits the rate for nuclear envelope formation. 2008, Pubmed
Anderson, The life cycle of the metazoan nuclear envelope. 2008, Pubmed
Benavente, Cell type-specific expression of nuclear lamina proteins during development of Xenopus laevis. 1985, Pubmed , Xenbase
Blom, Morphometrically estimated variation in nuclear size. A useful tool in grading prostatic cancer. 1990, Pubmed
Brown, Xenopus tropicalis egg extracts provide insight into scaling of the mitotic spindle. 2007, Pubmed , Xenbase
Buchner, The role of protein kinase C in the regulation of cell growth and in signalling to the cell nucleus. 2000, Pubmed
Chan, In vitro study of nuclear assembly and nuclear import using Xenopus egg extracts. 2006, Pubmed , Xenbase
Collas, Sequential PKC- and Cdc2-mediated phosphorylation events elicit zebrafish nuclear envelope disassembly. 1999, Pubmed
Collas, Protein kinase C-mediated interphase lamin B phosphorylation and solubilization. 1997, Pubmed
Dekker, Exploring the three-dimensional organization of genomes: interpreting chromatin interaction data. 2013, Pubmed
Dey, Cancer nucleus: morphology and beyond. 2010, Pubmed
Du Toit, Development: Honey, I shrunk the nucleus. 2014, Pubmed
Edens, Nuclear size regulation: from single cells to development and disease. 2013, Pubmed , Xenbase
Edwards, Regulation of protein kinase C betaII by its C2 domain. 1997, Pubmed
Fernández-Ulibarri, Diacylglycerol is required for the formation of COPI vesicles in the Golgi-to-ER transport pathway. 2007, Pubmed
Gadea, Aurora kinase inhibitor ZM447439 blocks chromosome-induced spindle assembly, the completion of chromosome condensation, and the establishment of the spindle integrity checkpoint in Xenopus egg extracts. 2005, Pubmed , Xenbase
Goss, Identification of nuclear beta II protein kinase C as a mitotic lamin kinase. 1994, Pubmed
Grammer, Identification of mutants in inbred Xenopus tropicalis. 2005, Pubmed , Xenbase
Hatch, Breaching the nuclear envelope in development and disease. 2014, Pubmed
Hennekes, Phosphorylation on protein kinase C sites inhibits nuclear import of lamin B2. 1993, Pubmed
Herbert, Chelerythrine is a potent and specific inhibitor of protein kinase C. 1990, Pubmed
Hocevar, Identification of protein kinase C (PKC) phosphorylation sites on human lamin B. Potential role of PKC in nuclear lamina structural dynamics. 1993, Pubmed
Hyatt, Correlation between protein kinase C binding proteins and substrates in REF52 cells. 1994, Pubmed
Jevtić, Mechanisms of nuclear size regulation in model systems and cancer. 2014, Pubmed , Xenbase
Jevtić, Sizing and shaping the nucleus: mechanisms and significance. 2014, Pubmed , Xenbase
Kill, S-phase phosphorylation of lamin B2. 1995, Pubmed
Kochin, Interphase phosphorylation of lamin A. 2014, Pubmed
Lane, The Aurora kinase inhibitor ZM447439 accelerates first meiosis in mouse oocytes by overriding the spindle assembly checkpoint. 2010, Pubmed
Leach, Significance of host cell kinases in herpes simplex virus type 1 egress and lamin-associated protein disassembly from the nuclear lamina. 2010, Pubmed
Lemaitre, Dynamics of the genome during early Xenopus laevis development: karyomeres as independent units of replication. 1998, Pubmed , Xenbase
Levy, Nuclear size is regulated by importin α and Ntf2 in Xenopus. 2010, Pubmed , Xenbase
Levy, Mechanisms of intracellular scaling. 2012, Pubmed , Xenbase
Mall, Mitotic lamin disassembly is triggered by lipid-mediated signaling. 2012, Pubmed
Maresca, Methods for studying spindle assembly and chromosome condensation in Xenopus egg extracts. 2006, Pubmed , Xenbase
Marshall, Size control in dynamic organelles. 2002, Pubmed
Meshorer, Chromatin in pluripotent embryonic stem cells and differentiation. 2006, Pubmed
Milbradt, Novel mode of phosphorylation-triggered reorganization of the nuclear lamina during nuclear egress of human cytomegalovirus. 2010, Pubmed
Mochly-Rosen, Protein kinase C, an elusive therapeutic target? 2012, Pubmed
Muranyi, Cytomegalovirus recruitment of cellular kinases to dissolve the nuclear lamina. 2002, Pubmed
Murray, Cell cycle extracts. 1991, Pubmed
Newport, A major developmental transition in early Xenopus embryos: II. Control of the onset of transcription. 1982, Pubmed , Xenbase
Newport, A major developmental transition in early Xenopus embryos: I. characterization and timing of cellular changes at the midblastula stage. 1982, Pubmed , Xenbase
Newton, Regulation of the ABC kinases by phosphorylation: protein kinase C as a paradigm. 2003, Pubmed
Park, Herpes simplex virus type 1 infection induces activation and recruitment of protein kinase C to the nuclear membrane and increased phosphorylation of lamin B. 2006, Pubmed
Peter, In vitro disassembly of the nuclear lamina and M phase-specific phosphorylation of lamins by cdc2 kinase. 1990, Pubmed
Porwal, Parvoviruses cause nuclear envelope breakdown by activating key enzymes of mitosis. 2013, Pubmed , Xenbase
Ron, New insights into the regulation of protein kinase C and novel phorbol ester receptors. 1999, Pubmed
Simon, Partners and post-translational modifications of nuclear lamins. 2013, Pubmed
Sims, Altering the cellular mechanical force balance results in integrated changes in cell, cytoskeletal and nuclear shape. 1992, Pubmed
Soh, Roles of specific isoforms of protein kinase C in the transcriptional control of cyclin D1 and related genes. 2003, Pubmed
Speese, Nuclear envelope budding enables large ribonucleoprotein particle export during synaptic Wnt signaling. 2012, Pubmed
Sullivan, Loss of A-type lamin expression compromises nuclear envelope integrity leading to muscular dystrophy. 1999, Pubmed
Toker, Signaling through protein kinase C. 1998, Pubmed
Webster, Sizing up the nucleus: nuclear shape, size and nuclear-envelope assembly. 2009, Pubmed
Yanai, Mapping gene expression in two Xenopus species: evolutionary constraints and developmental flexibility. 2011, Pubmed , Xenbase
Zink, Nuclear structure in cancer cells. 2004, Pubmed
