XB-ART-49373
Mol Biol Cell
2014 Oct 15;2520:3119-32. doi: 10.1091/mbc.E14-01-0022.
Show Gene links
Show Anatomy links
Regulation of microtubule-based transport by MAP4.
Semenova I, Ikeda K, Resaul K, Kraikivski P, Aguiar M, Gygi S, Zaliapin I, Cowan A, Rodionov V.
???displayArticle.abstract???
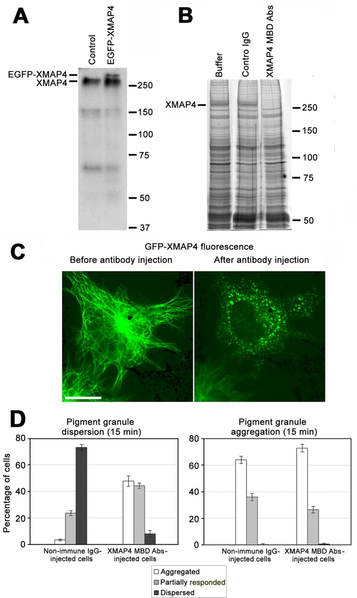
Microtubule (MT)-based transport of organelles driven by the opposing MT motors kinesins and dynein is tightly regulated in cells, but the underlying molecular mechanisms remain largely unknown. Here we tested the regulation of MT transport by the ubiquitous protein MAP4 using Xenopus melanophores as an experimental system. In these cells, pigment granules (melanosomes) move along MTs to the cell center (aggregation) or to the periphery (dispersion) by means of cytoplasmic dynein and kinesin-2, respectively. We found that aggregation signals induced phosphorylation of threonine residues in the MT-binding domain of the Xenopus MAP4 (XMAP4), thus decreasing binding of this protein to MTs. Overexpression of XMAP4 inhibited pigment aggregation by shortening dynein-dependent MT runs of melanosomes, whereas removal of XMAP4 from MTs reduced the length of kinesin-2-dependent runs and suppressed pigment dispersion. We hypothesize that binding of XMAP4 to MTs negatively regulates dynein-dependent movement of melanosomes and positively regulates kinesin-2-based movement. Phosphorylation during pigment aggregation reduces binding of XMAP4 to MTs, thus increasing dynein-dependent and decreasing kinesin-2-dependent motility of melanosomes, which stimulates their accumulation in the cell center, whereas dephosphorylation of XMAP4 during dispersion has an opposite effect.
???displayArticle.pubmedLink??? 25143402
???displayArticle.pmcLink??? PMC4196864
???displayArticle.link??? Mol Biol Cell
???displayArticle.grants??? [+]
GM62290 NIGMS NIH HHS , P41 GM103313 NIGMS NIH HHS , P41RR013186 NCRR NIH HHS , P41 RR013186 NCRR NIH HHS , R01 GM062290 NIGMS NIH HHS
Species referenced: Xenopus
Genes referenced: clip1 dnai1 kif3a map4
???attribute.lit??? ???displayArticles.show???
References [+] :
Aizawa,
Functional analyses of the domain structure of microtubule-associated protein-4 (MAP-U).
1991, Pubmed
Aizawa, Functional analyses of the domain structure of microtubule-associated protein-4 (MAP-U). 1991, Pubmed
Aizawa, Molecular cloning of a ubiquitously distributed microtubule-associated protein with Mr 190,000. 1990, Pubmed
Akhmanova, Linking molecular motors to membrane cargo. 2010, Pubmed
Aspengren, New insights into melanosome transport in vertebrate pigment cells. 2009, Pubmed
Atherton, MAPping out distribution routes for kinesin couriers. 2013, Pubmed
Avila, Regulation of microtubule dynamics by microtubule-associated protein expression and phosphorylation during neuronal development. 1994, Pubmed
Barlan, The journey of the organelle: teamwork and regulation in intracellular transport. 2013, Pubmed
Barlan, The microtubule-binding protein ensconsin is an essential cofactor of kinesin-1. 2013, Pubmed
Beausoleil, A probability-based approach for high-throughput protein phosphorylation analysis and site localization. 2006, Pubmed
Brunnbauer, Torque generation of kinesin motors is governed by the stability of the neck domain. 2012, Pubmed
Bulinski, Overexpression of MAP4 inhibits organelle motility and trafficking in vivo. 1997, Pubmed
Cai, Single molecule imaging reveals differences in microtubule track selection between Kinesin motors. 2009, Pubmed
Cassimeris, Regulation of microtubule-associated proteins. 2001, Pubmed
Caviston, Microtubule motors at the intersection of trafficking and transport. 2006, Pubmed
Chang, Phosphorylation of MAP4 affects microtubule properties and cell cycle progression. 2001, Pubmed
Chapin, Differential expression of alternatively spliced forms of MAP4: a repertoire of structurally different microtubule-binding domains. 1995, Pubmed
Chapin, Non-neuronal 210 x 10(3) Mr microtubule-associated protein (MAP4) contains a domain homologous to the microtubule-binding domains of neuronal MAP2 and tau. 1991, Pubmed
Chinnakkannu, Site-specific microtubule-associated protein 4 dephosphorylation causes microtubule network densification in pressure overload cardiac hypertrophy. 2010, Pubmed
Daniolos, Action of light on frog pigment cells in culture. 1990, Pubmed , Xenbase
Deacon, Dynactin is required for bidirectional organelle transport. 2003, Pubmed , Xenbase
Deacon, Regulation of bidirectional melanosome transport by organelle bound MAP kinase. 2005, Pubmed , Xenbase
Dixit, Differential regulation of dynein and kinesin motor proteins by tau. 2008, Pubmed
Drewes, MAPs, MARKs and microtubule dynamics. 1998, Pubmed
Drewes, MARK, a novel family of protein kinases that phosphorylate microtubule-associated proteins and trigger microtubule disruption. 1997, Pubmed
Dunn, Differential trafficking of Kif5c on tyrosinated and detyrosinated microtubules in live cells. 2008, Pubmed
Elias, Target-decoy search strategy for increased confidence in large-scale protein identifications by mass spectrometry. 2007, Pubmed
Foley, Microtubule attachment and spindle assembly checkpoint signalling at the kinetochore. 2013, Pubmed
Goldstein, Kinesin molecular motors: transport pathways, receptors, and human disease. 2001, Pubmed
Gross, Interactions and regulation of molecular motors in Xenopus melanophores. 2002, Pubmed , Xenbase
Gross, Hither and yon: a review of bi-directional microtubule-based transport. 2004, Pubmed
Hirokawa, Kinesin superfamily motor proteins and intracellular transport. 2009, Pubmed
Hoeprich, Kinesin's neck-linker determines its ability to navigate obstacles on the microtubule surface. 2014, Pubmed
Holmfeldt, MAP4 counteracts microtubule catastrophe promotion but not tubulin-sequestering activity in intact cells. 2002, Pubmed
Hoogenraad, Functional analysis of CLIP-115 and its binding to microtubules. 2000, Pubmed
Höök, The dynein family at a glance. 2006, Pubmed
Ikeda, Melanophores for microtubule dynamics and motility assays. 2010, Pubmed , Xenbase
Ikeda, CK1 activates minus-end-directed transport of membrane organelles along microtubules. 2011, Pubmed , Xenbase
Illenberger, Phosphorylation of microtubule-associated proteins MAP2 and MAP4 by the protein kinase p110mark. Phosphorylation sites and regulation of microtubule dynamics. 1996, Pubmed
Jolly, Bidirectional intracellular transport: utility and mechanism. 2011, Pubmed
Kamal, Principles of cargo attachment to cytoplasmic motor proteins. 2002, Pubmed
Kapitein, Which way to go? Cytoskeletal organization and polarized transport in neurons. 2011, Pubmed
Karcher, Motor-cargo interactions: the key to transport specificity. 2002, Pubmed
Kashina, Intracellular organelle transport: few motors, many signals. 2005, Pubmed
Kashina, Protein kinase A, which regulates intracellular transport, forms complexes with molecular motors on organelles. 2004, Pubmed , Xenbase
Kitazawa, Ser787 in the proline-rich region of human MAP4 is a critical phosphorylation site that reduces its activity to promote tubulin polymerization. 2000, Pubmed
Konishi, Tubulin tyrosination navigates the kinesin-1 motor domain to axons. 2009, Pubmed
Lane, Microtubule-based membrane movement. 1998, Pubmed
Lee, Non-motor microtubule-associated proteins. 1993, Pubmed
Liao, Kinesin is a candidate for cross-bridging microtubules and intermediate filaments. Selective binding of kinesin to detyrosinated tubulin and vimentin. 1998, Pubmed
Liu, Molecular basis for specific regulation of neuronal kinesin-3 motors by doublecortin family proteins. 2012, Pubmed
Lomakin, CLIP-170-dependent capture of membrane organelles by microtubules initiates minus-end directed transport. 2009, Pubmed , Xenbase
Lomakin, Stimulation of the CLIP-170--dependent capture of membrane organelles by microtubules through fine tuning of microtubule assembly dynamics. 2011, Pubmed , Xenbase
Lopez, Steric inhibition of cytoplasmic dynein and kinesin motility by MAP2. 1993, Pubmed
Mandell, Microtubule-associated proteins, phosphorylation gradients, and the establishment of neuronal polarity. 1996, Pubmed
Markus, She1-mediated inhibition of dynein motility along astral microtubules promotes polarized spindle movements. 2012, Pubmed
Matus, Microtubule-associated proteins: their potential role in determining neuronal morphology. 1988, Pubmed
Metzger, MAP and kinesin-dependent nuclear positioning is required for skeletal muscle function. 2012, Pubmed
Muthukrishnan, The processivity of kinesin-2 motors suggests diminished front-head gating. 2009, Pubmed
Nascimento, Pigment cells: a model for the study of organelle transport. 2003, Pubmed
Nguyen, Overexpression of full- or partial-length MAP4 stabilizes microtubules and alters cell growth. 1997, Pubmed
Nilsson, Evidence for several roles of dynein in pigment transport in melanophores. 1997, Pubmed
Obar, The RII subunit of cAMP-dependent protein kinase binds to a common amino-terminal domain in microtubule-associated proteins 2A, 2B, and 2C. 1989, Pubmed
Olmsted, Microtubule-associated proteins. 1986, Pubmed
Ookata, MAP4 is the in vivo substrate for CDC2 kinase in HeLa cells: identification of an M-phase specific and a cell cycle-independent phosphorylation site in MAP4. 1997, Pubmed
Ookata, Cyclin B interaction with microtubule-associated protein 4 (MAP4) targets p34cdc2 kinase to microtubules and is a potential regulator of M-phase microtubule dynamics. 1995, Pubmed
Reed, Microtubule acetylation promotes kinesin-1 binding and transport. 2006, Pubmed
Rodionov, Switching between microtubule- and actin-based transport systems in melanophores is controlled by cAMP levels. 2003, Pubmed
Rodionov, Functional coordination of microtubule-based and actin-based motility in melanophores. 1998, Pubmed
Rogers, Myosin cooperates with microtubule motors during organelle transport in melanophores. 1998, Pubmed , Xenbase
Samora, MAP4 and CLASP1 operate as a safety mechanism to maintain a stable spindle position in mitosis. 2011, Pubmed
Semenova, Fluorescence microscopy of microtubules in cultured cells. 2007, Pubmed
Shiina, Mutations at phosphorylation sites of Xenopus microtubule-associated protein 4 affect its microtubule-binding ability and chromosome movement during mitosis. 1999, Pubmed , Xenbase
Slepchenko, Switching of membrane organelles between cytoskeletal transport systems is determined by regulation of the microtubule-based transport. 2007, Pubmed
Stehbens, Targeting and transport: how microtubules control focal adhesion dynamics. 2012, Pubmed
Sung, Drosophila ensconsin promotes productive recruitment of Kinesin-1 to microtubules. 2008, Pubmed
Tokuraku, An isoform of microtubule-associated protein 4 inhibits kinesin-driven microtubule gliding. 2007, Pubmed
Tortosa, MAP1B regulates microtubule dynamics by sequestering EB1/3 in the cytosol of developing neuronal cells. 2013, Pubmed
Towbin, Electrophoretic transfer of proteins from polyacrylamide gels to nitrocellulose sheets: procedure and some applications. 1979, Pubmed
Tuma, Heterotrimeric kinesin II is the microtubule motor protein responsible for pigment dispersion in Xenopus melanophores. 1998, Pubmed , Xenbase
Vale, The molecular motor toolbox for intracellular transport. 2003, Pubmed
Verhey, Traffic control: regulation of kinesin motors. 2009, Pubmed
Verhey, Kinesin assembly and movement in cells. 2011, Pubmed
Vershinin, Multiple-motor based transport and its regulation by Tau. 2007, Pubmed
Vershinin, Tuning microtubule-based transport through filamentous MAPs: the problem of dynein. 2008, Pubmed
Villén, The SCX/IMAC enrichment approach for global phosphorylation analysis by mass spectrometry. 2008, Pubmed
Walczak, Mechanisms of chromosome behaviour during mitosis. 2010, Pubmed
Wang, Removal of MAP4 from microtubules in vivo produces no observable phenotype at the cellular level. 1996, Pubmed
Welte, Bidirectional transport along microtubules. 2004, Pubmed
West, A model for microtubule-associated protein 4 structure. Domains defined by comparisons of human, mouse, and bovine sequences. 1991, Pubmed
Zaliapin, Multiscale trend analysis of microtubule transport in melanophores. 2005, Pubmed , Xenbase
