XB-ART-49351
PLoS One
2014 Jan 01;96:e100748. doi: 10.1371/journal.pone.0100748.
Show Gene links
Show Anatomy links
RNA stimulates Aurora B kinase activity during mitosis.
Jambhekar A, Emerman AB, Schweidenback CT, Blower MD.
???displayArticle.abstract???
Accurate chromosome segregation is essential for cell viability. The mitotic spindle is crucial for chromosome segregation, but much remains unknown about factors that regulate spindle assembly. Recent work implicates RNA in promoting proper spindle assembly independently of mRNA translation; however, the mechanism by which RNA performs this function is currently unknown. Here, we show that RNA regulates both the localization and catalytic activity of the mitotic kinase, Aurora-B (AurB), which is present in a ribonucleoprotein (RNP) complex with many mRNAs. Interestingly, AurB kinase activity is reduced in Xenopus egg extracts treated with RNase, and its activity is stimulated in vitro by RNA binding. Spindle assembly defects following RNase-treatment are partially rescued by inhibiting MCAK, a microtubule depolymerase that is inactivated by AurB-dependent phosphorylation. These findings implicate AurB as an important RNA-dependent spindle assembly factor, and demonstrate a translation-independent role for RNA in stimulating AurB.
???displayArticle.pubmedLink??? 24968351
???displayArticle.pmcLink??? PMC4072698
???displayArticle.link??? PLoS One
???displayArticle.grants??? [+]
Species referenced: Xenopus laevis
Genes referenced: aurkb cdca9 cenpe incenp isyna1 kif2c mapre1 stmn1
???attribute.lit??? ???displayArticles.show???
|
|
Figure 2. Active AurB binds a distinct subset of transcripts that overlaps with RNAs found on spindles, and a degenerate primary sequence RNA motif mediates AurB recognition.A) Scatter plot showing enrichment of a subset of transcripts (red) in mitotic AurB immunoprecipitations from biological triplicates. B) Scatter plot showing transcripts bound to AurB in interphase extracts. Transcripts specifically bound in metaphase but not in interphase are indicated with red points. C) Cumulative distribution curve showing fraction of total or AurB-bound transcripts as a function of their enrichment on spindles. D) qPCR detection of transcripts predicted by sequencing analysis to be enriched or not enriched in AurB immunoprecipitations. (n = 3 extracts). E) Bottom: Sequence logo [77] showing a poly-A motif enriched in AurB-bound RNAs, but not in transcripts from total RNA. Top: Binding of AurB to in vitro transcribed fragments of Xl. 19006 containing the WT motif (“WT”) or harboring mutations in the 41 nt motif (“mutant”), with each purine mutated to the other purine, and each pyrimidine mutated to the other pyrimidine (see Methods). Binding to in vitro transcribed Xl. 84202 is shown as a negative control. Transcripts were added to extract, and AurB was immunoprecipitated as in (C) n = 3 extracts. (D–E) All error bars represent SEM. |
|
|
Figure 3. The CPC binds to and is stimulated by RNA in vitro.Binding of full, recombinant CPC to A) AurB-interacting Xl. 19006 RNA, B) Xl. 19006 RNA lacking the poly-A motif shown in Fig. 2, C) negative control Xl. 84202 RNA, D) PCR product encoding the RNA shown in (A). E) Phosphorylation of Incenp and AurB in vitro by purified AurB/Incenp or full CPC in the presence or absence of RNA or double-stranded DNA. Incenp band marked with arrow is quantified in F. Single gel image is shown, with intervening lanes omitted. F–G) Quantification of signals indicated in (E) from 3 independent experiments. Error bars represent SEM. |
|
|
Figure 4. RNA is required for AurB localization to centromeres.A) Localization of GFP-AurB to centromeres in control and RNase-treated spindles. Images shown are projections. B) Percentage of spindles showing chromosomal AurB punctae. Spindles were scored as positive if at least 6 punctae were visible. (n = 3 extracts, 50–100 spindles per extract, p<0.05 by paired t-test). Error bars represent SEM. C) Coprecipitation of the core CPC members–Incenp, DasraA, and Survivin–with GFP-AurB from control or RNase-treated extracts. Immunoprecipitation from extract lacking GFP-AurB (“mock”) is shown as a control. Input amounts are shown. Results are representative of experiments performed at least in triplicate. |
|
|
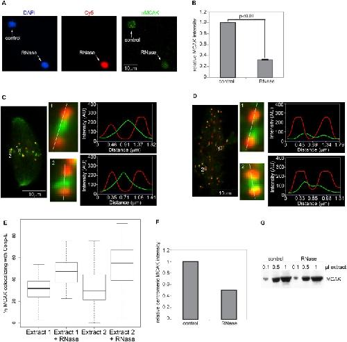
Figure 5. MCAK localization to centromeres is defective in RNase-treated extracts.A) MCAK localization was assessed on nuclei cycled through interphase and rearrested in metaphase in the presence of nocodazole. Control or RNase-treated nuclei (the latter labeled with Cy5-dUTP) were fixed, copelleted onto a single coverslip, and processed for αMCAK immunofluorescence. Pairs of control and RNase-treated nuclei in the same field of view were assayed for MCAK localization. Images shown are projections, except for Cy5, which is a single plane. B) Quantitation of centromeric MCAK levels from (A). (n = 3 extracts, 14–20 pairs of nuclei per extract, p<0.01 by single-sample t-test of average normalized values from each extract). Error bars represent SEM. C) Localization of Cenp-E (red) and MCAK (green) to sister kinetochores in control spindles. Insets show single pairs of kinetochores magnified 12x, and a line scan of Cenp-E and MCAK intensities along the indicated trajectories. D) Same as in (C), but RNase-treated. MCAK signal has been enhanced in kinetochore insets. C–D) Images shown are single planes. Kinetochore insets are magnified 12X. E) Quantitation of data shown in (C–D). Box plot showing the distribution of MCAK overlap with Cenp-E in two independent extracts. Box represents the median and upper and lower quartiles. Bars show the extent of outliers in each condition. 21–31 kinetochore pairs were measured in each extract. F) Quantitation of centromeric MCAK levels from (C–D). (n = 2 extracts, 5–6 spindles of each category per extract). G) Western blot showing MCAK amounts in control or RNase-treated extracts. |
|
|
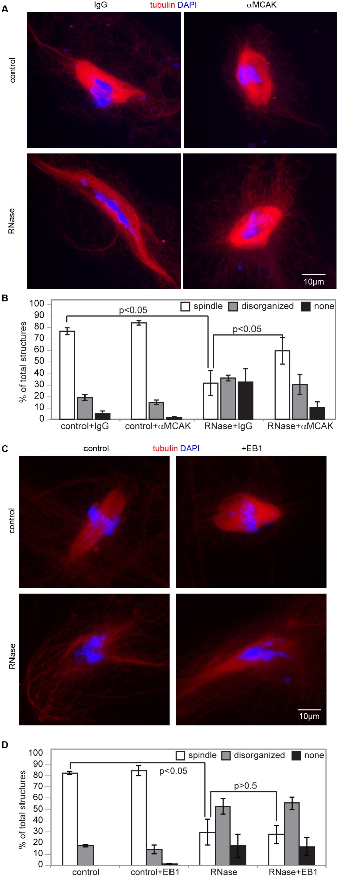
Figure 6. Spindle defects in the absence of RNA arise from aberrant regulation of MCAK.A) Spindles formed in extracts (+/− RNase) in the presence of nonspecific or αMCAK antibodies. An example of a rare spindle in control RNase-treated extracts is shown. All spindle reactions contained CyclinB Δ90. Images shown are projections. B) Spindle assembly efficiency in extracts shown in (A). “None” indicates that no microtubule structures formed around nuclei. (n = 4 extracts, >100 nuclei per extract, p<0.05 by paired t-test). Error bars represent SEM. C) Examples of spindle assembly in control and RNase-treated extracts in the presence or absence of 750 nM EB1-GFP. Disorganized structures formed in RNase-treated extracts are shown. Images shown are projections. D) Spindle assembly efficiency in extracts shown in (C). (n = 3 extracts, >100 nuclei per extract p<0.05 for control vs RNase-treated p>0.5 for RNase +/− EB1 by paired t-test). Error bars represent SEM. |
|
|
Figure 1. AurB is an RNA-dependent kinase. A) Hyperphosphorylation of Op18 in control extracts, or extracts treated with puromycin or RNase, containing sperm nuclei at a concentration of 5000 nuclei/µl. Arrow indicates AurB-dependent hyperphosphorylated form of Op18, as detected by western blot. Tubulin is shown as a loading control. B) Phosphorylation of MCAK N-terminus by AurB immunoprecipitated from control or RNase-treated extracts containing sperm nuclei, and washed +/â RNase following IP. MCAK substrate and AurB amounts are shown as loading controls. C) Quantitation of signals shown in (B). nâ=â4â5 experiments, error bars are SEM. D) RNA isolated from mock or αAurB IPs. RNA from input (total) extract is shown as a control. RNA was isolated from interphase or mitotic extracts. Red bar highlights transcripts enriched in AurB IPs. E) Rescue of RNase-washed AurB kinase activity by transcripts associated with AurB following stimulation with chromatin. Immunoprecipitations were split into aliquots containing equal amounts of beads during the final wash. One aliquot of each sample was analyzed by western blot as a loading control (lower panel), and remaining aliquots were used for kinase reactions (upper panel). F) Rescue of kinase activity as in (C) with total or AurB-binding RNAs. E-F) Gels are representative of experiments performed at least in duplicate. |
References [+] :
Andrews,
Aurora B regulates MCAK at the mitotic centromere.
2004, Pubmed
Andrews, Aurora B regulates MCAK at the mitotic centromere. 2004, Pubmed
Audhya, A complex containing the Sm protein CAR-1 and the RNA helicase CGH-1 is required for embryonic cytokinesis in Caenorhabditis elegans. 2005, Pubmed
Bailey, MEME SUITE: tools for motif discovery and searching. 2009, Pubmed
Baltz, The mRNA-bound proteome and its global occupancy profile on protein-coding transcripts. 2012, Pubmed
Belmont, Identification of a protein that interacts with tubulin dimers and increases the catastrophe rate of microtubules. 1996, Pubmed , Xenbase
Blower, A Rae1-containing ribonucleoprotein complex is required for mitotic spindle assembly. 2005, Pubmed , Xenbase
Blower, Genome-wide analysis demonstrates conserved localization of messenger RNAs to mitotic microtubules. 2007, Pubmed , Xenbase
Bolton, Aurora B kinase exists in a complex with survivin and INCENP and its kinase activity is stimulated by survivin binding and phosphorylation. 2002, Pubmed , Xenbase
Carmena, The chromosomal passenger complex (CPC): from easy rider to the godfather of mitosis. 2012, Pubmed
Castello, Insights into RNA biology from an atlas of mammalian mRNA-binding proteins. 2012, Pubmed
Castello, System-wide identification of RNA-binding proteins by interactome capture. 2013, Pubmed
Chan, Active transcription and essential role of RNA polymerase II at the centromere during mitosis. 2012, Pubmed
Cieśla, Metabolic enzymes that bind RNA: yet another level of cellular regulatory network? 2006, Pubmed
Cimini, Detection and correction of merotelic kinetochore orientation by Aurora B and its partners. 2007, Pubmed
Darnell, HITS-CLIP: panoramic views of protein-RNA regulation in living cells. 2010, Pubmed
Davidovich, Promiscuous RNA binding by Polycomb repressive complex 2. 2013, Pubmed
Desai, Kin I kinesins are microtubule-destabilizing enzymes. 1999, Pubmed , Xenbase
Earnshaw, Chromosomal passengers: toward an integrated view of mitosis. 1991, Pubmed
Edwards, Identification of xenopus CENP-A and an associated centromeric DNA repeat. 2005, Pubmed , Xenbase
Eliscovich, Spindle-localized CPE-mediated translation controls meiotic chromosome segregation. 2008, Pubmed , Xenbase
Ferri, Non-coding murine centromeric transcripts associate with and potentiate Aurora B kinase. 2009, Pubmed
Gadde, Mechanisms and molecules of the mitotic spindle. 2004, Pubmed
Gadea, Aurora B is required for mitotic chromatin-induced phosphorylation of Op18/Stathmin. 2006, Pubmed , Xenbase
Gent, RNA as a structural and regulatory component of the centromere. 2012, Pubmed
Goshima, Genes required for mitotic spindle assembly in Drosophila S2 cells. 2007, Pubmed
Groen, Functional overlap of microtubule assembly factors in chromatin-promoted spindle assembly. 2009, Pubmed , Xenbase
Groisman, CPEB, maskin, and cyclin B1 mRNA at the mitotic apparatus: implications for local translational control of cell division. 2000, Pubmed , Xenbase
Gruss, Ran induces spindle assembly by reversing the inhibitory effect of importin alpha on TPX2 activity. 2001, Pubmed , Xenbase
Hafner, Transcriptome-wide identification of RNA-binding protein and microRNA target sites by PAR-CLIP. 2010, Pubmed
Hafner, Identification of mRNAs bound and regulated by human LIN28 proteins and molecular requirements for RNA recognition. 2013, Pubmed
Hannak, Investigating mitotic spindle assembly and function in vitro using Xenopus laevis egg extracts. 2006, Pubmed , Xenbase
Heald, Self-organization of microtubules into bipolar spindles around artificial chromosomes in Xenopus egg extracts. 1996, Pubmed , Xenbase
Hsu, Mitotic phosphorylation of histone H3 is governed by Ipl1/aurora kinase and Glc7/PP1 phosphatase in budding yeast and nematodes. 2000, Pubmed
Huang, Systematic and integrative analysis of large gene lists using DAVID bioinformatics resources. 2009, Pubmed
Hussain, The nucleolar RNA methyltransferase Misu (NSun2) is required for mitotic spindle stability. 2009, Pubmed
Ince-Dunn, Neuronal Elav-like (Hu) proteins regulate RNA splicing and abundance to control glutamate levels and neuronal excitability. 2012, Pubmed
Karsenti, Respective roles of centrosomes and chromatin in the conversion of microtubule arrays from interphase to metaphase. 1984, Pubmed , Xenbase
Kelly, Chromosomal enrichment and activation of the aurora B pathway are coupled to spatially regulate spindle assembly. 2007, Pubmed , Xenbase
Kennedy, Purification and characterization of cytosolic aconitase from beef liver and its relationship to the iron-responsive element binding protein. 1992, Pubmed
Kim, CENP-E combines a slow, processive motor and a flexible coiled coil to produce an essential motile kinetochore tether. 2008, Pubmed , Xenbase
Kingsley, Widespread RNA segregation in a spiralian embryo. 2007, Pubmed
Klein, Centromere targeting of the chromosomal passenger complex requires a ternary subcomplex of Borealin, Survivin, and the N-terminal domain of INCENP. 2006, Pubmed
Knowlton, Aurora B is enriched at merotelic attachment sites, where it regulates MCAK. 2006, Pubmed , Xenbase
Koffa, HURP is part of a Ran-dependent complex involved in spindle formation. 2006, Pubmed , Xenbase
Kwon, The RNA-binding protein repertoire of embryonic stem cells. 2013, Pubmed
Lambert, Asymmetric inheritance of centrosomally localized mRNAs during embryonic cleavages. 2002, Pubmed
Lan, Aurora B phosphorylates centromeric MCAK and regulates its localization and microtubule depolymerization activity. 2004, Pubmed , Xenbase
Langmead, Ultrafast and memory-efficient alignment of short DNA sequences to the human genome. 2009, Pubmed
Lécuyer, Global analysis of mRNA localization reveals a prominent role in organizing cellular architecture and function. 2007, Pubmed
Licatalosi, HITS-CLIP yields genome-wide insights into brain alternative RNA processing. 2008, Pubmed
Makino, Crystal structure of an RNA-bound 11-subunit eukaryotic exosome complex. 2013, Pubmed
Mitchison, Roles of polymerization dynamics, opposed motors, and a tensile element in governing the length of Xenopus extract meiotic spindles. 2005, Pubmed , Xenbase
Mitchison, Microtubule assembly nucleated by isolated centrosomes. , Pubmed
Nachury, Importin beta is a mitotic target of the small GTPase Ran in spindle assembly. 2001, Pubmed , Xenbase
Nagy, Glyceraldehyde-3-phosphate dehydrogenase selectively binds AU-rich RNA in the NAD(+)-binding region (Rossmann fold). 1995, Pubmed
Nakano, Inactivation of a human kinetochore by specific targeting of chromatin modifiers. 2008, Pubmed
Newport, A major developmental transition in early Xenopus embryos: II. Control of the onset of transcription. 1982, Pubmed , Xenbase
Newport, A major developmental transition in early Xenopus embryos: I. characterization and timing of cellular changes at the midblastula stage. 1982, Pubmed , Xenbase
Ohi, Differentiation of cytoplasmic and meiotic spindle assembly MCAK functions by Aurora B-dependent phosphorylation. 2004, Pubmed , Xenbase
Rabinowitz, Spiralian quartet developmental potential is regulated by specific localization elements that mediate asymmetric RNA segregation. 2010, Pubmed
Raff, Two distinct mechanisms localise cyclin B transcripts in syncytial Drosophila embryos. 1990, Pubmed
Ribbeck, NuSAP, a mitotic RanGTP target that stabilizes and cross-links microtubules. 2006, Pubmed , Xenbase
Rosasco-Nitcher, Centromeric Aurora-B activation requires TD-60, microtubules, and substrate priming phosphorylation. 2008, Pubmed , Xenbase
Ruchaud, Chromosomal passengers: conducting cell division. 2007, Pubmed
Sampath, The chromosomal passenger complex is required for chromatin-induced microtubule stabilization and spindle assembly. 2004, Pubmed , Xenbase
Schneider, Sequence logos: a new way to display consensus sequences. 1990, Pubmed
Sharp, Functional analysis of the microtubule-interacting transcriptome. 2011, Pubmed , Xenbase
Silljé, HURP is a Ran-importin beta-regulated protein that stabilizes kinetochore microtubules in the vicinity of chromosomes. 2006, Pubmed
Squirrell, CAR-1, a protein that localizes with the mRNA decapping component DCAP-1, is required for cytokinesis and ER organization in Caenorhabditis elegans embryos. 2006, Pubmed
Tan, RNA sequencing reveals a diverse and dynamic repertoire of the Xenopus tropicalis transcriptome over development. 2013, Pubmed , Xenbase
Tournebize, Control of microtubule dynamics by the antagonistic activities of XMAP215 and XKCM1 in Xenopus egg extracts. 2000, Pubmed , Xenbase
Tseng, Dual detection of chromosomes and microtubules by the chromosomal passenger complex drives spindle assembly. 2010, Pubmed , Xenbase
Walczak, XKCM1: a Xenopus kinesin-related protein that regulates microtubule dynamics during mitotic spindle assembly. 1996, Pubmed , Xenbase
Wiese, Role of importin-beta in coupling Ran to downstream targets in microtubule assembly. 2001, Pubmed , Xenbase
Wong, Centromere RNA is a key component for the assembly of nucleoproteins at the nucleolus and centromere. 2007, Pubmed
Zhang, Aurora B phosphorylates multiple sites on mitotic centromere-associated kinesin to spatially and temporally regulate its function. 2007, Pubmed , Xenbase
Zhao, Genome-wide identification of polycomb-associated RNAs by RIP-seq. 2010, Pubmed
