Click here to close
Hello! We notice that you are using Internet Explorer, which is not supported by Xenbase and may cause the site to display incorrectly.
We suggest using a current version of Chrome,
FireFox, or Safari.
???displayArticle.abstract???
The retina is a key component of the vertebrate circadian system; it is responsible for detecting and transmitting the environmental illumination conditions (day/night cycles) to the brain that synchronize the circadian clock located in the suprachiasmatic nucleus (SCN). For this, retinal ganglion cells (RGCs) project to the SCN and other nonvisual areas. In the chicken, intrinsically photosensitive RGCs (ipRGCs) expressing the photopigment melanopsin (Opn4) transmit photic information and regulate diverse nonvisual tasks. In nonmammalian vertebrates, two genes encode Opn4: the Xenopus (Opn4x) and the mammalian (Opn4m) orthologs. RGCs express both Opn4 genes but are not the only inner retinal cells expressing Opn4x: horizontal cells (HCs) also do so. Here, we further characterize primary cultures of both populations of inner retinal cells (RGCs and HCs) expressing Opn4x. The expression of this nonvisual photopigment, as well as that for different circadian markers such as the clock genes Bmal1, Clock, Per2, and Cry1, and the key melatonin synthesizing enzyme, arylalkylamine N-acetyltransferase (AA-NAT), appears very early in development in both cell populations. The results clearly suggest that nonvisual Opn4 photoreceptors and endogenous clocks converge all together in these inner retinal cells at early developmental stages.
Figure 1. Immunocytochemistry for immunopurified RGC primary cultures at embryonic day 8 (E8) by Thy-1 (a), Opn4x (b) antibody purifications, and clock genes of RGC Opn4x cultures. (a) Primary cultures of embryonic RGCs purified by Thy-1 antibody immunopanning and maintained for 48â72âh were immunolabeled for DM1A, Opn4x, Thy-1, Rhod-4D2, and NeuN. (b) Immunocytochemistry for Opn4x- Prox-1, GABA, glutamine synthetase (GS), and NeuN, with DAPI staining in purified RGC cultures at E8 by Opn4x- antibody immunopurification. Primary cultures were visualized by confocal microscopy with specific primary antibodies as described in Section 2. Scale bar = 20âμm. (c) Primary cultures of RGC's immunopurified by Opn4x-antibody immunolabeled with anti-Bmal1, Cry1, and Per2.4.
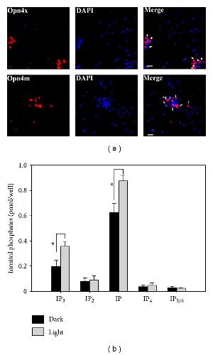
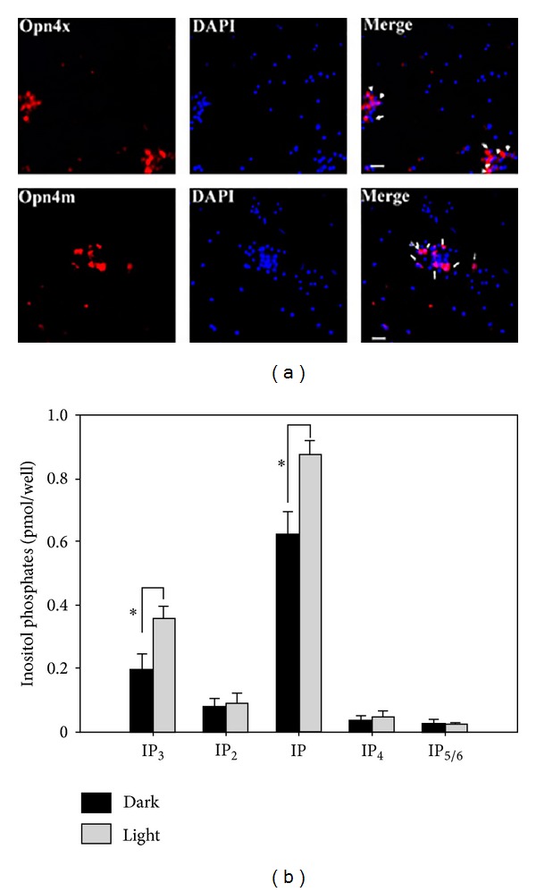
Figure 2. Melanopsin expression and light responses in RGC cultures. (a) Primary cultures of embryonic RGCs maintained for 48–72 h were immunolabeled for Opn4x or Opn4m with specific antibodies and DAPI (nuclei staining). The white arrows identify clusters of Opn4 (+) cells present in RGC cultures observed at 40X. (b) Content of inositol phosphates (IPs) in primary cultures of RGCs maintained in the dark (black squares) or stimulated by light (gray squares). Cultures previously incubated with myo-3H inositol for 48 h were light-stimulated during 90 sec to investigate the generation of different IP derivatives directly in RGCs. IP production was evaluated after bright light stimuli and control cells were maintained in the dark as described in the text. Significant increases in radiolabeled IP3 and IP were seen in cultures exposed to bright white light as compared with dark controls (P < 0.04). On the contrary, no significant light-dark differences were found in the content of other IPs determined such as IP2, IP4, and IP5/6. See text for further details.
Figure 3. Immunocytochemistry for Prox-1, Opn4x, and α-Tubulin proteins staining and merge in HC cultures at E15. Individual cells from primary cultures of HCs were obtained by the 2.5% phase of a bovine albumin serum (BSA) gradientpurification, maintained for 48–72 h, immunolabeled for Opn4x-like protein ((b) red), α-Tubulin (DM1A) ((a) green), Prox-1 ((a) red; (b) green), and nuclei staining by DAPI (blue), and then visualized by confocal microscopy as described in Section 2.
Figure 4. Analysis of mRNA expression in primary cultures of chicken RGCs at E8 (a) and of HCs at E15 (b) and in the whole postnatal chicken retina. (a) Chicken embryonic retinas were dissected out at E8 and RGCs were purified and cultured. Expression of clock genes cryptochrome 1 (Cry 1), Clock, Bmal1, NPAS2, and Per 2 and clock-outputs: the melatonin synthesizing enzyme, arylalkylamine N-acetyltransferase (AA-NAT) mRNA was assessed by the reverse transcription- (RT-) polymerase chain reaction (PCR). Cry 1, Per2Clock, Bmal1, and AA-NAT PCR products were found in RGC cultures whereas no detectable amplification was found for the NPAS2 transcript. (b) Chicken embryonic retinas were dissected out at E15, and HCs were purified and cultured. mRNA expression for clock genes cryptochromes 1 (Cry 1) and 2 (Cry 2), Bmal 1, and Clock and for the clock-outputs AA-NAT was assessed by RT-PCR from HCs at E15 (phase 2.5%) and samples from the whole postnatal retina (positive control). Positive amplification was found for the mRNAs of Cry 1, Per2, Bmal1, and AANAT whereas Cry2, NPAS2, and Clock amplifications products were not found in HC cultures.
Araki,
GABA-like immunoreactivity in the developing chick retina: differentiation of GABAergic horizontal cell and its possible contacts with photoreceptors.
1991, Pubmed
Araki,
GABA-like immunoreactivity in the developing chick retina: differentiation of GABAergic horizontal cell and its possible contacts with photoreceptors.
1991,
Pubmed Arendt,
Evolution of eyes and photoreceptor cell types.
2003,
Pubmed Bailey,
Melanopsin expression in the chick retina and pineal gland.
2005,
Pubmed Bailey,
Transcriptional profiling of circadian patterns of mRNA expression in the chick retina.
2004,
Pubmed Berson,
Strange vision: ganglion cells as circadian photoreceptors.
2003,
Pubmed Berson,
Phototransduction by retinal ganglion cells that set the circadian clock.
2002,
Pubmed Bird,
Phosphoinositidase C activation assay. I. Cell labeling, stimulation, and recovery of cellular [3H]phosphoinositides and [3H]phosphoinositols.
1998,
Pubmed Bird,
Preparation of [3H]phosphoinositol standards and conversion of [3H]phosphoinositides to [3H]phosphoinositols.
1998,
Pubmed Bird,
Phosphoinositidase C activation assay. II. Simple analysis of recovered cellular phosphoinositides and phosphoinositols.
1998,
Pubmed BLIGH,
A rapid method of total lipid extraction and purification.
1959,
Pubmed Brocco,
Survival and process regrowth of purified chick retinal ganglion cells cultured in a growth factor lacking medium at low density. Modulation by extracellular matrix proteins.
1999,
Pubmed Chaurasia,
Molecular cloning, localization and circadian expression of chicken melanopsin (Opn4): differential regulation of expression in pineal and retinal cell types.
2005,
Pubmed
,
Xenbase Chaurasia,
Temporal coupling of cyclic AMP and Ca/calmodulin-stimulated adenylyl cyclase to the circadian clock in chick retinal photoreceptor cells.
2006,
Pubmed Contin,
An invertebrate-like phototransduction cascade mediates light detection in the chicken retinal ganglion cells.
2006,
Pubmed Contín,
Light activation of the phosphoinositide cycle in intrinsically photosensitive chicken retinal ganglion cells.
2010,
Pubmed Garbarino-Pico,
Synthesis of retinal ganglion cell phospholipids is under control of an endogenous circadian clock: daily variations in phospholipid-synthesizing enzyme activities.
2004,
Pubmed Garbarino-Pico,
Retinal ganglion cells are autonomous circadian oscillators synthesizing N-acetylserotonin during the day.
2004,
Pubmed Guido,
Inner retinal circadian clocks and non-visual photoreceptors: novel players in the circadian system.
2010,
Pubmed Haque,
Dual regulation of cryptochrome 1 mRNA expression in chicken retina by light and circadian oscillators.
2002,
Pubmed Iuvone,
Development of melatonin synthesis in chicken retina: regulation of serotonin N-acetyltransferase activity by light, circadian oscillators, and cyclic AMP.
1990,
Pubmed Iuvone,
Circadian clocks, clock networks, arylalkylamine N-acetyltransferase, and melatonin in the retina.
2005,
Pubmed Iuvone,
Cellular and molecular regulation of serotonin N-acetyltransferase activity in chicken retinal photoreceptors.
1997,
Pubmed Ivanova,
Melatonin synthesis in retina: circadian regulation of arylalkylamine N-acetyltransferase activity in cultured photoreceptor cells of embryonic chicken retina.
2003,
Pubmed Lima,
Clock genes, melanopsins, melatonin, and dopamine key enzymes and their modulation by light and glutamate in chicken embryonic retinal cells.
2011,
Pubmed Lucas,
Mammalian inner retinal photoreception.
2013,
Pubmed Melyan,
Addition of human melanopsin renders mammalian cells photoresponsive.
2005,
Pubmed Mohawk,
Central and peripheral circadian clocks in mammals.
2012,
Pubmed Morera,
A novel method to prepare highly enriched primary cultures of chicken retinal horizontal cells.
2012,
Pubmed Poché,
Retinal horizontal cells: challenging paradigms of neural development and cancer biology.
2009,
Pubmed Provencio,
A novel human opsin in the inner retina.
2000,
Pubmed Qiu,
Induction of photosensitivity by heterologous expression of melanopsin.
2005,
Pubmed Steele,
Time keeping by the quail's eye: circadian regulation of melatonin production.
2006,
Pubmed Thanos,
Development of the visual system of the chick. II. Mechanisms of axonal guidance.
2001,
Pubmed Tomonari,
A non-canonical photopigment, melanopsin, is expressed in the differentiating ganglion, horizontal, and bipolar cells of the chicken retina.
2005,
Pubmed Tosini,
Melatonin: an underappreciated player in retinal physiology and pathophysiology.
2012,
Pubmed Verra,
Early onset and differential temporospatial expression of melanopsin isoforms in the developing chicken retina.
2011,
Pubmed
,
Xenbase