Click here to close
Hello! We notice that you are using Internet Explorer, which is not supported by Xenbase and may cause the site to display incorrectly.
We suggest using a current version of Chrome,
FireFox, or Safari.
J Cell Biol
2014 Aug 04;2063:367-76. doi: 10.1083/jcb.201312045.
Show Gene links
Show Anatomy links
Radial intercalation is regulated by the Par complex and the microtubule-stabilizing protein CLAMP/Spef1.
Werner ME, Mitchell JW, Putzbach W, Bacon E, Kim SK, Mitchell BJ.
???displayArticle.abstract???
The directed movement of cells is critical for numerous developmental and disease processes. A developmentally reiterated form of migration is radial intercalation; the process by which cells move in a direction orthogonal to the plane of the tissue from an inner layer to an outer layer. We use the radial intercalation of cells into the skin of Xenopus laevis embryos as a model to study directed cell migration within an epithelial tissue. We identify a novel function for both the microtubule-binding protein CLAMP and members of the microtubule-regulating Par complex during intercalation. Specifically, we show that Par3 and aPKC promote the apical positioning of centrioles, whereas CLAMP stabilizes microtubules along the axis of migration. We propose a model in which the Par complex defines the orientation of apical migration during intercalation and in which subcellular localization of CLAMP promotes the establishment of an axis of microtubule stability required for the active migration of cells into the outer epithelium.
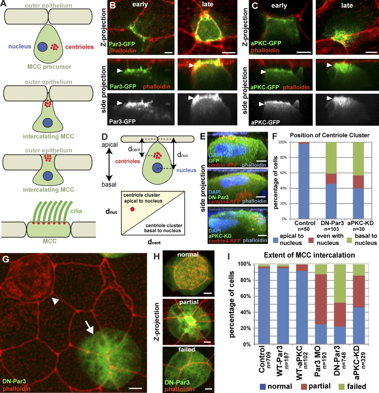
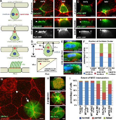
Figure 1. Apical positioning of centrioles and intercalation requires the Par complex. (A) Schematic representation of MCC intercalation. (B and C) Apical localization (arrowheads) of Par3-GFP (B) and aPKC-GFP (C) at different stages of intercalation (early and late). (D) Schematic of the quantification of centriole positioning in MCCs. (E and F) Representative z stack cross-section images (E) and quantification (F) of centriole position in control, DN-Par3, and aPKC-KD MCCs. (G) Mosaic image showing wild-type MCC that has intercalated (arrowhead) and a DN-PAR3-GFP (arrow) MCC that failed to intercalate. (H) Images illustrating the three different phenotypes used for scoring MCC intercalation. (I) Quantification of intercalation in MCCs expressing GFP, Par3-GFP, aPKC-GFP, Par-3 MO, DN-Par3-GFP, or aPKC-KD-GFP. For all experiments, cells from a total of at least five embryos from at least two independent experiments were quantified unless specified otherwise. Quantification in F is based on at least 10 cells each from a total of at least five embryos from at least two independent experiments. Quantifications of DN-Par3 and aPKC-KD phenotypes in F and I are statically significantly different from controls (P < 0.0001, see Table S1). Side projection refers to side views of projection along the x axis in all figures. See Fig. S1. Bars, 5 µm.
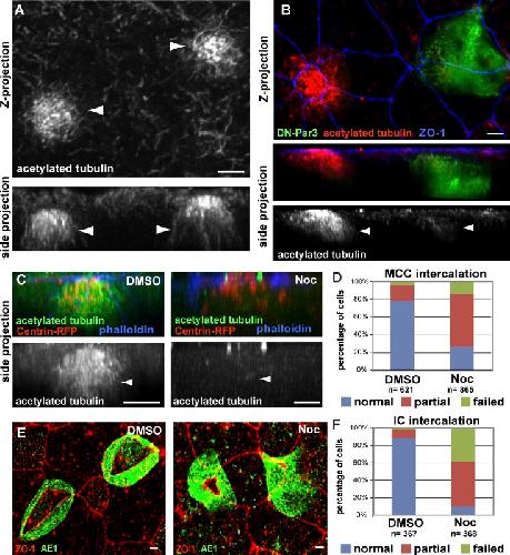
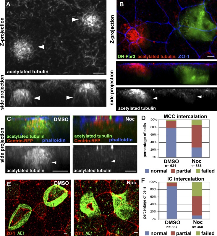
Figure 2. Stabilized apical MTs are required for radial intercalation of MCCs and ICs. (A and B) Anti-acetylated tubulin antibody staining of wild-type MCCs (A, arrowheads) and of a mosaic tissue showing a control and a DN-Par3-GFP–expressing MCC (B, arrowheads) during intercalation. Maximum-intensity projection (top) and corresponding cross section (bottom) are shown. (C and D) Images (C) of MCCs stained with an antibody marking acetylated α-tubulin in DMSO (left, arrowhead), which is lost following treatment with 1 μM Nocodazole (right, arrowhead), along with quantification of intercalation (D). (E and F) Images of IC marker AE1 in DMSO (left)- and Nocodazole (right)-treated ICs (E), along with quantification of intercalation (F). Quantifications of the Nocodazole phenotypes in D and F are statistically significantly different from controls (P < 0.0001, see Table S1). Bars, 5 µm.
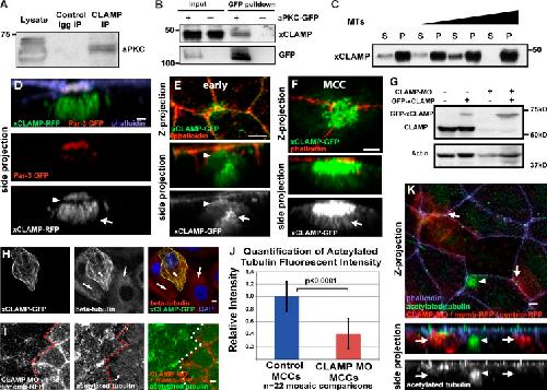
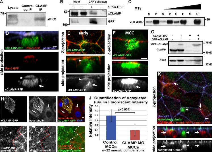
Figure 3. CLAMP interacts with aPKC and stabilizes MTs. (A) Western blot of a coimmunoprecipitation using anti-CLAMP mAb probed with anti-aPKC antibody. (B) Western blot probed with anti-CLAMP mAb of a GFP pull-down using NHS-GFP beads with wild-type lysates (â) or lysates from embryos expressing aPKC-GFP (+). (C) Western blot using anti-CLAMP mAbs of an MT pelleting assay with recombinant GST-tagged CLAMP. S, supernatant fraction; P, pellet. MT concentrations are 0, 0.3, 1.2, and 2.4 µM. (D and E) Localization of CLAMP to the leading edge (arrowheads) colocalized with Par3-GFP (D) and to the centriole cluster (arrows). (F) Image highlighting CLAMP localization to the apical surface and to the associated MTs (arrow). (G) Western blot using anti-CLAMP mAb on lysates from control embryos (lane 1) and embryos injected with GFP CLAMP (lanes 2 and 4) and CLAMP MO (lanes 3 and 4). (H) Staining with antiâβ-tubulin and DAPI of RPE-1 cells expressing xCLAMP-GFP (arrowheads) compared with neighboring non-CLAMP-expressing cells (arrows) after cold-induced MT depolymerization. (I) Acetylated MT staining in mosaic embryos with CLAMP morphant OCs marked with membrane-RFP. (J and K) Quantification (J) and representative image (K) of acetylated MT staining during intercalation in mosaic embryo CLAMP morphant MCCs (arrows), and wild-type MCCs (arrowheads). Membrane-RFP and centrin-RFP were injected to identify CLAMP MOâcontaining MCCs. The distinct staining pattern of acetylated tubulin in MCCs allows for the differentiation control MCCs from other intercalating cell types. Quantification in J is statistically significant (P < 0.0001, t test). Error bars represent standard deviations. See Fig. S2. Bars, 5 µm.
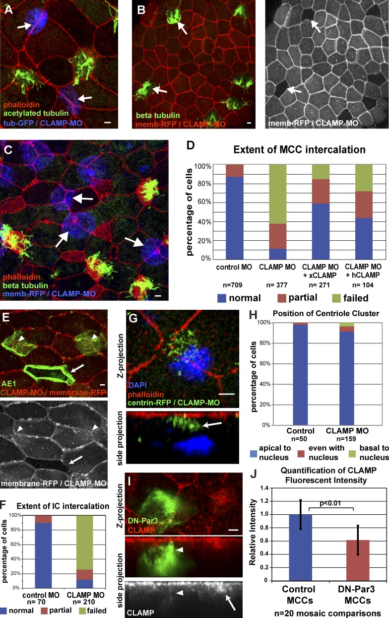
Figure 4. CLAMP is required cell autonomously for intercalation. (A) Mosaic embryos coinjected with CLAMP-MO and αtub-GFP (arrows) stained with anti-acetylated tubulin and phalloidin. (B) Mosaic embryos coinjected with CLAMP-MO and membrane-RFP stained with antiâβ-tubulin and phalloidin (wild-type MCCs still intercalate, arrows). (C) Mosaic embryo coinjected with CLAMP-MO and membrane-RFP (blue), showing MCC intercalation defects (arrows). (D) Quantification of intercalation in MCCs injected with control MO, CLAMP MO, or CLAMP MO rescued with xCLAMP or hCLAMP. (E and F) Representative image (E) and quantification (F) of intercalation defect in ICs (green, AE1 staining) containing CLAMP MO (arrowheads) versus wild-type (arrow, lack of red). (G and H) Image (G) and quantification (H) of centriole position in CLAMP morphant MCCs (the arrow highlights the centriole cluster). (I and J) Representative image (I) and quantification (J) of mosaic embryos showing the loss of CLAMP staining in DN-Par3âexpressing MCCs (arrowheads) compared with wild-type (arrow). Quantification in H is based on at least 10 cells, each from a total of at least five embryos from at least two independent experiments. Quantifications of intercalation defects in CLAMP morphants in D and F are significantly different from controls, as are morphant embryos from rescue (P < 0.0001, see Table S1). A Ï2 test shows no statistical significant difference in H (P = 0.236, see Table S1). Quantification of reduction in apical CLAMP levels in DN-Parâexpressing cells is significantly different from controls (P < 0.01, see Table S1). See Fig. S3. Error bars represent standard deviations. Bars, 5 µm.
Figure 5. Model for the steps involved in regulating MT stability during radial intercalation. We propose that the Par complex mediates both apical positioning of centrioles (1) and asymmetric accumulation of CLAMP (2). CLAMP asymmetry leads to asymmetric stabilization of MTs (2) along the axis of migration that promotes intercalation (3).
Breuzard,
Molecular mechanisms of Tau binding to microtubules and its role in microtubule dynamics in live cells.
2013, Pubmed
Breuzard,
Molecular mechanisms of Tau binding to microtubules and its role in microtubule dynamics in live cells.
2013,
Pubmed Brooks,
Control of vertebrate intraflagellar transport by the planar cell polarity effector Fuz.
2012,
Pubmed
,
Xenbase Chan,
Spef1, a conserved novel testis protein found in mouse sperm flagella.
2005,
Pubmed Chen,
Regulation of microtubule stability and organization by mammalian Par3 in specifying neuronal polarity.
2013,
Pubmed Chen,
Par-3 controls tight junction assembly through the Rac exchange factor Tiam1.
2005,
Pubmed Chihara,
An E-cadherin-mediated hitchhiking mechanism for C. elegans germ cell internalization during gastrulation.
2012,
Pubmed Chu,
The appearance of acetylated alpha-tubulin during early development and cellular differentiation in Xenopus.
1989,
Pubmed
,
Xenbase Deblandre,
A two-step mechanism generates the spacing pattern of the ciliated cells in the skin of Xenopus embryos.
1999,
Pubmed
,
Xenbase Dougherty,
CLAMP, a novel microtubule-associated protein with EB-type calponin homology.
2005,
Pubmed Drysdale,
Cell Migration and Induction in the Development of the Surface Ectodermal Pattern of the Xenopus laevis Tadpole: (Xenopus/ciliated cell/hatching gland/cement gland/ectodermal differentiation).
1992,
Pubmed
,
Xenbase Dubaissi,
Embryonic frog epidermis: a model for the study of cell-cell interactions in the development of mucociliary disease.
2011,
Pubmed
,
Xenbase Feldman,
A role for the centrosome and PAR-3 in the hand-off of MTOC function during epithelial polarization.
2012,
Pubmed Goldstein,
The PAR proteins: fundamental players in animal cell polarization.
2007,
Pubmed Gomes,
Nuclear movement regulated by Cdc42, MRCK, myosin, and actin flow establishes MTOC polarization in migrating cells.
2005,
Pubmed Kim,
Rab11 regulates planar polarity and migratory behavior of multiciliated cells in Xenopus embryonic epidermis.
2012,
Pubmed
,
Xenbase Klos Dehring,
Deuterosome-mediated centriole biogenesis.
2013,
Pubmed
,
Xenbase Labbé,
PAR proteins regulate microtubule dynamics at the cell cortex in C. elegans.
2003,
Pubmed Luxton,
Orientation and function of the nuclear-centrosomal axis during cell migration.
2011,
Pubmed Mitchell,
The PCP pathway instructs the planar orientation of ciliated cells in the Xenopus larval skin.
2009,
Pubmed
,
Xenbase Mizuno,
Self-association of PAR-3-mediated by the conserved N-terminal domain contributes to the development of epithelial tight junctions.
2003,
Pubmed Moore,
Par3 controls neural crest migration by promoting microtubule catastrophe during contact inhibition of locomotion.
2013,
Pubmed
,
Xenbase Munro,
PAR proteins and the cytoskeleton: a marriage of equals.
2006,
Pubmed Park,
Dishevelled controls apical docking and planar polarization of basal bodies in ciliated epithelial cells.
2008,
Pubmed
,
Xenbase Quigley,
Specification of ion transport cells in the Xenopus larval skin.
2011,
Pubmed
,
Xenbase Rock,
Epithelial progenitor cells in lung development, maintenance, repair, and disease.
2011,
Pubmed Schmoranzer,
Par3 and dynein associate to regulate local microtubule dynamics and centrosome orientation during migration.
2009,
Pubmed Seeger,
Microtubule-associated protein-like binding of the kinesin-1 tail to microtubules.
2010,
Pubmed Sive,
Xenopus laevis In Vitro Fertilization and Natural Mating Methods.
2007,
Pubmed
,
Xenbase Sotillos,
DaPKC-dependent phosphorylation of Crumbs is required for epithelial cell polarity in Drosophila.
2004,
Pubmed Stubbs,
Radial intercalation of ciliated cells during Xenopus skin development.
2006,
Pubmed
,
Xenbase Stubbs,
The forkhead protein Foxj1 specifies node-like cilia in Xenopus and zebrafish embryos.
2008,
Pubmed
,
Xenbase Tepass,
The apical polarity protein network in Drosophila epithelial cells: regulation of polarity, junctions, morphogenesis, cell growth, and survival.
2012,
Pubmed Werner,
Actin and microtubules drive differential aspects of planar cell polarity in multiciliated cells.
2011,
Pubmed
,
Xenbase Werner,
Using Xenopus skin to study cilia development and function.
2013,
Pubmed
,
Xenbase