XB-ART-49275
BMC Dev Biol
2014 Jul 25;14:32. doi: 10.1186/1471-213X-14-32.
Show Gene links
Show Anatomy links
Proteomic analysis of fibroblastema formation in regenerating hind limbs of Xenopus laevis froglets and comparison to axolotl.
Rao N, Song F, Jhamb D, Wang M, Milner DJ, Price NM, Belecky-Adams TL, Palakal MJ, Cameron JA, Li B, Chen X, Stocum DL.
???displayArticle.abstract???
BACKGROUND: To gain insight into what differences might restrict the capacity for limb regeneration in Xenopus froglets, we used High Performance Liquid Chromatography (HPLC)/double mass spectrometry to characterize protein expression during fibroblastema formation in the amputated froglet hindlimb, and compared the results to those obtained previously for blastema formation in the axolotl limb. RESULTS: Comparison of the Xenopus fibroblastema and axolotl blastema revealed several similarities and significant differences in proteomic profiles. The most significant similarity was the strong parallel down regulation of muscle proteins and enzymes involved in carbohydrate metabolism. Regenerating Xenopus limbs differed significantly from axolotl regenerating limbs in several ways: deficiency in the inositol phosphate/diacylglycerol signaling pathway, down regulation of Wnt signaling, up regulation of extracellular matrix (ECM) proteins and proteins involved in chondrocyte differentiation, lack of expression of a key cell cycle protein, ecotropic viral integration site 5 (EVI5), that blocks mitosis in the axolotl, and the expression of several patterning proteins not seen in the axolotl that may dorsalize the fibroblastema. CONCLUSIONS: We have characterized global protein expression during fibroblastema formation after amputation of the Xenopus froglet hindlimb and identified several differences that lead to signaling deficiency, failure to retard mitosis, premature chondrocyte differentiation, and failure of dorsoventral axial asymmetry. These differences point to possible interventions to improve blastema formation and pattern formation in the froglet limb.
???displayArticle.pubmedLink??? 25063185
???displayArticle.pmcLink??? PMC4222900
???displayArticle.link??? BMC Dev Biol
Species referenced: Xenopus laevis
Genes referenced: acta1 actg1 actn3 aldoa aldob anxa1 anxa2 atp2a3 atp5f1b b3gnt5 bhmt casq1 cct2 cox5a dag1 des des.2 dynll1 eef1a2 eef2 eef2.2 eif4a1 eif4b eno1 ezr fgb fgg fkbp10 fn1 fubp1 gdi2 glud1 h2axl hsp90aa1 hsp90aa1.2 hsp90b1 krt12.4 krt12.5 krt12.6 krt19 krt55 krt62 macroh2a2 mat2a mat2b mvp mybpc3 myh13 myl11 ocm3 ocm4.2 p4hb pdcd6ip pdia3 pdia6 pgm1 pls3 prdx1 psmb1 pygb rpl12 rpl15 rpl22 rpl23 rpl30 rpl4 rpl7l1 rplp0 rps19 rps6 slc25a24 snrpe tardbp tnnc2 tnnt3 tpi1 tpm2 trim29 tubb4b vim ywhae ywhaz
???displayArticle.antibodies??? Dag1 Ab1 Itgb1 Ab1 Vim Ab1
???attribute.lit??? ???displayArticles.show???
|
|
Figure 1. Histological section of regenerating froglet hindlimb at 12Â days post-amputation through the mid tibia-fibula. The section is cut through the dorsoventral plane such that the tibia (T) and the accompanying flexor and extensor muscle masses are visible (red). A cartilage collar (CC) has formed around the tibia for some distance proximal to the amputation plane that merges distally with a similar collar surrounding the fibula. A fibroblastema (FB) that will form the cartilage spike is present between the merge point of the cartilage collars and the apical epidermal cap (arrow). Yellow line indicates the plane of tissue harvest. |
|
|
Figure 2. Pie chart showing the percentage distribution of the 820 proteins among different biological categories and sub-categories. |
|
|
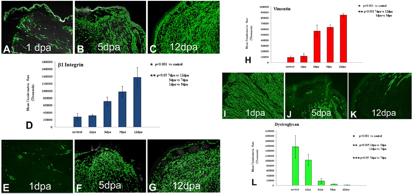
Figure 3. Validation of LC/MS/MS. Immunofluorescent antibody staining and mean densitometric sum for β1 integrin, vimentin, and dystroglycan, comparing control, 5 dpa and 12 dpa sections of regenerating froglet hindlimbs. A-D, β1 integrin; E-H, vimentin; I-L, dystroglycan. The 1, 5, 7 and 12 dpa fold changes for each of these proteins were: β1 integrin-1.05, 1.28, 2.18, 2.80; vimentinâ1.07, 1.94, 2.30, 3.15; dystroglycan-1.20, -1.40, -1.49, -2.02. The immunofluorescence and densitometry data thus agree well with the LC/MS/MS proteomic data. |
|
|
SFig1A) Global expression intensity maps for the 10 biological process categories at 1, 5, 7 and 12 dpa. A: Signaling, Cytoskeleton, B: .Intracellular Transport, Transcription, Translation; C: Metabolism, Cell Cycle, ECM; D: Cell Protection, Degradation Red = up regulation; green = down regulation. Level of fold change (FC) is indicated by color intensity. Accession numbers to the right of columns. Intensities for some proteins can be 7–10 times the highest and lowest intensities shown. |
|
|
SFig1B) Global expression intensity maps for the 10 biological process categories at 1, 5, 7 and 12 dpa. A: Signaling, Cytoskeleton, B: .Intracellular Transport, Transcription, Translation; C: Metabolism, Cell Cycle, ECM; D: Cell Protection, Degradation Red = up regulation; green = down regulation. Level of fold change (FC) is indicated by color intensity. Accession numbers to the right of columns. Intensities for some proteins can be 7–10 times the highest and lowest intensities shown. |
|
|
SFig1C) Global expression intensity maps for the 10 biological process categories at 1, 5, 7 and 12 dpa. A: Signaling, Cytoskeleton, B: .Intracellular Transport, Transcription, Translation; C: Metabolism, Cell Cycle, ECM; D: Cell Protection, Degradation Red = up regulation; green = down regulation. Level of fold change (FC) is indicated by color intensity. Accession numbers to the right of columns. Intensities for some proteins can be 7–10 times the highest and lowest intensities shown. |
|
|
SFig1D) Global expression intensity maps for the 10 biological process categories at 1, 5, 7 and 12 dpa. A: Signaling, Cytoskeleton, B: .Intracellular Transport, Transcription, Translation; C: Metabolism, Cell Cycle, ECM; D: Cell Protection, Degradation Red = up regulation; green = down regulation. Level of fold change (FC) is indicated by color intensity. Accession numbers to the right of columns. Intensities for some proteins can be 7–10 times the highest and lowest intensities shown. |
|
|
SFig2A) Circos representation of differences in protein expression during blastema formationin the axolotl (A) and fibroblastema formation in the Xenopus froglet (B). The outermost circle shows shows protein expression according to biological process. Metabolism is the most over-represented biological process category in the Xenopus data, whereas Cytoskeleton is the most over-represented in the axolotl data. There were no proteins identified in the Transport category in the axolotl compared to 70 such proteins in the Xenopus data. The next circle represents proteins expressed with FC =/>2 (blue) or =/ 4 (pink). The Xenopus data contained a far higher number of proteins with these fold differences, especially in the transcription, cytoskeleton and signaling categories compared to the axolotl data. Progressing inward, the next four circles in Xenopus reflect the fold change difference (red = down regulation; green = up regulation; blue = no change) of proteins at 1 dpa, 5 dpa, 7 dpa, and 12 dpa, respectively. In the axolotl, three circles represent FC in protein expression at 1 dpa, 4 dpa, and 7dpa. The innermost circle represents the connections between the interacting proteins within the Xenopus and axolotl data. A comparison of these interactions indicates that the proteomic composition and protein-protein interactions are much more complex during formation of the fibroblastema in Xenopus. |
|
|
SFig2B) Circos representation of differences in protein expression during blastema formationin the axolotl (A) and fibroblastema formation in the Xenopus froglet (B). The outermost circle shows shows protein expression according to biological process. Metabolism is the most over-represented biological process category in the Xenopus data, whereas Cytoskeleton is the most over-represented in the axolotl data. There were no proteins identified in the Transport category in the axolotl compared to 70 such proteins in the Xenopus data. The next circle represents proteins expressed with FC =/>2 (blue) or =/ 4 (pink). The Xenopus data contained a far higher number of proteins with these fold differences, especially in the transcription, cytoskeleton and signaling categories compared to the axolotl data. Progressing inward, the next four circles in Xenopus reflect the fold change difference (red = down regulation; green = up regulation; blue = no change) of proteins at 1 dpa, 5 dpa, 7 dpa, and 12 dpa, respectively. In the axolotl, three circles represent FC in protein expression at 1 dpa, 4 dpa, and 7dpa. The innermost circle represents the connections between the interacting proteins within the Xenopus and axolotl data. A comparison of these interactions indicates that the proteomic composition and protein-protein interactions are much more complex during formation of the fibroblastema in Xenopus. |
References [+] :
Abdel-Karim,
Mitotic activity in the blastema and stump tissues of regenerating hind limbs of Xenopus laevis larvae after amputation at ankle level. An autoradiographic study.
1990, Pubmed,
Xenbase
Abdel-Karim, Mitotic activity in the blastema and stump tissues of regenerating hind limbs of Xenopus laevis larvae after amputation at ankle level. An autoradiographic study. 1990, Pubmed , Xenbase
Adams, H+ pump-dependent changes in membrane voltage are an early mechanism necessary and sufficient to induce Xenopus tail regeneration. 2007, Pubmed , Xenbase
Atkinson, Cellular electroporation induces dedifferentiation in intact newt limbs. 2006, Pubmed
Bernis, Pin1 stabilizes Emi1 during G2 phase by preventing its association with SCF(betatrcp). 2007, Pubmed , Xenbase
Bock-Marquette, Thymosin beta4 activates integrin-linked kinase and promotes cardiac cell migration, survival and cardiac repair. 2004, Pubmed
Bolstad, A comparison of normalization methods for high density oligonucleotide array data based on variance and bias. 2003, Pubmed
Brockes, Comparative aspects of animal regeneration. 2008, Pubmed
Brockes, Plasticity and reprogramming of differentiated cells in amphibian regeneration. 2002, Pubmed
Cadinouche, Molecular cloning of the Notophthalmus viridescens radical fringe cDNA and characterization of its expression during forelimb development and adult forelimb regeneration. 1999, Pubmed , Xenbase
Caldwell, Tissue profiling MALDI mass spectrometry reveals prominent calcium-binding proteins in the proteome of regenerative MRL mouse wounds. 2008, Pubmed
Caldwell, Tissue profiling by mass spectrometry: a review of methodology and applications. 2005, Pubmed
Cannata, Regenerative responses in cultured hindlimb stumps of larval Xenopus laevis. 1992, Pubmed , Xenbase
Carlson, Inhibition of limb regeneration in the axolotl after treatment of the skin with actinomycin D. 1969, Pubmed
Christen, Regeneration and reprogramming compared. 2010, Pubmed
Crews, Expression and activity of the newt Msx-1 gene in relation to limb regeneration. 1995, Pubmed
Dabbeekeh, The EVI5 TBC domain provides the GTPase-activating protein motif for RAB11. 2007, Pubmed
Dearlove, Denervation-induced changes in soluble protein content during forelimb regeneration in the adult newt, Notophthalmus viridescens. 1974, Pubmed
DENT, Limb regeneration in larvae and metamorphosing individuals of the South African clawed toad. 1962, Pubmed
Dixon, Axolotl Nanog activity in mouse embryonic stem cells demonstrates that ground state pluripotency is conserved from urodele amphibians to mammals. 2010, Pubmed
Eisen, Cluster analysis and display of genome-wide expression patterns. 1998, Pubmed
Eldridge, The evi5 oncogene regulates cyclin accumulation by stabilizing the anaphase-promoting complex inhibitor emi1. 2006, Pubmed , Xenbase
Ellgaard, Quality control in the endoplasmic reticulum. 2003, Pubmed
Endo, A stepwise model system for limb regeneration. 2004, Pubmed
Endo, Analysis of gene expressions during Xenopus forelimb regeneration. 2000, Pubmed , Xenbase
Faitar, EVI5 protein associates with the INCENP-aurora B kinase-survivin chromosomal passenger complex and is involved in the completion of cytokinesis. 2006, Pubmed
Filoni, Acquisition of nerve dependence for the formation of a regeneration blastema in amputated hindlimbs of larval Xenopus laevis: the role of limb innervation and that of limb differentiation. 1995, Pubmed , Xenbase
Fitzpatrick, Searching for potential biomarkers of cisplatin resistance in human ovarian cancer using a label-free LC/MS-based protein quantification method. 2007, Pubmed
Flanagan, The ephrins and Eph receptors in neural development. 1998, Pubmed
Funasaka, Regulation of phosphoglucose isomerase/autocrine motility factor expression by hypoxia. 2005, Pubmed
Furlong, Fine structure of the forelimb regenerate of the African clawed toad, Xenopus laevis. 1985, Pubmed , Xenbase
Ghosh, Analysis of the expression and function of Wnt-5a and Wnt-5b in developing and regenerating axolotl (Ambystoma mexicanum) limbs. 2008, Pubmed
Globus, Effect of apical epidermal cap on mitotic cycle and cartilage differentiation in regeneration blastemata in the newt, Notophthalmus viridescens. 1980, Pubmed
Godwin, Macrophages are required for adult salamander limb regeneration. 2013, Pubmed
Gorsic, Identification of differentially expressed genes in 4-day axolotl limb blastema by suppression subtractive hybridization. 2008, Pubmed
Goss, Epimorphic vs. tissue regeneration in Xenopus forelimbs. 1992, Pubmed , Xenbase
Grow, Global analysis of gene expression in Xenopus hindlimbs during stage-dependent complete and incomplete regeneration. 2006, Pubmed , Xenbase
Guimond, BMP-2 functions independently of SHH signaling and triggers cell condensation and apoptosis in regenerating axolotl limbs. 2010, Pubmed
Hale, A simplified procedure for the reduction and alkylation of cysteine residues in proteins prior to proteolytic digestion and mass spectral analysis. 2004, Pubmed
Harty, Regeneration or scarring: an immunologic perspective. 2003, Pubmed
Heber-Katz, Cell cycle regulation and regeneration. 2013, Pubmed
Higgs, Comprehensive label-free method for the relative quantification of proteins from biological samples. 2005, Pubmed
Jenkins, Reduction of the current of injury leaving the amputation inhibits limb regeneration in the red spotted newt. 1996, Pubmed
Jhamb, Network based transcription factor analysis of regenerating axolotl limbs. 2011, Pubmed , Xenbase
Kaufman, Orchestrating the unfolded protein response in health and disease. 2002, Pubmed
Kawasumi, Wound healing in mammals and amphibians: toward limb regeneration in mammals. 2013, Pubmed , Xenbase
Kelly, Cell division and ribonucleic acid synthesis during the initiation of limb regeneration in larval axolotls (Ambystoma mexicanum). 1973, Pubmed
Kestler, From individual Wnt pathways towards a Wnt signalling network. 2008, Pubmed
Khan, Ultrastructural comparison between regenerating and developing hindlimbs of Xenopus laevis tadpoles. 1990, Pubmed , Xenbase
Kim, Multifaceted roles of glycolytic enzymes. 2005, Pubmed
King, Identification of genes expressed during Xenopus laevis limb regeneration by using subtractive hybridization. 2003, Pubmed , Xenbase
King, Proteomics analysis of regenerating amphibian limbs: changes during the onset of regeneration. 2009, Pubmed , Xenbase
Knapp, Comparative transcriptional profiling of the axolotl limb identifies a tripartite regeneration-specific gene program. 2013, Pubmed
Korneluk, Effects of radius--ulna removal on forelimb regeneration in Xenopus laevis froglets. 1984, Pubmed , Xenbase
Koshiba-Takeuchi, Cooperative and antagonistic interactions between Sall4 and Tbx5 pattern the mouse limb and heart. 2006, Pubmed
Kragl, Cells keep a memory of their tissue origin during axolotl limb regeneration. 2009, Pubmed
Krzywinski, Circos: an information aesthetic for comparative genomics. 2009, Pubmed
Kumar, Molecular basis for the nerve dependence of limb regeneration in an adult vertebrate. 2007, Pubmed
Lebowitz, Neurotrophic control of protein synthesis in the regenerating limb of the newt, Triturus. 1970, Pubmed
Lévesque, Transforming growth factor: beta signaling is essential for limb regeneration in axolotls. 2007, Pubmed
Lian, The role of YAP transcription coactivator in regulating stem cell self-renewal and differentiation. 2010, Pubmed
Lin, Imparting regenerative capacity to limbs by progenitor cell transplantation. 2013, Pubmed , Xenbase
Lin, A novel link between the proteasome pathway and the signal transduction pathway of the bone morphogenetic proteins (BMPs). 2002, Pubmed
Lizarbe, Annexin-phospholipid interactions. Functional implications. 2013, Pubmed
Lowenstein, Nitric oxide, a novel biologic messenger. 1992, Pubmed
Maden, Retinoic acid and its receptors in limb regeneration. 1997, Pubmed
Maden, Retinoic acid, a regeneration-inducing molecule. 2003, Pubmed
Maki, Oocyte-type linker histone B4 is required for transdifferentiation of somatic cells in vivo. 2010, Pubmed , Xenbase
Maki, Expression of stem cell pluripotency factors during regeneration in newts. 2009, Pubmed , Xenbase
Martelly, Calcium thresholds in the activation of DNA and RNA synthesis in cultured planarian cells: relationship with hormonal and DB cAMP effects. 1984, Pubmed
McEwan, Expression of key retinoic acid modulating genes suggests active regulation during development and regeneration of the amphibian limb. 2011, Pubmed , Xenbase
Menaa, Annexin II increases osteoclast formation by stimulating the proliferation of osteoclast precursors in human marrow cultures. 1999, Pubmed
Mescher, Transferrin is necessary and sufficient for the neural effect on growth in amphibian limb regeneration blastemas. 1997, Pubmed
Mescher, Limb regeneration in amphibians: immunological considerations. 2006, Pubmed
Mescher, Regenerative capacity and the developing immune system. 2005, Pubmed
Mescher, Apoptosis in regenerating and denervated, nonregenerating urodele forelimbs. 2000, Pubmed
Mescher, Denervation effects on DNA replication and mitosis during the initiation of limb regeneration in adult newts. 1975, Pubmed
Mescher, The cellular basis of limb regeneration in urodeles. 1996, Pubmed
Monaghan, Gene expression patterns specific to the regenerating limb of the Mexican axolotl. 2012, Pubmed
Mount, Evidence that the canonical Wnt signalling pathway regulates deer antler regeneration. 2006, Pubmed
Mullen, Nerve dependency of regeneration: the role of Distal-less and FGF signaling in amphibian limb regeneration. 1996, Pubmed
Mylotte, Metabolic flexibility permits mesenchymal stem cell survival in an ischemic environment. 2008, Pubmed
Nacu, Limb regeneration: a new development? 2011, Pubmed
Neff, Dedifferentiation and the role of sall4 in reprogramming and patterning during amphibian limb regeneration. 2011, Pubmed , Xenbase
Neff, Expression of Xenopus XlSALL4 during limb development and regeneration. 2005, Pubmed , Xenbase
Ohgo, Analysis of hoxa11 and hoxa13 expression during patternless limb regeneration in Xenopus. 2010, Pubmed , Xenbase
Peadon, The blood vessels of the regenerating limb of the adult newt, Triturus. 1966, Pubmed
Pearl, Identification of genes associated with regenerative success of Xenopus laevis hindlimbs. 2008, Pubmed , Xenbase
Piccolo, The head inducer Cerberus is a multifunctional antagonist of Nodal, BMP and Wnt signals. 1999, Pubmed , Xenbase
Rao, Proteomic analysis of blastema formation in regenerating axolotl limbs. 2009, Pubmed , Xenbase
Reid, Role of nitric oxide in skeletal muscle: synthesis, distribution and functional importance. 1998, Pubmed
Saldanha, Java Treeview--extensible visualization of microarray data. 2004, Pubmed
Sandoval-Guzmán, Fundamental differences in dedifferentiation and stem cell recruitment during skeletal muscle regeneration in two salamander species. 2014, Pubmed
Santosh, Matrix metalloproteinase expression during blastema formation in regeneration-competent versus regeneration-deficient amphibian limbs. 2011, Pubmed , Xenbase
Satoh, Joint development in Xenopus laevis and induction of segmentations in regenerating froglet limb (spike). 2005, Pubmed , Xenbase
Satoh, The role of nerve signaling in limb genesis and agenesis during axolotl limb regeneration. 2009, Pubmed
Satoh, Neurotrophic regulation of epidermal dedifferentiation during wound healing and limb regeneration in the axolotl (Ambystoma mexicanum). 2008, Pubmed
Seifert, The influence of fundamental traits on mechanisms controlling appendage regeneration. 2012, Pubmed
Sessions, Evidence that regenerative ability is an intrinsic property of limb cells in Xenopus. 1988, Pubmed , Xenbase
Shimizu-Nishikawa, Identification and characterization of newt rad (ras associated with diabetes), a gene specifically expressed in regenerating limb muscle. 2001, Pubmed
Shyh-Chang, Lin28 enhances tissue repair by reprogramming cellular metabolism. 2013, Pubmed
Singer, Nerve-dependent regulation of absolute rates of protein synthesis in newt limb regenerates. Measurement of methionine specific activity in peptidyl-tRNA of the growing polypeptide chain. 1977, Pubmed
SINGER, The bodies of Eberth and associated structures in the skin of the frog tadpole. 1961, Pubmed
Sîrbulescu, Inhibition of caspase-3-mediated apoptosis improves spinal cord repair in a regeneration-competent vertebrate system. 2010, Pubmed
Slack, Protein synthesis during limb regeneration in the axolotl. 1982, Pubmed
Solórzano, Decreased glycolytic metabolism accelerates apoptosis in response to 2-acetyl furanonaphthoquinone in K1735 melanoma irrespective of bcl-2 overexpression. 2005, Pubmed
Stewart, Comparative RNA-seq analysis in the unsequenced axolotl: the oncogene burst highlights early gene expression in the blastema. 2013, Pubmed
Stocum, Looking proximally and distally: 100 years of limb regeneration and beyond. 2011, Pubmed , Xenbase
Stocum, The role of peripheral nerves in urodele limb regeneration. 2011, Pubmed
Stoick-Cooper, Distinct Wnt signaling pathways have opposing roles in appendage regeneration. 2007, Pubmed
Suzuki, Limb regeneration in Xenopus laevis froglet. 2006, Pubmed , Xenbase
Suzuki, Nerve-dependent and -independent events in blastema formation during Xenopus froglet limb regeneration. 2005, Pubmed , Xenbase
Suzuki, Transgenic Xenopus with prx1 limb enhancer reveals crucial contribution of MEK/ERK and PI3K/AKT pathways in blastema formation during limb regeneration. 2007, Pubmed , Xenbase
Takahashi, Induction of pluripotent stem cells from adult human fibroblasts by defined factors. 2007, Pubmed
Thornton, Amphibian limb regeneration. 1968, Pubmed
Tseng, Apoptosis is required during early stages of tail regeneration in Xenopus laevis. 2007, Pubmed , Xenbase
Tsonis, Protein synthesis in the newt regenerating limb. Comparative two-dimensional PAGE, computer analysis and protein sequencing. 1992, Pubmed , Xenbase
Tsonis, A comparative two-dimensional gel protein database of the intact and regenerating newt limbs. 1993, Pubmed
Tzchori, LIM homeobox transcription factors integrate signaling events that control three-dimensional limb patterning and growth. 2009, Pubmed
Vethamany-Globus, beta-Endorphins (beta-EP) in amphibians: higher beta-EP levels during regenerating stages of anuran life cycle and immunocytochemical localization of beta-EP in regeneration blastemata. 1984, Pubmed , Xenbase
Vethamany-Globus, Hormone action in newt limb regeneration: insulin and endorphins. 1987, Pubmed , Xenbase
Vethamany-Globus, Immunohistochemical localization of beta-endorphin-like material in the urodele and anuran amphibian tissues. 1989, Pubmed , Xenbase
Villiard, Urodele p53 tolerates amino acid changes found in p53 variants linked to human cancer. 2007, Pubmed , Xenbase
Vinarsky, Normal newt limb regeneration requires matrix metalloproteinase function. 2005, Pubmed
Westlake, Identification of Rab11 as a small GTPase binding protein for the Evi5 oncogene. 2007, Pubmed
Wilkinson, Multiple roles of EPH receptors and ephrins in neural development. 2001, Pubmed
Wilson, RNA helicase Ddx39 is expressed in the developing central nervous system, limb, otic vesicle, branchial arches and facial mesenchyme of Xenopus laevis. 2010, Pubmed , Xenbase
Wolfe, Extent of ossification at the amputation plane is correlated with the decline of blastema formation and regeneration in Xenopus laevis hindlimbs. 2000, Pubmed , Xenbase
Yakushiji, Correlation between Shh expression and DNA methylation status of the limb-specific Shh enhancer region during limb regeneration in amphibians. 2007, Pubmed , Xenbase
Yamanaka, Induced pluripotent stem cells: past, present, and future. 2012, Pubmed
Yokoyama, Wnt/beta-catenin signaling has an essential role in the initiation of limb regeneration. 2007, Pubmed , Xenbase
Yokoyama, Different requirement for Wnt/β-catenin signaling in limb regeneration of larval and adult Xenopus. 2011, Pubmed , Xenbase
Yokoyama, Initiation of limb regeneration: the critical steps for regenerative capacity. 2008, Pubmed , Xenbase
Yu, Induced pluripotent stem cell lines derived from human somatic cells. 2007, Pubmed
Yun, Regulation of p53 is critical for vertebrate limb regeneration. 2013, Pubmed
Zhao, The Hippo pathway in organ size control, tissue regeneration and stem cell self-renewal. 2011, Pubmed
Zhu, Activation of germline-specific genes is required for limb regeneration in the Mexican axolotl. 2012, Pubmed , Xenbase
Zhu, Retrotransposon long interspersed nucleotide element-1 (LINE-1) is activated during salamander limb regeneration. 2012, Pubmed
