Click here to close Hello! We notice that you are using Internet Explorer, which is not supported by Xenbase and may cause the site to display incorrectly. We suggest using a current version of Chrome, FireFox, or Safari.
XB-ART-49074
BMC Biotechnol 2013 Oct 11;13:86. doi: 10.1186/1472-6750-13-86.
Show Gene links Show Anatomy links

Cellular response to micropatterned growth promoting and inhibitory substrates.

Belkaid W, Thostrup P, Yam PT, Juzwik CA, Ruthazer ES, Dhaunchak AS, Colman DR.


???displayArticle.abstract???
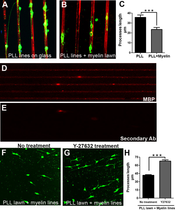
Normal development and the response to injury both require cell growth, migration and morphological remodeling, guided by a complex local landscape of permissive and inhibitory cues. A standard approach for studying by such cues is to culture cells on uniform substrates containing known concentrations of these molecules, however this method fails to represent the molecular complexity of the natural growth environment. To mimic the local complexity of environmental conditions in vitro, we used a contact micropatterning technique to examine cell growth and differentiation on patterned substrates printed with the commonly studied growth permissive and inhibitory substrates, poly-L-lysine (PLL) and myelin, respectively. We show that micropatterning of PLL can be used to direct adherence and axonal outgrowth of hippocampal and cortical neurons as well as other cells with diverse morphologies like Oli-neu oligodendrocyte progenitor cell lines and fibroblast-like COS7 cells in culture. Surprisingly, COS7 cells exhibited a preference for low concentration (1 pg/mL) PLL zones over adjacent zones printed with high concentrations (1 mg/mL). We demonstrate that micropatterning is also useful for studying factors that inhibit growth as it can direct cells to grow along straight lines that are easy to quantify. Furthermore, we provide the first demonstration of microcontact printing of myelin-associated proteins and show that they impair process outgrowth from Oli-neu oligodendrocyte precursor cells. We conclude that microcontact printing is an efficient and reproducible method for patterning proteins and brain-derived myelin on glass surfaces in order to study the effects of the microenvironment on cell growth and morphogenesis.

???displayArticle.pubmedLink??? 24119185
???displayArticle.pmcLink??? PMC3819464
???displayArticle.link??? BMC Biotechnol


Species referenced: Xenopus
Genes referenced: actl6a map2 mapt mbp


???attribute.lit??? ???displayArticles.show???
References [+] :
Baer, Myelin-mediated inhibition of oligodendrocyte precursor differentiation can be overcome by pharmacological modulation of Fyn-RhoA and protein kinase C signalling. 2009, Pubmed