Click here to close
Hello! We notice that you are using Internet Explorer, which is not supported by Xenbase and may cause the site to display incorrectly.
We suggest using a current version of Chrome,
FireFox, or Safari.
Cell Cycle
2014 Jan 01;1313:2120-8. doi: 10.4161/cc.29157.
Show Gene links
Show Anatomy links
Mta2 promotes Tipin-dependent maintenance of replication fork integrity.
Errico A, Aze A, Costanzo V.
???displayArticle.abstract???
Orderly progression of S phase requires the action of replisome-associated Tipin and Tim1 proteins, whose molecular function is poorly understood. Here, we show that Tipin deficiency leads to the accumulation of aberrant replication intermediates known as reversed forks. We identified Mta2, a subunit of the NuRD chromatin remodeler complex, as a novel Tipin binding partner and mediator of its function. Mta2 is required for Tipin-dependent Polymerase α binding to replicating chromatin, and this function is essential to prevent the accumulation of reversed forks. Given the role of the Mta2-NuRD complex in the maintenance of heterochromatin, which is usually associated with hard-to-replicate DNA sequences, we tested the role of Tipin in the replication of such regions. Using a novel assay we developed to monitor replication of specific genomic loci in Xenopus laevis egg extract we demonstrated that Tipin is directly required for efficient replication of vertebrate centromeric DNA. Overall these results suggest that Mta2 and Tipin cooperate to maintain replication fork integrity, especially on regions that are intrinsically difficult to duplicate.
Cancer Research UK, 206281 European Research Council, 13-0026 Worldwide Cancer Research, AICR_13-0026 Worldwide Cancer Research, ERC_206281 European Research Council
Figure 1. Tipin prevents the formation of reversed forks. (A) Immunoblot to assess Tipin depletion from egg extract. (B and C) Examples of reversed replication forks in Tipin-depleted extracts. Image magnification of the reversed fork shown in the corner box. (D) Quantification of reversed forks. Experiments were repeated at least 3 times. The graph shows the results of a typical experiment, where at least 100 forks were scored in mock or Tipin-depleted extracts.
Figure 2. Tipin directly interacts with Mta2. (A) Table indicating the Mta2 peptides identified via mass spectrometry analysis in Tipin immunoprecipitates. (B) Equal amounts of extract were immunoprecipitated with either anti-Tipin, anti-Mta2 antibodies or pre-immune serum. Purified proteins were immunoblotted with the indicated antibodies to detect associated proteins. (C) Pull down assay using His-Tipin and in vitro translated 35S-labeled Mta2. Mta2 was detected by autoradiograph.
Figure 3. Mta2 is required for DNA replication under minimum licensing conditions. (A) Immunoblot to assess Tipin or Mta2 depletion from egg extract. (B) Scheme of minimum licensing conditions experiments and replication assays. (C) DNA replication in “maximum” or “minimum licensed” mock, Tipin or Mta2 depleted extract at 60 min. (D) The efficiency of DNA replication in “minimum licensed” mock (blue), Tipin (red), Mta2 (yellow), and Tipin/Mta2 (green) co-depleted extracts at 60 min from nuclei addition to egg extract was tested. The defect in DNA replication observed in the Mta2 depleted extract (yellow) was rescued by the addition of 400 nM Mta2 recombinant protein (purple). Three independent experiments are averaged in the bar graphs. The error bars are standard deviation from the mean value.
Figure 4. Mta2 is required for Tipin loading on the chromatin. (A) Immunoblot analysis to detect the level of Mta2, Tipin, Orc1, and Histone H2B on the chromatin at different time points (30, 60, 90 min) in extract untreated or treated with geminin or aphidicolin. (B) Immunoblot to detect the levels of Mta2, Tipin, and Orc1 on the chromatin at 60 min from nuclei addition.
Figure 5. Mta2 is required for the efficient association Pol α to the chromatin in minimum licensing conditions. Sperm nuclei were added to mock or Mta2 depleted Xenopus egg extract. Geminin was supplemented 3 min post-nuclei addition to generate a minimum licensing system and chromatin was harvested at different times. Chromatin-bound proteins were analyzed by SDS-PAGE and immunoblot analysis was performed with the indicated antibodies.
Figure 6. Mta2 prevents the formation of reversed forks. (A) Example of reversed replication fork in Mta2 depleted extract. (B) Quantification of replication intermediates with reversed forks in mock or Mta2-depleted extract performed as in Figure 1D. Experiments were repeated at least 3 times. The graph shows the results of a typical experiment where at least 100 forks were scored in mock or Mta2-depleted extracts.
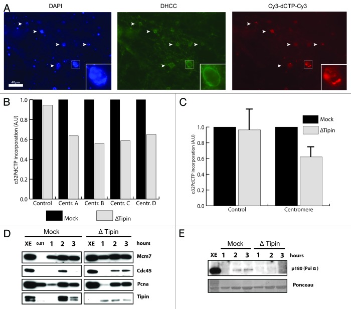
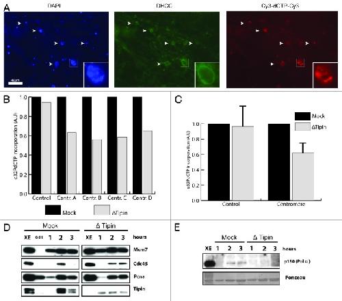
Figure 7. Tipin is required for replication of centromeric DNA regions. (A) BACs were incubated in egg extracts and analyzed for nuclei morphology (DAPI), membrane formation (DHCC staining), and replication (Cy3-dCTP incorporation). (B and C) Control and centromeric sequences containing BACs and were incubated in mock or Tipin-depleted extracts supplemented with α32P-dCTP to monitor DNA replication, which was measured following 3 h incubation. The graph in (B) shows the results of one representative experiment using 4 different centromeric BACs with the relative incorporation of α32P-dCTP. The graph in (C) shows the average efficiency of DNA replication obtained from 3 independents experiments using control and centromeric bacmids. Errors bars indicate standard deviation. (D and E) Chromatin isolated from mock or depleted extracts at the different times after centromeric BAC addition to egg extract and analyzed by western blotting with the indicated antibodies.
Figure 8. Model for Tipin–Mta2 function in maintaining fork integrity. (A) Tipin–Tim1 complex might create a bridge between replisome components such as Cdc45, GINS, Pol α, and the MCM complex necessary for the stable binding of Pol α to the replication fork. Mta2 might facilitate Tipin function at specific genome loci containing repetitive DNA sequences. The presence of Tipin might promote Pol α-mediated replication restart downstream lesions or structures that halt polymerases progression. (B) In the absence of Mta2 and/or Tipin inefficient re-priming and inability to resume fork progression leads to fork reversal.
Aria,
The human Tim-Tipin complex interacts directly with DNA polymerase epsilon and stimulates its synthetic activity.
2013, Pubmed
Aria,
The human Tim-Tipin complex interacts directly with DNA polymerase epsilon and stimulates its synthetic activity.
2013,
Pubmed Balestrini,
GEMC1 is a TopBP1-interacting protein required for chromosomal DNA replication.
2010,
Pubmed
,
Xenbase Berti,
Human RECQ1 promotes restart of replication forks reversed by DNA topoisomerase I inhibition.
2013,
Pubmed Bétous,
SMARCAL1 catalyzes fork regression and Holliday junction migration to maintain genome stability during DNA replication.
2012,
Pubmed Bowen,
Mi-2/NuRD: multiple complexes for many purposes.
2004,
Pubmed Brehm,
The E7 oncoprotein associates with Mi2 and histone deacetylase activity to promote cell growth.
1999,
Pubmed Chou,
A chromatin localization screen reveals poly (ADP ribose)-regulated recruitment of the repressive polycomb and NuRD complexes to sites of DNA damage.
2010,
Pubmed Choudhary,
Lysine acetylation targets protein complexes and co-regulates major cellular functions.
2009,
Pubmed Costanzo,
Xenopus cell-free extracts to study DNA damage checkpoints.
2004,
Pubmed
,
Xenbase Costanzo,
Xenopus cell-free extracts to study the DNA damage response.
2004,
Pubmed
,
Xenbase Costanzo,
Reconstitution of an ATM-dependent checkpoint that inhibits chromosomal DNA replication following DNA damage.
2000,
Pubmed
,
Xenbase Denslow,
The human Mi-2/NuRD complex and gene regulation.
2007,
Pubmed Diffley,
Regulation of early events in chromosome replication.
2004,
Pubmed
,
Xenbase Errico,
Tipin/Tim1/And1 protein complex promotes Pol alpha chromatin binding and sister chromatid cohesion.
2009,
Pubmed
,
Xenbase Errico,
Tipin is required for stalled replication forks to resume DNA replication after removal of aphidicolin in Xenopus egg extracts.
2007,
Pubmed
,
Xenbase Errico,
Mechanisms of replication fork protection: a safeguard for genome stability.
2012,
Pubmed Errico,
Differences in the DNA replication of unicellular eukaryotes and metazoans: known unknowns.
2010,
Pubmed Feng,
The NuRD complex: linking histone modification to nucleosome remodeling.
2003,
Pubmed Ge,
Dormant origins licensed by excess Mcm2-7 are required for human cells to survive replicative stress.
2007,
Pubmed Hashimoto,
Xenopus Cut5 is essential for a CDK-dependent process in the initiation of DNA replication.
2003,
Pubmed
,
Xenbase Hashimoto,
Rad51 protects nascent DNA from Mre11-dependent degradation and promotes continuous DNA synthesis.
2010,
Pubmed
,
Xenbase Hashimoto,
Studying DNA replication fork stability in Xenopus egg extract.
2011,
Pubmed
,
Xenbase Helbling Chadwick,
The Mi-2/NuRD complex associates with pericentromeric heterochromatin during S phase in rapidly proliferating lymphoid cells.
2009,
Pubmed Lopes,
Electron microscopy methods for studying in vivo DNA replication intermediates.
2009,
Pubmed Newport,
A major developmental transition in early Xenopus embryos: II. Control of the onset of transcription.
1982,
Pubmed
,
Xenbase Polo,
Regulation of DNA-damage responses and cell-cycle progression by the chromatin remodelling factor CHD4.
2010,
Pubmed Ray Chaudhuri,
Topoisomerase I poisoning results in PARP-mediated replication fork reversal.
2012,
Pubmed
,
Xenbase Shechter,
Regulation of DNA replication by ATR: signaling in response to DNA intermediates.
2004,
Pubmed
,
Xenbase Sims,
Mi-2/NuRD complex function is required for normal S phase progression and assembly of pericentric heterochromatin.
2011,
Pubmed Smeenk,
The NuRD chromatin-remodeling complex regulates signaling and repair of DNA damage.
2010,
Pubmed Trenz,
ATM and ATR promote Mre11 dependent restart of collapsed replication forks and prevent accumulation of DNA breaks.
2006,
Pubmed
,
Xenbase Trenz,
Plx1 is required for chromosomal DNA replication under stressful conditions.
2008,
Pubmed
,
Xenbase Tugal,
The Orc4p and Orc5p subunits of the Xenopus and human origin recognition complex are related to Orc1p and Cdc6p.
1998,
Pubmed
,
Xenbase Xue,
NURD, a novel complex with both ATP-dependent chromatin-remodeling and histone deacetylase activities.
1998,
Pubmed Zhang,
Analysis of the NuRD subunits reveals a histone deacetylase core complex and a connection with DNA methylation.
1999,
Pubmed