|
Figure 2. Validation of the identity and purity of CoASH and acetyl CoA peaks detected in Xenopus embryo extracts.(A) 30 stage 8/9 embryos were extracted with 150 µl 5% PCA and the PCA soluble fraction was neutralised with TEA/K2CO3. CoA compounds in neutralised PCA extracts were analysed by HPLC before and after KOH treatment as described in the Materials and Methods section. KOH treatment caused conversion of peaks corresponding to succinyl CoA and acetyl CoA, to free CoASH. Retention times (in minutes): CoASH, 5.15; succinyl CoA, 12.13; acetyl CoA, 15.17. (B) 30 stage 8/9 embryos were extracted with 150 µl 5% PCA and the PCA soluble fraction was neutralised with TEA/K2CO3. The neutralised extract was analysed by HPLC without further treatment (top panel), or after incubation for 10 min at 30°C with 0.11 mM oxaloacetate (OA) and citrate synthase (CS) (middel panel), or with 60 mM KCl, 9.4 mM acetyl phosphate (AP), and phosphotransacetylase (PTA) (bottom panel). Incubation of Xenopus extract with citrate synthase, in the presence of oxaloacetate, caused complete disappearance of the peak corresponding to acetyl CoA and an increase in the size of the peak corresponding to CoASH (peak areas before treatment: CoASH, 9337.25; succinyl CoA, 11626; acetyl CoA, 6678. Peak areas after treatment: CoASH, 18217.5; succinyl CoA, 11252.25; acetyl CoA, no peak detected). Conversely, incubation with phosphotransacetylase, in the presence of acetyl phosphate, completely removed the peak corresponding to CoASH and increased the size of the acetyl CoA peak (peak areas after treatment: CoASH, not detected; succinyl CoA, 9278.5; acetyl CoA, 15213.5). These results confirm unequivocally the identity of the CoASH and acetyl CoA peaks and that there are no other compounds co-eluting with these peaks that absorb at 254 nm. Retention times in minutes: top panel; CoASH, 5.17; succinyl CoA, 12.26; acetyl CoA, 15.51; middle panel; CoASH, 5.24; succinyl CoA, 12.43; acetyl CoA, not detected; bottom panel; CoASH, not detected; succinyl CoA, 12.12; acetyl CoA, 15.36. |
|
Figure 3. Levels of CoASH, acetyl CoA and total short-chain CoA esters during the early embryonic development of Xenopus laevis. (A) Levels of unesterified CoA (CoASH) and acetyl CoA were measured in neutralised PCA extracts of Xenopus embryos collected at different stages of early embryonic development. Embryonic stages were determined as described by Nieuwkoop and Faber [24]. 30 embryos were collected for the determination of CoA compounds at each stage. The number of independent measurements (in brackets) performed for each stage is as follows: S1 (8); S2 (5); S3 (5); S4 (9); S8/9 (6); S9/10 (9); S12.5/13 (4); S20 (6); S21/23 (3); S27/28 (3); S37/38 (4); S40 (3). Each data point represents the mean +/− SEM. * indicates statistical significance (p<0.05) compared to the immediately preceding stage as determined by Student's t test. (B) Levels of total acid-soluble CoA species, representing combined levels of CoASH and total short-chain CoA esters, were determined after KOH hydrolysis as described in the Materials and Methods section. The number of independent measurements performed for each stage is as follows: S1 (7); S2 (4); S3 (3); S4 (9); S8/9 (6); S9/10 (8); S12.5/13 (4); S20 (6); S21/23 (3); S27/28 (3); S37/38 (4); S40 (3). Each data point represents the mean +/− SEM. * indicates statistical significance (p<0.05) compared to the immediately preceding stage as determined by Student's t test. |
|
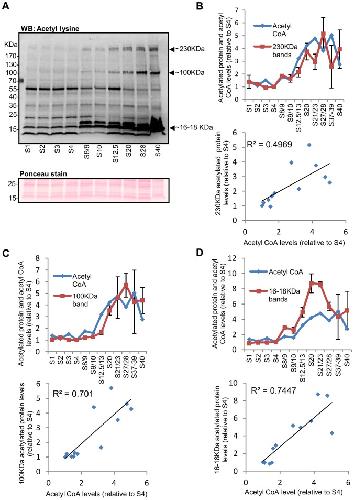
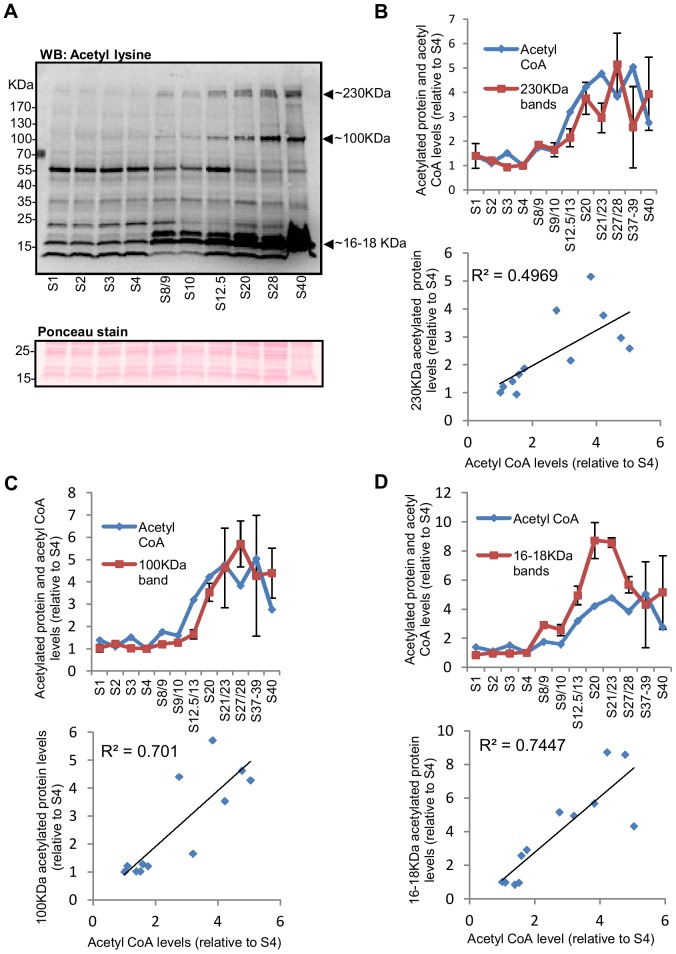
Figure 4. Whole-embryo acetylation levels of a number of proteins in Xenopus embryos appear to correlate with the pattern of change in acetyl CoA levels.(A) 20 embryos collected at different stages of development were lysed in 80 µl lysis buffer and approximately 40 µg of soluble protein was separated by SDS-PAGE, transferred to a PVDF membrane and probed with anti-acetyl lysine antibody. Equal protein loading was checked by Ponceau staining of the membrane and a Coomassie stain of a gel run in parallel. A section of the Ponceau stained membrane is shown (the complete Ponceau stained membrane and the Coomassie stained gel are shown in Figure S3). Changes in the abundance of a number of acetylated proteins, including those with molecular weights of approximately 230 KDa, 100 KDa, 16 KDa, and 18 KDa (indicated by arrows), appear to follow the overall pattern of change in acetyl CoA levels. (B–D, top graphs) Embryos at different stages of development were collected and Western blotting, with anti-acetyl lysine antibody, was performed as above. The intensity/size of acetylated protein bands at approximately 230 KDa (B), 100 KDa (C) and 16–18 KDa (D) were quantified, normalised to stage 4, and plotted against different stages of development together with levels of acetyl CoA (taken from Figure 3 and expressed relative to stage 4). Band intensity/size was normalised against stage 4 as this stage is included in all the blots performed. Each data point represents a single measurement or the mean +/− SEM of 2–7 measurements. The number of independent measurements (using samples from independent fertilisations) performed for each stage was as follows: S1 (4); S2 (4); S3 (1); S4 (7); S8/9 (1); S9/10 (7); S12.5/13 (4); S20 (5); S21 (2); S27/28 (4); S39/39 (2); S40 (3). (B–D, bottom graphs) The means of normalised band intensity/size for acetylated proteins at approximately 230 KDa (B), 100 KDa (C) and 16–18 KDa (D) were plotted against acetyl CoA levels (taken from Figure 3 and also normalised to stage 4) and R2 values are shown. |
|
Figure 5. Whole-embryo acetylation levels of core histones during early Xenopus embryonic development.20 embryos collected at different stages of development were lysed in 80 µl lysis buffer and approximately 40 µg of soluble protein was separated by SDS-PAGE, transferred to PVDF membranes and probed with either site-specific anti-acetyl histone antibodies or total anti-histone antibodies. Total and acetylated histones were determined on separate membranes. Representative blots are shown. The graphs show means +/− SEM of normalised band intensity/size obtained from 3 independent fertilisations. The band intensity/size of total and acetylated histones at each stage is expressed relative to the mean of all the stages analysed. |
|
Figure 6. Microinjection of acetyl CoA to stage one embryo increases protein acetylation levels.Immediately after dejellying (30–45 minutes after fertilisation), stage one embryos were microinjected with increasing amounts of acetyl CoA, as described in the Materials and Methods section. Control embryos were injected with water. Injected embryos were allowed to progress to stage 3 and collected for HPLC analysis of CoA compounds or Western blot analysis with anti-acetyl-lysine antibody. For both analyses, 10 injected embryos were used per condition. In addition, embryos were collected after reaching stage 9. Microinjection of acetyl CoA dose dependently increased acetylation levels of several proteins (labelled 1–4). Equal protein loading was confirmed by Ponceau staining of the blot. A section of the Ponceau stained membrane is shown (the complete membrane is shown in Figure S4). For the Western blot shown, linear contrast and brightness adjustment was applied uniformly to the whole blot for clarity. The intensity/size of each of the bands numbered 1–4 was quantified and expressed relative to control embryos. |
|
Figure 1. Chromatographic separation of CoA standards and a PCA extract of Xenopus embryos.(A) HPLC chromatogram illustrating separation of CoA compounds. Standards of CoASH, CoA thioesters and adenosine (20–50 pmol each) were separated on a C18 column (Kinetex C18 100 X 4.60 mm column with 2.6 µm particle size and 100 Å pore size) using a mobile phase consisting of 150 mM Na2H2PO4 and 9% methanol and a flow rate of 0.8 ml/min (see Materials and Methods for details). Standards were made up in mobile phase, which additionally contained 5 mM EDTA and 10 mM TCEP before injection. CoA compounds were detected by absorbance at 254 nm. Retention times (in minutes): malonyl CoA, 3.21; adenosine, 4.16; CoASH, 5.06; methylmalonyl CoA, 7.26; dephospho CoA, 10.7; succinyl CoA, 11.87; HMG/acetoacetyl CoA, 13.96; acetyl CoA, 14.83. See Table S1 for day-to-day variability in retention times. (B) Graphs showing linearity between the peak area and the amount of CoASH and acetyl CoA injected. Different amounts of CoASH and acetyl CoA standards were injected and the peak areas were determined by Borwin chromatography software. Each data point represents the mean of duplicate measurements. The limit of detection (LOD) for each compound was determined to be 5 pmol (100 nM). (C) Representative chromatogram showing separation of a PCA extract of stage 8/9 Xenopus embryos. CoA peaks were identified by comparison of retention times with those of authentic standards determined on the same day. Peaks corresponding to CoASH, succinyl CoA, HMG/acetoacetyl CoA and acetyl CoA were detected. Retention times (in minutes): CoASH, 5.21; succinyl CoA, 12.32; HMG/acetoacetyl CoA, 14.44; acetyl CoA, 15.43. |