|
Fig. 1.
The spatialâtemporal expression pattern of NEDD4L during Xenopus embryonic development. (A) Schematic depiction of xNEDD4L encoding an evolutionarily conserved HECT E3 ligase closely related to NEDD4. The number of amino acid residues of each protein is indicated. (B) The expression of Xenopus NEDD4L during cleavage (2-cs), blastula (st8), gastrula (st10â12), neurula (st14â22) stages assessed by Western blot using a specific antibody directly against xNEDD4L. β-Actin serves as a loading control. (CâG) Whole mount in situ hybridization for xNEDD4L. (C) Animal view at st8; (C׳) lateral view at st8. (D) Dorsal view at st12 (bl: blastopore). (E) Dorsal view at st14; (E׳) anterior view at st14 (â asterisk indicates anterior neural fold); (F) dorsal view at st16; (F׳) transversal section view at the level indicated by red dashed line in F (ar: archenteron); (G) lateral view at st24; (G׳), transversal section view at the level indicated by red dashed line in G. Scale bar: 1 mm. (H, I) Western blotting assessments of the distribution of NEDD4L protein in the early gastrula (st10.5, H) and late gastrula (st12, I). Embryos at st10.5 were dissected into animal (Ani) and vegetal (Veg) halves, or dorsal (Dor) and ventral (Ven) marginal zones. Embryos at st12 were dissected into dorsal (Dor) and ventral (Ven) marginal zones. β-Actin serves as a loading control. |
|
Fig. 2.
NEDD4L depletion causes gastrulation and neural tube closure defects in Xenopus embryos.(A) Western blotting showing the depletion of endogenous NEDD4L protein by a specific MO. Control and xNEDD4L MO (60 ng per embryo at 2-cell stage) injected embryos were harvested at stage 12 for western blotting analysis. β-actin serves as a loading control. (B) Representative still frames from a time-lapse movie showing that xNEDD4L MO causes blastopore and neural tube closure defects. Indicated doses of xNEDD4L MO together with RLDx (5 ng) were injected into both dorsal animal blastomeres at the 8-cell stage and the embryonic phenotypes were recorded by time-lapse movie. Representative embryos at the indicated stage are viewed from the dorsal side: st12, (aâd); st14, (eâh); st16, (iâl); and st18, (mâp). Embryos were also recorded through rhodamine channel at the beginning (st12, (aââdâ)) and the end (st18, (mââpâ) of the time-lapse movie session. Scale bar: 1 mm. (C) xNEDD4L depletion caused shortened trunk and dorsal flexure at tailbud stages in a dose dependent manner. The number of embryos with specific phenotypes over the total embryos at each dosage is indicated. Scale bar: 1 mm. (D) Transverse sections through the embryo middle trunk region show that xNEDD4L MO causes neural tube closure defects. Transverse sections were stained with Alexa488-phalloidin and visualized by confocal microscopy. Images in the upper panel (q, r, s) and lower panel (t, u, v) represent sections from the control embryos and xNEDD4L MO-injected embryos respectively. Red solid triangles denote the neural groove in q, r, t, u, v and the neural tube closing line in s. White arrows indicate the neural plate boundaries. White dashed line in q demarcates the tissue boundary between neural plate and dorsal mesoderm. Red dotted circles highlight the notochord region. Scale bar: 100 μm. |
|
Fig. 3.
Assessment of the specificity of xNEDD4L MO.(A, C) Representative still frames at st14 (A) and st18 (C) embryos with indicated treatments. Human NEDD4L mRNA (120 pg) was injected into both blastomeres at 2-cell stage. MO (8 ng) together with RLDx (5 ng) was injected into the dorsal animal blastomeres at 8cell stage. Shown in the upper panels (A-a, b, c, d; C-e, f, g, h) are bright field images; shown in the lower panels (A-aâ, bâ, câ, dâ; C-eâ, fâ, gâ, hâ) are images from rhodamine channel. Scale bars: 1 mm. (B, D) The phenotypic effects of NEDD4L MO were graded and scored at st14 (B) according to the size of the blastopore and at st18 (D) according to the openness of neural plate, respectively. Histograms represent the percentage of embryos falling into each graded severity category. The number of embryos scored for each group from two independent experiments presented as N beneath each histogram. Red bracket in (B) indicates the open anterior neural fold. |
|
Fig. 4.
Separating the function of NEDD4L in mesoderm induction and convergent extension. (A) Whole mount in situ hybridization for mesodermal genes Xbra in embryos with indicated treatments. xNEDD4L MO (6 ng) was injected into two dorsal animal blastomeres at the 4-cell stage. The rescuing mRNA (120 pg) was injected at 2-cell stage. The embryos were collected and processed for in situ hybridization of at st10.5. All embryos are viewed from the vegetal pole with the dorsal side upwards in (A). (B) Effects of NEDD4L depletion in dorsal region on the expression of mesodermal genes. Under the same experimental settings stated in (A), the dorsal marginal zones of control, MO-injected and MO/mRNA coinjected embryos at stage 10.5 were dissected and subject to RT-PCR analysis. Asterisks indicate p<0.05 in student t-test. (C) Activin treated animal explants. MO (10 ng) or xNEDD4L mRNA (500 pg) or both together were injected into the animal pole at 2-cell stage. Animal caps were then dissected at st8.5â9 and cultured with (left panel) or without (right panel) Activin (25 ng/mL). Numbers in ratio format indicate the proportion of explants looking like the ones shown in picture. Quantitative RT-PCR analysis of the expression of Xbra, Gsc and Chrd in the animal caps (ACs) in response to Activin induction. The animal cap explants were collected at st11.5. Dorsal mesodermal markers goosecoid (Gsc) and chordin (chrd), and pan-mesodermal marker Xbra were examined. Error bars represented s.d. from three independent experiments. (E) Quantitative RT-PCR analysis of the expression of Gsc, Mespo, Xbra and MyoD in the animal caps (ACs) in response to the conjugated vegetal bases from normal blastula. Animal caps from control (ctrl) or MO-injected (xN4L MO, 25 ng) were dissected at st8.5 and conjugated with vegetal bases dissected from control embryos. The animal caps were then stripped off after 4 h culture and subject to RT-PCR analysis. (F) Nieuwkoop recombinants recorded at the sibling stage 18. All vegetal bases were dissected from control embryos. Animal caps were dissected from control (upper left panel), MO (25 ng, lower left panel), NEDD4L mRNA (100 pg, upper right panel), or both MO and mRNA (lower right panel) injected embryos. Scale bars in A, C and F: 0.5 mm. |
|
Fig. 5.
Dvl2 knockdown partially rescues convergent extension and Xbra expression defects from NEDD4L depletion. (A) Representative embryos at st15 (A) and st24 (C) with indicated treatments. Dvl2 MO (60 ng) (c, d) was injected into both blastomeres at 2-cell stage, and subsequently RLDx (5 ng) alone (a) or together with xNEDD4L MO (8 ng) (b, d) were injected into two dorsal animal blastomeres at 8-cell stage. aâd and e׳âh׳ are images taken from bright field, a׳âd׳ and eâh are images taken from rhodamine channel. Quantitative analysis is shown in (A׳). The total number of injected embryos is indicated. Scale bar: 1 mm. (B) Keller׳s sandwiches prepared from embryos with indicated treatments shown at the sibling stage 19. Dvl2 MO (60 ng) was injected into both blastomeres at the 2-cell stage, and subsequently RLDx (5 ng) alone or together with xNEDD4L MO (12 ng) were injected into two dorsal animal blastomeres at the 4-cell stage. Keller explants were prepared at st10.25 and scored at st19. Quantitative analysis is shown in (B׳). The total number of scored sandwiches is indicated. (C) Nieuwkoop recombinants shown at the sibling stage 18. Animal caps were dissected from control (ctrl), NEDD4L-depleted (xN4L MO), Dvl2 knockdown (Dvl2 MO), or both NEDD4L MO and Dvl2 MO-injected (rescue) embryos at stage 8.5. Vegetal bases were all dissected from control embryos at stage 8.5. Numbers in ratio format indicate the proportion of recombinants appearing similar to the ones presented. Scale bars in B and C: 0.5 mm. |
|
Fig. 6.
Simultaneous depletion of xNEDD4L and Dvl2 restores the cell polarity in dorsal mesoderm.(A) Representative confocal image projections from the open-faced Keller׳s explants with indicated treatments. Dvl2 MO (60 ng) (c, d) was injected into both blastomeres at the 2-cell stage, and subsequently xNEDD4L MO (8 ng) (b, d) with mRFP mRNA (1 ng) was injected into two dorsal animal blastomeres at the 8-cell stage. The dorsal marginal zones were prepared at st10.25 and cultured on the fibronectin-coated coverslip. Images were acquired at the sibling stage 15. The medialâlateral and antero-posterior axes are shown in yellow and green double-head arrows respectively (aâd). (B) The histographical presentation shows the mean length-to-width ratio (LWR) of the cells scored for each condition (Y axis, mean±s.d.). The number of cells scored for each group: Ctrl 43, Dvl2 MO 63, xNEDD4L MO 36, Rescue 62. Scale bar: 10 μm. |
|
Fig. 7.
NEDD4L promotes Dvl2 degradation in HEK293T cells.(A) Dvl2 physically interacts with NEDD4L in HEK293T cells. After transfected with Flag-NEDD4L C-A mutant and/or HA-Dvl2 for 48 h, HEK293T cells were harvested for anti-HA immunoprecipitation followed by anti-Flag immunoblotting. Total protein expression was confirmed by immunoblotting with whole cell lysates (WCL). (B) Overexpression of NEDD4L decreases the level of Dvl2 protein in HEK293T. After HEK293T cells were transfected with Flag-NEDD4L for 36 h, the cells were harvested for. Tubulin serves as a loading control. (C) NEDD4L knockdown increases Dvl2 level in HEK293T. After HEK293T cells were transfected two independent NEDD4L shRNAs for 72 h, the cells were harvested for immunoblotting with Dvl2 antibody and NEDD4L antibody respectively. Tubulin serves as a loading control. (D) NEDD4L knockdown has no effect on Dvl2 mRNA level. After HEK293T cells were transfected with two independent NEDD4L shRNAs for 72 h, total RNA was extracted and subjected to quantitative RT-PCR using Dvl2-specific primers. Dvl2 expression was normalized to β-actin. The results were shown as means±S.D. (n=3). (E) NEDD4L promotes Dvl2 ubiquitination. After HEK293T cells were transfected with the plasmids as indicated for 40 h, the cells were treated with ALLN (30 μM) for 4 h. The cells were harvested for anti-HA immunoprecipitation followed by anti-Myc immunoblotting. Total protein expression was confirmed by immunoblotting with whole cell lysates (WCL). |
|
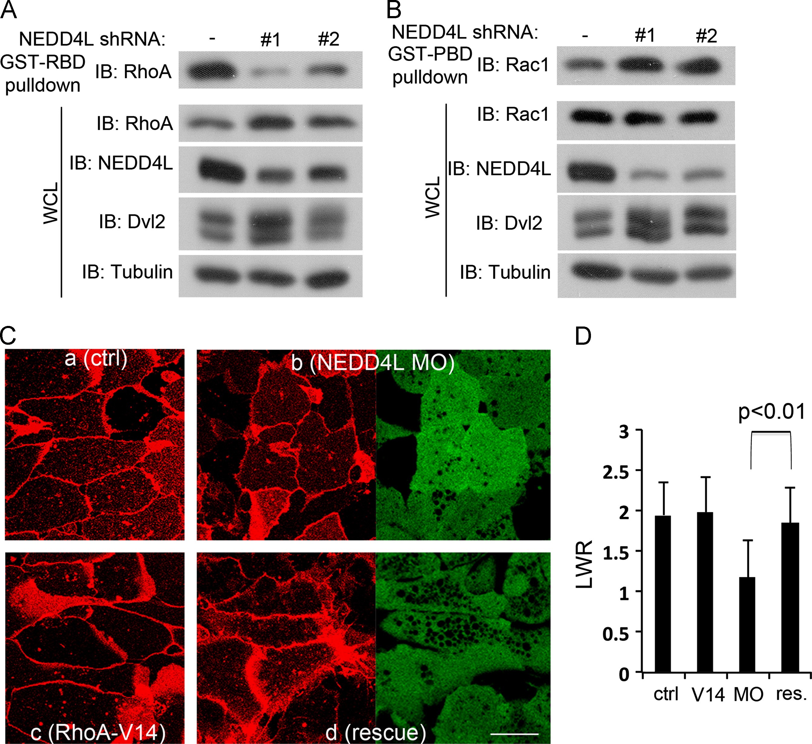
Fig. 8.
NEDD4L regulates the activities of the PCP pathway components RhoA and Rac1.(A) NEDD4L knockdown decreases RhoA activity. HEK293T cells were transfected with control shRNA or NEDD4L shRNAs. At 72 h post-transfection, the cells were lysed and active GTP-bound RhoA was immunoprecipitated using purified GST-RBD protein and detected by anti-RhoA antibody. Total protein expression was confirmed by immunoblotting with whole cell lysates (WCL). (B) NEDD4L knockdown increases Rac1 activity. As in (A), except that active GTP-bound Rac1 was immunoprecipitated using purified GST-PBD protein and detected by anti-Rac1 antibody. (C) The cell polarity defects caused by xNEDD4L depletion are partially rescued by V14-RhoA. The dorsal marginal tissue was prepared as described in the legend of Fig. 6A. V14-RhoA mRNA (10 pg) (c, d) was injected into both blastomeres at the 2-cell stage, and subsequently xNEDD4L MO (6 ng) (b, d) with RLDx (10 ng) was injected into two dorsal animal blastomeres at the 4-cell stage. The medialâlateral orientation is shown in red double-head arrows (aâd). (C׳) The histographical presentation showed the mean LWR of the cells scored for each condition (Y axis, mean±s.d.). The cell number scored for each group: Ctrl 43, V14-RhoA mRNA 49, xNEDD4L MO 36, Rescue 38. Scale bar: 10 μm. |
|
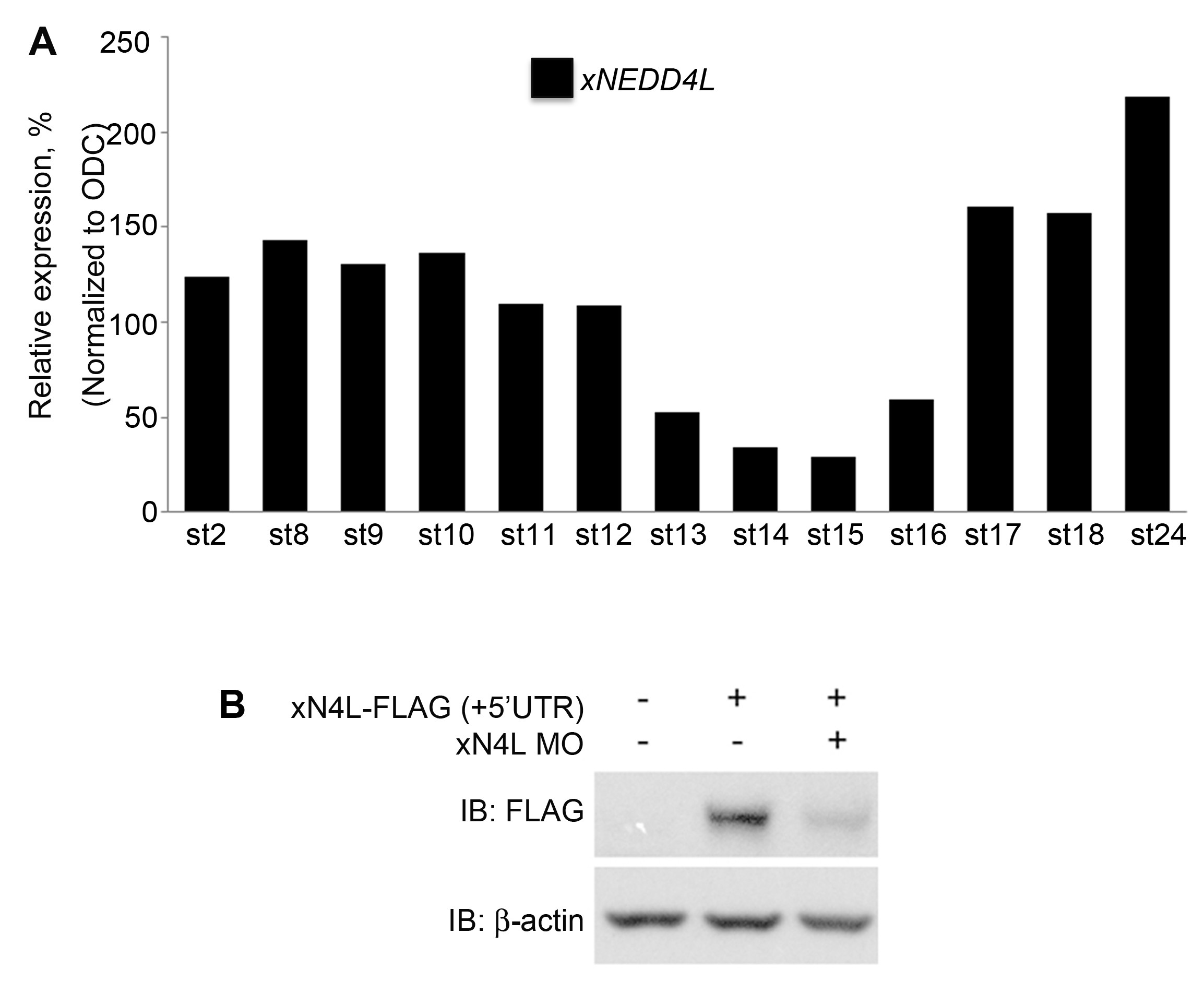
Fig. S1 (related to Figure 1 and 2). NEDD4L expression during the early Xenopus development and the depletion efficiency of the MO.
(A) Quantitative RT-PCR analysis of the expression of NEDD4L during early Xenopus development.
(B) Assessment of the depletion of NEDD4L MO. 40 ng of MO was injected into both cells at 2-cell stage. Control and injected embryos were then harvested at early (st10.5) and late (st12.5) gastrula stages and subject to immunoblotting analysis. The relative levels of NEDD4L protein were measured using Image J software.
|
|
Fig. S2 (related to Figure 3). Overexpression of hNEEd4L in the early Xenopus embryos.
(A) Representative tadpole of control and human NEDD4L injected embryos. The phenotype was graded as normal, mild, moderate and severe according the anomalies caused NEDD4L overexpression.
(B) Quantitative representation of the dose effects of human NEDD4L overexpression.
(C) Western blotting showing the expression of injected human NEDD4L in the gastrulating embryos. ï¢-Actin serves as a loading control.
|
|
Fig. S3 (related to Figure 4). Whole mount in situ hybridization analysis of gene expression in NEDD4L depleted embryos.
(A-D) The expression of organizer genes Chrd (A), Gsc (B), Xnr3 (E) and neural plate marker Sox2 (D) in control (upper row) and NEDD4L MO injected (lower row) embryos assessed by whole mount in situ hybridization at stage 10.5 (A-C) and st18 (D) respectively.
|
|
Fig. S4 (related to Fig. 5) Expression of Xbra in response to Dvl2 overexpression
(A, B) Injection of Dvl2-GFP or Dvl2-AY-GFP mRNA into one B1 blastomere at 32-cell stage (A) and scoring the correctly targeted embryos at stage10.5 (B).
(C-F) Expression of Xbra in response to Dvl2-GFP (C, D) or Dvl2-AY-GFP (E, F) assessed by whole mount in situ hybridization. Green asterisks indicate dorsal lips. Scale bar: 1 mm.
|
|
Fig. S5 (related to Figure 7). Reduced expression of Dvl2 in the presence of overexpressed NEDD4L
(A) Immunoblotting data showing that coinjection of HA-hNEDD4L reduced Myc-Dvl2 expression from st10 to st16. The relative levels of NEDD4L protein were measured using Image J software.
(B, C) Representative en face confocal images depicting NEDD4L coinjection reduced the accumulation of Dvl2-GFP.
(D, E) Representative en face confocal images depicting NEDD4L coinjection could not reduce the accumulation of Dvl2-AY-GFP.
(F) Quantitative comparison of the overall Dvl2-GFP signals among the samples with indicated treatments.
|
|
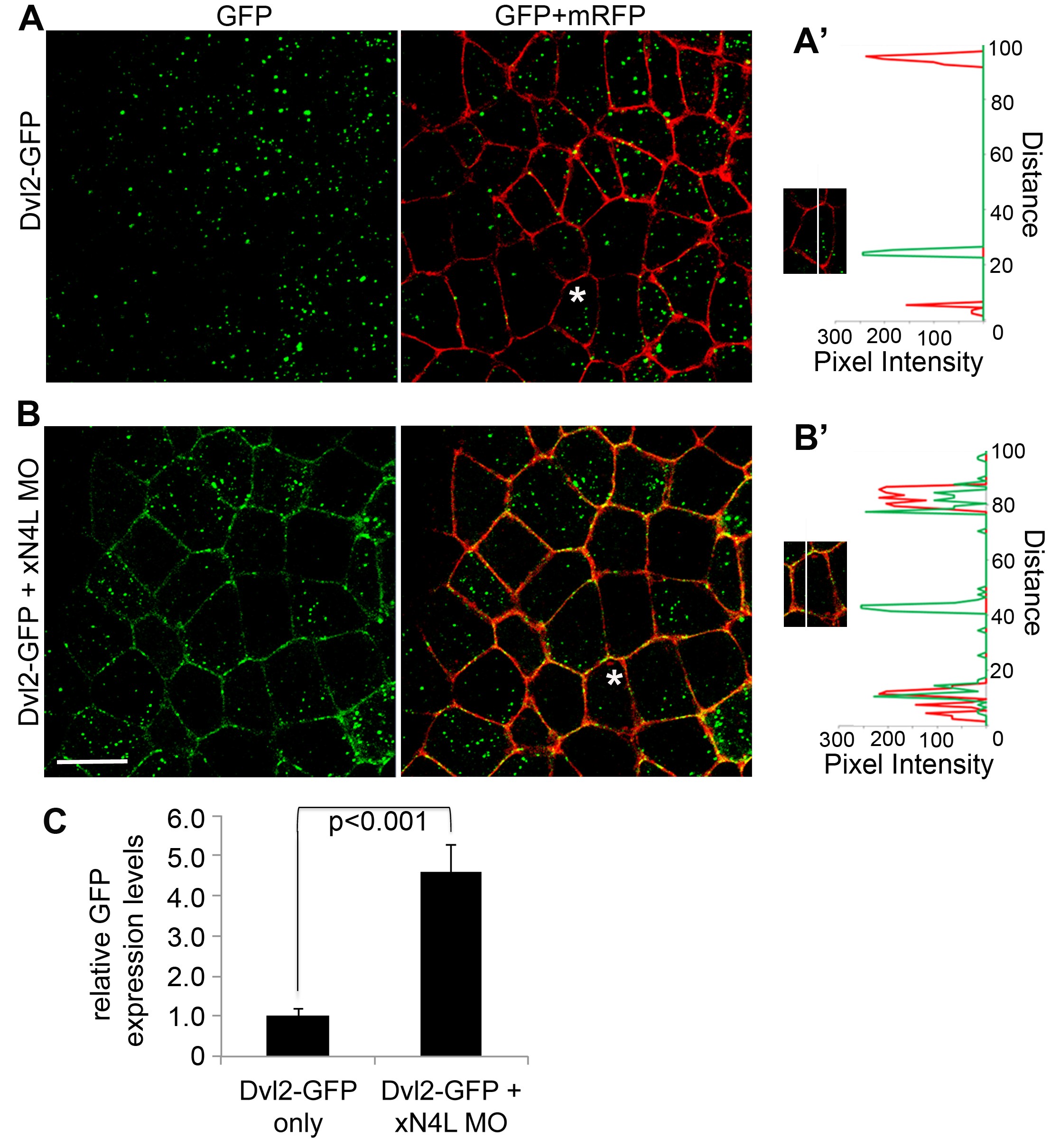
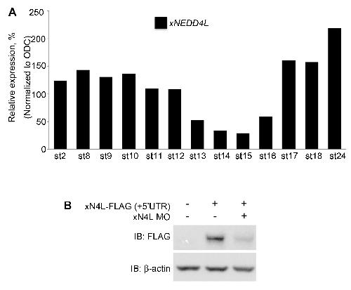
Fig. S6 (related to Figure 7). Enhanced Dvl2-GFP expression in NEDD4L-depleted neural ectoderm.
(A, B) Representative confocal images viewing the neural epithelia en face with the indicated treatments. Dvl2-GFP mRNA (600 pg) and mRFP mRNA (500 pg) were into two dorsal animal blastomeres of control or NEDD4L MO injected embryos at 4-cell stage. Neural ectoderm was then dissected at stage 15 and subject to confocal image acquisition according to the standard procedures. mRFP indicates the cell membrane. Scale bar: 50 ïm.
(Aâ, Bâ) Graphical depicting of the overexpressed Dvl2-GFP was mainly detected in cytoplasm of control neural epithelia (Aâ) and in both cytoplasm and on cell membrane in MO injected neural epithelia (Bâ). The red peaks indicated the line crossing cell-cell contacts. The green peaks represent the pixel intensity of Dvl2-GFP along the crossing line.
|
|
nedd4l (NEDD4 like E3 ubiquitin protein ligase) gene expression in Xenopus laevis embryo, assayed via in situ hybridization, NF stage 24, lateral view, anterior right, dorsal up. |