XB-ART-49052
Dev Biol
2014 Aug 15;3922:358-67. doi: 10.1016/j.ydbio.2014.05.008.
Show Gene links
Show Anatomy links
Gtpbp2 is required for BMP signaling and mesoderm patterning in Xenopus embryos.
Kirmizitas A, Gillis WQ, Zhu H, Thomsen GH.
???displayArticle.abstract???
Smad proteins convey canonical intracellular signals for activated receptors in the TGFβ superfamily, but the activity of Smads and their impact on target genes are further regulated by a wide variety of cofactors and partner proteins. We have identified a new Smad1 partner, a GTPase named Gtpbp2 that is a distant relative of the translation factor eEf1a. Gtpbp2 affects canonical signaling in the BMP branch of the TGFβ superfamily, as morpholino knockdown of Gtpbp2 decreases, and overexpression of Gtpbp2 enhances, animal cap responses to BMP4. During Xenopus development, gtpbp2 transcripts are maternally expressed and localized to the egg animal pole, and partitioned into the nascent ectodermal and mesodermal cells during cleavage and early gastrulation stages. Subsequently, gtpbp2 is expressed in the neural folds, and in early tadpoles undergoing organogenesis gtpbp2 is expressed prominently in the brain, eyes, somites, ventral blood island and branchial arches. Consistent with its expression, morpholino knockdown of Gtpbp2 causes defects in ventral-posterior germ layer patterning, gastrulation and tadpole morphology. Overexpressed Gtpbp2 can induce ventral-posterior marker genes and localize to cell nuclei in Xenopus animal caps, highlighting its role in regulating BMP signaling in the early embryo. Here, we introduce this large GTPase as a novel factor in BMP signaling and ventral-posterior patterning.
???displayArticle.pubmedLink??? 24858484
???displayArticle.pmcLink??? PMC4627492
???displayArticle.link??? Dev Biol
???displayArticle.grants??? [+]
1K12GM102778 NIGMS NIH HHS , 2T32DK007521 NIDDK NIH HHS , 5R01GM080462 NIGMS NIH HHS , K12 GM102778 NIGMS NIH HHS , R01 GM080462 NIGMS NIH HHS , T32 DK007521 NIDDK NIH HHS
Species referenced: Xenopus
Genes referenced: bmp4 bmpr1a evx1 fn1 gtpbp1 gtpbp2 inhba mix1 mixer myc myod1 nodal odc1 post smad1 smad10 smad2 smad3 smad4 smurf1 sox17a ventx1 ventx1.2 ventx2.2 wnt8a
???displayArticle.morpholinos??? gtpbp2 MO1 gtpbp2 MO2
???attribute.lit??? ???displayArticles.show???
|
|
Fig. 1. Gtpbp2 interacts with Smad proteins. (A) Schematic representation of Gtpbp2 and its conserved domains. Partial-length proteins isolated by yeast two-hybrid (Y2H) or constructed for interaction assays (δC and δN) are delineated by horizontal lines. Symbols A and B indicate the position of ATG start codons in the corresponding two isoforms of human Gtpbp2 protein. (B) FlagâSmad1 construct was co-expressed with HAâGtpbp2B in Hek293T cells, lysed, immunoprecipitated (IP) with Flagâagarose beads, and analyzed by western blot (WB) using α-HA-HRP and α-flag M2 antibodies. Lower panel shows Gtpbp2b levels in total cell lysates (TCL); top two panels show co-immunoprecipitated proteins. (C) Xenopus Gtpbp1, Gtpbp2 and Smurf1, or GFP was individually translated in vitro in rabbit reticulocyte lysates, and labeled with 35S-Methionine. GST and GSTâSmad1 proteins were expressed in and purified from E. coli. Purified GST-tagged proteins were incubated with each in vitro translated protein and pulled down by GST beads. Gtpbp2 interacts with GSTâSmad1 in vitro whereas Gtpbp1 does not. Xenopus Smurf1 was used as a positive control and GFP as a negative control. (D) FlagâSmad1, FlagâMH1 domain, and FlagâMH2 domain constructs (all Xenopus) were co-expressed with HAâGtpbp2b and analyzed as in panel (B). (E) HA-tagged Gtpbp2b (full-length), δN-Gtpbp2b and δC-Gtpbp2b were co-expressed with Flag-tagged Xenopus Smad1 in Hek293T cells and analyzed by IP as in panel (B). |
|
|
Fig. 2. Temporal and tissue specific expression of Gtpbp2 during Xenopus laevis development. (A) Maternal gtpbp2 transcripts were detected primarily in the animal pole at blastula stages (in sectioned stage 7 embryos). (B) At the onset of gastrulation (stage 10) gtpbp2 is expressed in the inner layer of ectoderm and mesoderm. Arrow shows dorsal blastopore lip. (C) At swimming tadpole stage (stage 35) gtpbp2 is strongly expressed in the somites, as well as in the brain, branchial arches, and ventral blood islands (VBI). Arrow shows VBI-specific expression of gtpbp2. (D) Semi-quantitative RT-PCR showing gtpbp2 levels across stages. The gtpbp2 signal significantly diminishes as gastrulation progresses, but is re-expressed at tadpole stages. |
|
|
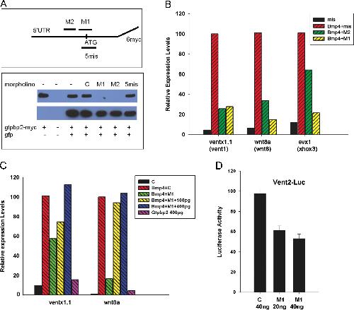
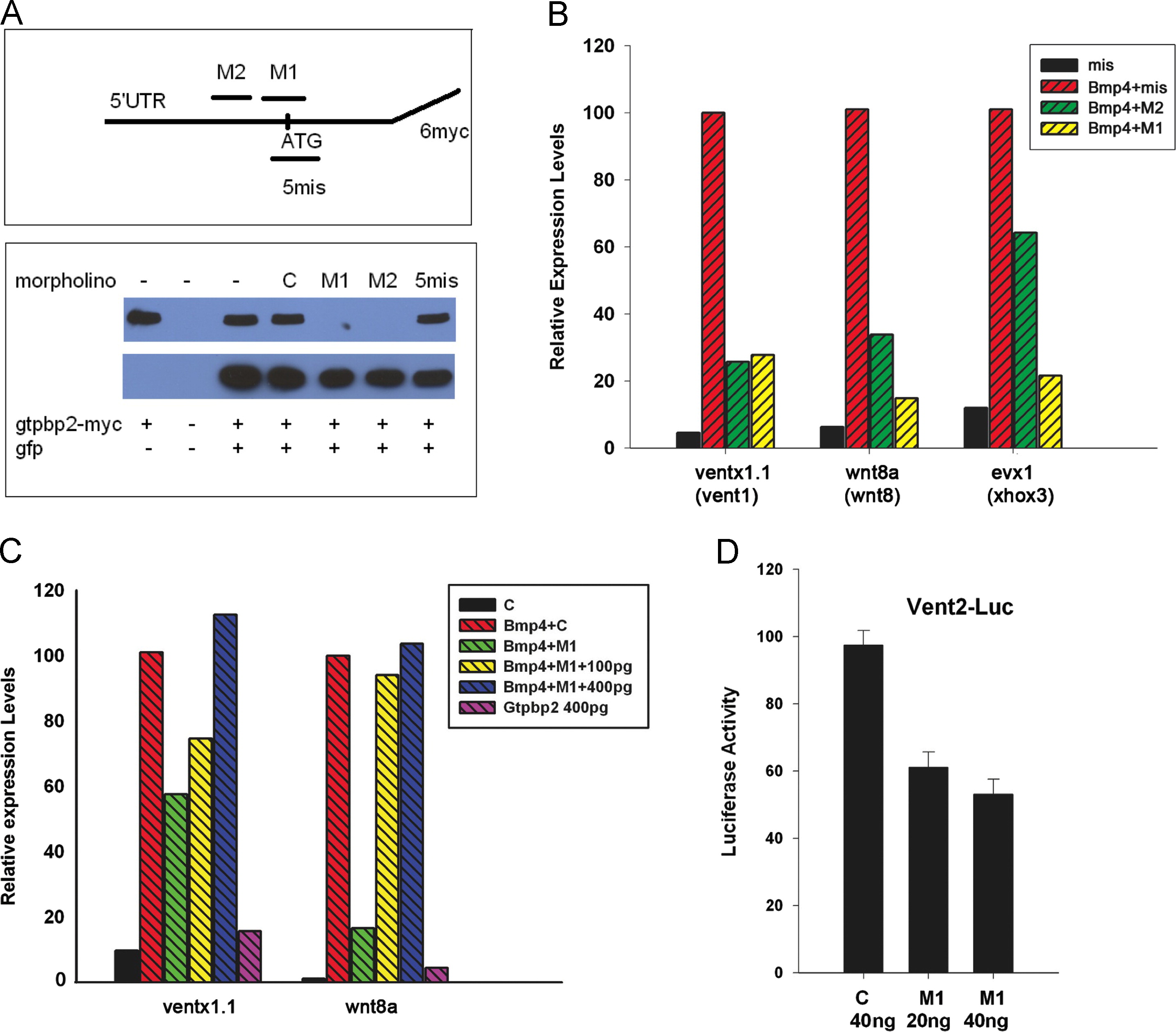
Fig. 3. Gtpbp2 is required for BMP signaling in Xenopus animal cap tissue culture. (A) Two non-overlapping morpholinos are designed against the start site of gtpbp2 mRNA (M1 and M2), along with a control morpholino which has 5 mismatches to M1 binding site. Western blot shows Gtpbp2 morpholinos, M1 and M2, block translation of a C-terminally myc-tagged partial Gtpbp2 reporter construct injected into X. laevis embryos whereas a 5-mismatch to M1 control morpholino does not interfere with the expression of this reporter construct. A gtpbp2âmyc mRNA (1 ng) harboring the 5â²UTR and first few amino acids preceding the conserved domains of Gtpbp2 was coinjected with gfp mRNA (1 ng) and the morpholinos. Gtpbp2âmyc protein levels were assayed by western blotting using anti-myc and anti-GFP antibodies, in embryo lysates harvested at mid-gastrulation (stage 11). (B) Loss of Gtpbp2 inhibited BMP signaling. Embryos were injected at two-cell stage with 500 pg bmp4 mRNA, and 20 ng M1, or 40 ng M2, or 40 ng 5 mismatched-to-M1 morpholino (mis). Animal cap tissue was dissected at Stage 8, and cultured to Stage 11. BMP responsive genes ventx1.1 (vent1), wnt8a (wnt8), evx1 (xhox3) were assayed by quantitative RT-PCR (qPCR). (C) Co-injection of 100â400 ng of a Gtpbp2 mRNA without morpholino target sites along with M1 morpholino restores BMP signaling in cultured animal cap explants. BMP signaling was assayed by the response of BMP target genes, by qPCR. (D) BMP signaling was assayed with a BMP/Smad1-responsive vent2:luciferase reporter in animal caps. This reporter is significantly expressed when injected into animal caps with control morpholino, but including 20 or 40 ng of Gtpbp2 morpholino M1 reduces Vent2âluciferase reporter activity to about half that of the control level (standard error indicated). Endogenous BMP response genes: evx (Xhox3), ventx1.1 (vent1) and wnt8a (wnt8). Assays in (B, C) performed on two or more biological replicates. |
|
|
Fig. 4. Gtpbp2 is required for embryonic ventrolateral mesoderm patterning. (A) Gtpbp2 is required for posterior tissue development. Diagram depicts the way 4-cell X. laevis embryos were injected. Colored figure is shown to illustrate how dorsal (D) and ventrally-fated blastomeres (V) are identified and injected. Dorsal is the lighter pigmented half. Grayscale figure is the lateral view of the embryo. Embryos were injected with 30 ng Gtpbp2 morpholino into the two ventral blastomeres at the 4-cell stage, placed in the ventral marginal zone (VMZ) and cultured to stage 35. Loss of Gtpbp2 leads to the complete loss of tail and posterior tissues. (B) Morpholino knockdown of Gtpbp2 results in a severe reduction of post (xpo), wnt8, and myod1 (myf3) expression. Vent1 expression domain is more restricted to ventral tissues compared to controls. Embryos were injected with 30 ng Gtpbp2 morpholino at 4 cell stage targeting the VMZ; the future posterior ventral tissues. (C) Gtpbp2 is not required for mesendodermal induction. Sox17a, mixer, and mix1 expressions are not affected. Embryos were injected bilaterally with 40 ng Gtpbp2 morpholino at the 2-cell stage. Three independent sets of at least 20 embryos were analyzed in B and C, resulting in similar effects on marker gene expression. |
|
|
Fig. 5. Gtpbp2 is required for embryonic ventrolateral mesoderm patterning gene expression. Quantitative RT-PCR (qPCR) analysis of gene expression in control and Gtpbp2 morphant embryos. (A) Early gastrulation (stage 10.25) and (B) mid-gastrulation (stage 11), embryos have severely decreased expression levels of ventral lateral genes post (xpo) andevx1 (xhox3), but mild or no change in vent1 or vent2 expression. Ventral genes; ventx1.1 (vent1), wnt8a (wnt8), evx1 (xhox3) were assayed by qPCR. Relative expression is normalized to control morpholino-injected embryos. Black bars indicate standard error from triplicate biological replicates. |
|
|
Fig. 6. Gtpbp2 subcellular localization and induction of BMP target genes. (A) mCherry-tagged Xenopus Gtpbp2a mRNA (2 ng), co-injected with a membrane-localized GFP (mem-GFP) mRNA (10 pg), and costained with DAPI, shows nuclear and cytoplasmic localization in gastrula stage 11 animal cap cells; (i) mCherryâGtpbp2 signal only, (ii) merged signals for mCherryâGtpbp2b, mem-GFP and DAPI. (B) X. laevis Gtpbp2b can induce BMP marker genes evx1, wnt8a, vent2.2 in animal caps. gtpbp2b mRNA was injected at increasing doses (0.2 ng, 1 ng, and 4 ng) into the animal pole of two cells stage embryos, animal caps were excised at stage 8, and cultured to stage 11 before gel-based RT-PCR with primers to indicated genes (otx as positive control for RT and loading). (C) qPCR analysis of the BMP targets vent1.2,wnt8, and evx1 in animal caps injected at the 2 cell stage with increasing doses of gtpbp2a or gtpbp2b mRNA, excised at the 8 cells stage, and cultured to stage 11. (D) Comparison of accumulation of HA-tagged X. laevis Gtpbp2a versus Gtpbp2b isoforms in embryos injected with increasing doses of mRNA at the 2- cell stage and lysed at stage 11 for western blotting using an anti-HA antibody. |
|
|
Fig. S1. Gtpbp2 isoforms and N-termini in vertebrates. (A) Comparison of genomic organization of the Human Gtpbp2 alternative splice isoforms a and b. (B) An alignment of the N-termini of Gtpbp2 orthologs from a variety of vertebrates (Xenopus laevis, Xenopus tropicalis, Mus musculus, Homo sapiens isoform A and isoform B, Gallus gallus, Danio rerio), as well as the invetebrate nematode Caenorhabditis elegans. |
|
|
Fig. S2. Analysis of Gtpbp2 temporal expression by quantitative RT-PCR and whole mount in situ hybridization. (A) Gtpbp2 transcripts were quantified across developmental stages, with expression levels normalized to the housekeeping gene ornithine decarboxylase (odc) and shown in arbitrary units by setting the expression level of a fertilized egg (Stage1) to 1. Gtpbp2 expression significantly decreases during gastrulation. Stage 11 corresponds to mid-gastrulation and stage 12 corresponds to late gastrulation. (B) Whole mount in situ hybridization on staged embryos, confirming the localization of gtpbp2 transcripts to the animal pole of the egg and early cleaving 4-cell blastula. Neurula stage expression is weak but enriched in neural folds at early (stage 15) and late (stage 20) neurula. Stage 25, early tailbud tadpole expression of gtpbp2 is most prominent in the somites (s) and eye (e), with enrichment in the central nervous system (cns). A sense strand RNA in situ probe was hybridized to the tadpole at top, and an antisense probe was hybridized to the tadpole at bottom. |
|
|
Fig. S3. Rescue of morphant body axis length, and effects of Gtpbp2 knockdown on the Xenopus ectoderm. Embryos were injected in 2 ventral blastomeres at the 4-cell stage with Gtpbp2 M1 morpholino (bp2 M1; 15 ng total) or that morpholino plus a rescue gtpbp2 mRNA ha-5mis-bp2a (1.5 ng total), which contains 5 mismatches to the M1 morpholino at the target sequence. (A) Embryos were cultured until stage 36 and then fixed and imaged. The panels represent the least affected four embryos from the morphant (left) or rescue (right). (B) The anterior/posterior length of all morphant or rescue embryos was measured relative to the breadth of a wildtype embryo and presented in a boxplot (left). Statistical testing was conducted using R (3.0.2). Welch Two Samples t-test, p-value=0.000836, mean of morphant 1.70, (n=19), mean of rescue 2.16 (n=18). C. Gtpbp2 morphant animal caps show a decrease in expression of epidermal markers (cytokeratin; xk81a1), but no increase in markers of cement gland (ag1) or neural tissue (ncam1,sox2). Animal caps were treated with control MO (C), Gtpbp2 MO1 (M1) or MO2 (M2), with gene expression values first normalized to ODC levels, with keratin plotted relative to the control cap level, and neural markers plotted relative to wildtype embryo levels. |
|
|
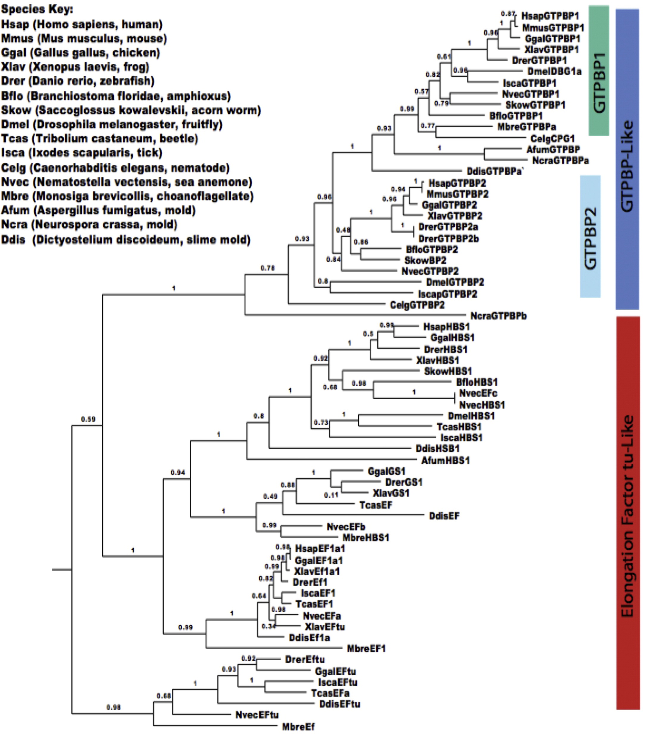
Fig. S4. Phylogenetic analysisof large GTPase superfamily. Phylogenetic trees of Gtpbp and elongation-factor-like proteins generated from a maximum likelihood analysis, using the Phyml-alrt program (JTT model, fixed sites, Gamma=1). Branch labels represent the approximate likelihood ratio test chi-square parameter. Species evaluated are indicated. Dataset available on request. |
|
|
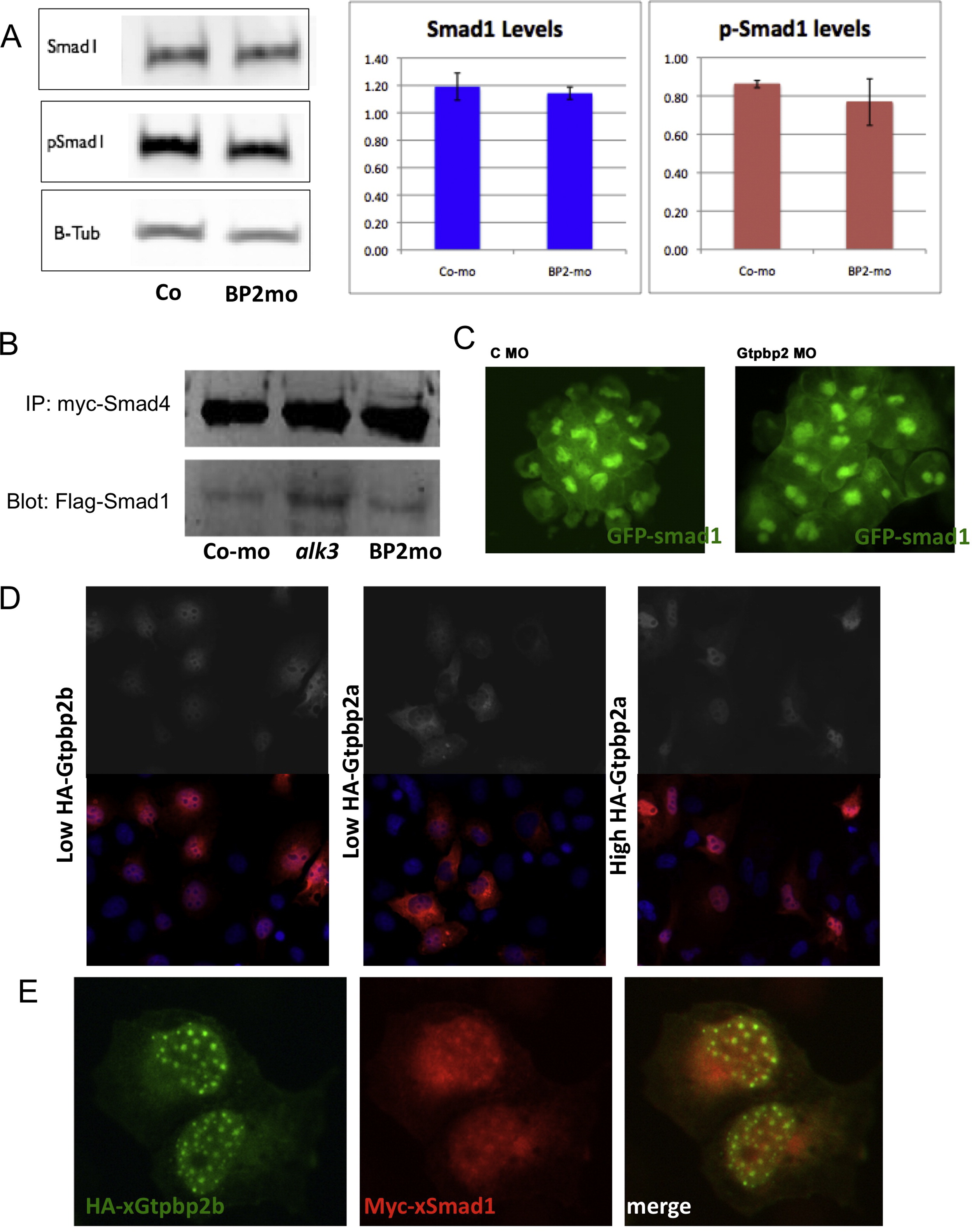
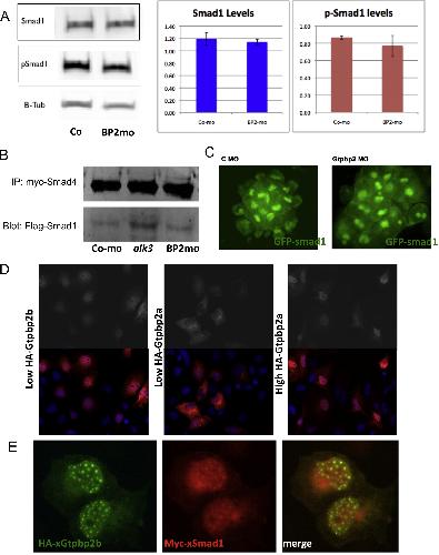
Fig. S5. Gtpbp2 morpholino does not affect Smad1 protein levels, Smad1 C-terminal phosphorylation, Smad1/Smad4 complex formation, or Smad1 localization. (A) Top row of panels: far left shows representative western blot detecting endogenous Smad1 or activated, C-terminal phosopho-Smad1 (pSmad1) levels in embryos injected at the two-cell stage with Gtpbp2 M1 morpholino; middle and right panels show measurements of Smad1 and C-terminal phospho-Smad1 (pSmad1) levels, relative to Beta Tubulin protein (B-tub), from three separate biological replicates, with standard error bars. Quantitation was with an Odyssey Infrared Imager (LI-COR, Inc.). (B) Immunoprecipitation of Myc-tagged Smad4 in Gtpbp2 morphant embryos shows no increase or decrease in the levels of co-immunoprecipitated Smad1 versus controls, while embryos injected with activated Bmpr1a (alk3) mRNA show an expected increase in Smad4/Smad1 complexes. (C) Fluorescent GFPâSmad1 shows no change in subcellular localization in animal cap cells co-injected at the 2-cell stage with either control (cMO) or Gtpbp2 M1 morpholinos. GFP fluorescence was evaluated on animal cap cells cut at stage 8, dissociated in Ca2+ free medium, then cultured on fibronectin coated slides and photographed when sibling intact embryos reached gastrula stage 10. (D) mCherry-tagged Xenopus Gtpbp2 proteins corresponding to isoforms a and b were expressed in cultured COS cells. Gtpbp2b was localized to the nucleus (left), whereas Gtpbp2a was primarily located in the cytoplasm at low levels (middle) but could enter the nucleus when a larger amount of DNA was transfected. Upper, black and white panels show mCherryâGtpbp2 cell fluorescence; lower color panels show mCherryâGtpbp2 signal merged with with DAPI signal. (E) When co-transfected into COS cells, HAâGtpbp2b and MycâSmad1 are co-localized in the nucleus, with significant co-localization to distinct subnuclear foci. |
|
|
Fig. S6. The Gtpbp2 isoforms can both localize to nuclei independent of cell contact. Either mCherry-tagged Gtpbp2a or Gtpbp2a mRNA (1 ng) was injected into embryos at 2-cell stage, and animal caps were excised from the embryos, dissociated, and grown on fibronectin coated slides as described in Simeoni and Gurdon (2007). Red fluorescence and DAPI staining were imaged with a Zeiss microscope and merged in the lower panels. |
|
|
gtpbp2 (GTP binding protein 2) gene expression in Xenopus laevis embryo, assayed via in situ hybridization, NF stage 1, horizontal view, animal up. |
|
|
gtpbp2 (GTP binding protein 2) gene expression in Xenopus laevis embryo, assayed via in situ hybridization, NF stage 20, anterior view, dorsal up. |
|
|
gtpbp2 (GTP binding protein 2) gene expression in Xenopus laevis embryo, assayed via in situ hybridization, NF stage 25, lateral view, anterior right, dorsal up. |
|
|
gtpbp2 (GTP binding protein 2) gene expression in Xenopus laevis embryo, assayed via in situ hybridization, NF stage 35, lateral view, anterior left, dorsal up. |
References [+] :
Agius, Endodermal Nodal-related signals and mesoderm induction in Xenopus. 2000, Pubmed , Xenbase
Alexandrova, Smurf1 regulates neural patterning and folding in Xenopus embryos by antagonizing the BMP/Smad1 pathway. 2006, Pubmed , Xenbase
Asashima, In vitro organogenesis from undifferentiated cells in Xenopus. 2009, Pubmed , Xenbase
Bates, Coco regulates dorsoventral specification of germ layers via inhibition of TGFβ signalling. 2013, Pubmed , Xenbase
Brannon, Activation of Siamois by the Wnt pathway. 1996, Pubmed , Xenbase
Bregman, Promoter elements regulate cytoplasmic mRNA decay. 2011, Pubmed
Callery, Eps15R is required for bone morphogenetic protein signalling and differentially compartmentalizes with Smad proteins. 2012, Pubmed , Xenbase
Carnac, The homeobox gene Siamois is a target of the Wnt dorsalisation pathway and triggers organiser activity in the absence of mesoderm. 1996, Pubmed , Xenbase
Ciau-Uitz, Distinct origins of adult and embryonic blood in Xenopus. 2000, Pubmed , Xenbase
Constance Lane, BMP antagonism by Spemann's organizer regulates rostral-caudal fate of mesoderm. 2004, Pubmed , Xenbase
Davis, SMAD proteins control DROSHA-mediated microRNA maturation. 2008, Pubmed
Davis, Smad proteins bind a conserved RNA sequence to promote microRNA maturation by Drosha. 2010, Pubmed
Dennler, Direct binding of Smad3 and Smad4 to critical TGF beta-inducible elements in the promoter of human plasminogen activator inhibitor-type 1 gene. 1998, Pubmed
De Robertis, Dorsal-ventral patterning and neural induction in Xenopus embryos. 2004, Pubmed , Xenbase
Dorey, A novel Cripto-related protein reveals an essential role for EGF-CFCs in Nodal signalling in Xenopus embryos. 2006, Pubmed , Xenbase
Dunn, Combinatorial activities of Smad2 and Smad3 regulate mesoderm formation and patterning in the mouse embryo. 2004, Pubmed
Enssle, Determination of mRNA fate by different RNA polymerase II promoters. 1993, Pubmed
Feng, Specificity and versatility in tgf-beta signaling through Smads. 2005, Pubmed
Frontelo, Suv39h histone methyltransferases interact with Smads and cooperate in BMP-induced repression. 2004, Pubmed
Furtado, BMP/SMAD1 signaling sets a threshold for the left/right pathway in lateral plate mesoderm and limits availability of SMAD4. 2008, Pubmed
Green, Responses of embryonic Xenopus cells to activin and FGF are separated by multiple dose thresholds and correspond to distinct axes of the mesoderm. 1992, Pubmed , Xenbase
Grönroos, Transforming growth factor β inhibits bone morphogenetic protein-induced transcription through novel phosphorylated Smad1/5-Smad3 complexes. 2012, Pubmed
Haimovich, Gene expression is circular: factors for mRNA degradation also foster mRNA synthesis. 2013, Pubmed
Harland, Formation and function of Spemann's organizer. 1997, Pubmed
Harland, In situ hybridization: an improved whole-mount method for Xenopus embryos. 1991, Pubmed , Xenbase
Harvey, no tail integrates two modes of mesoderm induction. 2010, Pubmed
Hata, Smad6 inhibits BMP/Smad1 signaling by specifically competing with the Smad4 tumor suppressor. 1998, Pubmed , Xenbase
Heasman, Patterning the early Xenopus embryo. 2006, Pubmed , Xenbase
Heldin, Role of Smads in TGFβ signaling. 2012, Pubmed
Henningfeld, Smad1 and Smad4 are components of the bone morphogenetic protein-4 (BMP-4)-induced transcription complex of the Xvent-2B promoter. 2000, Pubmed , Xenbase
Howell, Xenopus Smad3 is specifically expressed in the chordoneural hinge, notochord and in the endocardium of the developing heart. 2001, Pubmed , Xenbase
Itasaki, Crosstalk between Wnt and bone morphogenic protein signaling: a turbulent relationship. 2010, Pubmed
Itoh, Negative regulation of TGF-beta receptor/Smad signal transduction. 2007, Pubmed
Janknecht, TGF-beta-stimulated cooperation of smad proteins with the coactivators CBP/p300. 1998, Pubmed
Kimelman, Mesoderm induction: from caps to chips. 2006, Pubmed , Xenbase
Kudo, Mouse and human GTPBP2, newly identified members of the GP-1 family of GTPase. 2000, Pubmed
Kuroda, Default neural induction: neuralization of dissociated Xenopus cells is mediated by Ras/MAPK activation. 2005, Pubmed , Xenbase
Latinkic, Goosecoid and mix.1 repress Brachyury expression and are required for head formation in Xenopus. 1999, Pubmed , Xenbase
Massagué, Smad transcription factors. 2005, Pubmed
Moustakas, Non-Smad TGF-beta signals. 2005, Pubmed
Muñoz-Sanjuán, Early posterior/ventral fate specification in the vertebrate embryo. 2001, Pubmed , Xenbase
Myers, BMP-mediated specification of the erythroid lineage suppresses endothelial development in blood island precursors. 2013, Pubmed , Xenbase
Nishimatsu, Ventral mesoderm induction and patterning by bone morphogenetic protein heterodimers in Xenopus embryos. 1998, Pubmed , Xenbase
Northrop, Dorsal-ventral differences in Xcad-3 expression in response to FGF-mediated induction in Xenopus. 1994, Pubmed , Xenbase
Osada, XMAN1, an inner nuclear membrane protein, antagonizes BMP signaling by interacting with Smad1 in Xenopus embryos. 2003, Pubmed , Xenbase
Pereira, Antagonism of Nodal signaling by BMP/Smad5 prevents ectopic primitive streak formation in the mouse amnion. 2012, Pubmed
Riis, Eukaryotic protein elongation factors. 1990, Pubmed
Rogers, Neural induction and factors that stabilize a neural fate. 2009, Pubmed , Xenbase
Sasikumar, The many roles of the eukaryotic elongation factor 1 complex. 2012, Pubmed
Schier, Molecular genetics of axis formation in zebrafish. 2005, Pubmed
Schmerer, Primitive erythropoiesis is regulated by Smad-dependent signaling in postgastrulation mesoderm. 2003, Pubmed , Xenbase
Shi, Mechanisms of TGF-beta signaling from cell membrane to the nucleus. 2003, Pubmed
Szeto, Combinatorial gene regulation by Bmp and Wnt in zebrafish posterior mesoderm formation. 2004, Pubmed
Ten Dijke, Regulation of cell proliferation by Smad proteins. 2002, Pubmed
Thomsen, Xenopus mothers against decapentaplegic is an embryonic ventralizing agent that acts downstream of the BMP-2/4 receptor. 1996, Pubmed , Xenbase
Trcek, Single-molecule mRNA decay measurements reveal promoter- regulated mRNA stability in yeast. 2011, Pubmed
Tsuboi, Dom34:hbs1 plays a general role in quality-control systems by dissociation of a stalled ribosome at the 3' end of aberrant mRNA. 2012, Pubmed
Uhlen, Towards a knowledge-based Human Protein Atlas. 2010, Pubmed
Uno, Homoeologous chromosomes of Xenopus laevis are highly conserved after whole-genome duplication. 2013, Pubmed , Xenbase
Vonica, An obligatory caravanserai stop on the silk road to neural induction: inhibition of BMP/GDF signaling. 2006, Pubmed , Xenbase
Vonica, Zygotic Wnt activity is required for Brachyury expression in the early Xenopus laevis embryo. 2002, Pubmed , Xenbase
Watanabe, Cloning, expression analysis, and chromosomal mapping of GTPBP2, a novel member of the G protein family. 2000, Pubmed
Weber, Identification of a phylogenetically conserved activin-responsive enhancer in the Zic3 gene. 2003, Pubmed
Weimann, A Y2H-seq approach defines the human protein methyltransferase interactome. 2013, Pubmed
Wills, Bmp signaling is necessary and sufficient for ventrolateral endoderm specification in Xenopus. 2008, Pubmed , Xenbase
Wilson, Concentration-dependent patterning of the Xenopus ectoderm by BMP4 and its signal transducer Smad1. 1997, Pubmed , Xenbase
Woo, Modulation of exosome-mediated mRNA turnover by interaction of GTP-binding protein 1 (GTPBP1) with its target mRNAs. 2011, Pubmed
Xanthos, The roles of three signaling pathways in the formation and function of the Spemann Organizer. 2002, Pubmed , Xenbase
Yamamoto, Suppression of head formation by Xmsx-1 through the inhibition of intracellular nodal signaling. 2001, Pubmed , Xenbase
Yoshida, Negative regulation of BMP/Smad signaling by Tob in osteoblasts. 2000, Pubmed
Zaidi, Integration of Runx and Smad regulatory signals at transcriptionally active subnuclear sites. 2002, Pubmed
Zakin, Sirenomelia in Bmp7 and Tsg compound mutant mice: requirement for Bmp signaling in the development of ventral posterior mesoderm. 2005, Pubmed , Xenbase
Zhu, A SMAD ubiquitin ligase targets the BMP pathway and affects embryonic pattern formation. 1999, Pubmed , Xenbase
