Click here to close
Hello! We notice that you are using Internet Explorer, which is not supported by Xenbase and may cause the site to display incorrectly.
We suggest using a current version of Chrome,
FireFox, or Safari.
Development
2014 Jun 01;14111:2216-24. doi: 10.1242/dev.106377.
Show Gene links
Show Anatomy links
The phosphorylation status of Ascl1 is a key determinant of neuronal differentiation and maturation in vivo and in vitro.
Ali FR, Cheng K, Kirwan P, Metcalfe S, Livesey FJ, Barker RA, Philpott A.
???displayArticle.abstract???
Generation of neurons from patient fibroblasts using a combination of developmentally defined transcription factors has great potential in disease modelling, as well as ultimately for use in regeneration and repair. However, generation of physiologically mature neurons in vitro remains problematic. Here we demonstrate the cell-cycle-dependent phosphorylation of a key reprogramming transcription factor, Ascl1, on multiple serine-proline sites. This multisite phosphorylation is a crucial regulator of the ability of Ascl1 to drive neuronal differentiation and maturation in vivo in the developing embryo; a phosphomutant form of Ascl1 shows substantially enhanced neuronal induction activity in Xenopus embryos. Mechanistically, we see that this un(der)phosphorylated Ascl1 is resistant to inhibition by both cyclin-dependent kinase activity and Notch signalling, both of which normally limit its neurogenic potential. Ascl1 is a central component of reprogramming transcription factor cocktails to generate neurons from human fibroblasts; the use of phosphomutant Ascl1 in place of the wild-type protein significantly promotes neuronal maturity after human fibroblast reprogramming in vitro. These results demonstrate that cell-cycle-dependent post-translational modification of proneural proteins directly regulates neuronal differentiation in vivo during development, and that this regulatory mechanism can be harnessed to promote maturation of neurons obtained by transdifferentiation of human cells in vitro.
Fig. 1. Ascl1 function is inhibited by SP-directed phosphorylation. (A) Wild-type and S-A Ascl1 translated in vitro in the presence of 35S-methionine and incubated in buffer (XB), Xenopus interphase or mitotic egg extracts with or without phosphatase, separated by SDS-PAGE. (B) Xenopus embryos injected unilaterally with 100â pg GFP, wild-type Ascl1 or S-A Ascl1, detecting β-III tubulin at stage 19 by in situ hybridisation. (C) The percentage of embryos with no difference (0), moderate increase (1) or substantial increase (2) of β-III tubulin expression comparing injected and uninjected sides (nâ¥57); ***Pâ¤0.005. (D) qPCR analysis of Delta, Myt1 and β-III tubulin expression in stage 19 Xenopus embryos overexpressing 50â pg Ascl1 or S-A Ascl1 (mean±s.e.m.; *Pâ¤0.05). I, interphase; M, mitotic; WT, wild type.
Fig. 2. Phosphomutant Ascl1 confers resistance to cell cycle inhibition of neurogenesis. (A) Xenopus embryos were injected unilaterally in one of two cells, injected side to right, with either 100â pg of GFP or wild-type/S-A Ascl1 mRNA, and 500â pg of CyclinA/Cdk2 (A/2) mRNA, as indicated, and subject to in situ hybridisation for for β-III tubulin at stage 19. (B) Graphical representation of percentage of injected embryos (as indicated) displaying no difference (0), moderate increase (1), substantial increase (2), moderate decrease (â1) and complete loss (â2) of neurons on the injected site compared with the uninjected side (nâ¥44), ***Pâ¤0.005.
Fig. 3. Phosphomutant Ascl1 does not affect proliferation in vivo and induces differentiation independently of Xic1 activity. (A) Embryos were injected in one cell of a two-cell embryo with 100â pg of either GFP or Ascl1/S-A Ascl1 mRNA, and stained for pH3, a marker of mitotic activity, at stage 19. A comparison of the number of pH3+ cells in a fixed area on the injected and uninjected sides was undertaken. Data is presented as mean normalised to wild-type Ascl1±s.e.m. from two independent experiments (nâ¥32); Pâ¤0.05. (B) Embryos were injected in one cell at the two-cell stage (right side) with 100â pg of either GFP or Ascl1/S-A Ascl1 mRNA, along with 45â pg of Xic mRNA or 20â ng Xic1 morpholino or control morpholino, as indicated, and subject to in situ hybridisation for βIII tubulin at stage 19. (C) Graphical representation of percentage of injected embryos (as indicated) displaying no difference (0), moderate increase (1), substantial increase (2), moderate decrease (â1) and complete loss (â2) of neurons at the injected site compared with the uninjected side (nâ¥43), ***Pâ¤0.005.
Fig. 4. Phosphomutant Ascl1 confers resistance to lateral inhibition. (A) Xenopus embryos were injected in one cell at the two-cell stage, injected side to the right, with either 100â pg of GFP or wild-type/S-A Ascl1 mRNA, and 1â ng of NICD mRNA, as indicated, and stained for β-III tubulin at stage 19. (B) Graphical representation of percentage of injected embryos displaying no difference (0), moderate increase (1), substantial increase (2), moderate decrease (â1) and complete loss (â2) of neurons at the injected site compared with the uninjected side (nâ¥52) ***Pâ¤0.005.
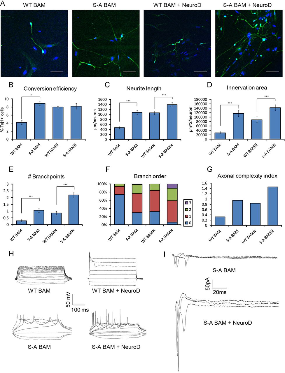
Fig. 5. Phosphomutant Ascl1 promotes neuronal maturity of transdifferentiated neurons. (A) HFL1-derived transdifferentiated neurons 21â days after transduction with wild-type or S-A ASCL1 in BAM or BAM+NEUROD protocols, as indicated, DNA (blue), Tuj1 (green). (B) Sixty randomly selected 10à visual fields were counted to determine the percentage of Hoechst-positive cells that are also Tuj1 positive. (C-G) Forty-nine or more neurons were measured to determine quantitative measurements of morphological maturation. B-G are presented as mean±s.e.m. for a duplicate experiment; *Pâ¤0.05; ***Pâ¤0.005. (H) Representative traces of action potentials in response to step current injections 42â days post-induction (â4 to +26â pA for wild-type BAM, â200 to +500â pA for wild-type BAMN, â4 to +14â pA for S-A BAM, â4 to +14â pA for S-A BAMN). (I) Representative traces of inward sodium and outward potassium currents in response to step depolarisations from a holding potential of â80 to +40â mM in voltage clamp mode. Scale bars: 200â µm. WT, wild type.
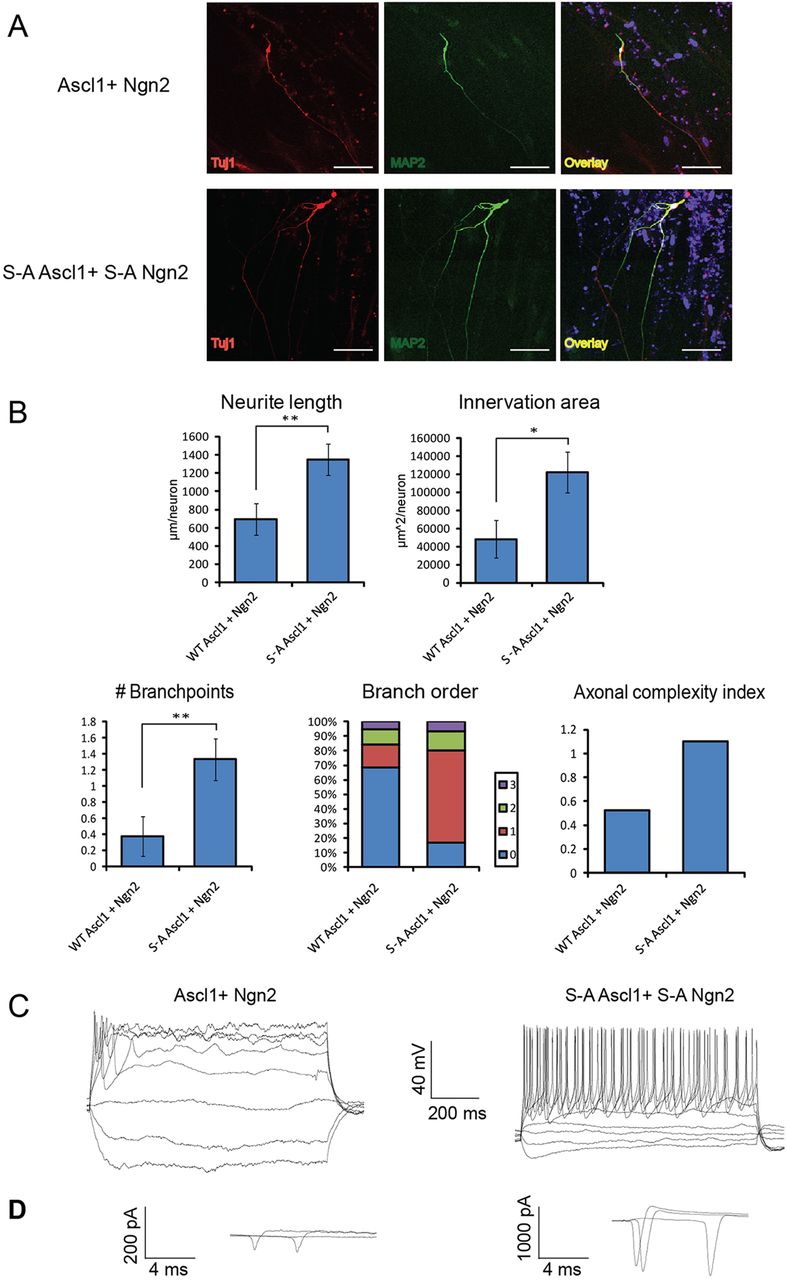
Fig. 6. Phosphomutant proneural proteins promote neuronal maturity of transdifferentiated neuronal cells in combination with SMs. (A) Immunofluorescence illustrating representative morphologies of transdifferentiated neurons stained for βIII-tub (red), MAP2 (green) expression and DNA (DAPI, blue) of HFL1 cultures under SM conditions at 21â days after transduction with either wild-type ASCL1 and wild-type Ngn2 or S-A ASCL1 and S-A Ngn2. (B) Quantitative measurements of morphological maturation comparing transdifferentiated neurons derived after either wild-type ASCL1 and wild-type Ngn2 or S-A ASCL1 and S-A Ngn2 transductions under SM conditions. (C,D) Whole-cell electrophysiological properties of wild-type ASCL1 and wild-type Ngn2 or S-A ASCL1 and S-A Ngn2 transdifferentiated neurons, as labeled at 42â days after transduction. (C) Action potential firing in response to 10â pA steps of current injection from â20â pA to +50â pA. (D) Inward sodium currents and outward potassium currents triggered in response to voltage steps from â80â mV to +50â mV (+30, 40, 50â mV shown) from a holding potential of â70â mV. Scale bars: 200â µm.
References :
Philpott,
Multi-site phospho-regulation of proneural transcription factors controls proliferation versus differentiation in development and reprogramming.
2016, Pubmed,
Xenbase
Philpott,
Multi-site phospho-regulation of proneural transcription factors controls proliferation versus differentiation in development and reprogramming.
2016,
Pubmed
,
Xenbase