|
Figure 1. Lrp6 Is Basolaterally Localized in Xenopus Outer Ectodermal Cells
(AâD) Confocal immunofluorescence microscopy of embryos at the indicated stages stained for endogenous Lrp6 (A), and at stage 9 stained for Lrp6, pLrp6 (B and C), or vesicle markers (D) (green). b1-integrin (red) delineates the basolateral membrane. Nuclei were counterstained with Hoechst (blue). White square in (B) marks the magnified area shown in (C). Arrow and dashed lines, apical membrane; arrowhead, basolateral membrane. Scale bars represent 30 mm. Experi- ments were typically carried out independently at least three times with similar results. For each experiment, more than 10 embryos per sample were analyzed. |
|
Figure 2. Lrp6 Apicobasal Asymmetry Requires Wnt/PCP Signaling
(AâN) Confocal immunofluorescence microscopy of tagged (AâH, L, and M) or endogenous (IâK and N) proteins in blastulae. Embryos were injected with tagged LRP6, Dvl, or Par1T560A mRNAs and Morpholino oligonucleotides (MO) as indicated. Unless the color code is indicated, b1-integrin delineates the basolateral membrane in red. Dashed lines, apical membrane; arrowheads, cells with symmetric protein localization in green channel. Scale bar applies to all panels and represents 30 mm. (A0 ) LRP6 deletion constructs scheme. Experiments were typically carried out independently at least three times with similar results. For each experiment, more than ten embryos per sample were analyzed.
See also Figure S2. |
|
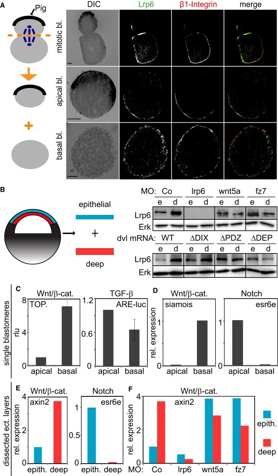
Figure 3. Deep Cells Display Elevated Levels of Lrp6 and Wnt/b-Catenin Signaling
(A) Scheme and immunofluorescence confocal microscopy of isolated single outer blastomere from the animal region of a 64-cell embryo. Endogenous Lrp6 and b1-integrin were stained as indicated. Scale bar represents 50 mm; pig, pigment. See also Figure S3.
(B) Scheme and western blot analysis of dissected ectodermal cell layers (stage 10+). Embryos were injected with the indicated MOs or mRNAs.
(CâF) Luciferase reporter assays for the indicated signaling pathways and qRT-PCR analysis of the indicated genes from dissociated blastomeres (C and D) or dissected ectodermal cell layers (E and F). rlu, relative light units. Error bars, SD. Experiments were typically carried out at least three times with similar results. In (A), more than 50 blastomeres were analyzed.
See also Figure S3. |
|
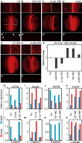
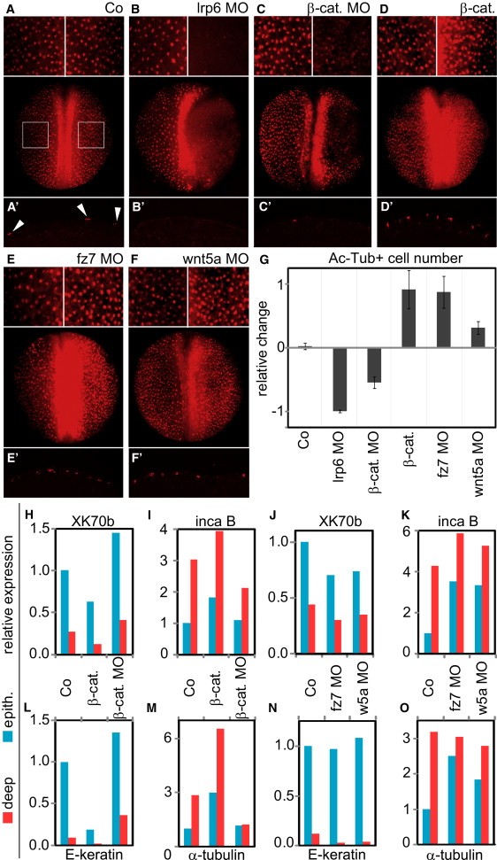
Figure 4. Lrp6 Asymmetry and Wnt/b-Catenin Signaling Regulate Ciliated Cell Specification
(AâF) Immunofluorescence microscopy of ciliated cells stained for acetylated-tubulin in neurulae. Dorsal view of whole embryos (AâF) or confocal images of cryosections from the flank of the embryo (A0âF0) are shown. Embryos were unilaterally injected with the indicated mRNAs or MOs (left side, control; right side, injected). Upper panels: magnifications of the boxed areas; arrowheads, ciliated cells. Experiments were typically carried out three times with similar results. (G) Quantification of ciliated cells in (A)â(F) showing relative Ac-tubulin positive cell number normalized to the control side; n > 10 embryos per condition and >500 Ac-tubulin positive cells for each uninjected embryo side. Error bars, SD.
(HâO) qRT-PCR analysis of XK70b, inca B, E-keratin, and a-tubulin of dissected ectodermal cell layers injected with the indicated mRNAs or MOs. Experiments were typically carried out three times with similar results.
See also Figure S4. |
|
Figure S1,A & B related to Figure 1. Confirmation of speci- ficity of Lrp6 and phospho-Lrp6 antibody staining
(A) Scheme showing cell fates of Xenopus blastula/gastrula ectodermal cells. The outer ectodermal layer consists of epithelial cells (yellow), which are apico- basally polarized. The inner layer consists of deep cells which are unpolarized. On the dorsal side the epithelial cells give rise to secondary neuronal precursors and the deep cells to primary neurons. On the ventral side the epithelial cells give rise to goblet cells and the deep cells to multiciliated cells. The midblastula stage is shown in section to reveal the blastocoel. (Modified from K. Kalthoff, Analysis of Biological Development, 2d ed., McGraw-Hill, 2001)
(B,C) Confocal immunofluorescence microscopy of moru- lae and blastulae stained for endogenous Lrp6 or phospho-Lrp6 (pLrp6). (C) Embryos were maternally depleted for Lrp6. Embryos were cryo-sectioned and stained for Lrp6 or pLrp6 (green) together with β1-integrin (red). Nuclei are marked in blue (Hoechst). Scale bar, 30μm. |
|
Figure S1, related to Figure 1. (C) Embryos were maternally depleted for Lrp6. Embryos were cryo-sectioned and stained for Lrp6 or pLrp6 (green) together with β1-integrin (red). Nuclei are marked in blue (Hoechst). Scale bar, 30μm. |
|
Figure S2, related to Figure 2. Quantification of Lrp6/Dvl polarity
Mean pixel intensity of apical or basolateral membrane of epithelial ectodermal cells was measured by ImageJ. For each bar, n=50 cells (more than 10 embryos) analyzed; *, p<0.001 |
|
Figure S3, related to Figure 3. Wnt/β-catenin signaling is elevated in deep ectodermal cell layers
(A) Membrane-bound YFP staining is unperturbed by pigment in a polarized apical blasto- mere. Confocal microscopy of an isolated blastomere (apical side facing up) from an embryo injected with membrane bound-YFP mRNA. YFP was detected using an anti-GFP antibody (green). Note unperturbed apical YFP staining. This control experiment shows that asymmet- ric Lrp6 staining in Figure 3A is not because of fluorescence quenching due to unequal melanophore pigmentation. Absence of YFP staining at the bottom of the cell is a sectioning artifact. Scale bar, 50μm.
(B) Dissected ectodermal layers from embryos injected with different reporter plasmids showed significantly higher activity of Wnt/β-catenin signaling and slightly higher activity of Wnt/PCP signaling in the deep cell layers. An Activin (TGF-β) reporter showed preferentially epithelial, albeit weak luciferase activity. For each bar, three pools of fifteen epithelial/deep layers were analyzed.
(C) Inhibition of Wnt/PCP signaling does not affect overall Wnt/β-catenin signaling. Embryos were injected with mRNAs and MOs as indicated and expression of endogenous target genes for Wnt/β-catenin signaling (axin2) and Wnt/PCP signaling (PAPC) were analyzed. w5a and fz7 morphants showed no significant effect on axin2 expression in the animal caps while they showed dramatical reduction of PAPC expression in the whole embryo which confirmed the efficiency of w5a and fz7 MOs. The experiments were carried out twice with similar results. |
|
Figure S4, related to Figure 4. Lrp6 asymmetry and Wnt/β-catenin signaling regulate ciliated cell specification
(A) quantification of Figure 4Aâ-Fâ showing relative Ac-tubulin positive cell number per embryo section. n>10 embryos per condition and >200 Ac- tubulin positive cells for each uninjected embryo side. Error bars, s. d. (B) α-tubulin in situ hybridization followed by cryo section in neurulae. (Bâ) quantification of (B). For each bar, n=10. |