XB-ART-48919
Nature
2014 Apr 03;5087494:66-71. doi: 10.1038/nature13007.
Show Gene links
Show Anatomy links
Poly(A)-tail profiling reveals an embryonic switch in translational control.
Subtelny AO, Eichhorn SW, Chen GR, Sive H, Bartel DP.
???displayArticle.abstract???
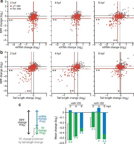
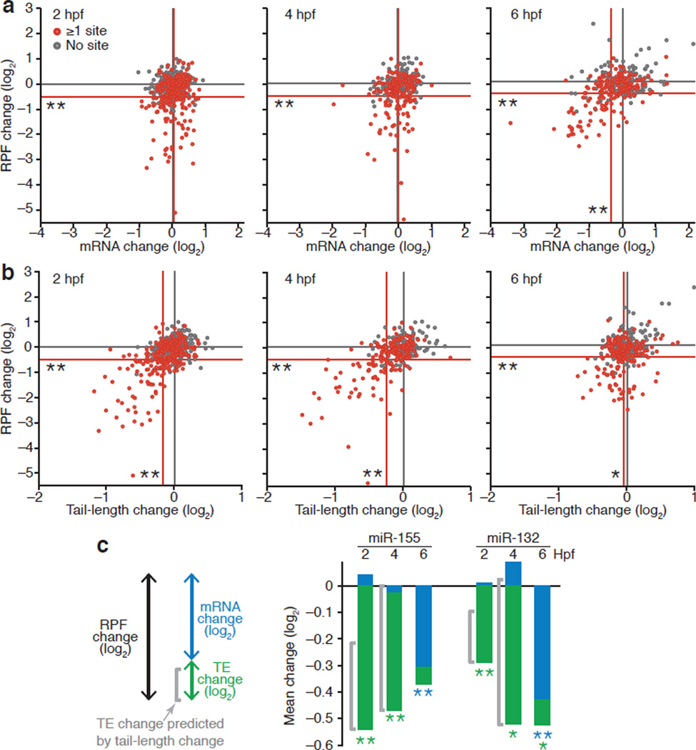
Poly(A) tails enhance the stability and translation of most eukaryotic messenger RNAs, but difficulties in globally measuring poly(A)-tail lengths have impeded greater understanding of poly(A)-tail function. Here we describe poly(A)-tail length profiling by sequencing (PAL-seq) and apply it to measure tail lengths of millions of individual RNAs isolated from yeasts, cell lines, Arabidopsis thaliana leaves, mouse liver, and zebrafish and frog embryos. Poly(A)-tail lengths were conserved between orthologous mRNAs, with mRNAs encoding ribosomal proteins and other 'housekeeping' proteins tending to have shorter tails. As expected, tail lengths were coupled to translational efficiencies in early zebrafish and frog embryos. However, this strong coupling diminished at gastrulation and was absent in non-embryonic samples, indicating a rapid developmental switch in the nature of translational control. This switch complements an earlier switch to zygotic transcriptional control and explains why the predominant effect of microRNA-mediated deadenylation concurrently shifts from translational repression to mRNA destabilization.
???displayArticle.pubmedLink??? 24476825
???displayArticle.pmcLink??? PMC4086860
???displayArticle.link??? Nature
???displayArticle.grants??? [+]
GM067031 NIGMS NIH HHS , R01 GM067031 NIGMS NIH HHS , T32 GM007753 NIGMS NIH HHS , T32GM007753 NIGMS NIH HHS , Howard Hughes Medical Institute , T32 GM007287 NIGMS NIH HHS
Species referenced: Xenopus
Genes referenced: ddx24 pam tes
???displayArticle.gses??? GSE52809: Xenbase, NCBI
???attribute.lit??? ???displayArticles.show???
References [+] :
Aanes,
Zebrafish mRNA sequencing deciphers novelties in transcriptome dynamics during maternal to zygotic transition.
2011, Pubmed
Aanes, Zebrafish mRNA sequencing deciphers novelties in transcriptome dynamics during maternal to zygotic transition. 2011, Pubmed
Audic, Postfertilization deadenylation of mRNAs in Xenopus laevis embryos is sufficient to cause their degradation at the blastula stage. 1997, Pubmed , Xenbase
Baek, The impact of microRNAs on protein output. 2008, Pubmed
Barkoff, Meiotic maturation in Xenopus requires polyadenylation of multiple mRNAs. 1998, Pubmed , Xenbase
Bartel, MicroRNAs: target recognition and regulatory functions. 2009, Pubmed
Bazzini, Ribosome profiling shows that miR-430 reduces translation before causing mRNA decay in zebrafish. 2012, Pubmed
Beilharz, Widespread use of poly(A) tail length control to accentuate expression of the yeast transcriptome. 2007, Pubmed
Braun, A molecular link between miRISCs and deadenylases provides new insight into the mechanism of gene silencing by microRNAs. 2012, Pubmed
Burns, CPEB regulation of human cellular senescence, energy metabolism, and p53 mRNA translation. 2008, Pubmed
Chen, Mechanisms of deadenylation-dependent decay. 2011, Pubmed
Decker, A turnover pathway for both stable and unstable mRNAs in yeast: evidence for a requirement for deadenylation. 1993, Pubmed
Djebali, Landscape of transcription in human cells. 2012, Pubmed
Eckmann, Control of poly(A) tail length. 2011, Pubmed
Gebauer, Translational control by cytoplasmic polyadenylation of c-mos mRNA is necessary for oocyte maturation in the mouse. 1994, Pubmed
Goldstrohm, Multifunctional deadenylase complexes diversify mRNA control. 2008, Pubmed
Grigull, Genome-wide analysis of mRNA stability using transcription inhibitors and microarrays reveals posttranscriptional control of ribosome biogenesis factors. 2004, Pubmed
Guo, Mammalian microRNAs predominantly act to decrease target mRNA levels. 2010, Pubmed
Haimovich, Gene expression is circular: factors for mRNA degradation also foster mRNA synthesis. 2013, Pubmed
Hendrickson, Concordant regulation of translation and mRNA abundance for hundreds of targets of a human microRNA. 2009, Pubmed
Holstege, Dissecting the regulatory circuitry of a eukaryotic genome. 1998, Pubmed
Ingolia, Genome-wide analysis in vivo of translation with nucleotide resolution using ribosome profiling. 2009, Pubmed
Jan, Formation, regulation and evolution of Caenorhabditis elegans 3'UTRs. 2011, Pubmed
Kane, The zebrafish midblastula transition. 1993, Pubmed
Lackner, A network of multiple regulatory layers shapes gene expression in fission yeast. 2007, Pubmed
Larsson, mRNA turnover rate limits siRNA and microRNA efficacy. 2010, Pubmed
Lau, An abundant class of tiny RNAs with probable regulatory roles in Caenorhabditis elegans. 2001, Pubmed
McGrew, Poly(A) elongation during Xenopus oocyte maturation is required for translational recruitment and is mediated by a short sequence element. 1989, Pubmed , Xenbase
Meijer, A novel method for poly(A) fractionation reveals a large population of mRNAs with a short poly(A) tail in mammalian cells. 2007, Pubmed , Xenbase
Moore, Pre-mRNA processing reaches back to transcription and ahead to translation. 2009, Pubmed
Munchel, Dynamic profiling of mRNA turnover reveals gene-specific and system-wide regulation of mRNA decay. 2011, Pubmed
Newport, A major developmental transition in early Xenopus embryos: II. Control of the onset of transcription. 1982, Pubmed , Xenbase
Novoa, Mitotic cell-cycle progression is regulated by CPEB1 and CPEB4-dependent translational control. 2010, Pubmed , Xenbase
Nutiu, Direct measurement of DNA affinity landscapes on a high-throughput sequencing instrument. 2011, Pubmed
Oh, Timely translation during the mouse oocyte-to-embryo transition. 2000, Pubmed , Xenbase
Palatnik, Translational control during early Dictyostelium development: possible involvement of poly(A) sequences. 1984, Pubmed
Pall, Carbodiimide-mediated cross-linking of RNA to nylon membranes improves the detection of siRNA, miRNA and piRNA by northern blot. 2007, Pubmed
Paris, Poly(A) metabolism and polysomal recruitment of maternal mRNAs during early Xenopus development. 1990, Pubmed , Xenbase
Paris, Maturation-specific polyadenylation and translational control: diversity of cytoplasmic polyadenylation elements, influence of poly(A) tail size, and formation of stable polyadenylation complexes. 1990, Pubmed , Xenbase
Paynton, Changes in state of adenylation and time course of degradation of maternal mRNAs during oocyte maturation and early embryonic development in the mouse. 1988, Pubmed
Preiss, Poly(A)-tail-promoted translation in yeast: implications for translational control. 1998, Pubmed
Richter, Cytoplasmic polyadenylation in development and beyond. 1999, Pubmed , Xenbase
Rosenthal, Sequence-specific adenylations and deadenylations accompany changes in the translation of maternal messenger RNA after fertilization of Spisula oocytes. 1983, Pubmed
Ruby, Intronic microRNA precursors that bypass Drosha processing. 2007, Pubmed
Sallés, Assaying the polyadenylation state of mRNAs. 1999, Pubmed
Sallés, Coordinate initiation of Drosophila development by regulated polyadenylation of maternal messenger RNAs. 1994, Pubmed
Schürer, A universal method to produce in vitro transcripts with homogeneous 3' ends. 2002, Pubmed
Schwanhäusser, Global quantification of mammalian gene expression control. 2011, Pubmed
Shalem, Transient transcriptional responses to stress are generated by opposing effects of mRNA production and degradation. 2008, Pubmed
Simon, Translational control by poly(A) elongation during Xenopus development: differential repression and enhancement by a novel cytoplasmic polyadenylation element. 1992, Pubmed , Xenbase
Subramanian, Gene set enrichment analysis: a knowledge-based approach for interpreting genome-wide expression profiles. 2005, Pubmed
Sun, Global analysis of eukaryotic mRNA degradation reveals Xrn1-dependent buffering of transcript levels. 2013, Pubmed
Sun, Comparative dynamic transcriptome analysis (cDTA) reveals mutual feedback between mRNA synthesis and degradation. 2012, Pubmed
Ulitsky, Extensive alternative polyadenylation during zebrafish development. 2012, Pubmed
Vassalli, Regulated polyadenylation controls mRNA translation during meiotic maturation of mouse oocytes. 1989, Pubmed
Wang, Precision and functional specificity in mRNA decay. 2002, Pubmed
Weill, Translational control by changes in poly(A) tail length: recycling mRNAs. 2012, Pubmed
Wu, CPEB-mediated cytoplasmic polyadenylation and the regulation of experience-dependent translation of alpha-CaMKII mRNA at synapses. 1998, Pubmed , Xenbase
