XB-ART-48911
Mol Biol Cell
2014 Jun 15;2512:1877-91. doi: 10.1091/mbc.E13-10-0592.
Show Gene links
Show Anatomy links
Cooperative endocytosis of the endosomal SNARE protein syntaxin-8 and the potassium channel TASK-1.
Renigunta V, Fischer T, Zuzarte M, Kling S, Zou X, Siebert K, Limberg MM, Rinné S, Decher N, Schlichthörl G, Daut J.
???displayArticle.abstract???
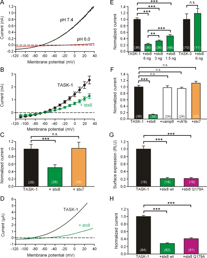
The endosomal SNARE protein syntaxin-8 interacts with the acid-sensitive potassium channel TASK-1. The functional relevance of this interaction was studied by heterologous expression of these proteins (and mutants thereof) in Xenopus oocytes and in mammalian cell lines. Coexpression of syntaxin-8 caused a fourfold reduction in TASK-1 current, a corresponding reduction in the expression of TASK-1 at the cell surface, and a marked increase in the rate of endocytosis of the channel. TASK-1 and syntaxin-8 colocalized in the early endosomal compartment, as indicated by the endosomal markers 2xFYVE and rab5. The stimulatory effect of the SNARE protein on the endocytosis of the channel was abolished when both an endocytosis signal in TASK-1 and an endocytosis signal in syntaxin-8 were mutated. A syntaxin-8 mutant that cannot assemble with other SNARE proteins had virtually the same effect as wild-type syntaxin-8. Total internal reflection fluorescence microscopy showed formation and endocytosis of vesicles containing fluorescence-tagged clathrin, TASK-1, and/or syntaxin-8. Our results suggest that the unassembled form of syntaxin-8 and the potassium channel TASK-1 are internalized via clathrin-mediated endocytosis in a cooperative manner. This implies that syntaxin-8 regulates the endocytosis of TASK-1. Our study supports the idea that endosomal SNARE proteins can have functions unrelated to membrane fusion.
???displayArticle.pubmedLink??? 24743596
???displayArticle.pmcLink??? PMC4055267
???displayArticle.link??? Mol Biol Cell
Species referenced: Xenopus laevis
Genes referenced: cltc kcnk3 kcnk9 pigy rab5a stx7 stx8 vamp8 vti1b
???attribute.lit??? ???displayArticles.show???
References [+] :
Atlas,
The voltage-gated calcium channel functions as the molecular switch of synaptic transmission.
2013, Pubmed
Atlas, The voltage-gated calcium channel functions as the molecular switch of synaptic transmission. 2013, Pubmed
Bachnoff, Intra-membrane signaling between the voltage-gated Ca2+-channel and cysteine residues of syntaxin 1A coordinates synchronous release. 2013, Pubmed
Bandulik, TASK1 and TASK3 potassium channels: determinants of aldosterone secretion and adrenocortical zonation. 2010, Pubmed
Bayliss, Emerging roles for two-pore-domain potassium channels and their potential therapeutic impact. 2008, Pubmed
Behnia, Organelle identity and the signposts for membrane traffic. 2005, Pubmed
Bezprozvanny, Functional impact of syntaxin on gating of N-type and Q-type calcium channels. 1995, Pubmed , Xenbase
Bezprozvanny, Molecular determinants of the functional interaction between syntaxin and N-type Ca2+ channel gating. 2000, Pubmed , Xenbase
Bilan, Syntaxin 8 impairs trafficking of cystic fibrosis transmembrane conductance regulator (CFTR) and inhibits its channel activity. 2004, Pubmed
Bilan, Endosomal SNARE proteins regulate CFTR activity and trafficking in epithelial cells. 2008, Pubmed
Bittner, TASK1 modulates inflammation and neurodegeneration in autoimmune inflammation of the central nervous system. 2009, Pubmed
Bonifacino, Retromer. 2008, Pubmed
Bonifacino, The mechanisms of vesicle budding and fusion. 2004, Pubmed
Bonifacino, Signals for sorting of transmembrane proteins to endosomes and lysosomes. 2003, Pubmed
Chang, Syntaxin-1A interacts with distinct domains within nucleotide-binding folds of sulfonylurea receptor 1 to inhibit beta-cell ATP-sensitive potassium channels. 2011, Pubmed
Chao, SNARE protein regulation of cardiac potassium channels and atrial natriuretic factor secretion. 2011, Pubmed
Chao, Syntaxin-1A inhibits KATP channels by interacting with specific conserved motifs within sulfonylurea receptor 2A. 2011, Pubmed
Chen, Syntaxin 1A regulates surface expression of beta-cell ATP-sensitive potassium channels. 2011, Pubmed
Conner, Regulated portals of entry into the cell. 2003, Pubmed
Dai, The voltage-dependent potassium channel subunit Kv2.1 regulates insulin secretion from rodent and human islets independently of its electrical function. 2012, Pubmed
Decher, Knock-out of the potassium channel TASK-1 leads to a prolonged QT interval and a disturbed QRS complex. 2011, Pubmed
Di Paolo, Phosphoinositides in cell regulation and membrane dynamics. 2006, Pubmed
Doherty, Mechanisms of endocytosis. 2009, Pubmed
Duprat, TASK, a human background K+ channel to sense external pH variations near physiological pH. 1997, Pubmed , Xenbase
Etzioni, Regulation of neuronal M-channel gating in an isoform-specific manner: functional interplay between calmodulin and syntaxin 1A. 2011, Pubmed , Xenbase
Falkenburger, Phosphoinositides: lipid regulators of membrane proteins. 2010, Pubmed
Fasshauer, Conserved structural features of the synaptic fusion complex: SNARE proteins reclassified as Q- and R-SNAREs. 1998, Pubmed
Feinshreiber, Syntaxin modulates Kv1.1 through dual action on channel surface expression and conductance. 2009, Pubmed , Xenbase
Gillooly, Localization of phosphatidylinositol 3-phosphate in yeast and mammalian cells. 2000, Pubmed
Gillooly, Cellular functions of phosphatidylinositol 3-phosphate and FYVE domain proteins. 2001, Pubmed
Hagalili, The voltage-gated Ca(2+) channel is the Ca(2+) sensor protein of secretion. 2008, Pubmed
Haucke, AP-2 recruitment to synaptotagmin stimulated by tyrosine-based endocytic motifs. 1999, Pubmed
Heitzmann, Invalidation of TASK1 potassium channels disrupts adrenal gland zonation and mineralocorticoid homeostasis. 2008, Pubmed
Jackson, A large-scale conformational change couples membrane recruitment to cargo binding in the AP2 clathrin adaptor complex. 2010, Pubmed
Jahn, SNAREs--engines for membrane fusion. 2006, Pubmed
Kasai, Roles of the cytoplasmic and transmembrane domains of syntaxins in intracellular localization and trafficking. 2001, Pubmed
Lakadamyali, Ligands for clathrin-mediated endocytosis are differentially sorted into distinct populations of early endosomes. 2006, Pubmed
Lee, Structural mechanisms for regulation of membrane traffic by rab GTPases. 2009, Pubmed
Lee, Binding of cargo sorting signals to AP-1 enhances its association with ADP ribosylation factor 1-GTP. 2008, Pubmed
Lemmon, Membrane recognition by phospholipid-binding domains. 2008, Pubmed
Leung, Open form of syntaxin-1A is a more potent inhibitor than wild-type syntaxin-1A of Kv2.1 channels. 2005, Pubmed
Leung, Syntaxin 1A binds to the cytoplasmic C terminus of Kv2.1 to regulate channel gating and trafficking. 2003, Pubmed
Leung, SNAREing voltage-gated K+ and ATP-sensitive K+ channels: tuning beta-cell excitability with syntaxin-1A and other exocytotic proteins. 2007, Pubmed
Limberg, TASK-1 channels may modulate action potential duration of human atrial cardiomyocytes. 2011, Pubmed , Xenbase
Loerke, Cargo and dynamin regulate clathrin-coated pit maturation. 2009, Pubmed
Malsam, Membrane fusion: SNAREs and regulation. 2008, Pubmed
Mant, Acid sensitive background potassium channels K2P3.1 and K2P9.1 undergo rapid dynamin-dependent endocytosis. 2013, Pubmed
Maritzen, Turning CALM into excitement: AP180 and CALM in endocytosis and disease. 2012, Pubmed
Mathie, Trafficking of neuronal two pore domain potassium channels. 2010, Pubmed
Mattera, Conservation and diversification of dileucine signal recognition by adaptor protein (AP) complex variants. 2011, Pubmed
McMahon, Molecular mechanism and physiological functions of clathrin-mediated endocytosis. 2011, Pubmed
McNew, Regulation of SNARE-mediated membrane fusion during exocytosis. 2008, Pubmed
McNew, Compartmental specificity of cellular membrane fusion encoded in SNARE proteins. 2000, Pubmed
Mettlen, Cargo- and adaptor-specific mechanisms regulate clathrin-mediated endocytosis. 2010, Pubmed
Meuth, Contribution of TWIK-related acid-sensitive K+ channel 1 (TASK1) and TASK3 channels to the control of activity modes in thalamocortical neurons. 2003, Pubmed
Pucadyil, Conserved functions of membrane active GTPases in coated vesicle formation. 2009, Pubmed
Putzke, The acid-sensitive potassium channel TASK-1 in rat cardiac muscle. 2007, Pubmed , Xenbase
Rajan, TASK-3, a novel tandem pore domain acid-sensitive K+ channel. An extracellular histiding as pH sensor. 2000, Pubmed , Xenbase
Renigunta, The retention factor p11 confers an endoplasmic reticulum-localization signal to the potassium channel TASK-1. 2006, Pubmed , Xenbase
Schiekel, The inhibition of the potassium channel TASK-1 in rat cardiac muscle by endothelin-1 is mediated by phospholipase C. 2013, Pubmed
Singer-Lahat, Direct interaction of endogenous Kv channels with syntaxin enhances exocytosis by neuroendocrine cells. 2008, Pubmed
Smith, Membrane proteins as 14-3-3 clients in functional regulation and intracellular transport. 2011, Pubmed
Springer, Nucleation of COPII vesicular coat complex by endoplasmic reticulum to Golgi vesicle SNAREs. 1998, Pubmed
Subramaniam, Preferential association of syntaxin 8 with the early endosome. 2000, Pubmed
Südhof, Membrane fusion: grappling with SNARE and SM proteins. 2009, Pubmed
Tang, The cystic fibrosis transmembrane conductance regulator's expanding SNARE interactome. 2011, Pubmed
Traub, Tickets to ride: selecting cargo for clathrin-regulated internalization. 2009, Pubmed
Weiss, Regulation of voltage-gated calcium channels by synaptic proteins. 2012, Pubmed
Zuzarte, Intracellular traffic of the K+ channels TASK-1 and TASK-3: role of N- and C-terminal sorting signals and interaction with 14-3-3 proteins. 2009, Pubmed , Xenbase
