Click here to close
Hello! We notice that you are using Internet Explorer, which is not supported by Xenbase and may cause the site to display incorrectly.
We suggest using a current version of Chrome,
FireFox, or Safari.
ACS Chem Biol
2014 Jun 20;96:1369-76. doi: 10.1021/cb500120x.
Show Gene links
Show Anatomy links
Monoterpene glycoside ESK246 from Pittosporum targets LAT3 amino acid transport and prostate cancer cell growth.
Wang Q, Grkovic T, Font J, Bonham S, Pouwer RH, Bailey CG, Moran AM, Ryan RM, Rasko JE, Jormakka M, Quinn RJ, Holst J.
???displayArticle.abstract???
The L-type amino acid transporter (LAT) family consists of four members (LAT1-4) that mediate uptake of neutral amino acids including leucine. Leucine is not only important as a building block for proteins, but plays a critical role in mTORC1 signaling leading to protein translation. As such, LAT family members are commonly upregulated in cancer in order to fuel increased protein translation and cell growth. To identify potential LAT-specific inhibitors, we established a function-based high-throughput screen using a prefractionated natural product library. We identified and purified two novel monoterpene glycosides, ESK242 and ESK246, sourced from a Queensland collection of the plant Pittosporum venulosum. Using Xenopus laevis oocytes expressing individual LAT family members, we demonstrated that ESK246 preferentially inhibits leucine transport via LAT3, while ESK242 inhibits both LAT1 and LAT3. We further show in LNCaP prostate cancer cells that ESK246 is a potent (IC50 = 8.12 μM) inhibitor of leucine uptake, leading to reduced mTORC1 signaling, cell cycle protein expression and cell proliferation. Our study suggests that ESK246 is a LAT3 inhibitor that can be used to study LAT3 function and upon which new antiprostate cancer therapies may be based.
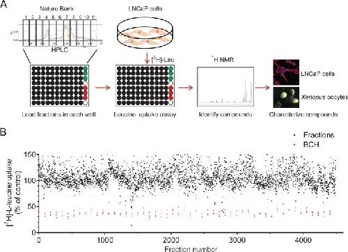
Figure 1. High-throughput screening for LAT3 inhibitors.
(A) Schematic representation
of the function-based drug discovery process. Eleven HPLC fractions
of each biota sample were aliquoted into 96-well plates, with 88 fractions
on each plate. Triplicate wells of negative control (DMSO; green)
and positive control (BCH; red) were also loaded. LNCaP cells (which
express high levels of LAT3) and [3H]-l-leucine
were added to each well for 15 min to identify any fractions that
inhibit LAT3-mediated leucine uptake. Verified fractions were examined
by 1H NMR to identify the structure of compounds. Novel
compounds were characterized using amino acid uptake assays in Xenopus laevis oocytes and LNCaP prostate cancer cell based
assays. (B) A leucine uptake assay was used to screen 4488 fractions
from the Nature Bank library in LNCaP cells (n =
1 assay per fraction). Threshold for inhibition was set at 70% of
control (dotted line) and BCH positive controls are indicated (red).
Figure 2. Identification of compound structure. (A) Structures
of two new
natural products ESK242 and ESK246. (B) Crucial NMR correlations used
to establish the planar structure of ESK246. Bold lines indicate 1H–1H COSY correlations that were used to
identify the 1,1-dimethyl vinyl spin system (fragment B), fucopyranoside
spin system (fragment C) and the terpineol spin system (fragment D).
Red arrows depict the crucial 1H–13C
HMBC correlations used to identify the position of the aglycone substituent
and the esterification sites of the fucopyranoside residue. (C) Synthetic
route to ESK246. Reagents used: (a) α-terpineol, Ag2CO3, CH2Cl2, rt, 48 h. (b) i. NaOMe,
MeOH, rt, 3 h. ii. 3,3-Dimethylacryloyl chloride, py, CH2Cl2, 0 °C, 18 h. iii. Ac2O, py,
CH2Cl2, 0 °C, 3 h. In addition to the synthesis
of diastereomers of α-terpineol shown, an identical synthetic
route was used with the (4S)-α-terpineol starting
material.
Figure 3. (A) Inhibition of LAT3-mediated [3H]-l-leucine
uptake in LNCaP cells. The IC50 of BCH, ESK242 and ESK246
was calculated to be 4060 ± 1.1 μM, 29.6 ± 1.2 μM,
and 8.12 ± 1.2 μM, respectively. (B–E) [3H]-l-leucine uptake assay in the presence or absence of
50 μM ESK242 or ESK246 in oocytes expressing LAT1/4F2hc (B),
LAT2/4F2hc (C), LAT3 (D), or LAT4 (E). Data show mean ± SEM (n = 3), *P < 0.05, **P < 0.01, ***P < 0.001.
Figure 4. ESK242 and ESK246 inhibit LAT3 via a mixed mode of inhibition.
(A) Increasing doses of ESK242 and ESK246 inhibit [3H]-l-leucine transport in oocytes expressing LAT3 with IC50 values of 281.8 ± 1.3 μM and 146.7 ± 2.4 μM,
respectively. (B–C) [3H]-l-leucine dose
response in the absence or presence of 50 μM or 500 μM
ESK242 (B) or ESK246 (C). Data are fitted to the Michaelis–Menten
equation and normalized to the maximal rate of transport of [3H]-l-leucine alone. An Eadie–Hofstee transformation
was performed (inset, B–C). Data show mean ± SEM (n = 5).
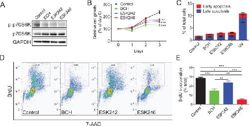
Figure 5. Effects of ESK242 and ESK246 in LNCaP
cells. (A) Representative
Western blots (from n = 3) of p70S6K phosphorylation
after BCH (10 mM), ESK242 (50 μM), and ESK246 (50 μM)
inhibition. GAPDH was used as the loading control. (B) MTT cell viability
assay (n = 3) in LNCaP cells incubated with BCH (10
mM), ESK242 (50 μM) and ESK246 (50 μM). Two-way ANOVA
test was performed, **P < 0.01, ***P < 0.001. (C) Analysis of apoptosis (n = 3) in
LNCaP cells using Annexin-V and PI staining after inhibition with
BCH (10 mM), ESK242 (50 μM), and ESK246 (50 μM). (D,E)
Analysis of cell proliferation using BrdU incorporation in LNCaP cells
inhibited with BCH (10 mM), ESK242 (50 μM) and ESK246 (50 μM).
Representative flow cytometry analysis (D) and quantification (E)
from 3 separate experiments are shown. One-way ANOVA test was performed,
*P < 0.05, **P < 0.01, ***P < 0.001.
Babu,
Identification of a novel system L amino acid transporter structurally distinct from heterodimeric amino acid transporters.
2003, Pubmed,
Xenbase
Babu,
Identification of a novel system L amino acid transporter structurally distinct from heterodimeric amino acid transporters.
2003,
Pubmed
,
Xenbase Bartlett,
Enantioselective total synthesis of (+)-scuteflorin A using organocatalytic asymmetric epoxidation.
2012,
Pubmed Bodoy,
Identification of LAT4, a novel amino acid transporter with system L activity.
2005,
Pubmed
,
Xenbase Bonfils,
Leucyl-tRNA synthetase controls TORC1 via the EGO complex.
2012,
Pubmed Camp,
Drug-like properties: guiding principles for the design of natural product libraries.
2012,
Pubmed Camp,
Front-loading natural-product-screening libraries for log P: background, development, and implementation.
2013,
Pubmed Fukuhara,
Protein characterization of NA+-independent system L amino acid transporter 3 in mice: a potential role in supply of branched-chain amino acids under nutrient starvation.
2007,
Pubmed
,
Xenbase Han,
Leucyl-tRNA synthetase is an intracellular leucine sensor for the mTORC1-signaling pathway.
2012,
Pubmed Kaira,
Prognostic significance of L-type amino acid transporter 1 expression in resectable stage I-III nonsmall cell lung cancer.
2008,
Pubmed Kanai,
Expression cloning and characterization of a transporter for large neutral amino acids activated by the heavy chain of 4F2 antigen (CD98).
1998,
Pubmed
,
Xenbase Kim,
BCH, an inhibitor of system L amino acid transporters, induces apoptosis in cancer cells.
2008,
Pubmed Kim,
Regulation of TORC1 by Rag GTPases in nutrient response.
2008,
Pubmed Kimball,
Leucine regulates translation of specific mRNAs in L6 myoblasts through mTOR-mediated changes in availability of eIF4E and phosphorylation of ribosomal protein S6.
1999,
Pubmed Kobayashi,
Enhanced tumor growth elicited by L-type amino acid transporter 1 in human malignant glioma cells.
2008,
Pubmed Mastroberardino,
Amino-acid transport by heterodimers of 4F2hc/CD98 and members of a permease family.
1998,
Pubmed
,
Xenbase Matthews,
Biphasic kinetic plots and specific analogs distinguishing and describing amino acid transport sites in S37 ascites tumor cells.
1975,
Pubmed Oda,
L-type amino acid transporter 1 inhibitors inhibit tumor cell growth.
2010,
Pubmed Pineda,
Identification of a membrane protein, LAT-2, that Co-expresses with 4F2 heavy chain, an L-type amino acid transport activity with broad specificity for small and large zwitterionic amino acids.
1999,
Pubmed
,
Xenbase Poulsen,
Niflumic acid modulates uncoupled substrate-gated conductances in the human glutamate transporter EAAT4.
2001,
Pubmed
,
Xenbase Rossier,
LAT2, a new basolateral 4F2hc/CD98-associated amino acid transporter of kidney and intestine.
1999,
Pubmed
,
Xenbase Sakata,
L-type amino-acid transporter 1 as a novel biomarker for high-grade malignancy in prostate cancer.
2009,
Pubmed Sancak,
Ragulator-Rag complex targets mTORC1 to the lysosomal surface and is necessary for its activation by amino acids.
2010,
Pubmed Segawa,
Identification and functional characterization of a Na+-independent neutral amino acid transporter with broad substrate selectivity.
1999,
Pubmed
,
Xenbase Shennan,
L-leucine transport in human breast cancer cells (MCF-7 and MDA-MB-231): kinetics, regulation by estrogen and molecular identity of the transporter.
2004,
Pubmed Wang,
Targeting glutamine transport to suppress melanoma cell growth.
2014,
Pubmed Wang,
Androgen receptor and nutrient signaling pathways coordinate the demand for increased amino acid transport during prostate cancer progression.
2011,
Pubmed Wang,
Targeting amino acid transport in metastatic castration-resistant prostate cancer: effects on cell cycle, cell growth, and tumor development.
2013,
Pubmed Zoncu,
mTORC1 senses lysosomal amino acids through an inside-out mechanism that requires the vacuolar H(+)-ATPase.
2011,
Pubmed