|
Fig. 1. High-resolution transcriptional profiling in early Xenopus tropicalis development. (A) Embryos were sampled in groups of 50 (Series 1 and 2) or ten (Series 3) at 30-min intervals between fertilisation and early gastrulation and used to generates RNA-seq libraries for Illumina sequencing. Series 3 is scaled to the development rate of Series 1 and 2 (see text). (B-D) Expression profiles constructed from time series data. Gene families (Series 1/2): (B) Wnt; (C) Foxa and Foxi. (D) Pluripotency factors (Series 3) shown to amplify MBT in zebrafish (Lee et al., 2013). (E) Gene onset detection requires a run of successive data points, each exceeding the one before by more than is likely to have occurred by chance (see Materials and methods). Stage diagrams reproduced from Nieuwkoop and Faber (Nieuwkoop and Faber, 1994) with permission of Garland Science/Taylor & Francis, LLC. |
|
Fig. 2. Consistency and reproducibility in time series data. (A) Pairwise Spearman correlation between all samples for each series; asterisks mark replicates in Series 2 (4.5 and 6.5 hpf). We chose ranked Spearman correlations over Pearson correlations as they reveal better the biological structure in the data. (B) Pairwise Spearman correlation between Series 1 and 2 samples for genes with onset fold change ≥5 validates per gene correction to join time series (see text). Circles mark cross-correlations around join. (C) Histograms of Pearson correlation coefficients between genes in Series 1/2 joined data and Series 3. Left: all genes with median normalised read count >10; right: genes with onset fold change ≥5 in either series. Blue, compared by actual sampling times; red, compared with Series 3 development rate correction. |
|
Fig. 3. Expression profiles showing variability in normalised maternal mRNA levels. Study of overlapping data points between Series 1 (squares) and Series 2 (crosses). (A) Almost clean joins (left) and small offsets between series (middle) corrected with a per gene adjustment (right) (see text). (B,C) Highly divergent expression profiles suggest real variability in underlying populations of maternal mRNAs between clutches (from different mothers). |
|
Fig. 4. Reproducibility and conservation in time series data. (A) Reproducibility of onset times between Series 1&2 and Series 3. Genes with an onset time and at least a tenfold change in one or both series plotted in circles of size proportional to the numbers of genes (figures shown in white for scale). Single gene circles are not plotted. Green circles represent genes with onset fold change of at least 2× in the other time series, allowing for significant difference in fold change (see text). Genes in circles adjacent to dashed blue line (developmental time equivalence between Series 1&2 and Series 3; see Materials and methods) are considered to have reproducible onsets. Pink circles represent genes having detectable onset in only Series 1&2 (vertical axis) or Series 3 (horizontal axis). Inset: numbers of genes with onsets in both series at different ratios of fold change. (B) Examples of genes (marked in A) showing: reproducible onset times (Bmp4); no detectable onset in Series 1&2 (Xetrov72040122); and no detectable onset in Series 3 (Mn1). (C) Conservation shown in overlap between Xenopus and zebrafish genes associated with either polyadenylation or transcription. Numbers show frog-fish orthologues; genes in zebrafish expression profile clusters (Aanes et al., 2011) shown in rectangles, and X. tropicalis genes with onset times indicating polyadenylation or transcription (fold change threshold ≥5) shown in ovals. |
|
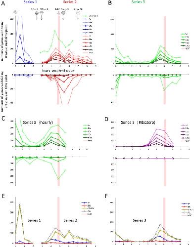
Fig. 5. Gene activity profiles showing successive waves. Each plot shows the number of genes with onset times at each sampling point in the various time series, showing the data for different fold change thresholds (see text). Positive vertical axes represent onset of rising transcript levels, negative axes represent onset of falling levels. All data are plotted against actual sample times, except the 2× Series 3 in A, which is corrected for development rate (Materials and Methods). MBT (pink bar) gives consistent developmental time scale. (A) PolyA+ Series 1 and 2. Also shown is time-adjusted Series 3 data using a more sensitive end-of-series 2× threshold (Materials and Methods) to show detection of the third wave in this developmentally shorter time series. (B) PolyA+ Series 3. (C) PolyA+ Series 3 analysed at one-hour intervals. (D) Ribo-Zero Series 3. (E,F) Activity profiles using 10× threshold, organised by gene type: TF, transcription factor; SIG, signalling molecules and receptors; other, genes not classified as TF or SIG. Stage diagrams reproduced from Nieuwkoop and Faber (Nieuwkoop and Faber, 1994) with permission of Garland Science/Taylor & Francis, LLC. |
|
Fig. 6. Expression profiles of split sample polyA+/Ribo-Zero RNA-seq data illustrating mechanisms underlying changes in polyA+ transcript levels. Data from Series 3: squares, Ribo-Zero; crosses, polyA+. (A) Eg family of genes: controls for detection of post-fertilisation deadenylation of maternal mRNAs; and other deadenylated genes. (B) Post-fertilisation polyadenylation of maternal mRNAs. (C) Deadenylation of maternal mRNAs at MBT. (D) Transcriptional activation of genes with onset time in the second wave. |
|
Fig. 7. Comparison of polyA+ and total mRNA expression profiles confirming underlying mechanisms. Although the polyA+ mRNA and NanoString total RNA data are taken from different clutches, the two data sets are entirely consistent. (A,B) Higher and lower expression level genes with onset times before 3.0 hpf showing polyadenylation of maternal mRNAs. (C) Genes with onset times after 3.0 hpf showing zygotic transcription. |
|
Fig. 8. Variable transcriptional deficit at MBT in embryos treated with cordycepin. (A) Confirmation of inhibition of polyadenylation: shortened polyA+ tail lengths in cordycepin-treated embryos for the polyadenylated maternal genes VegT, Fam46c and Ccnb3. Lanes: âcoâ, long and variable polyA+ tail in controls; âcordycepinâ, consistently short polyA+ tail in treated embryos; ârestriction digestâ, confirmatory restriction digest of a gene-specific PCR fragment (Materials and Methods). (B-D) Transcriptional activation of genes in cordycepin-treated versus control embryos by NanoString nCounter (red/blue) or qPCR (green/black). (B) Transcription unaffected by cordycepin treatment. (C) Substantially reduced transcription levels after cordycepin treatment. (D) Loss of primary transcripts for Mix1 shown by intron qPCR confirms loss of transcription, not degradation of deadenylated transcripts. |
|
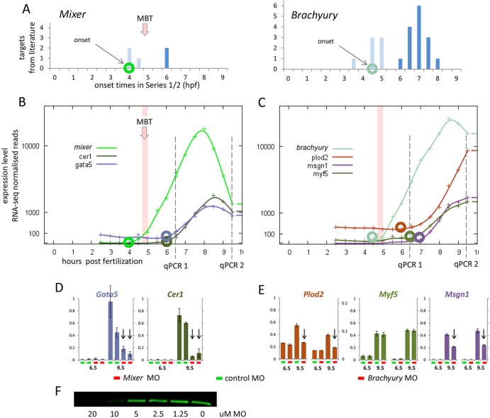
Fig. 9. Targets of MBT-activated transcription factors are found activated within 1-2 h in the third wave. (A) Onset times from Series 2 data for published targets of transcription factors Mixer (Loose and Patient, 2004; Sinner et al., 2006) and Brachyury (Gentsch et al., 2013). Numbers of targets shown at each time point: light blue, onset in second wave; dark blue, onset in third wave or beyond. Onset time of transcription factor is indicated by circle on time axis. (B,C) Expression profiles of Mixer and Brachyury, and published targets selected for qPCR. Circled data points show onset times, dashed lines indicate qPCR sample points. (D,E) qPCR data relative to Odc1 for selected targets at 6.5 hpf and 9.5 hpf, comparing expression in transcription factor morpholino (MO)-injected versus control MO-injected embryos. Arrows show reduced expression in transcription factor knockdown. Data are two technical replicates from pairs of biological replicates: Mixer biological replicates are from a single clutch, Brachyury biological replicates are from different clutches. (F) Inhibition of in vitro translation of Mixer by Mixer MO showing the threshold concentration of morpholino able to block the translation of HA-tagged Mixer. |