Click here to close
Hello! We notice that you are using Internet Explorer, which is not supported by Xenbase and may cause the site to display incorrectly.
We suggest using a current version of Chrome,
FireFox, or Safari.
PLoS One
2013 Jan 01;88:e73503. doi: 10.1371/journal.pone.0073503.
Show Gene links
Show Anatomy links
Mitochondrial uptake of thiamin pyrophosphate: physiological and cell biological aspects.
Subramanian VS, Nabokina SM, Lin-Moshier Y, Marchant JS, Said HM.
???displayArticle.abstract???
Mammalian cells obtain vitamin B1 (thiamin) from their surrounding environment and convert it to thiamin pyrophosphate (TPP) in the cytoplasm. Most of TPP is then transported into the mitochondria via a carrier-mediated process that involves the mitochondrial thiamin pyrophosphate transporter (MTPPT). Knowledge about the physiological parameters of the MTPP-mediated uptake process, MTPPT targeting and the impact of clinical mutations in MTPPT in patients with Amish lethal microcephaly and neuropathy and bilateral striatal necrosis are not fully elucidated, and thus, were addressed in this study using custom-made (3)H-TPP as a substrate and mitochondria isolated from mouse liver and human-derived liver HepG2 cells. Results showed (3)H-TPP uptake by mouse liver mitochondria to be pH-independent, saturable (Km = 6.79±0.53 µM), and specific for TPP. MTPPT protein was expressed in mouse liver and HepG2 cells, and confocal images showed a human (h)MTPPT-GFP construct to be targeted to mitochondria of HepG2 cells. A serial truncation analysis revealed that all three modules of hMTPPT protein cooperated (although at different levels of efficiency) in mitochondrial targeting rather than acting autonomously as independent targeting module. Finally, the hMTPPT clinical mutants (G125S and G177A) showed proper mitochondrial targeting but displayed significant inhibition in (3)H-TPP uptake and a decrease in level of expression of the MTPPT protein. These findings advance our knowledge of the physiology and cell biology of the mitochondrial TPP uptake process. The results also show that clinical mutations in the hMTPPT system impair its functionality via affecting its level of expression with no effect on its targeting to mitochondria.
???displayArticle.pubmedLink???
24023687 ???displayArticle.pmcLink???PMC3758298 ???displayArticle.link???PLoS One ???displayArticle.grants???[+]
Figure 2. Expression of MTPPT in the mouse liver and HepG2 cells at the mRNA and protein levels.A) Total RNA was isolated and quantitative real-time PCR was performed as described in âMethodsâ. Data (mean ± SE) presented are from four independent mice normalized relative to ARPO or multiple samples from HepG2 cells were normalized relative to β-actin. B) Western blot analysis was performed with the use of isolated mouse liver or HepG2 cells mitochondria (100 µg) and specific anti-MTPPT polyclonal antibodies as described in âMethodsâ. Data from a representative experiment involving two separate mitochondria preparations from two mice or HepG2 cells are shown.
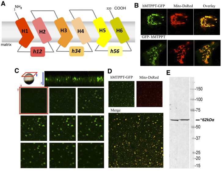
Figure 3. Cellular distribution of hMTPPT-GFP or GFP-hMTPPT in HepG2 cells and X. Oocytes.A) Predicted 6 transmembrane domains of hMTPPT showing the location of three-fold tandem repeated domains and both NH2 and COOH-terminals oriented towards the cytosol. B) Lateral (xy) confocal images of hMTPPT-GFP or GFP-hMTPPT co-transfected with DsRed-Mito (mitochondrial marker) and their overlay in HepG2 cells. C) Resolution of hMTPPT-GFP expression in a Xenopus oocyte. Top, axial image (‘xz’, blue) of a cortical band of hMTPPT-GFP expression. Individual lateral (‘xy’, red) images are displayed as image planes taken at successive 1 µm intervals into the oocyte cortex. D) Lateral (xy) confocal images of hMTPPT-GFP co-transfected with DsRed-Mito and their overlay in Xenopus oocyte. E) Western blot was performed on two individual hMTPPT-GFP expressing oocytes and probed with mouse anti-GFP (1∶1000) and goat anti-mouse antibodies (1∶5000).
Figure 4. Systematic truncation of the hMTPPT polypeptide and their expression pattern in HepG2 cells.Sub cellular expression of indicated (five) hMTPPT-GFP truncated constructs in HepG2 cells. Lateral (xy) confocal images of different truncated constructs were imaged after 24–48 hrs of transient transfection.
Figure 5. Systematic truncation of the hMTPPT polypeptide and their expression pattern in HepG2 cells.Sub cellular expression of indicated (four) hMTPPT-GFP truncated constructs in HepG2 cells. Lateral (xy) confocal images of different truncated constructs were imaged after 24–48 hrs of transient transfection.
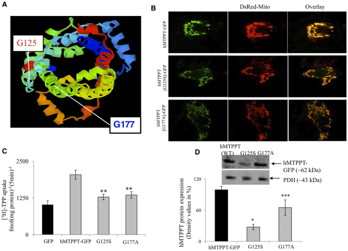
Figure 6. Cellular expression of hMTPPT clinical mutants and their function in stable HepG2 cells.A) The Raswin program which predicts the location of the clinical mutants (G125S and G177A) in the hMTPPT polypeptide. B) Lateral (xy) scan of hMTPPT-GFP (WT) and clinical mutants were co-transfected with DsRed-mito and their overlay in stable HepG2 cell line. C) 3H-TPP (0.38 µM)) uptake by stable HepG2 cells expressing GFP (vector alone), hMTPPT-GFP (WT) and clinical mutants. Initial-rate of 3H-TPP uptake was performed on mitochondria isolated from HepG2 cells. The uptake was linear up to 10 min (data not shown). D) Western blot analyses were performed on isolated mitochondria from hMTPPT (WT) and clinical mutants (60 µg protein) as described in âMethodsâ. Blots were incubated with mouse monoclonal GFP antibodies. Samples were normalized relative to pyruvate dehydrogenase (PDH) protein expression. Data are mean ± SE from at least three different samples from three different batches of cells. * p<0.01,** p<0.02,*** p<0.04.
Figure 1. Characteristics of the TPP uptake process by the isolated mouse liver mitochondria.
A) Uptake as a function of time. Mitochondria were incubated in uptake buffer, pH 7.4, at 37°C. 3H-TPP (0.38 µM) was added to the incubation medium at the start of uptake. Data are mean ± SE of 3â4 separate uptake determinations. B) Effect of incubation buffer pH on the initial-rate of 3H -TPP uptake. Mitochondria were incubated in uptake buffer of varying pH at 37°C. 3H-TPP (0.38 µM) was added to the incubation buffer at the onset of a 2 min of incubation time (i.e., initial-rate). Data are mean ± SE of 3â4 separate uptake determinations. C) Uptake of 3H-TPP as a function of substrate concentration. Mitochondria were incubated in uptake buffer, pH 7.4, at 37°C in the presence of different concentrations of TPP. Uptake was measured after 2 min incubation (i.e., initial-rate). Uptake by the carrier-mediated system was calculated as described in âMethodsâ. Data are mean ± SE of 3â4 separate uptake determinations. D) Effect of structural analogs of TPP on the initial-rate of uptake. Mitochondria were incubated in uptake buffer, pH 7.4, at 37°C in the presence of 3H-TPP (0.38 µM) and unlabeled TPP, TMP, thiamin, and biotin (120 µM for all). Uptake was measured after 2 min incubation (i.e., initial-rate). Data are mean ± SE of 5â12 separate uptake determinations. *p<0.01.
Barile,
Thiamine pyrophosphate uptake into isolated rat liver mitochondria.
1990, Pubmed
Barile,
Thiamine pyrophosphate uptake into isolated rat liver mitochondria.
1990,
Pubmed Bettendorff,
Thiamine homeostasis in neuroblastoma cells.
1995,
Pubmed Bettendorff,
Thiamine deficiency in cultured neuroblastoma cells: effect on mitochondrial function and peripheral benzodiazepine receptors.
1995,
Pubmed Bettendorff,
Subcellular localization and compartmentation of thiamine derivatives in rat brain.
1994,
Pubmed Bettendorff,
The compartmentation of phosphorylated thiamine derivatives in cultured neuroblastoma cells.
1994,
Pubmed Biswas,
Effect of chronic alcohol exposure on folate uptake by liver mitochondria.
2012,
Pubmed Calingasan,
Oxidative stress is associated with region-specific neuronal death during thiamine deficiency.
1999,
Pubmed Cappello,
Functional and structural role of amino acid residues in the even-numbered transmembrane alpha-helices of the bovine mitochondrial oxoglutarate carrier.
2006,
Pubmed Cusaro,
Subcellular distribution of thiamine-pyrophosphokinase and thiamine-pyrophosphatase activities in rat isolated enterocytes.
1977,
Pubmed Deus,
Subcellular distribution of thiamine pyrophosphokinase activity in rat liver and erythrocytes.
1970,
Pubmed Diaz,
Mutations in a new gene encoding a thiamine transporter cause thiamine-responsive megaloblastic anaemia syndrome.
1999,
Pubmed Endres,
Transport of the ADP/ATP carrier of mitochondria from the TOM complex to the TIM22.54 complex.
1999,
Pubmed Fleming,
The gene mutated in thiamine-responsive anaemia with diabetes and deafness (TRMA) encodes a functional thiamine transporter.
1999,
Pubmed Frederikse,
Thiamine deficiency in vivo produces fiber cell degeneration in mouse lenses.
1999,
Pubmed Gangolf,
Thiamine status in humans and content of phosphorylated thiamine derivatives in biopsies and cultured cells.
2010,
Pubmed Hopfer,
Glucose transport in isolated brush border membrane from rat small intestine.
1973,
Pubmed Kaplan,
The yeast mitochondrial citrate transport protein. Probing the secondary structure of transmembrane domain iv and identification of residues that likely comprise a portion of the citrate translocation pathway.
2000,
Pubmed Lindhurst,
Knockout of Slc25a19 causes mitochondrial thiamine pyrophosphate depletion, embryonic lethality, CNS malformations, and anemia.
2006,
Pubmed Lin-Moshier,
A rapid Western blotting protocol for the Xenopus oocyte.
2013,
Pubmed
,
Xenbase Lin-Moshier,
Nuclear microinjection to assess how heterologously expressed proteins impact Ca2+ signals in Xenopus oocytes.
2013,
Pubmed
,
Xenbase Liu,
Topogenesis of mitochondrial inner membrane uncoupling protein. Rerouting transmembrane segments to the soluble matrix compartment.
1988,
Pubmed Livak,
Analysis of relative gene expression data using real-time quantitative PCR and the 2(-Delta Delta C(T)) Method.
2001,
Pubmed Marchant,
Structural and functional relationships between Ca2+ puffs and mitochondria in Xenopus oocytes.
2002,
Pubmed
,
Xenbase Palmieri,
Diseases caused by defects of mitochondrial carriers: a review.
2008,
Pubmed Palmieri,
Structure and function of mitochondrial carriers - role of the transmembrane helix P and G residues in the gating and transport mechanism.
2010,
Pubmed Pfanner,
The carboxyl-terminal two-thirds of the ADP/ATP carrier polypeptide contains sufficient information to direct translocation into mitochondria.
1987,
Pubmed Portari,
Antioxidant effect of thiamine on acutely alcoholized rats and lack of efficacy using thiamine or glucose to reduce blood alcohol content.
2008,
Pubmed Rajgopal,
SLC19A3 encodes a second thiamine transporter ThTr2.
2001,
Pubmed Rosenberg,
Mutant deoxynucleotide carrier is associated with congenital microcephaly.
2002,
Pubmed Said,
Uptake of biotin by isolated rat liver mitochondria.
1992,
Pubmed Schleiff,
The central matrix loop drives import of uncoupling protein 1 into mitochondria.
2000,
Pubmed Singleton,
Molecular mechanisms of thiamine utilization.
2001,
Pubmed Siu,
Amish microcephaly: Long-term survival and biochemical characterization.
2010,
Pubmed Smagula,
Mitochondrial import of the ADP/ATP carrier protein in Saccharomyces cerevisiae. Sequences required for receptor binding and membrane translocation.
1988,
Pubmed Spiegel,
SLC25A19 mutation as a cause of neuropathy and bilateral striatal necrosis.
2009,
Pubmed Subramanian,
Correction: Mitochondrial Uptake of Thiamin Pyrophosphate: Physiological and Cell Biological Aspects.
2017,
Pubmed Subramanian,
Membrane targeting and intracellular trafficking of the human sodium-dependent multivitamin transporter in polarized epithelial cells.
2009,
Pubmed Subramanian,
Relative contribution of THTR-1 and THTR-2 in thiamin uptake by pancreatic acinar cells: studies utilizing Slc19a2 and Slc19a3 knockout mouse models.
2012,
Pubmed Subramanian,
Intracellular trafficking/membrane targeting of human reduced folate carrier expressed in Xenopus oocytes.
2001,
Pubmed
,
Xenbase Subramanian,
Targeting and trafficking of the human thiamine transporter-2 in epithelial cells.
2006,
Pubmed Wiedemann,
The three modules of ADP/ATP carrier cooperate in receptor recruitment and translocation into mitochondria.
2001,
Pubmed WILKINSON,
Statistical estimations in enzyme kinetics.
1961,
Pubmed Zara,
Biogenesis of yeast dicarboxylate carrier: the carrier signature facilitates translocation across the mitochondrial outer membrane.
2007,
Pubmed